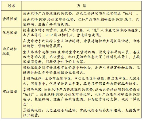
(一)终端战术之“海、陆、空”拦截策略运用
“海、陆、空”终端拦截战术的运用重在“先”,没有“先”,终端拦截将处于被动,处处受制约,处处挨打,市场人员只能疲于应付。终端拦截战术的具体运用如表5-9所示。
表5-9终端拦截战术的运用

【采纳案例】终端创新案例欣赏
终端创新:采纳为白象食品集团厨留香方便面设计的终端形象(如图5-12所示),以国粹戏曲脸谱为创意元素,结合扑克牌、面具等一系列的娱乐化工具,得到目标消费者的青睐。厨留香不以“产品”的名义,而以终端的名义来吸引顾客。由于终端与目标顾客的心理距离较近,在顾客心目中已有的“记忆积累”可以作为“促销”的亮点,所以所获收益更大。

图5-12厨留香方便面终端形象
(二)终端战术之“抢、逼、围”策略
市场终端是短兵相接的战场,在这里,营销人员的任务只有一个,那就是打垮、压倒竞争对手的攻势,使自己的产品获得尽可能高的曝光率、注目率和购买率。所以营销人员非常有必要毫不留情地“抢、逼、围”。下面就以哇哈哈终端竞争策略来具体说明。
娃哈哈的终端阻断
娃哈哈在攻打湖南邵阳市场的时候,其制胜一招就是进行二批阻断。当年这个市场上的第一品牌是太阳神水,从批发商到消费者都获得认可,销售状况也非常好。作为新进入的著名品牌,娃哈哈想要占领市场,怎么办呢?经过市场调研、策划,娃哈哈找到了当地最有特色的二批商,就是三轮车夫。由三轮车夫组成二批商,向经销商提货,直接送达零售商。
由于三轮车夫对当地所有的零售商店非常熟悉,并且网络关系也特别好,娃哈哈想占领终端,于是决定把二批商买断,以比竞争对手更优惠的条件与三轮车夫签订协议,半年之内只送娃哈哈的产品,不送同类竞品。这样就形成了二批阻断,零售店内只能见到娃哈哈的产品,而见不到别的厂家的产品,再加上高空的广告宣传,消费者逐渐接受了娃哈哈的产品。娃哈哈通过二批阻断,制胜终端,而成为当地的第一品牌。
1. 终端战术——“抢”
抢:抢潜在消费者。促销员在进行终端促销时要牢牢把握抢住先接触到消费者。
派送:派发传单不要只局限在卖场周围,而要根据对目标卖场周边地形进行勘察,选择在通往超商区的各必经之路派发传单,抢在对手的前面把产品信息和促销信息传递到顾客手中,以形成先入为主的印象。
连“引”带“赶”:抢先在卖场周围路口派发传单和赠品,使消费者逐渐向卖场聚拢。
抢断卖场客流:为了进一步抢断竞争对手的客流,除了在卖场外进行上述设置之外,还需安排游动导购员在竞争对手的专柜附近游弋,力争在顾客前往竞争对手专柜的途中抢先拦截顾客,将顾客到自己的专柜。
宝洁在培训促销员的时候就教了一招,促销员只要看见手里拿着宣传单张朝着日化卖场区走来的顾客,就要抢先高声打招呼:“先生/小姐购买洗发水、护肤用品这边请,精美赠品、多重优惠!”并且微笑要在打招呼前3秒内开始,打招呼时必须保证与顾客目光相接,身体语言为颔首鞠躬15度,并且顺势用手势为顾客导引方向。这样,其他品牌的进店顾客就被宝洁抢去了一些。
占领桥头堡:为了在促销中避免一些拿了自己宣传单的顾客被竞争对手半路拦截,在一些地方还需要说服街道或居委会,利用卖场外街道设的自行车寄车点的位置来摆设招牌台,严严实实挡在竞争对手的前面。
为了切实保证少漏掉顾客,还需安排店内店外的导购员形成流动哨卡,络绎不绝地引导消费者到自己专柜购买产品。这样就有一大部分顾客被拦截到自己的专柜。
2. 终端战术——“逼”
说到“逼”当然就是步步紧逼了。怎么“逼”自然又是一番工夫。
第一步,摆在比竞争对手更前面的位置(但要注意不要摆到顾客不能脱离马路交通危险的禁区,这样不但顾客不舒服,连交警、城管也要干涉);
第二步,音响的声音不妨大一点,增加即时号召力;
第三步,占领“三不管”,就是顾客刚进大门到卖场入口的中间那一小块地方,在此设置流动促销员和导购员,实施再次拦截;
第四步,占据卖场区的第一视点。当顾客来到某个商品的卖场区时,一般都会有进入眼帘的第一视点,譬如在陈列架端口设置产品堆头或者摆设广告牌等,以吸引顾客;
第五步,把握与竞品的过渡地带。企业应该多想办法善意地拦截顾客的视线和行动,使他们再看一眼自己的产品。譬如在货架的过渡地带设置精美的视线屏障(广告招贴、促销价签等)。或者摆放促销小游戏或派驻促销员站立等,尽可能地将顾客留在自己的卖场区,把握好这个关键口,让顾客在自己的卖场区多留一秒钟都会有收获。
3. 终端战术——“围”
围:顾名思义,就是包围,包围什么呢?怎么包围呢?
第一是包围空间,终端布置要做到看得见、摸得着、听得到、带得走(如图5-13所示)。而对于竞争对手就要尽可能地让顾客少看见、少听见、少带走了。

图5-13终端布置
第二是促销口号包围,叫卖的声音大一点,让大家都听到,向人们表示自己的生意好!
第三是人员包围,在促销现场全部布置停当之后,还要定时安排几个人到与竞争对手共同的外围钓鱼,凡是走向卖场的流动客流要保证人手一份自己销售品牌的宣传单张。
第四是“围”店主、店员。“围”住他们的感情、利益。他们说一句话,要相当于企业对消费者说十句、说一百句。得到了他们的支持,销量上升就不会是一句空话。
提示:企业可采用与零售商合作的方式,根据销售业绩直接给予卖场人员销售奖励,也可与主力的卖场人员签订私下的协议,议定提成或奖励的数额。同时应有意识地派一些经常和他们打交道的终端销售人员与他们交朋友,以私人感情对他们进行公关。在交往中尽可能地摸清一些主力卖场人员的爱好、习惯、生日等,有针对性地进行笼络,以最大限度地提高自己产品在终端的推广力度。但需要注意的是,这些策略都要把握在一个度上进行,不可太过骄纵卖场人员,否则就会出现大肆索要提成、奖励的现象,而且一旦有一点不顺心就故意捣乱,这些都是应当未雨绸缪、防范在先。
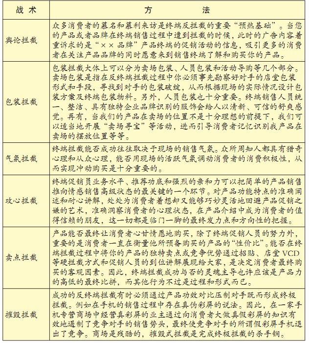
4. 终端战术之反拦截策略
当我们的产品遭到了竞争对手的强势“终端拦截”时,我们的销售经理人该如何变“终端拦截”为”中断拦截”,既而成就我方产品对竞争对手的“终极拦截”,夺回失去的“滩头阵地”呢?下面向大家介绍一下反败为胜的几点策略与方法,具体如表5-10所示。
表5-10反拦截策略


朱玉童