2.1岗位职责

明确了班组长在组织中的位置后,就需要对班组长在组织中的作用和职责进行明确,如果不能够赋予班组长明确的职责。那么,班组长很可能对自己所处的位置应该做的工作不会特别的清晰,最终就会导致有些工作没有完成。这个根本原因就是在于班组长没有清晰的认知自己所在的这个班组长岗位应该做的事情有哪一些?所以必须要明确去梳理并告知班组长这个岗位应该做哪些事情,也就是班组长的岗位职责。

班组长既是产品生产的组织领导者,也是直接的生产者。所以班组长必须赋予整个班组一个使命,这个使命是一个组织最根本的任务。班组长的使命就是在生产现场组织班组全员生产产品并为企业创造利润。班组长的使命通常包括四个方面,用指标总结就是QPCS。

1)​ 提高产品质量(Q)

产品质量关系到公司的市场和客户,班组长要带领员工按时按量地生产高质量的产品而努力。

2)​ 提高生产效率(P)

提高生产效率是指在同样的条件下,运用精益的工具方法使投入资源不断的减少,创造更多的产出,生产出更多更好的高质量的产品。

3)​ 降低成本(C)

降低成本包括原材料的节省、能源的节约、人员的减少、不良的降低等。

4)​ 防止工伤和重大事故(S)

有安全不一定就有一切,但是没有安全就没有一切。很多事故都是由于违规操作造成的,一定要坚持安全第一,防止工伤和重大事故,包括努力改进机械设备的安全性能,监督职工严格按照操作规程办事等。

班组长是企业中庞大的队伍的直接领导,班组长综合素质的高低决定着企业方针能否顺利地实施,因此班组长是否尽职尽责至关重要。

每个公司赋予班组长的职责会有所不同,但是核心的一些内容,也就是班组长最根本要去关注的重点是一样的,这个内容不会变,也不应该变。

班组长职责维度

具体工作内容

人员管理

人员信息管理、人员技能管理、人员考勤管理、人员安全管理。

生产管理

按时按量按质完成计划下达的生产任务。

设备管理

熟悉设备操作,即时的对设备进行点检保养。

物料管理

确保物料的安全放置,过程流动尽量保存尽可能少的在制品。

质量管理

过程中进行抽检,确保员工按质操作,保证按照规定良率产出。

安全管理

保证生产过程中物料安全、设备安全、人员安全。

5S管理

按照班组内的5S标准进行维护,确保现场5S持续提升。

表2-1-1:班组长职责维度表

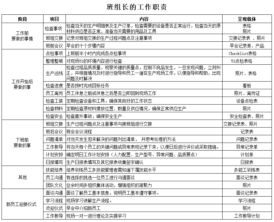
以下的一个表格是为一个企业的班组长制定的职责表,供参考。

表2-2-2:班组长职责示例