(一)变革前的工作习惯与问题

(二)变革后采取动作

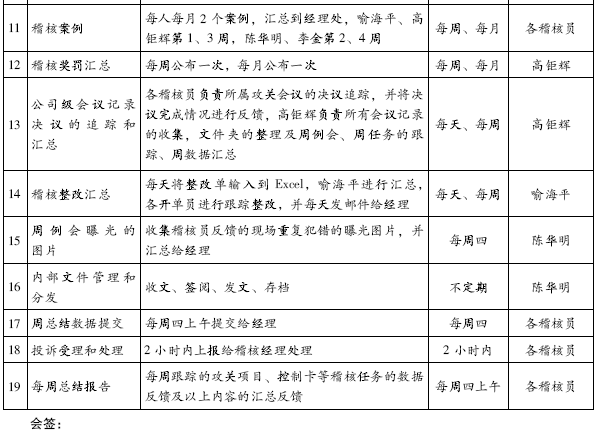
:第八层觉知就是对稽核员的考核。变革前,抓执行的人以权力自居,不能够很好地自律和抓执行的人自己本身的积极性不高。针对稽核人员的原则性不强的问题,项目组推出的变革动作是:首先将稽核员的工作分工进行细化。《稽核部工作分配和工作内容规范要求》具体见下文。
稽核员工作分配和工作内容规范要求
一、工作分配表

二、工作内容规范要求:
1.战报
每期战报由陈华明汇总给经理编号和统一发出,陈华明负责分发给各人员张贴。
2.简报
(1)简报每2天1期,由各稽核员汇总给陈华明编号,经理审核后发出。
(2)简报格式需要统一。
Logo:左边XN、右边欧博
内容标题:稽核简报第×期,用小写的数字。
签署:必须有稽核部出版和日期两项。日期小写格式,如2012年4月27日。
文件名:统一用“稽核简报第×期0×”命名,代码:海平用01,钜辉用02、华明用03、李金用04。
3.案例
用统一案例格式编写,文件名类同于简报命名。
4.宣传栏张贴规范
用同类型资料滚动替换的方式进行张贴,例如原先张贴第7~8期简报的内容,第9期出来时,替换第7期。各宣传栏保持一致张贴方法。
制约:以上工作由经理负责检查,各稽核员负责监督检查。
责任:以上两项工作列入各稽核员考核数据里面,未按期完成的按规定主动承担责任。经理和老师可以根据工作状况临时调整工作安排。
安排人:
会签:
:这属于稽核部内部的管理。
:对,它规范了稽核部的日常工作。比如对现场稽核区域进行了划分,把五金车间、五金仓库、新租车间和户外车间由谁去查都明确下来,还有《稽核日志》由谁来汇总,每个人常规的工作内容以及各稽核员的稽核区域都明确。
:自己内部的管理首先要规范好。
:第二,制定和推行《稽核专员考核方案》、《稽核员薪资和绩效奖金方案》。《稽核专员考核方案》如表5-9所示。


:这份《稽核专员考核方案》把稽核员的考核指标确定下来了。
:稽核员查别人,别人有没有发生改变,有没有带来业绩,也跟他的考核有关。另外,你是不是每天去查了?有没有按照要求去查?我们也要对他进行考核——稽核员也要被稽核,也要接受考核。
:对稽核员我们实施《稽核员薪资和绩效奖金方案》,根据对稽核员工作的考核,确定他最终的绩效奖金。
:实际上,对稽核员进行训练和考核也是培养人非常有效的方式。很多稽核员刚进来的时候工资很低,也就2000元多点。我们对稽核员的要求也不高,甚至大学刚毕业都可以来当稽核员。说实话,很有经验很有能力的人不愿意干这个。但是经过半年、一年的历练和成长,有些稽核员甚至可以当车间主任、厂长了。这确实是一个非常培养人的岗位。因为稽核员要掌握那么多情况,特别是他掌握了欧博的撒手锏——觉知。他懂得觉知是最厉害的管理,他不靠奖罚,不靠控制,靠时刻把问题搞清楚,靠觉知做管理。这是一门功夫啊,有了这门功夫,做一个中层管理者绝对没问题。
:针对稽核员工作积极性不高的问题,项目组推出的变革动作是:针对各稽核员的表现,老师和总裁办进行及时奖评,及时激励,如图5-10所示。

图5-10 对稽核员的奖励
:这就是稽核员的变化。首先是稽核员自己本身的成长,高钜辉这名稽核员通过轮岗就调到安包工序任车间主任了。
:原来他们这些人的工资标准就只有两三千元,但不到一年的时间就被培养成了一个中层管理者,所以稽核工作对人的培养是非常大的。

曾伟