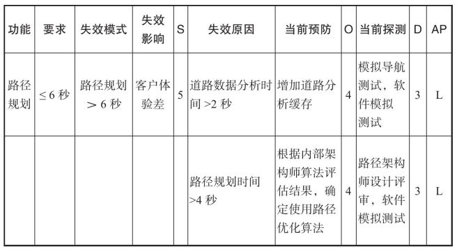
五、软件DFMEA风险分析

风险分析就是S/O/D/AP评分,找到改善的关键点。如表4-5所示。

表4-5 软件DFMEA风险分析表

风险分析和硬件DFMEA一样,先把所有失效影响、模式、原因列出来,再做风险分析,风险分析从高分到低分。