澄清目标是深刻理解企业的战略意图后进行阶段性的里程碑规划,最终将SP(战略规划)有序分解为ABP/BP(年度业务计划)的过程。
在第三章第二节中,我们曾讨论过BLM所定义的战略意图,主要包括使命、愿景、核心价值观、战略和目标这五大方面。战略解码阶段的解目标其实就是将企业使命(终极目标)分解为愿景(长期目标),再分解为战略(中期目标),然后进一步细化为1年期业务计划(短期目标)的过程,如图4-2所示。

图4-2 战略意图分解图
企业进入战略解码环节,通常面临两个具体的问题:一是谁更适合担任战略解码小组的负责人;二是战略解码过程中可供选择的管理工具有哪些。
企业总裁、常务副总裁是比较适合担任解码小组组长的人选。企业战略地图和安索夫矩阵是解码过程中常用的管理工具。下面以YM公司为例说明战略解码团队如何解目标的。
YM公司是国内专注于智能物联某细分市场领域的高新科技公司。该公司的战略规划团队在2022年10月份,依据BLM输出了公司的战略意图,见表4-2。

为了让战略解码团队理解战略意图,YM公司的战略规划小组组长林总(公司战略与市场中心副总裁)对参加战略解码会议的全体成员进行了战略规划成果(已经达成共识)的专项汇报,主要内容如下:
(1)差距分析。根据公司前9个月经营数据情况,预测2022年公司营业收入有望达到18亿元,大概率位列国内市场第4位,比2021年排名上升了3位。在该细分领域,中国市场前3名公司分别是……全球前10名分别是……公司的业绩差距和机会差距主要体现在……
(2)使命、愿景、核心价值观。YM公司的终极目标是成为全球最领先、最优秀的智能物联产品服务商,而当下的综合实力还没有进入中国一流(国内行业前三甲),距离世界一流(全球前五甲)还有长远艰辛的路途需要去跋涉。因此,企业唯有坚守核心价值观,围绕客户需求建立强大的产品创新能力和优秀的运营能力,才能实现企业的长期目标。
(3)下一个5年即从2023年至2027年,公司中期战略目标要成为中国市场第一梯队(行业前三甲)。根据战略规划团队所做的市场洞察分析,公司的销售复合增长率如能达到20%以上,税前利润率不低于15%,2027年营业收入就可以实现50亿元,有望成为中国市场该细分领域的前两名,坐二望一。
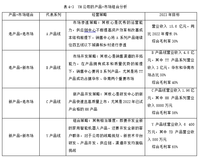
(4)2023年是能否圆满实现5年战略规划的关键一年。在确保现金牛A系列产品继续保持行业龙头地位外,还要做好两件事:一是B产品线的TT系列产品去年只拿下了华北市场,2023年必须成功拿下华东和华南两大市场,总体市场占有率要达到20%以上,成为公司营业收入和利润增长最快的产品系列;二是中批试产通过的C产品线HH新产品,营业收入要实现8 000万元。综上所述,2023年公司营业收入需实现23亿元以上,税前利润目标3.3亿元。
(5)通过对市场的深入分析研究,家用智能机器人市场是一个万亿规模的新兴市场,行业复合增长率达到60%以上,如能成功进入家用智能机器人行业,公司未来可实现营业收入超千亿元的梦想。战略及市场中心完成了该产业市场调研相关工作,在公司董事会的指导下进行资本层面和技术层面的整合工作,计划在2023年10月份上市首款产品,营业收入达到500万元。
战略规划小组专题汇报完成后,接力棒交到战略解码小组。经公司领导决定,常务副总裁秦总任解码小组组长。秦总认为公司2027年营业收入要实现50亿元,而2022年只有18亿元,摆在面前的压力和挑战是巨大的。战略解码小组除了真正理解战略意图外,要将精力放在业务设计的穿透,将未来5年中期目标层层剖析为2023年至2027年每一年的年度目标,其中的关键是2023年目标解析。
战略解码小组根据对战略规划内容的理解,制定了公司的战略地图,如图4-3所示。

图4-3 YM公司战略地图
从YM公司的战略地图上可以看到,该企业的终极目标(使命)是以卓越产品和服务构建万物互联的美好世界,将这句战略语言翻译为行动指引,其实是企业终其一生自始至终要做好三件事情:一是提升客户满意度(做好产品及服务);二是较高的长期投资回报率(持续盈利);三是人力资源增值(人才辈出)。
具体到2023年至2027年的5年中期规划,公司销售收入复合增长率20%以上,税前利润率不低于15%,2027年营业收入突破50亿元的总目标,依据战略地图的拆解示意,可做如下澄清:
(1)学习成长维度。2027年实现50亿元营业收入目标需要全新的组织能力支撑,包括:构建先进领导力、构建先进企业文化,以及构建先进人力资源、财经、流程IT、知识管理的能力,这是需要识别出公司潜能,它是目标实现的组织保障。
(2)公司核心竞争力维度。YM公司同时在成熟市场和新兴市场上参与竞争,不仅在成熟市场上要拥有质量和成本的运营优势,也要快速适应外部环境变化,在新兴市场上建立新业务创新和发展客户的竞争力。企业急需建立二元性组织,以适应不同市场的发展特点。
(3)从客户角度看。$APPEALS(参见第三章表3-4)这八个维度就是客户需要的好产品和好服务的全部要素。针对不同业务类型和产品线,需要将$APPEALS要素融入到产品和服务的内核中。
(4)从财务角度看。能持续赚钱的企业无非做到了以下两点:一是现金流产品线能够持续稳定地供应现金和利润,并支持创新业务的投资;二是创新业务持续有好的产品推向市场,获得更多优质客户并带来营业收入增长。
对YM公司而言,5年战略规划的本质是生产率战略和增长战略。生产率战略从财务角度看,是企业在相同的资源条件下可以为客户提供更多更优的产品,这就要求YM公司的成熟产品(A和B系列产品)成为实力派的现金牛,持续发展最佳成本结构,有强大的运营能力强化成本和质量优势,以获得更强大的市场地位。增长战略从财务角度看,是企业有能力持续开发新产品,不仅保持营业收入持续增长,而且可以获得更多优质客户以提升公司的盈利水平。这就要求YM公司有强大的创新机制,洞察到更好的商业机会,通过技术、产品、商业模式的创新为客户提供优秀新产品及服务。C系列和Y系列产品就属于次新产品和新产品,要成为公司的明星产品,以实现高增长下的高收益。
生产率战略的实现是成熟产品能够为企业提供更多的现金流和市场占有率。增长战略的实现,需要企业识别更好的商业机会并通过创新机制将机会变成现金。为了进一步将战略语言翻译为执行语言,让全体员工对战略目标可视化,YM公司的战略解码团队使用安索夫矩阵进行了产品+市场组合分析,见表4-3。

经过战略规划小组和解码小组的多次研讨,最终两个团队达成了共识,形成了YM公司中期战略规划和年度经营目标澄清,见表4-4。
YM公司的战略目标澄清,有以下鲜明特点:
(1)实现5年中期战略规划的支撑点,是市场机会而非企业资源和能力。优秀的企业均是自我改革者,他们时刻关注外部市场环境的变化,擅于洞察到未来发展的新商机。在绝大多数情况下,企业想要实现这些商机,当下并不具备能力和资源。中期战略规划的目的是发现新兴市场的巨大商机(比如YM公司的家用智能机器人市场),并展示中期目标与企业现实情况的缺口,引发团队成员对现状不满意,从而倒逼组织实施变革管理,建设二元性组织以进入新的业务领域和建造新的商业模式。
(2)2023年的经营目标中,不仅有当年的工作任务,也包括下一年、乃至再下一年的任务和计划。管理大师德鲁克曾说,战略不是研究未来做什么,而是研究现在做什么才有未来!在YM公司的2023年度经营目标中,不仅包含现有业务(老产品、老客户、老区域、老渠道)的运营目标,还要包括新业务(新产品、新客户、新区域、新渠道)的发展目标,以及为实现新业务企业所需要建立的潜能(人才、技术、合作伙伴等)。
简要总结一下,在澄清目标这个过程中,战略解码团队一定要成为翻译高手,将非常抽象的使命、愿景、战略、目标这类词汇,翻译成营业收入、税前利润、市场份额、产品目标、客户目标、区域目标、技术平台、运营目标、管理优化目标等。只有完成了这个翻译工作,才可能让企业的每一位员工,不仅看到未来的美好(中长期战略规划的牵引力和吸引力),还能清楚地知道今年、明年、后年的目标(营业收入、客户目标、产品目标、运营目标、管理优化目标)。统一思想、统一目标完成后,才有接下来的统一策略和统一行动。

牛俊伟