第四节 焦点课题改善的项目管理

第四节 焦点课题改善的项目管理

 


4-10 项目管理示意图

 

一、焦点课题改善的项目管理

(一)焦点课题改善项目管理的基本程序

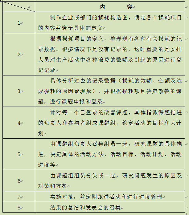
要推进焦点改善活动,首先要对企业及部门的现状进行认真的分析和把握,并在此基础上开展活动。一般来说,焦点改善活动的主要活动过程如表4-12所示。

 

4-12 焦点课题改善活动的主要内容表


 

(二)焦点课题改善的项目管理

要使焦点课题改善真正为企业经营服务,就必须开展有效的项目管理,否则焦点改善将虎头蛇尾,没有或少有结果。许多企业的经营者抱怨,年初向各个部门布置了任务,部门管理者也信誓旦旦地表明要做改善,而到了年底却拿不出结果。就笔者了解的情况看,绝大多数情况下是由企业缺乏有效的项目管理手段造成的。

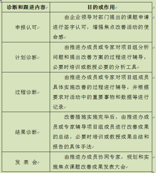
所谓的项目管理,就是要求改善推进办成员协同内部或外部专家(有相当改善技巧的专业人士),对各个焦点课题组的改善活动展开不间断的诊断和跟进服务,及时辅导课题组成员分析问题和解决问题,为实施进行必要的培训。焦点改善项目管理的内容和目的如表4-13所示。

 

4-13 焦点改善项目管理的内容和目的表


可以想象,如果没有手把手地跟进服务和诊断辅导,放手让一个没有改善经验的团队去解决跨部门的课题是不会有好的结果的。因此,只有请外部顾问,或者着力培养企业内部顾问,或者领导自己转换角色履行起顾问的职责,才有可能使焦点改善活动真正取得期望的成效。

4-14是某跨国企业焦点改善活动运营方法。

 

4-14 某跨国企业焦点改善活动运营方法


二、课题申报和登录管理

课题申报和登录管理也要分两个或两个以上层面进行。首先是企业重要经营课题的提出,如,降低生产成本、管理费用低减、改善顾客满意度等都是企业重要的经营课题。其次是根据经营课题的要求进行具体改善课题的申报和登录管理,那些宏观的或者涉及两个以上部门的活动课题属于此列。表4-15是一张大课题登录表的范例。

 

4-15大课题登录表


 

最后是部门一级的课题登录,部门一级的课题既可以是某个大课题之下的分课题,也可以是本部门独有的课题。

为了让课题登录本身具有更加神圣的使命感,最好的做法是,要求部门提出课题申请,经公司总经理认可后实施。这样做的好处在于变被动(被上司或公司要求做)为主动(我要做)。

课题登录申请表如表4-16所示。

 

4-16  课题登录申请表


 

三、课题任务的落实

大课题与小课题之间,事实上存在着直接的或间接的关联,小课题的累积可以使大课题的目标渐次达成。

做好课题登录管理工作固然重要,然而,更重要的是把企业和部门登录的课题落实到生产及管理的第一线。否则,再好的课题管理都将得不到期待的结果。

要进行有效的落实,重要的是将某一较大的课题分成难易度不同的几个部分,并结合员工的能力和专业进行课题的分配。

4-17是一个大改善课题具体落实到个人或班组的范例,从表中可以看出,只要小课题的目标能有效达到,大课题的目标也就达到了。

 

表4-17 课题分配表


四、课题改善活动的计划

好的开始是成功的一半,没有好的活动计划,那么课题改善活动将停留在课题登录的水平上。

每一个课题改善活动都要制作一个详细的活动计划,制作计划一般遵循如图4-11所示的步骤进行。

 

图4-11 改善计划的制订流程

 

五、焦点改善活动的进度管理

进度管理可以有各种不同的模式。如定期确认会、揭示板的运用等。可以运用其中的一种或将数种方法结合使用。

(一)定期确认会

通常可以通过每周一次或者每月一次的课题实施确认会的形式进行。在确认会上,由部门负责人向上一级领导或经营者汇报重点实施项目和改善课题的实施情况,再由与会人员对目标的达成、方法的妥当性、下一步该怎么办等进行评估和沟通,有时还要给予必要的指导并在后续的工作中提供有效的支援。

确认会还应要求报告部门事先认真进行书面总结,说明改善计划的实施状况、跟进指标的表现、遇到的困难、对前一段工作的反省及下一步的工作计划等。

要使确认会卓有成效,企业高层及专家(提供专业的指导)的参与至关重要。

(二)课题揭示的形式

根据企业的情况还可以采取其他有效的跟进办法,如将大的经营课题及其进展情况进行揭示,督促部门、课题组或个人按计划推进改善工作。

每个课题的推进一般都要经过如表4-18所示的一些过程。对每个过程的实施和完成进行有效的跟踪是促进改善活动持续推进的好办法。

 

表4-18 课题进度管理揭示板

 

从表4-18可以看出,管理者对各个课题的进展情况了如指掌。同样,企业高层对课题进展情况的持续关注是使这个揭示板发挥作用的首要条件。

(三)课题改善发表大会

很多企业经营者抱怨,企业每年对各个部门领导都提出了具体的改善目标和要求,但很少能如愿获得成果。是因为奖罚的力度还不够,抑或这些部门领导水平太差笔者说,都不是,原因是缺少让员工不得不做的机制。在运营课题改善的实践中,我们发现了一个促进课题组开展工作的绝佳方法,就是课题改善发表大会。事先给课题组准备好庄重的发表会舞台,是督促和激励员工参与改善的诀窍之一。

笔者一位企业家朋友经营着一家有数千员工的工厂,还因为个人对文艺的热爱,运营着一个近100人的文工团。他几乎把所有时间都在了工厂工厂管理却混乱不堪,自己苦不堪言;而对文工团关照不多,文工团的管理却有条不紊,经常在市级和省级文艺会演中获得佳绩。问题到底出在哪里?我和他一起进行了探讨,发现他在管理文工团和管理工厂过程中,有多不同的地方,最集中表现他在两个领域中扮演着不同的角色。

我向他提出了两个问题第一个问题是,每一次文工团重要(汇报)演出的时候,你在哪里?回答是确定的,那就是在台下的第一排观看演出,并给予表演者最热烈的掌声。每一次表演结束后,尽管文工团员前一段的训练很累,她们却感动不已,而且暗暗下定决心,接下来要更努力地排出更好的节目,迎接下一次重要的演出。第二个问题是,“每一次工厂管理年度总结的时候,你在哪里?回答也是肯定的,那就是高高地坐在了主席台上,居高临下地发表演说,而员工却坐在台下观看老板的演出。两种管理的不同在于把舞台给了不同的人。

后来这位老板在3A企业管理顾问团队的辅导下,彻底改变了做法,每半年召开一次总结发表大会,让那些在管理改善中做出成绩的员工走上了神圣的舞台,展示管理改善中的优秀做法和业绩,自己坐在台下的第一排,以欣赏演出的目光关注一线员工在舞台上的出色表演。简单的换位,换来了巨大的激励效果。

六、课题完成度水准评价

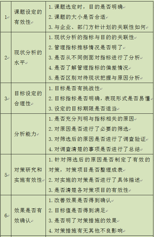
评价效率改善活动推进的水平,主要从课题完成度的高低来评价,课题完成度高就意味着焦点改善活动水平高。表4-19就是一评价课题完成水平高低的评价清单,借助于它我们可以较方便地确认课题推进的效果,也就较容易把握焦点改善活动推进的水平。

 

表4-19 改善课题完成度水平评价清单


七、为什么说改善是无止境的

一般来说,改善活动是一个不断深入、持续推进的过程。由于主客观条件的限制,不同的阶段,我们采取的改善方法可能不尽相同。

在改善活动的初期,最常见的情况是问题随处可见,企业上层不满意,员工也有怨言。这时候,体现在管理现场上,我们可以看到一些很直观的现象,只要你关注身边所发生的一切,你很容易就能发现存在的问题。如,物品多且乱堆放,现场杂乱无章,人员无谓走动,员工三五成群,或聊天或无所事事,明显的无动作空闲,设备经常停止等。

在这个阶段,如果企业的高层有强烈的改善意识,能关注这些问题并持续督促有关人员限时进行整改,问题就能得到一定程度的解决。为什么很多情况下却做不到这一点?这大概就是缺乏对问题的认识或者有认识但缺乏行之有效的办法。

这时,我们建议通过推进5S活动或其他基础改善活动来求得问题的解决和改善。我们常说,5S活动是开展效率改善的基础和前提,说的就是这个道理。

在5S活动和其他基础改善活动取得成效之后,我们很难发现那些显而易见的问题了。要在5S活动的基础上进行进一步的改善,不得不借助于一些更高级的改善工具。如,PM分析法、IE(工业工程)手法及VA(价值分析)手法等,这些都是用来系统解决焦点改善课题的有效办法。

在这个阶段的改善活动取得成效之后,也许有人会认为问题已经彻底解决,不用再进行改善活动了。但是,我们说改善并没有结束,因为事物或工作(4M)总是发展变化的,某一时段的改善都有其局限性,只要事物或工作依然存在,我们就要不断改善。表4-20是一个检查效率持续改善的事例。

表4-20 检查效率持续改善的事例


有人会问,干吗不一次到位取消检查呢?事情并没有那么简单,由于主观的(没想到)、客观的(想到了但做不到,即条件不成熟)因素的影响,很多时候改善活动只能循序渐进地进行。