BLM的正式组织模块是讨论在业务复杂性增加后,如何搭建组织能力的管理平台,让想干、能干的员工干得更好,以实现组织目标,如图5-6所示。

图5-6 BLM之正式组织
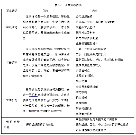
正式组织的内涵,通常包括4个方面内容,见表5-8。

企业的持续成功=战略×组织能力,战略代表企业一把手选择做正确事情的能力,组织能力代表员工正确做事的合力。创业期能活下来的企业,通常是企业家抓住了某个市场机会点,成功开发出某个适销对路的产品,不会涉及太多组织层面的管理工作。但只要企业逐渐成长,面对更多的产品、更多的客户群体、更多的员工时,企业往往会出现:增人不增效;赚钱的还是创业之初的老产品,大量新产品无法实现赢利;老板花大量时间抓管理,但企业效益难达预期等。
当企业出现以上状况时,不能简单归集为员工的心态和工作能力出现了问题,很大可能是企业正在面临青春期发育烦恼。这个阶段最典型的表现是以前做得好的事情现在却做不好了,以前不出问题的地方开始出问题了。为什么会出现这种情况呢?业务复杂性增加是问题的源头。以前规模小的时候,只做一款产品,服务一类客户。现在规模大了,客户不仅数量多,类型也多。由于所服务的客户数量和种类增长,自然衍生出更多的客户个性化需求,需要企业招聘更多的员工去设计开发更多的产品以满足市场需求。曾有人测算过,如果企业新增加3个产品与3个新的客户群体,企业的管理复杂度将增加81倍。姑且不论这个结论是否科学,现实社会里当企业进入更多的细分市场、研发营销更多的新产品、服务更庞大的客户群体时,一定会面临以下四大难题:
(1)组织内部既有新产品开发的项目团队,又有成熟产品经营的运营团队。前者需要花钱进行投资,后者可以带来现金流。企业有限的优质资源如何在新老业务上合理分配和协调?什么样的组织结构可以兼顾新老业务的发展壮大,不会顾此失彼?
(2)业务流程可理解为最佳做事的方法,可企业要做的事情五花八门:营销部门有寻找目标客户、孵化商机、招投标、回款等;研发部门有技术预研、产品预研、新产品开发、老产品改进等;人力资源部门有人才的选、育、用、留、汰等。以此类推,一个企业应该建立多少个流程?如何进行分类分层管理?流程中各角色的责权?流程的先后顺序?关键控制点及评审要素?
(3)为了组织结构和业务流程的良好运行,企业应该建立什么样的管理机制?当组织结构和业务流程出现弱化或者退化现象时,企业该如何调整和优化?
(4)如何评价组织的健康度?如何识别和诊断经营管理存在的主要问题?
显而易见,任何企业想要解决以上问题,都是非常棘手和困难的一件事情。
1997年,华为营业收入41亿元人民币,已经高速发展了近10年,公司表面上的繁荣难以掩盖经营发展中的重重困局。任正非先生意识到无论是他本人还是公司的任何一位高管,没有一个人真正做过大企业。IBM、埃森哲、波士顿、普华永道、盖洛普、德国FhG等全球最优秀的咨询公司就是在这个阶段纷纷来到华为,投入到华为各业务领域管理提升专项中,并见证了华为的崛起。
为什么要请咨询公司这些外面的和尚来念华为组织能力管理经呢?管理大师德鲁克曾说:“企业在管理中所遇到的问题,90%都是共性问题。”企业由小到大发展到一定规模,势必要涉及战略规划及战略执行、领导力、财务预算管理、新产品开发管理、客户关系管理、供应链管理、质量管理、人力资源管理、IT信息化等课题。无论是什么行业、什么国家的企业,在相同规模情况下企业遇到的管理问题是大同小异的。优秀的咨询公司,通过研究大量的企业案例,积累了非常多解决企业管理领域疑难杂症的方法和工具。当企业面临从来没有遇到的管理问题而感到困惑难解时,优秀的咨询顾问对于相类似的问题已身经百战驾轻就熟了。
回头来看BLM,本书一直研究和探讨的是业务领先模型,本质是要解决两种力量的适配:一是要深入研究市场和客户,以实现企业主营业务与客户需求的市场适配;二是要研究组织能力发展和进步,解决员工与关键任务的人岗适配。做好这两个适配,就拥有了业务持续领先的实力。
优秀的企业家,一手抓经营,一手抓管理。所谓经营,更多是围绕市场适配而开展的细分市场、客户、产品等研究分析工作。由于每家企业选择细分市场,商业模式、市场定位、资源能力不同,所以战略管理只能依靠企业自身对市场的理解、分析、判断、选择和聚焦。全球有太多的企业管理咨询公司,却极少有为企业提供业务咨询的公司,不是不想做,而是比较困难,不仅每个咨询方案的个性化极强,且对顾问的综合要求太高了。
而企业管理,核心是围绕执行力建立人岗适配的人效提升工作,其共性化远大于个性化。企业家可以更多地借力外脑,快速复制成功企业经验以建立自己的正式组织能力。好的管理咨询项目,可以帮助企业家将自己的时间和精力从内部管理中适度抽离出来,更多地放到经营层面,去研究市场、拜见客户、分析技术发展趋势、洞见和发现更大的商业机会。
随着组织规模的不断发展,企业在管理方面的试错成本会越来越高。借助咨询公司的帮助,企业管理者得以研究管理的共性,从那些比自己规模更大的,或成功或失败的企业身上去吸取经验教训,站在巨人肩膀上去构建自身的组织能力,是企业行稳致远的有效方法。

牛俊伟