二、How:怎么做

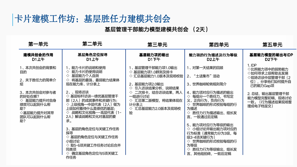
基于这个目标和产出结果,我们开始设计两天的共创会流程,见图5-5《基层管理干部能力建模共创会流程》。

图5-5 《基层管理干部能力建模共创会流程》

我们看一下两天的共创会产出成果:一是共创出基层管理干部的胜任力能力项,如共创出5项能力项,这是第一天的成果,共完成第一单元到第三单元的所有流程;二是共创出基层5项胜任力能力项的行为描述和行为等级,这是第二天的成果,要完成第四到第五单元的流程。

实际上,完成第一单元到第四单元的流程已经可以拿到预期的模型初稿的成果了。但我通常会用一些时间来完成第五单元的内容,即制定基层管理者的IDP。原因有两个:

首先,制定IDP对后续胜任力模型应用于人才发展很有帮助。

其次,在第二单元中,我们让基层管理者用卡片做了自测,一方面他们熟悉了卡片的使用;另一方面他们也了解了自己最强最弱的能力项有哪些。所以,第四单元产出基层管理者的岗位能力项要求后,对标这些岗位要求,基层管理者也一定知道自己的能力短板在哪儿。第五单元再帮他们制定IDP,流程上首尾呼应,效果上参与者的收获更大。

在建模中,我们用到的主要工具就是胜任力卡片了,上篇明道篇已有详细介绍。我们的建模共创会专业名称叫作“卡片建模工作坊”,其实就是用胜任力卡片这个工具选出基层管理干部的能力项,以及依托着能力卡片中的行为点去写出行为描述和行为等级。本案例中,我们用到的是38项能力卡片的工具,这比上篇明道篇中提到的67项能力卡片简便实用,如图5-6所示。

图5-6 胜任力卡片示例

值得一提的是,虽然胜任力卡片是共创会的主要工具,但卡片只是我们选能力项和写行为描述的一个依托而已。我们在实操中发现,企业里建模选出的能力项名称有时和卡片上的能力项名称不一样,会根据企业的内部语言(有的公司称为“土话”)去变化。如能力项名称“确保承担责任”,在ABC公司将其改成了自己的“土话”,称为“敢担当”。ABC公司在写“敢担当”的行为描述和行为等级(如擅长行为)时也根据自己企业的特点做了很多改动。

总的来说,卡片只是工具,只是参考,我们要根据企业实际情况灵活运用,加以变化,才能不囿于工具。关于卡片获取的渠道,上篇明道篇已有介绍。除了胜任力卡片,还有一些辅助工具,比如能力卡库图、能力计分表等。

要召开建模共创会,邀请谁来参加呢?如果以一个工作坊的容量30人来算,因为这是基层场的共创会,我们建议基层管理者代表占到2/3,也就是20人左右,基层的上级中层代表占到1/3左右,也就是10人左右,其他名额就给项目负责人和一两位高管代表等。参与人员建议不少于15人,少于15人则建模样本不够,不利于共创出满意的成果。值得一提的是,要把参与的中层和高管打散到每一组,不要放到同一组;中层作为上级代表需要参与到组内;高管不一定,可旁听或作为观察员;项目负责人和HR人员建议旁听,作为观察员。