战略复盘不是行为艺术,其最终目的是为了在下一个战略周期内,企业可以更智慧更圆满地实现自己的战略意图。战略复盘的最终成果,是要完成从战略到执行各模块的迭代更新方案。
战略迭代更新可以选择较多的工具,比如PDCA循环、KISS法等。从我们众多的咨询案例中来看,GRAI工具相比其它方法,更强调“迭代”二字,因此本章节重点介绍该工具(见图7-5)。

图7-5 GRAI的战略迭代示意图
我们通过一个真实的案例,简要说明企业如何使用GRAI工具完成一具战略周期内的战略复盘,迭代更新需要输出哪些内容。
HY公司是A股主板上市公司,属新能源新材料行业国家级高新技术企业。该公司成立于1995年,现有员工3 000多人,2023年度营业收入50多亿人民币,其中包括A、B、C三个产品事业部。公司的资源平台部门包括战略市场中心、营销中心、供应链中心、中央研究院、财务中心、人力资源中心、IT及质量流程中心等。
公司已连续两年(2022年至2023年)在内部大力推行BLM,要求全部管理人员深入理解BLM的核心思想,将其视为全公司统一的战略到执行力的管理工具和管理语言。从2022年开始,公司聘请牛老师和郭老师担任BLM项目咨询顾问,不仅要输送知识产品,使公司核心团队正确使用BLM工具,更要指导战略规划小组和战略解码小组根据战略复盘的结果,完成下一个战略周期内的领先战略到领先执行的迭代进化。
HY公司BLM咨询项目的推行,大致可分为四个里程碑:第一个里程碑完成或者刷新SP(战略规划),HY公司的战略规划周期为五年;第二个里程碑完成年度BP计划(每一年的工作目标);第三个里程碑完成组织绩效和团队绩效考核方案。第四个里程碑完成战略复盘及迭代更新。整个项目的工作计划见表7-3。
SP和BP项目期间,双方根据项目计划,由公司总裁组织公司高层(股份公司副总裁以上人员)、各产品事业部中层以上干部、各职能中心中层以上干部组成专项工作小组,通过咨询顾问的培训引导和答疑解惑,指导战略规划小组成员完成SP计划书,战略解码小组完成BP计划书。经过内外部专业人士的评审,提交公司董事会进行审批。
经公司董事会审批通过后的SP和BP计划,由外部顾问和企业管理部、人力资源中心共同组成绩效管理专项团队,完成公司战略计划和经营目标的层层分解和指标落实,最终与关键岗位人员签署员工PBC(个人业绩承诺书)。
公司每年的7月份和1月份,会进行BLM复盘专项会议,通过双差分析检查审核战略设计、战略解码、战略执行、领导力及价值观等各领域存在的问题,需要改进的地方,提升方法和路径等。企业管理部将复盘总结形成《管理改善检查清单》,周期化、常态化地检查改善清单上的任务是否完成,并将相关结果纳入到责任人的绩效评价体系。
2023年度BLM专项推行的重要专项任务及计划,见表7-3。

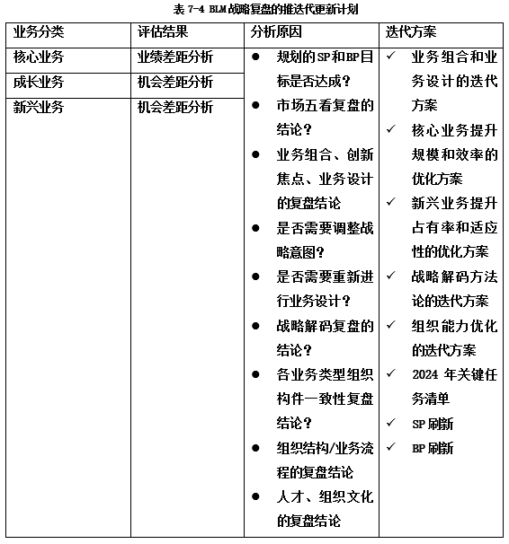
从上表中可以看出,第18项工作任务《下年度公司SP刷新及BP计划》就是团队经过战略复盘后,输出的下一个战略周期的战略规划到执行的迭代改进整体方案。这个整体迭代方案的高质量输出,需要通过GRAI工具进行下列问题的高智慧思考,并输出相应的优化/提升方案,见下表。

依据上表,我们可以看出,企业作为参与市场竞争的主体角色,通过战略复盘,最终的迭代方案中要完成对市场机会、目标客户、产品竞争力、运营效率、组织能力这五大问题的思考和策略方案,就基本上可以形成一个新的战略周期的战略规划到战略执行的迭代方案。




牛俊伟