第三节组织能力构筑在流程上
在前文中,我们一直强调赋能员工,通过赋能提高员工的能力,进而提高组织能力,换句话说,员工能力的提高是组织能力提高的关键。现在,我们又提到组织能力构筑在流程上,这两者是否矛盾?事实上并不冲突,从短期来看,提升组织绩效最快的方式是提高员工绩效,而要想提高员工绩效首先要提高其创造业绩的能力,以快速获取经营成果;从长期来看,训练有素的员工可能很快就流失了,因此,组织要想时刻保持战斗力,就要构建无生命的管理体系,即将组织能力构筑在流程上,通过运营流程来获得持久、稳定的组织能力,进而获得好的经营成果。
一、流程是组织能力的关键变量
关于组织能力,有两个著名的论断,一个是杨国安教授的定义,另一个是克莱顿·M. 克里斯坦森(Clayton M. Christensen)教授的定义。
杨国安教授认为,组织能力(Organizational Capability)指的不是个人能力,而是一个团队(无论规模大小,10 人、100 人或 100 万人)所发挥的整体战斗力,是一个团队(或组织)竞争力的 DNA,是一个团队在某些方面能够明显超越竞争对手、为客户创造价值的能力。杨国安教授提出了著名的组织能力“杨三角”,即组织能力主要取决于员工能力、员工思维模式和员工治理模式。
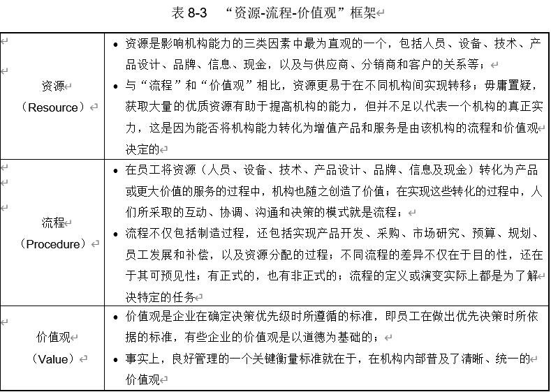
克莱顿·M. 克里斯坦森教授则认为,组织能力往往受到资源(Resource)、流程(Procedure)、价值观(Value)三类因素影响,被称为“资源-流程-价值观”框架,如表 8-3 所示。

与杨国安教授仅仅将组织能力聚焦于员工不同,克莱顿·M. 克里斯坦森教授的“资源-流程-价值观”框架展现了更广阔的视野,人(员工)只是其中一个因素,除人外,设备、技术、品牌等资产作为资源构成了组织能力;流程是组织价值创造的机制,不仅仅包括产品生产或服务提供的活动,还包括其他支撑价值创造的业务活动;价值观是基于人的一定的思维感官而做出的理解、判断或抉择,也就是人认定事物、判定是非的一种思维或取向,简单地说就是组织倡导的判定对错的准则或原则。
每个组织都有其存在的意义,对企业来说,为客户创造价值是组织长久存在的理由,正如华为公司任正非先生所说:“为客户服务是华为公司存在的唯一理由。”组织的价值是如何创造出来的呢?简单地说就是从客户需求中来,回到客户满意中去,如图 8-3 所示。
图 8-3 组织价值创造图示
企业先从供应商处采购资源,通过内部价值创造后为客户提供产品或服务,从而获得收入,再用收入支付供应商的费用,剩余部分内部再分配,形成循环。从投入资源到输出结果中间是执行企业流程的过程,也是价值创造的过程。在整个过程中,流程是关键的变量,设备、物料、人员等通过流程关联起来,通过流程执行实现价值的增值。价值观如果仅仅是一些“标语”“口号”就无法落地,其需要分解到具体的流程中,成为员工的操作指引,方能真正落地。资源、价值观都需要通过流程来发挥作用,流程是组织能力发展的关键所在。
流程是组织能力发展的关键,这并不是要否定员工的重要性,事实上两者是相互成就的。第一,再好的流程也需要员工来设计、运营才能发挥作用,员工是不可或缺的。第二,经过设计的流程可以赋能员工,员工能力提升后反哺流程,流程会呈现不断迭代优化的过程。第三,员工实践的知识、经验等不断沉淀到流程中,形成了标准的操作,无论人员如何流动,按照标准执行结果都不会太差,这是组织发展的下限。第四,沉淀到流程中的知识、经验如果不能得到持续刷新,组织能力就很难持续发展,所以能推动流程持续优化、进而提升组织能力的人才
是组织发展的上限。
在企业内,各种因素组合在一起,难免有不同的方向,通过流程可以统一步调,协同各方力量对齐战略,做到“力出一孔,利出一孔”。
二、业务能力是组织能力提升的关键
流程的建设首先要从流程架构设计开始,根据流程管理的“Y 模型法”,需要从两个方面着手,一个是价值流,另一个是业务能力,如图 8-4 所示。
图 8-4 Y 模型法
价值流是指企业为实现价值创造,从输入客户需求开始到交付产品及服务给客户,获得客户满意并实现企业自身价值的端到端业务过程。企业的战略决定商业模式,商业模式决定价值流,因此,友商之间的价值流大部分是相似的,甚至是相同的,但为何最终有的企业在竞争中胜出,有的则落败?差别在于实现价值流的业务能力不同。
所谓业务能力是指业务自身拥有或从外部获取的特定能力,以实现某一特定目标和结果。
例如,同处在广州的两家企业,Kix 公司和 Mam 公司都是生鲜水果贸易商。 2024 年 5 月,北京市市民对新鲜荔枝的需求非常旺盛,信息传出来后,Kix 公司和 Mam 公司都积极组织新鲜荔枝的采摘,准备发往北京销售。Kix 公司一直以来
与铁路运输相关单位有合作,所以先人一步争取到了广州发往北京的若干高铁空余车厢资源。Kix 公司将在广州本地采摘的荔枝当天通过高铁运输,8 小时直达北京,并在当地快速开卖,抢占了市场先机,获得了较为丰厚的利润。而 Mam 公司一直以来通过大货车运输水果,这次也想选择高铁,但要按部就班走一系列的商务流程,包括议价、签合同等。最终 Mam 公司决定,部分荔枝通过航空快递、部分荔枝通过大货车运输,而通过飞机空运的部分荔枝,成本太高导致亏损;通过大货车运输的部分荔枝,由于成本低但运输时间长,到北京后很多已经变味了,卖不出好价钱,也亏损了。
Kix 公司和Mam 公司的价值流都是一样的:收购新鲜水果—采摘、装箱—运往目标市场—通过各大渠道售卖。在干线运输上,Kix 公司具备较为快捷、低价的铁路运输能力,获得了商业的成功;Mam 公司则因为运输能力稍逊一筹,在市场竞争中落败。胜负的关键,往往体现在业务能力上。同样,在价值流的其他环节,也需要有类似的能力支撑,如图 8-5 所示。
图 8-5 业务能力示例
需要注意的是,业务能力可以通过自建获得,也可以通过外购获得;业务能力可以体现为汽车、仓库等实物形式,也可能表现为类似数据、产品工艺等非实物形式。如何构筑这些业务能力呢?需要基于战略方向,围绕流程进行建设,将能力构筑在流程上。
三、构建以客户为导向的绩效管理体系
“客户导向”“客户为先”“客户至上”等将客户放在至关重要位置的词是各大公司的价值观中的“常客”,但在实际运营的时候其往往沦为“口号”“空话”。如
何将以客户为导向从口号变成现实呢?需要将具体的要求落实到流程中。
比如,为了体现以客户为导向的精神,提高客户满意度,公司规定对于客户的技术类问题必须在 1 小时以内响应,4 小时以内给出初步的解决方案。这个要求就比较具体,员工可以按照这个要求去执行,同时,在做绩效管理的时候也可以依据这个来设定绩效目标,如技术类问题响应及时率、技术类问题及时解决率等。
企业进行价值创造、价值交付的目的是满足客户的需求、提高客户的满意度,从而实现企业自身的目标。价值创造、价值交付是围绕着流程进行的,而绩效管理本质上是对员工创造、交付价值的评价,因此也要围绕着流程进行。这样才能实现以客户为导向的闭环管理。