组织保障是供应链管理转型升级的前提。组织架构的搭建与企业的管理模式息息相关,在搭建供应链管理组织时,会有哪些差异?实现供应链平台化运营又会有哪些变化?本章节重点为你阐述供应链的组织力。
第一节 供应链管理升级组织力变革
一、组织体系搭建的背后逻辑
供应链转型最终还需要落实到人力来保障。供应链的组织力该如何来搭建?每一个企业都有其管理模式,很难有一套可照抄的组织搭建方式。
在搭建供应链组织时,有三点建议:
①根据行业研究,供应链管理组织的搭建,普遍有三种导向:一种是财税规划为导向、二种是满足内部运营为导向、三种是开放供应链进行社会化运营为导向。第一种架构最为简单;第二种架构属于完整的供应链组织架构;第三种架构除了满足内部运营,还注重市场品牌的打造。
②组织架构的搭建不宜直接抄作业,应该根据企业战略、业务需求、制度规则搭建。尤其是央国企强调合规性,任何组织的调整便是一场权利斗争。如果没有制度的指引作为支撑,组织的搭建很难成功。因此,在央国企是先基于战略目标,制定企业的制度体系(红头文件)最终落实到组织架构。
③无论是哪一种架构,最大的差异在于涉及到“物”与“钱”的权责不同。在物资采购中,除了集采物质统一管理外,集采外的物料采购的计划,划归供应链部门统一管理还是交由项目一线管理,不同的企业做法不同;面对上游的结算是由供应链管理部门统筹管理还是分散由项目一线结算,每一种做法没有对错之分,只有是否合适之分。企业的管控强弱,决定了部门职责的设定。
二、从采购向供应链组织变化
供应链是企业的后勤保障部门,原有采购组织单一职能升级为供应链管理,其职能发生了变化,我们从4个维度进行对比,如表8-1-1所示。
表8-1-1:采购部与供应链管理中心对比

1、角色定位
原有的是甲方视角,选品选商追求本方利益最大化;现在转变职能后是平台视角,要保障供需双方合作共赢。
2、业务职能
原有的采购部主要围绕采购招投标、合约管理、供应商管理展开;现在要围绕双边客户管理及运营、交易履约全流程的保障管理以及业务数据分析。
3能力要求
原有采购部仅需懂招投标流程、商务谈判即可;现在需要关注商业模式与盈利模式、双边客户运营能力、数据建模与数据应用能力的培养。
4组织要求
原有三大核心部门,分别是供应商管理、采购合约;现有的组织要求涵盖计划管理、供应链管理、合约采购管理、付款及结算管理、样板管理、配送管理、质检管理等。
3三种供应链组织架构对比
根据企业业务发展成熟度以及目标导向不同,供应链管理部门的组织设置会有所差异,大致可分为三种,分别是税务规划为导向、内部运营为导向、社会化运营为导向,如表7-1-2所示。
表7-1-2:三种供应链组织模式

第一种架构:以财税规划为导向
以财税规划为导向的供应链管理部门的定位是合理避税并做好部分票据管理。这个组织架构的优势是聚焦税筹业务,组织架构简单,劣势是功能单一,缺乏集中管理职能。
设置这一类组织架构的企业特点是业务体量不大,供应链管理职能分散在各个部门,主要是通过有效的税务筹划,提升企业的利润。组织架构形态如图8-1-1所示。

图8-1-1:财税规划为导向的组织架构
第二种架构:内部运营为导向
以内部运营为导向的供应链管理部门的定位是实现集中化管理,实施集中采购、统一配送、统一支付及税筹,包括供应链金融。这个组织架构的优势是集中管控,提高效率,供应商无需对接所有项目;多元化的支付方式,税筹资金由独立的材料公司或物流公司控制;并能依托独立的第三方公司进行供应链金融融资。劣势是局限于内部业务,增长规模受制于内部业务的量级增长,成长空间有限。组织架构形态如图8-1-2所示。

图8-1-2:内部运营为导向的组织架构
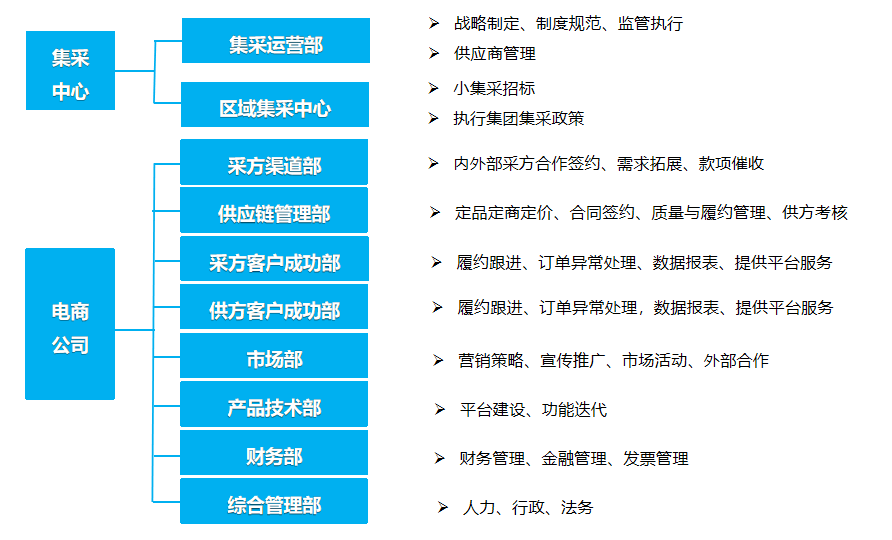
第三种架构:社会化运营为导向
定位互联网电商平台,实施平台赋能,市场化运作。优势是打破原有采购体系,通过外部业务实现规模增量;通过B2B互联网思维和数字化手段吸引资本市场,有可能独立IPO,实现分拆上市。劣势是组织体系更为复杂,涵盖采购、财务、市场、IT缺一不可;服务的客户群主要是中小企业为主,与供应商自身的业务体系存在一定冲突。组织架构如图8-1-3所示:

图8-1-3:社会化运营组织架构图
第2节 供应链社会化的组织运营力
随着数字化以及国家政策导向之下,不少企业纷纷响应国家政策,加强供应链的互联互通,促进商品要素资源在更大范围内畅通流动,推出了社会化的供应链管理平台,即供应链电商平台,在组织上除了供应链管理中心职能外,还包括双边客户开拓、品牌市场等职能,完全以企业化职能进行配置。
1平台运营的四大关键要素
平台建设容易,但运营难。根据为央国企咨询时,总结提炼了四个关键要素,分别是定模式、定规则、定品类、定服务。如图8-2-1所示。

图8-2-1:供应链电商交易平台4大关键要素
1定模式
作为ToB的业务,一般的业务模式分为自营模式与撮合模式。企业只有理清楚了平台的业务发展模式,方能知道如何运营,这是一切的大前提。
不同的模式,存在着不同的商业盈利点。
自营模式,相对较重、投入多、风险大,但利润可见,简单理解就是买进卖出的贸易差价模式,对于需求方而言,物资品质更可控,服务有保障;对于供应商而言,省去了到处跑客户的成本,结算无需到处催账。但对于平台方而言,要保证链条的运转需要保证充足的资金投入,如果平台的垫资额过高将导致断链无法正常运转。当然,亦可不垫资运营,很显然平台交易流量会很差劲,但供应链本书对于资金是强需求。
撮合模式,相对较轻,投入少,风险小,但盈利能力相对较难,简单理解就是搭建双边交易的平台提供双边服务。对于需求方而言,多了一个采购的通路,但并不是唯一选择,更多作为一个询比价的平台;对于供应商而言,可以批量获取客户资源。但是对于平台方而言,如何让双边在平台达成交易并实现交付履约全过程,难度就极其之大。基于此,平台的盈利创收就会单一,无法保障平台的可持续性运营。
两种模式各有利弊,在制定平台模式时需要充分考虑品类的差异性,根据不同品类制定不同的运营策划及业务模式。以MRO为例,属于小散杂,采购方如果脱离平台自主去采购,需要至少选择3家单位询比价,费时费力而且成本不一定要优势,关键是履约的时效性得不到保障,而通过平台采购就能快速得到满足。对于这样的品类,先天性依赖于平台采购,因此可以采取先款后货的自营模式。
当然,还有一些品类对于专业度要求较高。比如,塑管、线缆等品类,对于上游的大宗材料价格波动敏感。平台方的运营难度较大,这个时候可以采取专业承包制运营模式,即将该品类专业打包给一家专业型公司代理运营。平台方提供基础运营服务以及资源与技术支撑,专业品类运营方负责该品类的商业化变现,比如带资(资金与资源)进来运营,双方签订承包合作协议,让平台方拥有了保底的收益。站在平台角度来说,盘活了整个供应链,对于平台的建设有帮助。
2定规则
电商平台的交易是一件严肃的事,因此平台规则至关重要。从平台的角度来看,有三大规则,分别是平台交易规则、采购商端规则、供应商端规则。这些规则是保障交易的合规性、公平性以及保障双边权益。
在第四章中,我们重点讲述了平台规则,在本节内容不再赘述。在此强调,规则的制定是为平台模式服务的。不同的模式,规则会有所不同。
3定品类
工程项目的物资采购品类繁多,电商平台面向社会化服务经营哪些品类?这其中根据企业自身能力展开。
多数企业最初从企业的集采中心升级为供应链公司,经营的品类优先聚焦在集采品类,比如土建类以方木镜面板、铝膜、钢材、钢管、塑管、线缆、防水卷材、密封胶、涂料等;精装类以瓷砖、地板、马桶、花洒、浴室柜、烟机、燃气灶、热水器等;安装类以阀门、水泵、风机、电梯、配电箱、壁挂炉、可视对讲等;园林类以景观砖、信报箱、园林家具、交通标识、户外灯具等作为切入点,根据不同企业的能力选定品类运营。
品类选定的逻辑是能否交付并获得利润收益。因此,在品类选择上应该遵循业务能力,一般可将品类分为自营品类、联营品类、撮合品类。自营品类,比较好理解,自购自销自服务;联营品类,开放出来的品类,由专业的运营方来承接运营的品类;撮合品类,搭建平台,不符合履约交付,只提供平台赋能服务的品类。
4定服务
电商平台的三个关键服务,分别是履约服务、金融服务、数据服务。不同的业务模式,平台方提供的服务深度是不一样的。
履约服务,包含物流配送、质量抽检与巡检、退换货、付款与结算、票据等。
金融服务,包含账期、金融产品贴息、垫资额度等。
数据服务,包含数据中台里的交易数据明细报表、数据驾驶舱、业务数据分析、业务建议等。
2运营成功的三个评价标尺
成功运营一个ToB的电商交易平台,结合我过往的经验,需要有三大成功的标尺作为衡量。如图8-2-2所示。

图8-2-2:平台运营成功的三大标尺
1、业务流畅通
很多人并未意识到这一点很重要,这其实是社会化运营的基础条件。很多供应链操盘手认为,我们打造的电商平台在企业内部运转的很流畅,社会化运营也一样不会有什么问题。实际上,当他们一开启社会化运营的时候,平台的技术架构、运营体系支撑不了,导致问题百出。
为什么会出现这种情况?
这就是惯性思维,想当然的以为内部的这套运作机制也适合其他企业。其实,每一个企业的供应链管理模式、决策机制、管理制度都是不相同的。作为一个ToB业务,决策流程本身复杂,从采购到交付履约过程中又牵扯诸多的影响要素,因此这些平台一推出来,在业务流畅通方面就落不了地,导致业务失败。
业务畅通有三个维度:一个是信息流、一个物资流、一个是资金流。
信息流不畅通的场景:一款材料从采购到交付落地,牵扯到需求方的关键环节人员包括采购员、验收员、结算员三个角色。这其中涉及到诸多的信息流转,交易繁琐。任何一个环节的信息流不畅通,业务就难以落地。
物资流不畅通的场景:同一个品类,有多个供应商提供服务。对于需求方而言,它的目的是采买物资,关注的是品牌、规格、型号、价格、交付周期、付款方式等,但平台上有多家供应商可交付服务,订单该如何分配,以什么作为标准作为依据,又会牵扯出供应商的合作等级、优劣、库存、配送运距、结算方式等条件,算法相当复杂。一旦平台有失公允,供应商便会流失,平台的供应链不具有吸引力。
资金流不畅通的场景:面对需求方该不该给予账期或垫资,该怎么给?标准是什么?平台方与上游供应商之间的结算方式是什么?是否接受金融产品?这些都是要保障业务流畅通,在运营过程中实实在在遇到的问题。
看到这想必你很想知道答案。其实,答案就是我们要有所取舍,定位清楚谁是我们的客户,我们为谁服务,我们的业务能力是什么样的,想清楚了这些问题,再制定平台规则以MVP最小单元进行验证,最终再规模化复制。否则,想当然的推出,业务流必定走不通。
2、持续平台热度
作为一个ToB平台的热度衡量指标是交易额。没有实际交易额的平台,即便有再多的流量访问,也是一个假的电商平台。
因此,要保障平台的交易额热度,保证交易量,在日常运营中,有几个关键运营动作:
①平台页面管理。电商平台的页面管理,主要有两个方面:一是供应商店铺里的商品管理、价格管理等,部分价格波动大的品类,价格要做到每日更新。二是网站首页的更新,基于平台数据将热销款产品、高性价比产品更新到首页,确保曝光量。
②平台活动策划。活动包括两块,一个是日常活动,一个是618购物节、双11购物节。针对日常活动,与供应商洽谈爆款产品,限时下单提前锁单活动,缴纳少量订金促进用户提前锁定价格的转化;针对618购物节、双11购物节活动,联合多个品牌举办大型的下单立减、满赠、抽奖、排行榜等活动,让未来3个月内的采购需求得到集中释放,提前锁定订单量。
通过平台页面管理以及活动策划,让用户时刻拥有新鲜度,从感知上感受到平台的活跃度,从实际行动上促进用户转化,防止用户流失。
3、平台盈利
我在采购与供应链领域深耕15年以上,见证了行业诸多平台的起起伏伏。一旦没有了资本投入,最终的命运就是倒闭。究其原因,就是一个,平台无法实现盈利。
(1)平台赢利点的来源
任何一种盈利,都是来自于平台自身能力的构建。如果不具备独有的能力,空有平台是无法做到盈利的。
平台的盈利点有三个来源:一是平台参与方,即采购商、供应商、金融机构、物流公司等;二是数据资产变现,国家在2023年推出数据资产入表相关政策,这对于平台方是一大利好消息。
(2)平台可变现的产品或服务
面对采购商可提供的产品或服务包括供应链管理Sass服务、履约交易服务、供应链金融服务、数据报表服务、专项采购服务(询比价、招募对接、采购谈价等);
面向供应商可提供的产品或服务包括营销sass服务、交易佣金服务、供应链金融服务、数据报表服务、营销推广服务(考察、对接、推广);
面向金融机构或物流公司的产品或服务包括数据算法服务、营销推广服务等。
三、构建价值检视的经营思维
供应链平台在运营过程中,外部采购客户对于价格是极具有敏感度的。构建平台的相对优势至关重要。
该如何构建平台的相对优势?
1不同账期的对比
基于敏感度价格因素,围绕客户的采购价格与平台的供货价格进行综合成本的对比。我在提供咨询服务时,我们将方木镜面板拿出来进行了对比分析。如表8-2-1所示。
表8-2-1:平台集采价与采购客户自主采购订单的价格对比

平台给予的供货价与客户自主采购的供货价均是49元,但差别在于账期天数。平台受制于资金压力,只能给予了2个月账期,平台成交价将是50.49元;而供应商为了拿下采购客户直接给予了6个月账期,给出的成交价格是57元。
我们根据年化利率公式折算账期成本:
年化利率=(利息 ÷ 本金) ÷ 投资时间 × 365 × 100 %
最终,平台2个月的年化利率为18.5%,其实已经很高了;供应商给予的年化利率则为33.1%,已经接近于高利贷了。经过上述的测算对比,平台的交易综合成本更具有优势。
对于采购客户而言,当时为什么没有发现如此高的年化利率?这是因为产品单价低,供应商的报价人员进行报价时,上浮1元、2元并不能让采购人员感知到价格变化所带来的无形成本上升。很显然,如此高的综合采购成本,无形之中稀释掉了企业的利润。如果企业当时做过专业化的采购成本变动测算,完全可以依托于第三方金融获得成本更低的资金,这样交易便会更容易落地。
2不同销售组合方式的对比
不同组合的销售解决方案,最终的采购成交价完全不同。
以三种交易场景为例,采购同样规格的方木镜面板,账期天数均为6个月,如表7-2-2所示。
表7-2-2:不同销售组合方式的对比

平台自营模式+金融产品:垫资年化利率为7~8%,买家成交价为50.96元。
平台自营模式+供应商垫资:垫资年化利率为18.5%,买家成交价为53.53元。
平台撮合模式+供应商垫资:垫资年化利率为33.1%,买家成交价为57元。
根据测算,平台自营模式+金融产品性价比最高,综合成本最低。
3、不同付款方式的对比
资金流是供应链的生命线,在实际的交易过程中,付款方式是相对复杂的,并非单一的。付款方式中由账期、供应链金融产品、贴息、税费等组合支付,因此平台运营方如果能够帮助采方客户梳理出明细,做出最佳的决策,那将大大降低交易的成本。
以采购商购买100万建材产品,用三种不同付款方案作为场景测算,如表8-2-3所示。
表8-2-3:付款方式不同,成本与利润测算对比

方案A:账期6个月、账期年化6%、现金支付,采购实际支付103万,供应商缴纳增值税11.5万,立即贴现收益为103万。垫资6个月的收益为100万。
方案B:半年期商票,贴现手续费8%,采购方给于贴息补贴4%,采购商实际支付104万,缴纳增值税12万,立即贴现收益95.68万,供应商缴纳增值税12万,持票6个月后贴现收益99.84万。方案B比方案B的收益少3.16万。
方案C:账期6个月、账期年化6%、半年期商票、贴息手续费8%、贴息补贴4%,采购商实际支付107.12万,供应商缴纳增值税12.3万,立即贴现收益98.55万,持票6个月后贴现收益102.84万。方案C垫资6个月再立即贴现比方案A少4.45万,方案C持票6个月比方案B少1.29万。
在三个方案对比中,我们看到方案A的收益是最高的,采购商支付的成本也是最低的。当增加了供应链金融,让整个交易顺畅起来了,同时也让采购商的成本增加、供应商的利润减少。在这个过程中,我们也能看到供需之间的交易博弈,谁能成为强势的一方,谁便能拥有话语权,采取对自己更有利的交易付款方式。
平台运营人员可以根据不同客户的特征、资质,设定不同的付款解决方案,既让资金流运转起来,又实现双边交易的保供,让供应链畅通起来。
第3节 供应链管理组织力保障建设
供应链管理部门是企业战略经营落地的后勤保障部门,俗话说“行军打仗,粮草先行”,供应链管理部门的重要性不言而喻。该如何建设供应链管理部门,打造强有力的组织力将是本小节重点探讨的话题。
一、建立供应链全局性人才观
从供应链的端到端,涵盖上游物资采购,中间生产建造,下游物流配送,整个全链条的参与方众多、管控的关键环节众多,因此需要建立起全局性人才观。
全局性人才观涵盖五个方面,需要有懂体系建设、物资管理、资金运营、数据分析、运营管理的人才,如图8-3-1所示。

图8-3-1:全局人才观涵盖的5个方面
这五类人群的工作职责如下:
1体系建设
负责搭建和优化供应链管理体系,确保整个供应链流程高效、顺畅。这包括制定供应链策略、流程和标准,以及持续改进和优化。所涵盖的岗位为:供应链战略规划师、流程设计/优化专员、供应链体系主管、供应链项目经理等。
2物资管理
负责物资的采购、仓储、运输和配送等管理工作。他们需要具备对市场动态的敏感度,以及对库存管理和物流成本的把控能力。所涵盖的岗位为:物资经理、采购经理、仓库管理员、物流经理等。
3资金管理
管理供应链中的资金流动,包括与供应商、客户之间的资金结算,以及供应链金融等方面的业务。他们需要具备财务管理和风险控制的能力。所涵盖的岗位为:资金管理经理、资金分析师、投融资专员、风险管理专员等。
4数据分析
通过数据分析来优化供应链决策,提高运营效率和降低风险。他们需要具备数据处理、分析和可视化的能力,以及对供应链业务的深入理解。所涵盖的岗位为:数据管理员、数据分析师、数据治理专员等。
5运营管理
负责供应链的日常运营工作,包括订单处理、生产计划、物流协调等。他们需要具备出色的执行力和协调能力,以确保供应链的高效运转。所涵盖的岗位为:运营经理、计划专员、订单处理专员、供应链协调员、流程优化专员等。
二、三大人才体系保障战略落地
打造成长型充满活力的组织,三大人才体系保障战略落地,如图8-3-2所示。

图8-3-2:三大人才体系保障战略落地
1赋能体系
明确分工,为员工持续赋能。打造赋能体系,可以从三个层面着手,分别是专业培训、岗位轮岗、交流分享会。
2考核体系
业务定期考核,保障过程合理合规性。针对每一个业务环节,设定考核指标,比如计划合理性、招标时效性、过程合规性、供方履约评估、竞品对标等,按照月度、季度、年度考评,不断提升组织的战斗力。
3风控体系
分层分级授权,合理控制风险。确保信息公开,线上全过程可追溯,落实授权差异化,抓核心矛盾。
除此之外,企业还可以设置一些灵活的机制,让员工获得成长。诸如会议体系中,定期的学习成长分享会;组织编写企业实战案例,做知识沉淀;开设员工大讲堂,让优秀员工分享成功经验;走出去,向行业标杆企业学习交流等。
3加强跨部门沟通协作力
跨部门协作和有效沟通是确保整个供应链运作顺畅和高效的关键要素。不同部门之间的协作和沟通不仅可以提升工作效率,还可以有效减少资源浪费、避免信息不对称,从而提高整体运营效果。具体一些实操建议如下:
1明确共同目标和愿景。
确保所有相关部门都了解供应链的整体目标、战略和愿景。设定共同的绩效指标,以便各部门能够明确自己的贡献和责任。
2建立跨部门沟通机制
定期组织跨部门会议,讨论供应链的关键问题、挑战和机遇。使用项目管理工具或企业沟通平台,确保信息在各部门之间实时共享。鼓励员工在日常工作中积极沟通,解决问题。
3加强团队协作培训
为供应链管理部门和相关部门提供团队协作培训,提高跨部门协作能力。强调团队精神和共同目标,培养员工的协作意识和责任感。
4制定清晰的职责和权限
明确供应链管理部门和相关部门的职责和权限,避免工作重叠和冲突。建立责任追究机制,确保各部门对自己的工作负责。
5鼓励跨部门支持和互助
在工作中,鼓励各部门之间互相支持、互相帮助,共同解决问题。设立跨部门协作奖励机制,表彰在协作中表现突出的团队和个人。
6使用统一的信息平台
采用统一的供应链信息平台,整合供应链各环节的数据和信息。通过信息平台,实现供应链信息的实时共享和查询,提高决策效率。
7及时反馈和解决问题
建立问题反馈机制,确保供应链中的问题能够及时发现并得到解决。鼓励员工积极提出问题和建议,共同改进供应链管理工作。
8培养信任和理解
在工作中积极沟通、相互理解,建立信任关系。尊重各部门的专业知识和经验,共同为供应链的成功做出贡献。
9持续优化协作流程
定期对跨部门协作流程进行审查和优化,提高协作效率。引入新的协作技术和工具,提高协作的便捷性和效率。
10强调跨部门合作的重要性
在企业文化中强调跨部门合作的重要性,使其成为员工的自觉行为。通过领导层的示范和推动,形成积极的跨部门合作氛围。
通过以上措施的实施,供应链管理部门可以加强与其他部门的协作和沟通,共同推动供应链的优化和发展。

黄太阳