一、初期清扫与微缺陷治理

一、初期清扫与微缺陷治理

无法想象连生产现场的环境和设备都不能保持整洁的企业会有多高的设备管理水平。因此,初期清扫工作是开展自主管理活动的第一步。

这里所讲的初期清扫,是指在5S基础上进行的微缺陷发掘与复原改善,并非从字面上理解的“清扫”或者“扫除”的意思。初期清扫活动本身也是设备维护保养的重要内容,它对培养员工自己的设备自己维护的意识非常重要。

初期清扫阶段的基本改善步骤如下:

(1)微缺陷的识别和记录;

(2)回头看(5S)问题点的识别和记录;

(3)解决问题的计划和目标制定;

(4)对策的检讨和任务的分配;

(5)对策的实施与改善成果的记录、总结;

(6)阶段活动诊断实施。

(一)识别各类微缺陷,开展初期清扫活动

树立“清扫即点检,点检即保养”的正确观念和主动意识。让清扫工作变得更有价值,更有意义。

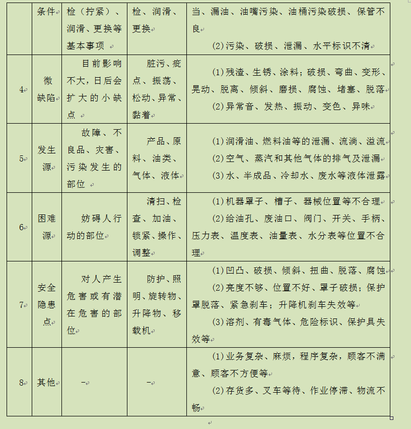
初期清扫活动从以下8个方面(如表2-3所示)出发,识别生产现场存在的一切不合理问题点,并将发现的不合理问题记录在指定的“不合理问题点记录表”(如表2-4所示)表格中。

        

表2-4 不合理问题点记录

2-5 困难点



缺陷分区:A整理、B整顿、C微小缺陷、D清扫/注油/紧固、E困难部位、F发生源、G不安全部位、H其他

 

(二)对发现的问题点进行修理和复原

针对发现的各种各样不合理问题点,要有计划、有组织地安排员工参与到复原改善活动中来,不仅要求他们对不合理问题点进行复原改善,更重要的是让员工去思考,如何防止这些不合理问题再发生,并提出预防改善的措施或改善思路。

对于自己有能力实施的改善点,尽量自主去实施改善活动。对于那些实在有困难的改善点,就要由管理者出面委托兄弟单位或主管单位来进行修复、改善或复原。

此外,我们也要对机械设备的表面、厂房的墙面、工场的地面实施修复。涂刷油漆是一项十分必要而且快速见效的改善手段。因为通过“油漆作战”活动,可以彻底改变设备及工作场所的“原始”状态,会给人耳目一新,为之一振的感觉。同时也会让参与改善的员工产生“做”享其成的自豪感与满足感,带动更多的员工参与到改善中来。