专题:人口新政的虹吸效应

人才是城市群重要的发展资源,是经济增长的源泉,人力资本轮动新时代的开始,为抢人提供了客观的物质基础。“新一线”和一线城市以及部分二线城市因人口需求新认识产生的压力,是城市抢人的主观因素。同时国家对房地产市场监管政策趋严,对地方政府融资和经济发展构成了新的压力,而通过吸引人才,引导更多的人口落户则也起到了部分解决政府所面临难题的作用。

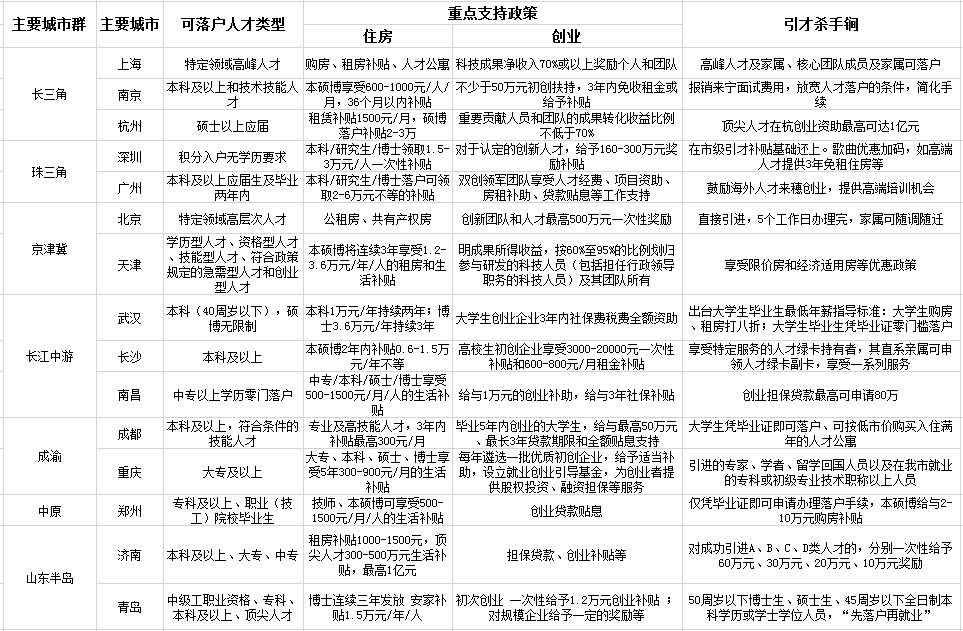
2018年以来,城市群各主要城市纷纷出台人口新政,拿出杀手锏,吸引高端人才落户。

虽然都有人才政策,但各城市出台后的效果却各不相同。以京津冀城市群为例,5月16日,天津发布“海河英才”行动计划,进一步放宽人才落户条件,不用缴纳社保、不用居住证,本科生只要不超过40岁、硕士研究生不超过45周岁,就可以直接在天津落户,博士研究生落户则不受年龄限制。据天津人社局公布的消息,自“海河英才”行动计划发布以来,不到24小时之内,已经有30万人办理落户申请,2个月内已经有超过6万人办理落户。但几乎是同样的时间,2018年5月,石家庄发布了《关于实施现代产业人才集聚工程的若干措施》。大专及以上毕业生落户手续当日办结,符合条件本科生在市域内购买首套自用商品住房的,不受住房限购政策限制,给予5万元的一次性购房补贴。但政策有了、诚意满满,但效果却平平。

同样的政策效果大不相同,究其原因,一方面是城市资源禀赋不同,天津的直辖市和北方经济中心地位、产业基础好带来的就业机会多、教育医疗资源丰富、空间交通便利距离北京较近都是重要的影响因素;另一方面,要想有流入,就要有级差,一是所属城市与吸引辐射地区的吸引力级差,二是当地的经济承载力和人口相比有较大空间,要确保人口增加后,人口与经济依然能均衡发展,这样人才才能真正落下来,城市才能获得新的发展动能。

再看看武汉和长沙的人才新政中的购房政策对比,不得不说,两座城市间火药味十分浓厚。在无房上的界定,武汉相对严格,要求3年无房产交易记录;长沙则较为宽松,1年内无记录即可。在房源范围与选房优先顺序方面,长沙也是十分给力,所有“限地价竞房价”项目,建面144㎡及以下的房源,均必须先满足刚需;而武汉限定新建项目备案价格1.8w/平以下,建面120㎡以下,随机选取不少于40%比例房源提供给刚需优先选房。

在各地近两年花样百出的人才政策方面,相对武汉大学生“8折购房”、西安“大学生携学生证入户”的政策,长沙的人才新政在宣传传播和轰动性上也是不及的。但近两年的常住人口增量数据说明,长沙则是远远超过中部包括武汉在内的其它城市,成为连续两年中西部增长最快的城市,也是全国最大的黑马。2016年长沙市户籍人口迁入15.52万人,其中近60%是由于购房和经商。除了人口新政外,长沙房地产性价比高,既宜居,又是房地产投资的洼地。近年长沙的房价均价水平一直是中部省会最低,但人均GDP、城乡人均可支配收入均居中部省会城市首位,长沙是收入和房价性价比较高的城市。

二、城市群综合分析

长江中游城市群国土面积31.7万平方公里,占全国的3%;地区生产总值7.3万亿元,占全国的9.75%;总人口1.3亿人,占全国的9.3%;

长江中游城市群国土面积居城市群之首;经济总量位于长三角、珠三角、京津冀之后,居第四位;人口总数位于中原城市群、长三角城市群之后,居第三位。

目前,长江中游城市群常住人口城镇化率为57%,与我国常住人口城镇化率基本持平。武汉、长沙、南昌三地城镇化率均高于70%,分别为80%、76%及72%。长江中游城市群到2020年城镇化率将达到60%,预计有330万人实现城镇化。如能达到长三角城市群68%城镇化率水平,预计有1360万人实现城镇化。

而从商品房销售金额对比来看,长江中游城市群与其他城市群相比差距非常大,仅占长三角的1/6,房地产市场成熟度较低。

强核阶段模型

长江中游城市群属于城市群发展的第一阶段,以强核吸附为主要特征,核心城市武汉、长沙吸附力较强;

金字塔型

长江中游城市等级体系较匹配,处在城市发展较好区、适中区、较弱区城市比例为2:7:19;

从城市群投资潜力雷达图可以看出,长江中游城市群是国内较具有发展潜力的城市群,除经济总量、经济活力情况外,其他12个维度发展较均衡。

从城市群经济联系强度图可以看出,长江中游城市群和中原及长三角城市群联系最为密切,其次与山东半岛城市群联系较为密切。

从长江中游城市群经济联系强度图可以看出,鄂州和黄冈(0.156)、湘潭及株洲(0.108)联系密切;

武汉、长沙及南昌对省内原城市群经济强度影响辐射力较强,武汉对湖南及江西的城市影响辐射力虽不及长沙和南昌,但仍有一定的影响辐射作用;长沙及南昌对省外的辐射影响力几乎可忽略不计。

上饶和抚州2个城市同时纳入长江中游城市群与海峡西岸城市群势力范围,将2个城市分别与2个城市群的经济联系强度进行对比分析,上饶更倾向于融入海峡西岸城市群,抚州受2个城市群影响均较弱。

三、城市房地产投资策略

我们从城市发展潜力、房地产市场热度、投资安全性三个单一维度给出城市群各城市排名情况如下图:

核心城市武汉、长沙处于捡漏区,武汉的城市基本面强,发展潜力较大,最近几年供销平衡,应拓宽拓展方式和地点,从外围市场获取优质的大型地块;长沙市场略显过热,近期土拍市场采用摇号,宜集中精力,围剿2-3块;

南昌虽目前城市发展一般,但作为省会中心城市,未来应有更快的发展速度和较好的发展前景,应加快在核心区的拓展;

其他大部分城市处于挑货区、进取区,平均地货比还相对较低,是进入的较好时机;

长江中游城市群处于长江流域经济带的中心区域,将来具有很好的发展前景,目前地货比相对较低,公司应加大力度,成为京津冀之后的另一支撑。

根据九宫格阶梯筛选法则,处在阶梯阴影区为重点拓展城市:黄线框内的重点拓展城市,主要包括常德、襄阳、宜昌,南昌、株洲、衡阳(衡阳如剔除城投自挂自摘影响,其市场热度会有较大幅度提升,但整体仍属于重点拓展城市);挑货区重点拓展城市有15个,除我司已进驻的岳阳、宜春、娄底、益阳外,还应关注九江、咸宁、荆州、鄂州、鹰潭、孝感、黄石、抚州、荆门、萍乡、新余等15个城市;上饶处在快销区,应注意风险防控。