初期清扫

所谓初期清扫,就是要求员工带着抹布进行设备的清扫。虽然说是清扫,但绝不只是使设备干净而已,而是通过清扫时作业人员与设备的接触,找出隐藏在设备内部的不正常现象。也就是说,清扫是在为设备做健康诊断。因此,我们必须充分认识清扫的目的就是进行设备点检,这种点检对于维持设备长寿命健康运行是十分重要的。

就像前面说过的,只有彻底进行设备清扫并且加以维持,才能保证设备没有任何潜藏的不正常现象。如果要达到这个目的,就必须保证设备是十分清洁的才行。

当作业人员实际拿着抹布进行清扫工作时,有下面两点重点:

(1)注意清扫内部

打开平时不曾打开的外盖或门,仔细清扫点检设备的内部。一般来说,设备最重要的部分都在其内部。

(2)活用“五感”

“五感”就是视觉、触觉、听觉、嗅觉、味觉。作业人员只要活用这“五感”,就可以很好地将不正常的现象找出来。

此外,初期清扫阶段还要注意一个问题,那就是对造成污染的来源进行改善。如果每天都在进行清扫,却不知道污染在哪里、污染程度如何,则不仅使改善工作无法顺利进行,作业人员也只能算是个清洁工而已。本阶段的发生源改善活动主要是针对那些简单、容易的部位进行,比较困难的部位将放在第二步骤“发生源与困难源的改善”中进行处理。

总的来说,本步骤就是要切实通过设备及周围环境的整理、整顿、清扫,找出不良(微缺陷、发生源、不要物等)存在并决定日常力所及范围内的处置及改善,来实现以下目标:

(1)通过整理、整顿、清扫,将陈年污垢除去,创造一个整洁的工作场所。

(2)改善造成灰尘、脏污的源头,并改善周围恶劣的环境。

(3)通过整理、整顿、清扫,使设备潜在的缺陷、异常显性化,并恢复其机能。

(4)彻底清扫设备各个角落,切身体验“清扫也是点检”,做到“自己的设备自己维护”。

(5)按照计划推进整理、整顿、清扫,提高全员的管理水平,形成一个“能遵守已决定事项”的工作氛围。

清扫是为了点检设备的健康状态,所以活动的要点就是找出设备的不正常现象。所谓不正常现象,是指“已发生的不正常现象”和“可能产生的不正常现象”这两种情形。

里外都清洁是消除设备不正常现象的基础。企业可以通过清扫来执行点检工作,并通过量化的指标来评估清扫的质量。这些指标包括“发现了什么样的不正常现象”“清扫的质量是否有提升”“是否学会了用五感来点检”“是否对不正常现象的原因做了总结和分析”“规定事项有无严格执行”“是否完成了目标要求”等。初期清扫阶段绝不仅仅是做表面的清洁而已,如果未能发现设备的不正常现象,就必须从头再来。

“清扫就是点检”“点检在于发现设备的不正常”,这是自主保全的两个基础,也是改善现场体质的基础。一旦初期清扫阶段的活动半途而废,后面的活动必将事倍功半甚至完全失效。

做初期清扫工作时,要注意去发现六个不合理的方面:

(1)微缺陷:裂缝、锈蚀、松动、变形、磨损。

(2)基本条件:紧固件松弛、润滑中断、脏污。

(3)操作困难发生源:清扫、检查、润滑、锁紧、操作。

(4)品质不良源:异物混入、干燥冷却不良、大小差异。

(5)泄露发生源:产品、油、水及其他副材料。

(6)无用、非急需品:配管、计量器类、工具、预备品及其他。

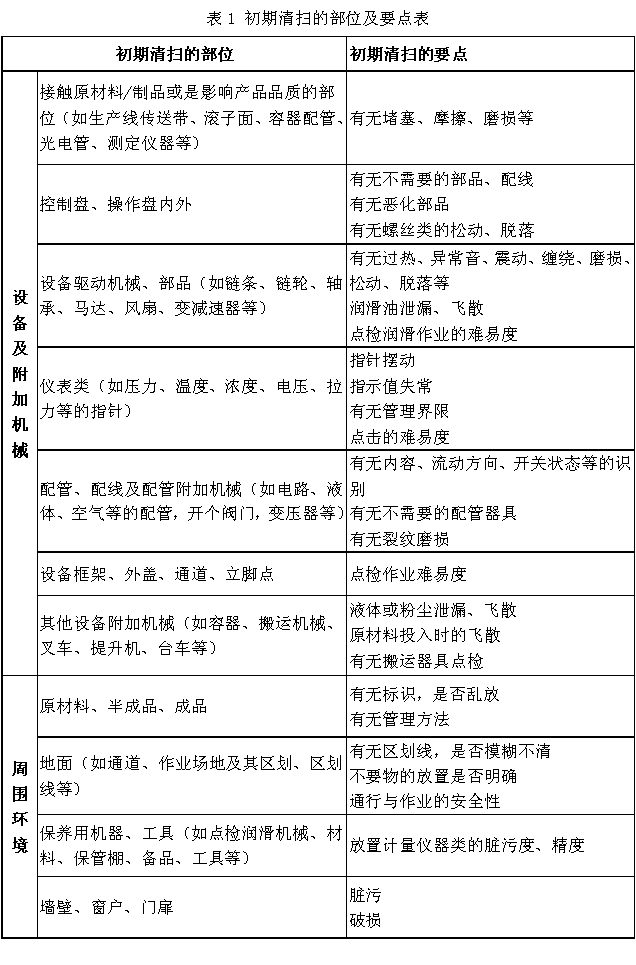
只要将以上六个方面进行细化,就可以描绘出查找不正常现象时必须清楚的重点部位及要点表(表2-19)。

表2-19 初期清扫部位表