可行性研究是投资项目决策阶段的基础性工作,是投资决策的重要依据。20世纪80年代初,学习借鉴世界银行和联合国工业发展组织推进项目建设的有益经验,我国探索引入可行性研究制度。1983年,原国家计委发布《关于建设项目进行可行性研究的试行管理办法》,明确可行性研究是建设前期工作的重要内容,是基本建设程序的组成部分,标志着可行性研究制度在我国的正式确立。
2002年,原国家计委印发《投资项目可行性研究指南(试用版)》(以下简称《指南》),作为国家层面上用以指导全国投资项目可行性研究工作的规范性文本。20多年来,《指南》在指导项目可行性研究工作、引领我国投资项目科学决策等方面发挥了重要作用。
2023年3月,国家发展改革委在系统总结2002年《指南》使用经验的基础上,立足新发展阶段,凝聚各方共识,制定印发了投资项目可行性研究报告编写大纲及说明(发改投资规〔2023〕304号,以下简称可研大纲),具体包括《政府投资项目可行性研究报告编写通用大纲(2023年版)》《企业投资项目可行性研究报告编写参考大纲(2023年版)》和《关于投资项目可行性研究报告编写大纲的说明(2023年版)》。此次颁布的可研大纲创新亮点在于:立足新发展阶段,贯彻新发展理念,在2002年《指南》的基础上,坚持以着力推动投资高质量发展为主线,按照政府投资项目和企业投资项目分类管理的总体思路,围绕项目建设必要性、方案可行性及风险可控性三大目标,更加注重发挥重大战略、重大规划和产业政策的引领作用,更加注重从项目全生命周期出发统筹拟定项目投融资和建设实施方案,更加注重经济、社会、环境等新评价理念的应用,更加注重可行性研究重点内容的前后逻辑和统筹协调,将扩大内需、碳达峰碳中和、自主创新,以及投资建设数字化等新要求有机融入可行性研究制度规范。
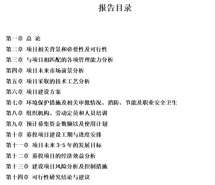
我们重点参考国家发改委颁布的可研大纲内容,结合各行业的特点,总结出募投项目可行性研究框架。一般包括如下十四章内容:
第一章总论主要概括本项目的基本内容,如项目名称及建设地点、建设单位介绍、编制依据、项目内容及主要技术经济指标等内容。
第二章是报告的重点内容,阐述项目相关的背景因素和必要性及可行性分析。
第三章阐述与项目相匹配的各项管理能力分析,以生产型企业为例,主要包括项目管理能力分析、技术研发管理能力分析、生产管理能力分析和营销管理能力分析。
第四章重点阐述项目未来市场前景,分析行业发展现状和发展趋势、上下游情况,以及行业竞争格局及竞争对手情况。
第五章重点阐述项目采取的技术工艺方案,分析项目的产品性能、采取的工艺技术,以及工艺的先进性和成熟度分析。
第六章阐述项目建设方案,包括建设选址依据及周边环境、建设内容、规划设计图等内容。
第七章分析环境保护措施及相关审批情况、消防设施、节能减排及职业安全卫生。
第八章阐述组织机构、劳动定员和人员培训制度,以及绩效管理方案。
第九章是报告的重点内容,阐述项目投资方案,列明募集资金投资总额及明细,包括固定资产投资明细、流动资金投资明细、无形资产投资明细,以及项目资金投入的进度安排。
第十章阐述募投项目的工期和实施进度安排,以及实施的阶段性目标。
第十一章阐述项目未来3~5年发展规划和战略目标。
第十二章也是报告的重点内容,分析募投项目的经济效益,包括项目的营业收入结构和总成本明细、利润表和现金流量表预测、盈亏平衡分析、投资收益率分析和投资回收期分析以及敏感性分析。
第十三章阐述项目的风险及控制措施,一般包括市场风险、管理风险、生产风险、技术风险和财务风险等内容。
第十四章是报告的最后一章,得出可行性研究的结论与建议。
完整的可行性研究报告框架内容如图2-2所示。

图2-2 可行性研究的框架内容

不详