第二节招募学生测评

对于应届生的标准,网上众说纷纭,本节将通过诸多实践来描绘常见的应届生标准,并介绍挖掘学生动机的方法。

一、通用型校招人才标准

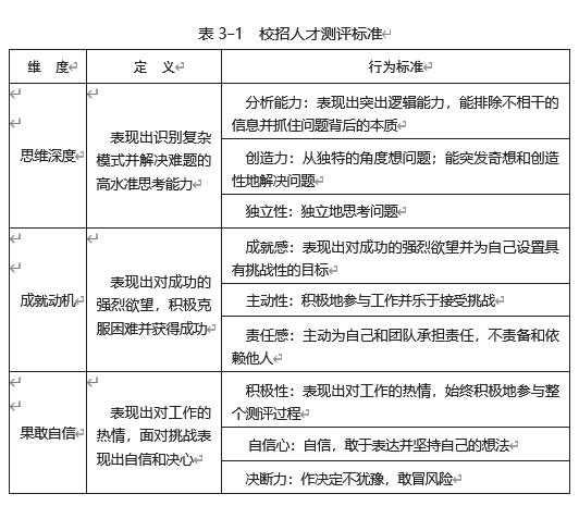
招募合适的学生,首先要有合适的标准,也就是测评维度。比如,十年前笔者为某世界 500 强快消企业设计的校招无领导小组讨论测评维度,见表 3-1。该企业当时在全国五地同时开展管培生招聘,声势浩大,应聘者上千人,测评轮次高达 7 轮。


近两年无领导小组讨论的测评维度更强调抗压能力和领导能力,笔者对未来测评维度的变化做了大胆的预测,在抗压能力和领导能力基础上,新增了创新能力和前瞻性,如图 3-2 所示。目前,不少企业处于转型,创新能力也被列为了头等大事,譬如某国企由于多年亏损,


提出了企业转型,要向阿米巴模式 ① 学习,这就是组织变革亟需创新能力。

前瞻性在经济转型的今天也非常重要,笔者帮助某汽车行业平台做“新四化”下的能力分析时,其中有一条是战略思维,它强调战略布局,和前瞻性关系密切。

领导能力在校招中出现,这绝非偶然,因为管培生需在两三年内走向基层岗位,因此对于管理潜质的测评越来越重视。

综上所述,笔者认为未来校招的人才标准中新四项测评维度出现的概率较大。

二、不同企业校招标准的差异

不同企业在校招中的要求存在显著差异,这体现在评估标准、岗位需求、地域偏好等方面。在银行业和制造业,这些差异尤为明显。

1. 银行业

形象气质是银行业一个重要的评估标准,通常会在评分中占据一定比重,并在实际评分中超过这一比重。银行在招聘时,除了注重候选人的专业能力和素质,如逻辑思维、沟通表达能力、问题解决能力和领导

① 阿米巴模式是一种经营管理模式 ,由 日本企业家稻盛和夫提出并应用于京瓷公司。


力等,还特别强调形象气质,这可能与银行业和客户接触频繁的特点有关。银行的评价指标,见表 3-2。

在岗位需求方面,银行招聘的岗位通常是管培生、金融科技、客户经理和柜员等。其中,对管培生和金融科技的岗位要求较高,一般都要求本硕均为“985”院校毕业。而对于客户经理和柜员,要求则相对放宽,如硕士为“985”院校毕业,本科可以为“211 ”院校毕业。在具体能力上,不同岗位的要求也有所区别,如管培生和金融科技更强调系统思维,市场和柜员则更注重分析判断和沟通协调能力。

总之,银行在校招中的要求较为全面且具体,既注重候选人的专业能力和素质,也注重形象气质和地域因素。这反映了银行业对人才选拔的高度重视和精准定位。

2. 制造业

制造业在校招中的需求特点与银行业有所不同,这可能与制造业的工作环境和工作性质有关,企业更倾向于招聘能吃苦耐劳的学生。制造业通常需要在生产线上实际操作,需要员工具备一定的体力和耐力,因此能够适应这种工作环境的学生更受欢迎。此外,制造业对人才的需求也具有独特性,以某制造业的工艺、质量岗位为例,企业对应届生的要求主要集中在:关注程序与品质、主动积极、逻辑推理、概念归纳和结果导向。这些要求体现了制造业对人才的综合素质和专业技能的高度


重视。

关注程序与品质是制造业的基本要求,因为生产过程中的任何疏忽都可能导致产品质量问题,进而影响企业的声誉和市场竞争力。主动积极的工作态度能帮助员工在工作中发现问题、解决问题,推动生产流程的持续改进。逻辑推理和概念归纳能力能帮助员工更好地理解和分析生产过程中的各种问题和挑战,找到问题的根源并提出有效的解决方案。结果导向则强调了制造业对绩效和成果的重视,只有达到预期的生产和质量标准,才能确保企业的稳定运营和持续发展。

总体而言,制造业在校招中更注重学生的实际操作能力和综合素质,要求学生能够适应较为艰苦的工作环境,并具备解决问题的能力和创新精神。同时,由于制造业的特性和工作地域的限制,他们在招聘时更倾向于选择家境普通、能吃苦耐劳的学生。

三、深入挖掘学生求职动机

面试中,挖掘学生的求职动机常用以下问题:

( 1 )请简要介绍一下你的职业规划?主要关注哪些行业或者哪些岗位?你都做了哪些安排,制订了哪些相应的行动计划?(追问)请举例具体说明,你遇到过哪些困难?你如何应对的?

(2 )你了解应聘岗位的工作内容吗?你是否对这个工作本身感兴趣?请结合自身的实际行为说明你为什么对这个工作感兴趣,以及你对它感兴趣的具体表现。(追问)除了这份工作,你还考虑哪些机会或者岗位?是否接受岗位调剂?

( 3 )如果某企业也给你发了录用通知书,你会怎么在两个录用通知书之间选择?

(4 )听你的实习经历,你过去主要在银行实习比较多,那么为何会选择券商,你是怎么考虑的?


在挖掘学生的动机方面,主要考察其加入企业的原因、长期留任的可能。企业招大学生的成本不低,以管培生招募为例,如果一个企业要招 50 个管培生,完成笔试、初试、复试的基本流程,每个管培生的招录成本需一两千元,因此从招聘端就有必要提升管培生的留存率。

从学生角度出发,关注点包括薪酬、企业名气、所在地区、职位、未来发展等因素。在入职前,应届生有机会获取多个录用通知书并从中加以选择,他们通常会倾向于多获取录用通知书。在了解真正的加入动机时,一方面要挖掘学生的职业规划,另一方面也要探寻学生对应聘企业的了解程度。比如,可以问学生对企业的产品、经营、文化等是否了解。通过这些特色性问题了解学生是否事先准备。最后还可以通过对未来发展的假设来考察学生的求职动机。

以下面的问话为例:

如果你入职三年后,你的同期同事获得了提拔,而你没有,你是否会因此气馁?

如果你加入 ×× 公司后要离职,请告诉我一个你会选择离职的原因?

如果你加入后,经过轮岗把你调到了某基层岗位,你是否会觉

得内心不平衡?

再参考下面的对话:

面试官:如果 X 和 Y 同时给了你录用通知书,你怎么选?

应聘者:我会选 X。

面试官:为什么呢?

应聘者:因为 X 发展前景更好,更有竞争力。

面试官:你能具体讲一讲吗?

应聘者:……


通过提问和回答,可以对学生的求职动机和未来的留存有初步了解。现在诸多企业在招募大学生时,更乐意招聘本地的学生,或者是已经确定在当地发展的学生,因为这在某种程度上会降低离职率。

四、校招案例

某跨国公司进入我国已有二十多年时间,在我国的员工数量超过四千名。这家公司在招聘管培生的过程设置了无领导小组讨论环节,并要求设计题本。

该公司在校园招聘中特别强调一点:Actively strengthens one ××。该指标具体的定义是跨越边界、主动协作。客户对题本的要求是保持信息量大、观察面广的效果,同时体现学生的价值观。下面是校招无领导小组讨论的案例:

案例名称:药材优先备货。

背景介绍:某连锁品牌中药店有着悠久的历史,为了进一步拓展市场份额,该品牌在 A 市陆续开设了五家新的连锁中药店。在经过一段时间的经营后,发现药材很受消费者欢迎,销售情况火爆。同时,在各家连锁中药店中都出现了药材缺货的情况,严重地影响了日常经营。原先药店里没有确定备货的优先级,缺了药材就进货。

任务:该品牌连锁中药店搜集了六类重要药材大量日常经营的信息,并试图通过分析确定六类重要药材备货的优先级。请对六类重要药材备货的优先级作排序并说明理由。

以下为关键信息:

( 1 )药材和处方的组合情况,见表 3-3。



(4 )每类药材的最近缺货情况、仓库储备量(数据略),见表 3-6。

本题目的设计巧妙地结合了信息量、矛盾点、时间压力及团队互动,全面评估学生的沟通、协作、决策能力及价值观。

1. 考察学生的归纳总结能力

题目为学生提供了丰富的信息源,涉及药材的多个维度数据,如销售额、增长率、利润率、缺货情况、仓库储备量等。这种设计不仅确保了讨论的信息量大、观察面广,还为学生提供了多角度的分析依据。题目中的信息并非同等重要,主要信息与次要信息的区分考验了学生的信息筛选和判断能力。比如,麻黄类药材的高销售额和平均利润率与其在处方组合中的低频出现形成了鲜明对比,这种矛盾点的设置旨在引导学生深入思考,并给出基于实际情境的分析和选择。

2. 展现个性和价值观

在有限的时间内,学生需要在团队中表达自己的观点,争取他人的支持,并与他人合作达成共识。在这一过程中,学生的沟通技巧、团队协作能力和决策能力都得到了充分的锻炼和展现。题目中的“跨界合作”环节更是对学生价值观的深入考察,通过对不同药材的优先排序,考察了学生对于大局观和协作精神的重视程度。这种设计不仅避免了学生过于关注单一维度(如销售额),还鼓励学生从更宽广的视角去分析和解决问题。

值得注意的是,题目中的两重障碍,即信息量和时间压力,确保了学生在讨论中的选择更接近其真实能力和价值观。信息量迫使学生在短


时间内处理大量信息,并作出决策;时间压力加大了讨论的难度,要求学生不仅要有清晰的思路,还要有良好的团队协作和沟通能力。

综上所述,本题目的设计通过结合信息量、矛盾点、时间压力和团队互动等多个维度,成功地实现了对学生软实力的深度测评。