前面用大量的事实说明,中国企业还不太懂品牌更不明白如何规划、推动品牌的建设,接下来笔者就从产品、品牌、品牌战略规划、品牌管理、品牌资产等几个方面阐述品牌营销的整体思想。
(一)什么是产品
在平时的生活中接触到最多的恐怕就是产品了,我们先看看产品的定义。产品是能够引起市场注意、获取、使用,或能够满足某种消费需求和欲望的东西。所以产品可以是实物(电脑、汽车、别墅)、服务(银行、广告公司、快递公司)、零售店(百货店、专卖店、连锁超市)、人(政坛人物、运动员、演员)、组织(非盈利性组织、艺术团体)、地名(省、州、国家)或思想(政治或社会原因)。
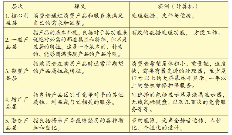
根据产品的不同类别,以及不同的用途,我们以计算机为例来说明产品的五个层次。
表3-1 产品的五个层次

通过表3-1中对产品五个层次的分析,能够帮助我们更加清晰地了解产品的定义。
总结:产品是有形的实体,或无形的服务,具有某种功能,一般基于物质层面。
(二)什么是品牌
“品牌”这个词,我们经常听人说起,有些企业家甚至整天把它挂在嘴上,我们要打造一个世界级的品牌、打造百年品牌等,但是,究竟什么是品牌呢?关于品牌最原始的概念就有很多。
我们主要看下美国市场营销协会给品牌下的定义:“品牌是一个名称、专有名词、标志、标记、设计,或者是将上述综合,用于识别一个销售商群体的商品与服务,并且使之与同其竞争的商品与服务区分开来。”根据这个定义,创造一个品牌的关键因素是选择名称、标识、标志、标记、包装设计,或其他能识别一个产品,并同其他的产品区别开来的要素。我们将这些不同的部分称为品牌要素,它们用来识别和区分其他的产品。
奥格威认为品牌不仅仅是一个区分符号,它还具有丰富的内涵。著名的品牌大师对品牌的独特看法是:“品牌是一个错综复杂的象征,它是品牌属性、名称、包装、价格、历史、声誉和广告方式无形的总和。品牌同时也因消费者对其使用的印象,以及自身的经验而有所界定。”
不管是美国市场营销协会的观点,还是奥格威的观点,都有个共同的看法,就是认为品牌不仅是简单的标志和符号,它更主要表现为一种综合的象征,对生产者和消费者都具有重要的意义。对生产者而言,品牌是谋求与消费者建立紧密关系的有效手段,是其开拓市场、开展竞争的强有力武器。对消费者而言,品牌为消费者提供了质量、价值和产品方面的保证,是消费者选购商品的一个重要的依据。在消费者心目中,品牌不仅代表着产品的品质,还可以是一种偶像、一种社会地位,或者是一种关怀自己的朋友。
在创立一个品牌时,品牌缔造者有很多要素可以选择,目的都是用来识别自己的产品。总的来说,品牌外在表现上是一个符号,它首先是产品区别于其他产品的一个符号,其次它将代表一种质量保证,最后它代表某种情感、文化,是一个产品或是企业带给消费者全部感受的总和,所以品牌属于精神层面。
(三)从产品到品牌
产品是工厂生产的东西,消费者可以触摸、感觉、耳闻、目睹、鼻嗅;产品是物理属性的组合,具有某种特定的功能以满足消费者的使用需求,如车可以代步、食物可以果腹、衣服可以御寒保暖、音乐能够愉悦性情等。品牌是无形要素的总和,同时也是消费者对其使用产品的印象,以其自身的经验而有所界定。品牌的特征有个性、可靠、信誉、信任、朋友、地位、乐趣、服务、资讯、共享的经验等。
产品呈现的是事实本身,而品牌所要呈现的是个人的感受,消费者不仅要买产品的实用功能,人们还要购买对该产品的感受,感受会比事实本身还重要(如图3-1所示) 。就如同任何开西餐厅的人都知道,客人来吃牛排,实际是来体验那份超过牛排之外的感受——烛光、褐色木质装修、手感极佳的刀叉、轻柔的音乐……这就是人们需要的附加值,所谓精神享受就构成了品牌。

图3-1 产品与品牌给消费者的感受
【采纳案例】熹·茗袍深挖礼尚文化大成者
2010年3月31日,张艺谋的又一力作,山水实景作品《印象大红袍》在武夷山茶博园正式上演,与前面四部“印象”作品相比,这部《印象大红袍》在技术手段应用上更具特色,其中实景电影与360度旋转的观众台成为整台演出的最大卖点,而武夷山独特的自然山水、浪漫传说与以大红袍为代表的茶文化,也是作品的亮点所在。
熹·茗袍大红袍正是在这场美轮美奂的实景电影中成了现场观众的另一个焦点,作为本场演出唯一指定用茶,熹·茗袍大红袍用350年的时间韵味让观众的精神感官上升到了极致境界。
大红袍自古是万茶之尊,有“半壁江山”的美称,是武夷岩茶的代名词,也是武夷山的第二张名片。采纳策划是要将熹·茗袍大红袍打造成顶级乌龙茶业的代表。
熹·茗袍策划秘籍一:寻找茶文化的根。中国品牌与世界一流品牌的差距就在于没有形成鲜明强烈的文化。品牌没有文化,就没有强大的排他性的力量,品牌就得不到消费者的绝对忠诚。熹·茗袍应当成为什么文化呢?让我们一同打开茶盖,品着那一杯香茗,让它的故事随着沁人肺腑之香娓娓道来。
1.源于传统 :茶礼文化是传统文化精髓仁礼的最佳传承
孔子说:“兴于诗,立于礼,成于乐”。用诗使人精神振奋,用礼教育人成长,用乐使人完美,我们的礼尚文化就在于融合了美的思想,实现儒、释、道三教在中国的共存、共融。中华民族是世界上最为庞大的民族之一,“礼仪之邦”世界公认,五十六个民族息息相关,五十六个民族和睦相处。
2.回归社会 :礼尚文化是国家和谐之道
我们认为,熹·茗袍茶文化的根就是中国的礼尚文化;是社会和谐、与时俱进的文化。礼起源于原始社会的物质交换,礼的发展与远古时代的宗教典礼仪式密不可分,茶饮自古就代表了“礼尚往来”,是礼尚文化的象征:无论是过去的以茶祭祖,还是今日的客来敬茶,都充分表明了茶的敬意。
熹·茗袍策划秘籍二:塑造品牌价值体系。
1.精准聚集政商主流消费群,体现政商消费群特色
采纳经过目标市场的消费群研究,发现熹·茗袍的目标客群阶层是政商阶层(受礼者)、党政机关、民营业主或企业负责人;外籍人士、海外创业归来者。他们由政府高级官员、国有事业单位负责人,国有大型企业或大型股份公司高层及大中型私有企业主构成,是中国社会金字塔的顶端。他们数量很小,对社会影响很大。
大型私有企业主财富处在中国社会各阶层的顶端,权力和声望的地位次于他的财富地位。但这些人有的具备政府身份,有的与各级权力机构有着密切的联系。
礼尚文化在政商界最流行,且越来越讲究档次、文化、品位,送礼者送的是心意,受礼者收的是面子。
2.品牌定位符合政商界高端礼品市场
要打造熹·茗袍独特的品牌定位,先分析主要竞争品牌的定位。在茶行业,大家耳熟能详的竹叶青首先是品牌定位的成功典范,它将历练完美的大师级好茶与修身之道结合,参加国际奢侈品展,从而提升了自己的价值。
定位的本质是建立消费者的心智认知,论道和红岁的定位,都只是从自身来讲,强调高品质的茶品。我们则是真正从消费者出发,抢先占据高尚文化礼茶品类,与竞品形成强有力的区隔,针对主力目标市场——政商界礼品市场;结合目标群追求文化品位档次来确立,这与消费者渴望有档次、有文化底蕴的高端礼品品牌是分不开的,因为中国自古以来是礼尚大国,礼尚文化在政商界最风行,而且他们送礼越来越讲究档次、文化、品位。这就非常符合“政商界文化尚礼”的定位,而独特的品牌文化即是政商界礼尚文化,将熹·茗袍打造成政商界高端礼尚文化的代表。
熹·茗袍以独特的营销视角,聚焦高端礼品茶市场,抢先占据高端礼茶品类,开创了中国高端礼品市场的先河,引领中国政商界礼尚文化风潮。
3.结合朱熹文化,熹·茗袍传达出深厚的文化底蕴
提到大红袍,必然想到产地武夷山,提到武夷山、提到文化,必然想到朱熹,因此,要体现熹·茗袍深厚的文化底蕴,集大成的文化特性。就必然从“朱熹”来展开。朱熹是理学大家,思想文化集大成者,这非常直观地传递出深厚的文化底蕴和集大成的文化特性。采纳专家经过反复创意,最后以“熹”来命名新品大红袍。
4.“茗袍观止 礼尚至诚”,品牌主张彰显核心价值
在构建和谐社会的大背景下,熹·茗袍所承载的礼尚、和谐价值观有了更深的含义,这与中国古代视和谐为一种如天下大同的文化气度、天人合一的理想境界、尊道贵德的理性气质、大德曰生的人文情怀的实质是一脉相承的。
熹·茗袍品牌主张:“茗袍观止礼尚至诚。”
“茗袍观止”代表了是熹·茗袍的观止者,达到顶峰;“礼尚至诚”代表了博大精深的礼尚文化,是礼尚文化的至高者。
品牌主张的提炼是熹·茗袍最终体现的品牌精神与价值,是一种属于熹·茗袍本身品牌文化的哲学。它是一种大思想大艺术的处事之道、人生哲学。它又是每个人心中的愿景,同时其表现的结果又超越愿望本身,给人惊喜。这种礼尚文化的艺术美学思想内涵让人期待,将紧紧维系着茗袍观止的品牌忠诚度!
熹·茗袍策划秘籍三,提炼产品独特文化。
1.天地万物思想智慧的结晶——熹·茗袍出生传奇
大红袍是天地造化的艺术精华,汇聚了天地的思想智慧。大红袍距今有380多年的悠久历史,兰香持久岩韵悠长;夺得“正岩”、“茶中之王”桂冠,名闻海内外;大红袍茶树受过皇封,御赐其名;大红袍历来是皇帝贡品,尊贵传奇;大红袍具有最丰富、最传奇的历史文化积淀。可以说,大红袍就是天地万物思想智慧的造化,是大自然鬼斧神工的艺术精华,是茶中传奇历史文化的集大成。
(1) 深挖传统文化下的礼尚文化,打造产品独特礼尚文化内涵。
从目标消费群政商阶层展开,精准细分消费群,根据不同消费群特色,展开产品规划,通过打造定位各异的产品系列,满足其差异化需求,建立与不同消费群的价值传递。
(2)打造上好熹·茗袍的七维标准,以行业标准缔造大红袍第一品牌。
七维标准练就的顶级新香大红袍,并将其发展为行业内上好大红袍的标准,从而打造大红袍的代表,树立标准。
(3)“熹·茗袍”部分包装方案。具体如图3-2、图3-3所示。

图3-2熹·茗袍大红袍系列产品部分包装

图3-3熹·茗袍水仙肉桂产品部分包装
熹·茗袍策划秘籍四:升华终端视觉管理系统
终端的打造“融合古典与现代”,将主形象的那匹白驹立在中庭,马背上驮着的是“国礼”大红袍,通过此项工作建立熹·茗袍品牌的“古典与现代融合”内涵,情景式管理,高度统一视觉管理体系,区别于其他终端店形象,建立独特的产品视觉形象(如图3-4所示)。

图3-4 熹•茗袍视觉终端
1.熹·茗袍主体形象
“茗袍观止 礼尚至诚”说出了目标消费者的心声,更好地传递出熹·茗袍品牌文化精神。汲取丰厚的历史和文化营养对品牌形象进行美化,艺术化地表达。
2.熹·茗袍礼尚文化手册
围绕品牌核心主张,打造属于中国政商阶层的礼仪之道(如图3-5所示)。

图3-5熹•茗袍礼尚文化手册
熹·茗袍策划秘籍五:契合目标客群的品牌体验。
在目标市场,福州、厦门,依然选择最有影响力的报纸,软讯与硬广相结合。在传递熹·茗袍产品七维标准的同时,更好地传达中国政商阶层礼尚文化,新闻炒作标题先是集中传递中国礼仪之道,传递出顶级大红袍的文化,再围绕目标消费群消费心理紧密轰炸。软文标题为“中国礼尚文化”、“奢侈中国茶,礼仪大红袍”。
1.围绕目标客群,品牌传播体验全面接触
针对目标客群所经常出入的场合,进行电子电视屏字幕告示:“熹·茗袍顶级大红袍:茗袍观止礼尚至诚——中国政商界文化尚礼。”
公关传播事件结合目标客群,定期举行大型茶话会,大红袍品鉴会,影响意见领袖,造成口碑传播,特别是在张艺谋的《印象大红袍》中植入节目,形成了巨大的影响力。
在媒介传播上,针对高端人群,我们考虑的是精准传播,我们的目标客群定位为中国最不可显的阶层——政商阶层,他们接触的公关新闻、财经、贸易类的报纸杂志较多,电台、广播等这些媒介也必不可少。
成效后记:
采纳项目组通过对熹·茗袍顶级大红袍的全新规划,通过提炼产品独特文化,品牌价值体系完善的建立起来了,品牌形象传递出熹·茗袍的尊贵感,特别是通过熹·茗袍顶级大红袍专卖店的建立,68%以上的目标客群感觉到店里文化感极强,喝茶其实喝的就是一种文化,一种心情,而在熹·茗袍专卖店更是一个休闲放松、心灵停歇的港湾。
产品是有使用价值的物体,而品牌则是一个“人”,品牌有自己的出身、自己的形象、自己的个性、自己的性别、职业、收入、自己的朋友和爱好。
宝马不仅仅是车 (产品),更是身份、地位的象征 (品牌);
万宝路不仅仅是香烟 (产品),还是男子汉精神、美国式的自由 (品牌);
青蛙牙刷不仅仅是牙刷 (产品),还是一个家庭的情趣生活方式 ( 牌);
卡士奶不仅仅是牛奶 (产品),还是小资情调,时尚的代表 (品牌)。
(四)品牌洋葱图——从产品到品牌的工具规划
品牌洋葱图是一种从产品到品牌的规划工具,通过一层一层地逐步渐进分析规划,可以实现从产品到品牌的飞跃(如图3-6所示)。

图3-6品牌洋葱图
例如,下面的这个典型的案例,就是采纳通过洋葱图为佳加钙所进行的品牌规划。
【采纳案例】佳加钙从产品到品牌的规划
佳加钙口服液,系我国儿童钙市场的著名品牌之一,多年来以稳定的质量、钙锌同补更有效吸收等特点打动了千万母亲的心。
1. 佳加钙品牌洋葱图最里层——产品的规划
产品规划如表3-1所示。
表3-1佳加钙的产品规划

2. 品牌结构第二层
提炼出了佳加钙的品牌核心价值“专业、爱心”。为“专业、爱心”的核心理念在组织上找到了支撑——佳加儿童健康研究中心,并从形象、声音、行为、个性等方面对核心价值具相化,使佳加钙的品牌形象更加丰满、立体。
力量来自于佳加钙给孩子补充钙锌,让孩子健康成长;力量来自于执着于品质的专业精神;力量来自于如母亲般无私的拳拳爱心,让孩子成为明天的栋梁;在佳加钙,我们称之为母爱的力量!
3. 佳加钙品牌结构第三层的规划内容——佳加钙品牌写真
执着追求,一丝不苟;
佳加钙执着于产品的无瑕品质;
佳加钙提供最适合孩子使用的补钙产品;
亲切,奉献,是佳加钙不变的态度,执着于孩子的健康成长是佳加钙永远的使命;
佳加钙理解母亲,也能够给孩子母爱般的力量!
4. 品牌的核心价值规划
佳加钙,母爱的力量,佳加钙不仅仅是钙剂(产品),更是母爱的力量(品牌)。具体如图3-7所示。

图3-7佳加钙的核心价值规划
通过这一系列的规划,一个补钙产品成为拥有丰富经验内涵的品牌原形,可以说从功能产品变成了“母爱”的精神产品,三流的企业卖产品,一流的企业卖思想,就是这个意思。

朱玉童