中国先秦·韩非《韩非子·喻老》中的一句话:“千丈之堤,溃于蚁穴,以蝼蚁之穴溃;百尺之室,以突隙之烟焚。”
汉代刘向在《说苑》中说:“患生于所忽,祸起于细微。”
西方也有民谚:“铁钉缺,马蹄裂;马蹄裂,战马瘸;战马瘸,战士跌;战士跌,军团削;军团削,战士折;战士折,敌国灭”。
所以莎士比亚说:“马、马,一马失社稷!”
现代的美国人Heinrich(翻译为海恩里奇或者海因里希)则通过对55万起灾害时间统计发现,在机械生产过程中,每发生330起意外事件,有300件未产生人员伤害,29件造成人员轻伤,1件导致重伤或死亡。这就是著名的海恩里奇法则(Heinrich's Law)。
Heinrich's Law
结合古今中外名言可以看出,大家均有共识,就是祸患均起于细节和疏忽。所以在安全管理上就必须对细节的疏忽加以惊醒和防范,这样才可避免事故的发生,那么就需要做好以下事项。
1
2
3
4
5
6
7
8
9
9.1 明确安全管理组织和管理责任
孙武在《孙子兵法》中说到:“用众人之力,则无不胜也。”
安全管理同样是一场战争,要想战胜所有的安全隐患和危险因素,就必须用众人之力,齐心协力的去作战,方可取得胜利。
但是一群人,就如同一堆沙子,是松散的。怎么能让这群人齐心协力去作战?有人说过,一堆沙子是松散的,可是它和水泥、石子、水混合后,比花岗岩还坚韧。同理,在这群人种设定了相应的管理责任者,也就等同于在松散的沙子中混入了石子;如果再建立了相应的管理方法,也就等同于加入了水泥;这样这群人就会变成了坚不可摧的团队,就可以去作战,且战无不胜。
所以要想达到使用众人之力,那么首要的任务就是要建立相应的管理组织。
安全管理就如同作战,且作战的主体就是企业中的每一名员工。要想让所有员工在这场战役中获胜,首要内容就是要建立相应的管理组织和确立相应的管理责任。
看到这里,肯定有人会想,哪个公司没有组织?哪个公司没有相应的安全管理部门?哪个公司没有安全管理责任人?然而思想是丰满的,现实却未必如此。在很多公司,虽然设有安全管理部门,也有安全管理负责人,但是安全管理责任全部落实在了安全管理部,管理的事情都是安全管理部门的事情和责任。这样的安全管理组织,在企业运行中,由于管理部门不是业务部门,直接性的安全改善及安全管理难以实施,所以安全管理工作形同虚设。
所以,在管理过程中,首先要明确各级安全管理组织及安全管理责任人。这里要注意的是,是各级安全管理组织和安全责任人,不仅要有公司统一的安全管理责任人,各工厂、各业务部门也要有明确的安全管理责任人,并且要进行现场可视化。
图9-1就是日本某著名汽车公司的安全管理组织架构图。从该组织架构图中可以看出,不仅设置了公司的安全负责人,还设置了各级部门的安全责任人和安全管理事项的推进负责人,各企业在设置自己公司的安全管理组织时,可参考该案例进行设置。
其次,除了要建立管理组织外,还要设置各级管理责任人的管理责任和工作内容。
各级管理责任人的管理责任和工作内容如下:
公司/工厂/部门安全卫生管理责任者:为公司/工厂/部门安全卫生管理第一负责人,负责制定公司/工厂/部门安全卫生管理方针;设定公司/工厂/部门管理指标目标;审议公司/工厂/部门安全卫生管理方案;审议及定期评审公司/工厂/部门安全卫生管理体系;定期参与公司/工厂/部门安全卫生管理会议;监督公司/工厂/部门安全卫生管理工作过程及结果;指导下属完成相关工作等。
公司/工厂/部门安全卫生管理者:为公司/工厂/部门安全卫生管理工作推进责任人,负责分解公司/工厂/部门安全管理目标;起草公司/工厂/部门安全管理方案;制定公司/工厂/部门安全管理工作计划并落实;定期汇报公司/工厂/部门安全管理工作内容及成果;针对管理不足,制定相关改善计划并推进改善实施。
……
其它安全管理职位的工作职责及工作内容各位可以进行相应设置,这里就不再赘述。
工作职责及管理内容在设置时,要具体、明确、全面,可参考图9-2所示方式进行设置。
9.2 确定安全管理方针及目标
安全管理并不是一两个人的事情,而应该是全员的事情。既然是全员的事情,那首先就应该让全体员工明白安全管理的方向,方法、措施等。
这就需要制定安全管理方针,来说明安全管理的主要内容,如图9-3所示,就是某公司的安全管理方针。在安全管理方针制定好之后,还需要每日在早会时全员宣读。通过宣读,每日强化员工安全意识。
除了制定安全方针之外,还要制定安全管理目标。安全管理目标在制定时,可包括以下内容:
事故发生次数(包括死亡事故、重伤事故、安全事件、重大设备事故、重大火灾事故以及急性中毒事故等)。该项指标在设定时一般要求事故为零,但也要根据实际状况设定。
事故造成的经济损失
安全作业达标率
安全措施计划完成率、隐患整改率、设施完好率
安全教育培训率、特种作业人员培训率等
指标在制定时,应根据企业实际状况以及公司要求,选择合适的指标,并设计合理的指标目标。
方针、目标设定完成后,应制作管理看板,将其展示在所有人员都易于看到的位置,时刻提醒每位员工。
9.3 建立安全管理实施方案和工作计划
有了管理组织、管理方针、管理目标,还得有相应的实施方案及工作计划。
制定实施方案时,要根据公司管理现状进行设置。如果公司现有安全管理体系不完善,就需要将实施重点放置在管理体系的完善上;如果公司管理体系是完善的,但是实际实施和落实不理想,那么就要将实施重点放置在管理体系的落实上;如果公司的管理体系较为完善,落实也还不错,但是依然有安全事故的发生,那就要全面检查,寻找管理中的短板和漏洞,然后给予认真补齐。
那么公司的管理现状到底处于什么状态?是体系不完善?还是落实状况不理想?或者是人员意识不足?再或者是各方面都存在漏洞?要搞清楚这些疑问,那就要建立相应的问题甄别和识别的方式方法。
建立问题甄别和识别的方法,最简洁高效的就方法是建立相关管理诊断方式方法。
9
9.1
9.2
9.3
9.3.1 建立安全卫生管理诊断评价表
对安全管理所有相关内容,设置各自的实施状况及实施程度的评价标准,并制定成评价表,以便员工及相关管理人员进行评价。具体评价表可参考图9-4所示案例进行设置。
安全卫生自主诊断与评价内容应包括以下方面:
企业安全卫生管理与总经理关系方面
OHSMS18001(职业安全健康管理体系)建设方面
公司安全卫生的目标和计划制定方面
安全卫生管理的组织和活动方面
生产安全事故的信息、原因分析实施方面
职场安全卫生活动开展方面
应急管理对策及实施方面
法律法规以及其他要求事项
化学物质(金属、有机溶剂、特定化学物质等)管理方面
作业(工作)环境的管理方面
作业标准化(含常规/非常规作业)方面
机械、设备的本质安全化方面
安全卫生教育开展情况
消防安全管理方面
健康管理方面
上下班交通事故安全对策及实施方面
9.3.2 采用安全卫生管理诊断表进行诊断
建立了安全卫生管理诊断表之后,就要采用该诊断表进行详细的诊断,诊断时由员工和监察组人员分别进行评价,评价后,将评价结果进行统计,并制作相应的图表,清晰的表达出安全卫生管理工作状况。如图9-5案例所示。
9.3.3 针对安全管理短板,制定安全工作推进方案
在完成公司安全卫生管理工作现状诊断之后,公司目前管理的短板就已经清晰、明了。在清楚了管理现状和管理短板之后,就需要对这些短板和不足进行改善。这就需要管理人员依据所评价出的短板和现状内容来制定相应的管理改善方案,对公司安全管理短板内容进行深入的改善。
改善方案制定时,要明确推进思路、具体开展的活动内容;建立相应的推进组织架构;推进时间进度计划等,具体如图9-6案例所示。
9.4 安全问题点识别及安全改善
安全管理没有捷径,需要踏踏实实的将所有可能存在的危险点进行逐一改善,直至完全能够控制。那么在生产过程中,到底有哪些危险点需要控制呢?主要有几个方面,第一,设备安全;第二,作业安全;第三,环境安全。这些都是安全管理的基础,只要这些方面的危险点能够得到控制,工作过程中的安全就都能得到杜绝。当然,除了这三点之外,还有第四点,那就是管理因素。企业中,所有的问题都是管理的问题,所以,安全管理要做好,管理提升同样重要。至于每个方面如何控制,下面具体进行说明。
9.4
9.4.1 设备安全管理
设备安全管理就是要通过改善,让设备达到绝对安全,让你想发生安全事故都变得不可能,这样才能让员工不受伤害。比如设备在运转过程中,身体的任何部位不可能能够接触到运转部位,或者一旦有身体某个部位进入到危险区域,设备则立即停止,使安全事故都变得不可能。
要想做到绝对安全,那么就要做好以下几个方面:
1) 设备安全管理思维基础
设备对人员造成伤害存在于两种场景下,一个是设备正常运转过程中;一个是设备维护保养时的手动操作状态下。
设备正常运转过程中对人员造成的伤害主要是由于设备在运转或运动过程中,人员的身体部分或者全部接触到了设备的运转或者运动部位,从而造成了人员的伤害。因此,在设备正常运转状态下,就要考虑让人员身体不能接触到设备的运转或者运动部位。这是设备运转过程中安全管理的主要指导思想。
具体在实施时,对于运转或运动部位,可考虑在设备所有运转或运动部位加装防护装置,只要设备运转或运动时,人体的任何部位均不能到碰触到设备运转或运动部位。具体方法有:
在身体部位可以伸入到运转或者运动部位的地方,加装防护门、防护罩、防护网;防止身体部位接触到运转或运动部位。除此之外,还要在可以打开的部分加装安全感应开关,一旦防护门或者防护罩等防护装置打开后,则设备立即停止运转或运动;
对于不能安装防护装置部位,可考虑加装安全感应光栅,只要身体部位将感应光栅进行遮蔽(代表有身体部位进入到了运转区域),则设备立即停止运转或运动;
设备启动时,为了防止一手启动设备一手伸入设备内进行工作,可将设备启动按钮设置成双手操作,这样就避免了一只手启动设备一只手伸入到设备内接触运转部位。
设置紧急停止按钮,当出现紧急状况时紧急停止设备运转或运动。
设备维护保养时,在手动操作状态下,设备对人员的伤害主要是由于设备错误动作所造成。因此,设备维护保养时的安全管理措施就是要让设备具备防错功能,避免因各种错误造成人员伤害。此类产生设备错误动作的主要原因及改善办法如下:
手动状态下设备多个操作面板间无互锁功能。当设备有多个操作面板,且各面板间无互锁功能,当一个面板上按下一个指令,设备开始动作,这时,如果别人在另一个面板上按下另一个指令,设备又开始执行另一个动作,那么正在维修的人员就有可能会受到伤害。对于此类问题,一定要将设备改善至设备在手动操作状态下,一个面板在操作时,其余操作面板均为锁定状态,不可操作。
手动状态下设备动作间无互锁功能。即使在同一个面板上操作,如果设备动作间无互锁功能,在操作人员按下多个动作命令时,设备开始运行多个动作,同样正在维修的人员也将会得到伤害。因此在改善时,需要将设备改善至设备手动运转状态下设备动作互锁,仅可同时执行一个动作。
设备在运行准备状态下,被其它人员或工作人员自己不小心按下启动按钮,设备启动并开始运转,造成人员伤害。此类状况,在改善时,需要将设备调整至在运行准备状态下,无论是按启动按钮还是其它按钮,设备均不可启动。
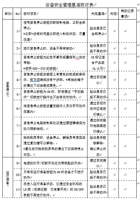
2) 建立设备安全管理基准
仅掌握了设备安全管理思维基础,在实际工作过程中由于人的意识、对设备了解程度、安全管理知识掌握程度以及其它因素影响,始终会存在一些漏洞,为了杜绝这些漏洞的产生,在具体管理过程中,应建立如图9-7所示的安全管理基准核对表,可采用此表对设备本身安全状况进行全面排查,这样就不会受制于管理人员的意识、知识点的掌握程度所影响,可以很好的排查设备各部位是否安全。在排查后可根据排查结果进行安全改善。

图 9‑7设备安全管理基准核对表






9.4.2 作业安全管理
虽然在设备管理方面,对设备所有存在的安全问题点进行了改善,但所有事情中,做事的人才是根本。比如虽然有各种防护罩,但在作业过程中,如果人员随意将防护罩拿掉,那么防护罩就起不到作用。虽然有光电感应器,如果任意遮蔽或者屏蔽后作业,那么同样也起不到作用。所以,除了设备的安全改善之外,还要对作业过程中存在的各种可能性隐患进行排查,进行提前预防处理。
作业安全管理主要要体现在以下几个方面:
每项作业必须要明确其责任人,并且要将责任人信息进行标识,让所有人都明白的了解其责任人是谁;
作业过程中,每项工作都应建立相应的安全作业规程进行管控。安全作业规程如图9-8所示,应明确作业过程中的危险因素、制定相应的安全管理规定、制定正常作业手顺及异常状态处理方法、明确作业应穿戴的劳保用品等内容。
作业过程中,除了要建立作业规程外,还要对每项作业都要建立统一的作业方法及作业手顺,也就是所谓的作业指导书。每个作业人员在作业时都要按照作业手顺书所规定的步骤及方法进行作业;具体可参考图9-9所示安全作业指导书案例。
作业过程中所需的个人安全防护措施要到位。
以上几个方面是日常作业过程中的安全管理。这些内容大部分企业都能做到位。但根据经验表明,安全事故高发的状况主要是在于异常作业过程和多人配合作业过程。其主要原因是在异常作业时,作业内容庞杂,很难进行标准化管理;多人配合作业时,相互之间的沟通容易出现误解或不到位,易于发生安全事故。而这些方面,往往是很多管理者所忽视的内容。所以,要想做好安全管理,除了上面所讲的标准作业安全管理外,还要做好异常作业过程中的安全管理。具体内容有以下几个方面:
对异常作业内容制定标准化管理方法进行管理;具体可参考图9-10所示案例进行。
对多人作业(二人及二人以上作业)内容,制定相应的作业标准或作业程序进行管理。二人及二人以上作业管理规定可按照图9-11所示案例进行。
对于作业管理方面,除了完成以上的工作内容之外,还应该建立作业安全管理评估表,对作业安全管理内容进行全面检查确认,以便更全面的开展作业安全管理工作。
作业安全管理评估表如图9-12所示。
9.4.3 环境安全管理
只要做好了5S管理,环境安全就可以得到保证。这里就不再赘述。
9.4.4 管理因素
前文讲过,企业中所有的问题都是管理的问题。安全管理也一样,至于设备安全管理、作业安全管理、环境安全管理做的好不好,归根结底还是管理的问题。安全管理的管理因素主要有以下几点:
管理组织不健全,责任制未落实。
在很多公司,设有安全管理部门,也有安全管理负责人。但是安全管理责任全部落实在了安全管理部,管理的事情都是安全管理部门的事情和责任。这样的安全管理组织,在企业运行中,由于管理部门不是业务部门,直接性的安全改善及安全管理难以实施,所以安全管理工作形同虚设。所以,在管理过程中,要明确各级安全管理组织及安全管理责任人,具体可参考表9-1所示的安全管理组织示例来设置,不仅要有公司统一的安全管理责任人,各工厂、各业务部门也要有明确的安全管理责任人,并且要进行现场可视化。除此之外,各级安全管理责任人之间要签订相应的安全管理责任书,形成完备的安全管理责任制。
管理规章制度不完善;操作规程不完善不规范;事故应急及响应缺陷;培训制度不完善等。
在管理过程中,各级管理人员可以按照前文所述的各项管理方法,制定相应的管理制度、操作规程及作业指导书、应急相应联络流程及应急相应制度。在建立好这些相关管理制度后,还要建立培训工作计划,对各级人员进行安全培训,确保所有人员都能按照规章制度、规程、作业标准等开展工作。
对现场工作缺乏检查或指导,对事故隐患整改不足。
定期采用作业安全确认表、设备安全确认表、5S检查表对现场所有工作内容、设备、环境等进行检查确认,以便及时发现问题并对其改善,直至所有隐患能够完全得到治理。
缺乏相应的安全管理意识和安全管理投入。
有些企业并非是管理人员不懂安全管理知识,而是不愿意进行安全管理投入。其主要是安全管理意识不足,一方面存在侥幸心理,另一方面觉得安全投入太大,且没有产出,属于纯粹的投入。这种想法看似合理,但实际上隐患极大,一旦发生安全事故,企业需要停工停产,还要花费巨额资金进行善后;除此之外,员工的安全得不到保证,久而久之,员工无心工作,企业经营绩效可想而知。
这方面,在世界上一些著名公司管理实践中已经得到证实。
如在世界最大钢铁企业的美国US钢铁公司,最初该公司的方针排列顺序是:“生产第一、品质第二、安全第三”。该公司由于发生的灾害多,不断出现死亡者及伤残者,经营业绩也不能提高。到1906年,凯里社长从尊重生命及提高经济效益的角度出发,排除了很多反对意见,将经营的根本方针修改为“安全第一、品质第二、生产第三”。1年~2年后,不但灾害得到减少,而且产品的品质也得到提高,同时,生产量也得到增加。这就证明了只要确保安全,品质、生产都会得到提高。这件事在全美国传开,于是“安全第一”就成为了企业经营的原则。
大正元年(1912年),小田川全之在美国得知这件事后,将其译为“安全专一”张贴在足尾铜矿的矿口,“安全第一”开始在日本出现。至此,“安全第一”成为了日本企业的经营原则。
在我国,虽然很多企业以及企业主都明白这个道理,也将“安全第一”作为企业经营口号,张贴在了公司显眼的位置。但在实际经营管理过程中,一方面由于安全管理及环境管理是需要资金等资源的投入,一旦遇到需要投入时,很多企业则是能省则省,能不做就不做;另一方面从意识里总是认为生产最重要,其它事情都得为生产让路。所以仍然是“生产第一、品质第二、安全第三”,与世界著名公司仍然有较大差距。
所以企业要想长治久安,长期发展,必须得强化安全意识,并且加大安全管理投入,真正做到“安全第一”
缺乏事故防范或应急管理措施。
如果事先未制定相应的事故防范和应急管理措施,当员工发现有相应的管理不足或者问题点时,无法及时汇报也无法及时进行改善。
当事故发生后,也不能在第一时间进行处理,有可能就会造成事故结果更加恶化。所以,在管理过程中,就应该事前制定好相应的事故防范或应急措施具体如图9-13所示应急管理方法案例进行设置。
9.5 危险源辨识
在安全管理上,预防第一。那么预防什么,在哪里预防,如何预防?这就是管理里者应该思考的问题。
所以,管理者首先要做的事情就是要辨别管理的内容及区域中,哪些地方存在危险,存在什么样的危险,先要能将这些因素找到,然后再对其实施相应的改善,使其从危险状态变得可控,变得不那么危险,这就需要进行危险源辨识。
1
2
3
4
5
6
7
8
9
9.1
9.2
9.3
9.4
9.5
9.5.1 定义
危险源:是指一个系统中具有潜在能量和物质,释放危险的、可造成人员伤害、财产损失或环境破坏的、在一定的触发因素作用下可转化为事故的部位、区域、场所、空间、岗位、设备及其位置。
重大危险源:指长期的或临时的生产、加工、搬运、使用或存储危险物质,且危险物质的数量等于或大于临界量的危险源。
危险因素是指可能造成人员伤害、职业相关病症、财产损失、作业环境破坏或其它相关状态。
危险源辨识是指识别危险因素并确定其性质的过程。
9.5.2 危险源辨识
所谓危险源辨识就是识别危险源并确定其特性的过程。危险源辨识主要是对危险源的识别,对其性质加以判断,对可能造成的危害、影响进行提前进行预防,以确保生产的安全、稳定。
常用的危险源辨识方法有工作危害分析(JHA),工作前安全分析(JSA),工作循环检查(JCA),安全检查表(SCL)等,下文分别进行介绍。
1) JHA
JHA——Job Hazard Analysis的缩写,工作危害分析,指定期对某项作业活动进行危害识别,并根据识别结果制定或实施相应的控制措施,以达到最大限度的消除或控制风险,确保工作人员安全和健康的目的。
JHA工作危害分析一般是由公司安全管理人员、生产管理人员等相关人员,定期对工作内容进行分析评价,识别其危害程度并制定相应改善措施的方法。
JHA在实施时,可按以下步骤进行:
A. 工作内容收集、分析
在进行工作危害分析时,可采用图9-14工作危害分析(JHA)记录表对工作内容进行详细的收集和分析,并对每项工作内容可能存在的危害进行可能性和后果严重性分析,根据分析结果评价出其工作内容的风险度,再根据风险度评定其风险等级,最后根据风险等级设定改进措施。
表中,L指的是事件或事故发生的可能性,S指的是事件或事故发生的后果严重性,R指的是事件或事故的风险度。
B. 发生可能性评价
图 9‑15 事件或事故发生的可能性(L)评分标准参考
事件或事故发生的可能性在评价时,要全面、准确,要综合考虑危险因素的监测、防范、控制方法以及事件或者事故发生的频率等因素,在具体评分时可按照图9-15所示评分标准进行评分,也可根据公司实际状况制定企业自有的评分标准进行评分。
C. 发生后果严重性评价
事件或事故发生的后果严重性(S)评分可根据公司实际经营状况制定相应的评分标准进行评分,评分时要着重考虑法律法规以及行业规定的符合性、人员伤亡状况、财产损失状况、停工停产影响、环境污染及资源损耗状况、公司形象影响状况等方面。各评价项目评定标准制定时,还要考虑评价时间段社会经营环境的影响(如财产损失方面,要考虑当前公司及社会的经济承受能力等)。在制定时,也可参考图9-16所示评分标准进行设定。
图 9‑16 事件或事故发生的可能性(L)评分标准参考
D. 风险度评价及风险等级确定
有了可能性及后果严重性的评分,就可以计算出事件或事故的风险度。风险度=可能性×后果严重性,即R=L×S。根据风险度得分,可确定出风险等级,具体风险度与风险等级对应状况如图9-17所示。
E. 风险控制措施及实施期限
进行了风险度评价之后,就要对各风险制定相应的改善对策进行改善。各风险对应措施及改善期限等可参考图9-18进行。
风险等级、控制措施及实施期限 | ||||
风险度 | 风险等级 | 等级代码 | 应采取的行动/控制措施 | 实施期限 |
≤4 | 轻微或可忽略风险 | A | 无需采取控制措施,但需要保存记录 | 无 |
4~8 | 可容忍风险 | B | 应维持现状,保持记录,但要保持检查或测量; | 有条件时治理 |
9~12 | 主要风险 | C | 可考虑建立目标、操作规程、制定管理制度、规程、规定等进行控制;加强培训与沟通 | 限期治理 |
15~16 | 重大风险 | D | 采取措施降低风险,建立运行控制程序,定期检查,并对测量机制评估 | 立即或近期整改 |
20~25 | 不可容忍风险 | E | 在采取措施降低危害前,不能继续作业,对改进措施进行评估 | 立刻 |
图 9‑18 风险等级、控制措施及实施期限参考表
2) JSA
JSA——Job Safety Analysis的缩写,工作前安全分析,指事先对某项作业活动进行危害识别,并根据识别结果制定或实施相应的控制措施,以达到最大限度的消除或控制风险,确保工作人员安全和健康的目的。
JSA的实施方法和步骤基本上与JHA相同,这里就不再赘述。
JHA和JSA看起来好像都一样,但是大家要仔细去琢磨,两者之间还是有一些区别的。具体如下:
使用时间不同:JHA是工作危害分析,需要定期进行危害识别,或者是管理人员为了更好的管理安全事项而进行的工作危害识别;而JSA是指工作前的安全分析,指在做一项工作之前对其进行危害辨识。
使用场景不同:JHA是针对所有工作进行识别;而JSA是针对将要开展的某项或某几项具体工作进行识别。
目的不同:JHA提供危害识别和风险评价的标准和方法,以识别、消除生产、经营、服务过程中的危害,降低风险;而JSA目的是消除某项具体工作过程中的危害,降低风险。
除了常用的这些方法外,还有较为专业的用于工艺技术分析的危险与可操作性分析(HAZOP),用于重大安全隐患设备的启动前检查和维保后启动检查(PSSR)等,这两种工具常用字如化工、石化等风险性较高的企业,这里就不进行深入介绍,如果大家有需要的,可进行专业学习。
9.6 风险评价及防控措施制定
风险评价就是采用LEC法对各危险源的危险程度进行评价,最终确定出各危险源的风险等级,并制定相应改善措施进行改善。
LEC法——指采用与风险有关的三种因素指标值的乘积来评价操作人员伤亡风险大小,即D=L×E×C。D是指危险性评价得分;三种因素分别是:L( likelihood,事故发生的可能性)、E ( exposure,人员暴露于危险环境中的频繁)和C ( consequence,事故后果的严重性)。
LEC法取值标准如下图9-19所示:
事故发生的可能性 (L) | 分值 | 暴露于危险环境的频繁程度 (E) | 分值 | 事故造成的后果 (C) | 分值 |
完全会被预料到 | 10 | 连续暴露 | 10 | 十人以上死亡 | 100 |
相当可能 | 6 | 每天工作时间内暴露 | 6 | 数人死亡 | 40 |
可能,但不经常 | 3 | 每周一次或偶尔暴露 | 3 | 一人死亡 | 15 |
完全意外,很少可能 | 1 | 每月暴露一次 | 2 | 严重伤残 | 7 |
可以设想,很不可能 | 0.5 | 每年暴露几次 | 1 | 有伤残 | 3 |
极不可能 | 0.2 | 非常罕见的暴露 | 0.5 | 轻伤,需要救护 | 1 |
实际上不可能 | 0.1 |
图 9‑19 LEC法取值标准表
在LEC法评价后,要根据D=L×E×C计算出危险性评价得分。然后再根据得分状况对其风险等级进行划分。一般情况下,风险等级划分为5个等级,具体等级划分状况如图9-20所示。
危险性分值 | 危险等级 | 危险程度 |
≥320 | 5 | 极度危险,不能继续作业 |
≥160~320 | 4 | 高度危险,需要立即整改 |
≥70~160 | 3 | 显著危险,需要整改 |
≥20~70 | 2 | 比较危险,需要注意 |
<20 | 1 | 稍有危险,可以接受 |
图 9‑20 危险等级划分及危险程度说明
在制定好LEC取值标准和危险等级划分标准之后,就要对现场所有工作过程进行危险源评价。评价时,要对所发现的危险源制定相应的改善措施进行改善,具体如图9-21所示进行。
9.7 安全改善
安全改善不仅要对设备、环境等硬件进行改善,还要对人员的安全意识和人员作业过程进行改善。改善的方法有很多,这里着重讲述下对每项危险因素的专项改善方法和通过日常发现并改善安全隐患的提案改善方法。
9.6
9.7
9.7.1 专项改善
前文讲述过,安全管理的重点主要有几个方面,第一,设备安全;第二,作业安全;第三,环境安全;第四点,人员安全意识。所以,安全改善时就可以对这些内容逐一进行改善,这就是专项改善。
专项改善应重点从以上四个方面进行改善。说着容易,可做起来由于内容太多,就需要对工作进行分解,设定开展步骤一步步进行改善。
1) 对设备安全及作业安全进行专项点检分类
前文也给出了设备安全管理和作业安全管理的管理基准核对表,理论上可以利用这些基准核对表对现场所有有关设备及作业问题点进行检查核对,找出存在的问题点并进行改善。但该两项内容综合起来内容多且杂,一次性全部调查完成的话工作量大,容易出现遗漏和疏忽。所以在实际执行时,可以将此表分类分解,形成不同的调查内容进行专项调查,具体分类如图9-22所示。
2) 建立设备及作业安全问题专项调查表进行问题点调查
完成设备及作业安全专项点检分类后,就需要制作相应的专项检查表,如分解成设备安全专项检查表(如果设备多,且存在的问题点也多时,还可以再进行详细的分解,分解成异常停止开关点检表、光电安全感应装置安全点检表……,至于是一起点检还是分解成更细的专项点检,各企业可根据企业实际状况进行设定)、作业安全专项检查表等,对各项问题分门别类的进行检查确认,具体如图9-23及9-24所示。
当然,除了上述表格中所列的内容之外,还可以根据公司管理实际,建立其它相关安全点检表,如消防安全检查表、用电安全检查表等对所有安全问题点进行点检,查找管理上的漏洞,方法一致,具体内容就不再赘述。
3) 对点检出的问题点进行改善
问题的改善相对于问题的发现来说,只要问题发现出来了,改善相对就比较容易。但作为管理者,应确保每项问题都能改善完成,这就需要有相应的改善记录,以便确认所有问题点改善完成且有效。这项管理工作,可制定相应的记录表来记录,以便后期的核对和确认。具体改善记录入图9-25所示。
4) 人员安全意识培养
A. 人员三级安全教育培训
员工在进入公司上岗前,必须对其进行安全教育,确保人员上岗后的人身安全。
员工安全教育,首先要开展的就是人员三级安全教育培训。所谓三级安全教育就是公司级安全教育、部门级安全教育和产线级安全教育。公司级安全教育重点培训公司的相关安全管理规定、安全管理知识等;部门级安全教育则要比公司级安全教育更深入一些,是在公司安全管理制度及规定的基础上,加入部门特有的安全知识;产线级则要更深入,要有针对性,针对员工所在岗位的具体安全隐患进行安全防护知识及要求培训,确保员工会在安全状态下完成工作。
在进行三级安全管理教育之前,作为企业管理者,首先要制定企业相应的三级安全管理制度,如图9-26所示,对企业三级安全教育管理工作进行规范。
三级安全教育的目的是要让员工能够切实理解并掌握安全管理知识,所以在三级安全教育完成后,还要对培训效果进行把握,这就需要建立三级安全教育卡片,对员工的教育效果进行确认并记录,如图9-27所示。
B. 危险预知训练
虽然员工在进入公司时,已经经过了安全培训,但是安全意识并不会因为几次培训而提升。所以在日常工作过程中,还要不断地对员工进行安全方面的知识培训。其中,危险预知训练就是很好的培训方法。
危险预知训练——Kiken Yochi Training,简称KYT,就是针对生产特点和作业全过程,以危险因素为对象,以作业班组为团队开展的一项安全教育和训练活动,它是一种群众性的“自主管理”活动,目的是控制作业过程中的危险,预测和预防可能出现的事故。
KYT起源于日本住友金属工业公司的工厂,后经三菱重工业公司和长崎赞造船厂发起的“全员参加的安全运动”,1973年经日本中央劳动灾害防止协会推广,形成技术方法,在NISSAN等众多日本企业获得了广泛运用,被誉为“O灾害”的支柱。
KYT主要做法是采用四步法进行危险防范意识训练:
第一步:观察——目的是现状把握,通过员工自主观察,了解工作过程存在什么样的危险。
第二步:思考——目的是追究根因,思考为什么会有危险,危险的关键点是什么。
第三步:评价——目的是建立防范对策,思考如果自己的话应该怎么做才能更安全。
第四步:决定——目的是制定改善对策,决定工作中的防范对策并实施。
具体实施时,可采用员工自己的工作场所实际内容为示例,经常持续不断的开展KYT活动,让员工的安全意识得到潜移默化的提升,并且也让员工清楚的掌握每项工作内容的安全隐患以及清楚的知道该如何防范这些危险因素,从而提高安全管理效果。
C. 道场训练
所谓道场原本是指佛家布道的场所。这里是指建立专门的安全教育培训场所,如图9-28所示,针对公司工作中的一些重大安全隐患设备,建立仿真模型,通过演示或者员工亲自动手操作,让员工能够直观的看到设备安全问题发生的过程,了解安全问题发生的原理,掌握危险防范措施以及正确作业的方法,从而加深员工安全防范的意识。
D. 安全面谈
虽然做了很多安全改善和教育培训工作,但是在安全管理方面还有没有漏洞?还存在不存在安全隐患?安全管理的主体是全体员工,员工在工作的时候才更有深刻的体会。所以在安全管理方面,还需要经常与员工进行安全面谈,其目的是从员工的视角来发现安全隐患,并将其改善。安全面谈工作开展具体内容可以参考图9-29所示内容进行。
在安全面谈完成后,需要将员工所提到的所有安全隐患点进行收集,可参考图9-30所示内容,制定安全管理对策表,将所有问题点进行收集并制定改善对策改善。
E. 安全要诀每日诵读
除了以上动作之外,还可以制定相应的安全要诀,每日在早晚会时由管理人员带领全体员工进行诵读。其目的就是要让员工明白安全第一不是一句空话,而是每日必修课题,并且通过每天诵读,能够强化安全管理的具体要点,让安全管理关键内容深入每个员工的心灵。
图9-31为某世界500强企业每日员工诵读的安全管理口诀。
9.7.2 改善提案改善
所有事情都无绝对的,安全管理同样如此。虽然做了大量的安全管理及改善工作,但在实际工作中,随着时间推移和事情的变化,生产过程中仍然可能会存在一些遗漏的安全隐患,或者新增加的安全隐患,这些安全隐患同样需要及时改善掉。这方面可以发动所有员工,在发现安全隐患后及时形成改善提案,填写如图9-32所示的改善提案表,提交至安全改善提案委员会,促使安全隐患得到及时改善。

马国锋