1.背景介绍
1.1 客户基本情况
陕西煤业化工集团神木电化发展有限公司位于神木县城北15公里的店塔工业园,总占地800亩,公司是由陕西煤业化工集团神木煤化工产业有限公司和陕西神木煤电化资产运营有限公司(原神木发电公司)共同投资设立,主要从事电石、供热、电力的生产与销售,实施的50万吨/年电石一体化项目分别由陕西省发改委和榆林市发改委批准,利用煤矸石、劣质煤和煤泥为原料,配套自备2×100MW煤矸石凝汽发电机组,发电全部用于电石生产或上网;批复年产电石50万吨,一期已建成6×33000KVA密闭电石炉,电石产品主要供应于陕煤化集团北元化工公司生产聚氯乙烯;电石炉气净化回收用于发电、供热;供热能力为500万吉焦,能满足神木新村长远规划供热需求。项目总投资22.33亿元。
1.2 项目的背景
项目名称:六力班组建咨询
目的:公司在激烈竞争的市场中提升企业的综合实力和竞争优势的过程中,提出了建立"六力班组"的需求,通过六力班组的建设,全面提升企业综合能力和管理水平,实现可持续发展。
实施时间:从2021年持续辅导至今
2.问题诊断
2.1问题描述
神木电化发展有限公司为了在日益激烈的市场竞争中站稳脚跟,提升企业的综合实力和竞争优势,需要建立强有力的班组管理机制,提高班组的执行力、组织力、学习力、创造力、文化力和制造力。然而,在实际过程中,公司发现很多班组存在工作不协调、沟通不畅、质量管理不严格等问题,严重挤压了公司的生产效率、产品质量和客户满意度。 即为建设六力班组提供了必要的需求。
2.2咨询需求
希望通过咨询专家提供从组织、管理、员工培训等多个方面的建议,自下而上打造班组文化,提升企业文化;将班组培训从管理要求转变成改善需求;班组自主管理,指标持续提升;保证企业各项管理流程与规范得到有效落地。
2.3问题分析
通过专家走访调查和多方面的数据分析,我们了解到公司不能迅速适应市场变化,以及班组内部管理不到位等问题。这些问题主要源于班组内部人员之间的交流不足,具体主要问题如下:
(1) 细化了流程和规范却无法保障执行。有标准作业流程,却频现人为失误,有6S管理标准,现场却 一片狼藉,有品质管控要求,却总是执行不到位。
(2) 设计了考核和奖罚却无法驱动绩效。提案改善有激励,员工却没有参与的积极性,现场6S有奖罚机制,员工对现场却熟视无睹,明确了绩效指标考核,大部分员工却得过且过。
(3) 有培训管理制度,现场基层员工却把它当作负担。职能部门的培训设计与现场需求总是存在差异,无法帮助现场解决具体问题。
(4) 企业文化建设如火如荼,基层员工却甚少参与。设计了不少宣传口号,梳理了诸多文化理念,但总是停留在上层,但在基层总是落不了地。
(5) 明确了战略和目标却无法保障实现。班组生产绩效指标提升缓慢,影响公司年度经营目标的完成。
3.解决方案
3.1解决思路
针对客户面临的问题,我们提出一系列改进班组管理的建议:
(1)梳理组织力,建立科学的组织架构。
依据企业市场定位、人力资源现状和当下的生产运行模式,设计班组组织架构,明确企业的最小管理单元和层级。
(2)强化执行力,落实各项标准与规范。
以班组执行力建设为契机,在班组内部建立检查标准与机制,将各项管理标准与规范有机融合落实到班组日常管理工作中。
(3)提高创造力,发挥全员创新能力。
在班组建立从问题发现到问题探讨,再到问题解决,直至机制固化的全套制度与流程。
(4)完善学习力,将“学习”从上级任务转变成解决问题的工具。
以问题为导向开展学习工具的培训与应用,真正帮助基层员工理解学习的目的,并主动梳理现场知识点,丰富企业知识库。
(5)打造文化力,营造比学赶帮超氛围。
借助班组过程管理标准化,并与班组文化宣传平台相结合,自下而上提升班组活力。
(6)提升制造力,建立目标管理机制。
定期梳理更新班组制造力指标群,以指标提升为导向落实班组机制运行。
(7)在公司层面建立班组建设保障机制,助推班组管理持续闭环。
在公司层面围绕班组评价,班组长选拔和班组激励等几个方面建立相应的管理标准和管理流程,实现公司班组建设标准化,规范化。
3.2方案实施计划
(1)结合公司战略在咨询项目推进方面编制了六力班组推进计划,对每年的预期做出定性的目标说明,从战略层面明白自己企业未来的管理战略方向。
(2)细部计划展开中,要制作150页的细部小模块操作方案,每一个导入小模块,都会从导入流程规划,导入培训,现场实践,改善制作,总结验收等环节进行细节化设计,确保从操作层面上有效落地。
表7-4 神木能源发展有限公司六力班组建设推进方案

4.实施过程
4.1六力班组推进主要模块
“六力”班组管理模式将企业各层级对班组建设和管理的期望进行有效融合,总结提炼出“六力”要素:执行力、组织力、学习力、创造力、文化力和制造力,并将各要素紧密联系起来。
4.2六力班组推进方式
明确彼此之间的依托关系,形成一个完整的班组建设模型以指导班组建设工作开展。
六力班组推进工作采取PDCA循环模式进行,首先确定样板区并培训如何开展,顾问公司老师过程指导,再通过制订计划、实施计划、检查实施、改善提高跟踪环节,循环巩固。
4.2.1认识到位是提前,培训先行
2021年3月底董事长及总经理带领公司各部门领导参与了六力班组的正式启动会。并成为神木煤化工产业有限公司首家推进班组建设入阶企业,随着班组建设的逐步推进,我公司完成了在推进管理体系的创新与突破,形成了工作内容指标化、工作要求标准化、工作步聚程序化、工作考核数据化、工作管理系统化的目标。



图7-36 六力班组建设启动会
4.2.2组建推进团队
为了能够更好地推动公司的发展和实现战略目标,提高项目的成功率,加速项目进程,提高资源利用率,需要在陕西煤业化工集团神木电化发展有限公司内部组建推进办。选拔一批高素质、高能力的人员来搭建六力班组推进办,他们具有较强的专业能力和领导力,能够协调各个部门和团队之间的合作,推动项目的顺利实施。

图7-37 推进团队图
4.2.3选定样板班组
为了更好明确标准、提高六力班组,需要从业绩突出、制度健全、团队协作好、管理理能力强的维度选定样板班组作为示范班组,在其他班组中推广和复制样板班组的优秀经验和做法,从而提高整个公司的班组建设水平。同时成立班组内部的组织分工和工作职责。

图7-38 标杆选定图

图7-39 团队组建图
4.2.4健全班组制度
在推进六力班组建设过程中根据推进工作需要,共修订完善了10项管理制度,建立了完善制度体系,助推六力班组建设前期推进工作顺利进行。

图7-40 10项管理制度
4.2.5每期计划分解实施持续跟进
从年度计划分解成月度辅导计划,每期辅导前对辅导计划进行确定,并按照辅导计划进行推进,在辅导完后留下向后三周工作安排,确保辅导内容的落地性及连续性。


图7-40 计划分解图
4.2.6顾问手把手辅导,落实传帮带
顾问每期辅导期间对六力班组按计划每个模块的推进,从认识到位,再到全员参与,最终形成机制,具体入到模块:班组长培训、师带徒、改善提案、班组例会、岗位练兵、隐患排查、单点课培训、安全观察与沟通、QC主题活动、六项改善活动等内容,同时也组织班组之间PK竞赛,例如技能比武、班会竞赛、6S知识竞赛、安全知识竞赛、质量知识竞赛、“3.8”活动、学雷锋活动、乒乓球比赛、诵读比赛等。
4.2.7建立班组建设闭环管理,制定六力班组评价标准,不定期督导、检查、评价,形成持续改善的氛围
通过导入六力班组的各个模块的同时,建立一套有效的班组评价标准,为班组建设工作开展现状和发展方向提供参照和指引,并通过对关键指标的统计和追踪,不断实现车间、工厂发展目标,每月评价一回,根据评价内容对各区域进行奖励,不定期督导、检查、评价,形成良性竞争的氛围。


图7-41 钻石班组建设达标评分标准图
4.2.8样板班组成果验收
示范班组达标验收依据《示范班组建设考评标准》,采取现场检查、查阅资料、听取班组汇报相结合的方式,重点从班组六力班组的文化力、组织力、执行力、创造力、学习力等6个方面的内容,对12个示范班组进行了严格细致的检查,并逐项进行评分。
验收过程中,评审组与分厂、中心管理人员、班组长、班组“五大员”展开深入交流,指出班组建设的意义、要点和整改完善的指导性意见,要求各班组把班组建设与中心工作相结合,与班组工作实际相结合,强化特色班组建设。
此次达标验收,是对全年示范六力班组建设工作的一次检验,既总结了良好经验,又查找了存在不足,明确了六力班组建设重点工作方向。将进一步扩大示范班组类型覆盖面,把示范六力班组做为衡量班组建设的标准,变“旗帜”为“尺子”,发挥示范引领和带动作用,让各类型班组有标可对,促进班组建设水平整体提升。
验收后对本次验收的班组进行评价和表彰,提高员工对六力班组的认识,增强其他班组的推广意愿。
4.2.9六力班组全面推广
在神木电化的内部刊物、公司宣传栏等渠道,发布六力班组的宣传资料,吸引其他班组的注意力,引导他们学习和推广六力班组。同时制定清晰的培训、实施以及验收计划,成立内部六力班组推进小组,邀请六力班组的负责人和工作人员,为其他班组的工作人员进行推广培训,传授六力班组的实施方法和操作技巧,帮助其他班组更快地掌握六力班组的实施方法,提高推广效率。建立推广效果的考核机制,监督各个班组的推广进度和成果。在推广过程中,也要及时收集班组推广六力班组的反馈和意见,不断完善六力班组的实施方案,提高推广效力。
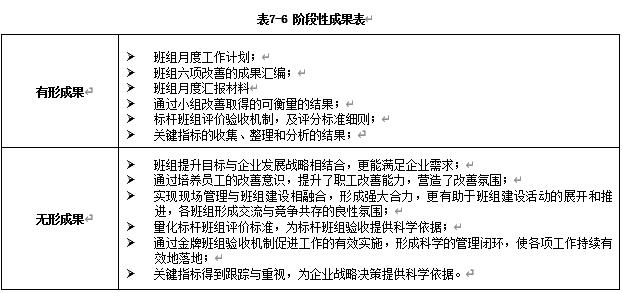
4.3阶段性成果
通过引入六力班组建设目标管理机制,无论是自上而下层面还是自下而上层面都能够很好的实现闭环管理,这是六力班组建设工作持续开展,不断深化的重要基础。借助班组六项改善活动,进一步提升班组成员的活力,同时解决了基层班组的能力转化问题,实现现场管理和班组建设的完美融合。以标杆班组为目标建立的一系列评价、汇报、改善、评比机制,保障了全员持续提升的效果,促进全员改善的氛围,固化班组建设成果的同时,实现了班组自主管理,保证了班组管理水平和员工能力素质的持续提升,形成有企业特色的班组建设文化,生产指标(产量、质量、效率、交期、安全、士气等指标)明显改善。

(1)12个标杆班组2021年4月~2022年5月——六力班组活动阶段成果跟踪

累计的有形成果:已完成43个战斗力指标,各标杆班组开展111次骨干例会,公司领导包抓会开展共计11次
累计的无形成果:形成了定期开班组例会、定期OPL点检的良好习惯和六力班组整体框架已经形成,通过奖励机制,班组考评机制,内训师包抓班组机制等已经逐步落实。
(2)公司劳动竞赛实行月度奖励、季度表彰模式,公司劳动竞赛考评小组每月根据各分厂,部门报上来的优秀个人、优胜班组名单进行审核,审核确定优秀个人、优胜班组名单,并在公司荣誉墙进行宣传。公司第一季度共评选出120名优秀个人、36个优胜班组。

图7-42 劳动竞赛状况
(3)根据生产实际六力班组每季度开展一次公司领导包抓会议(累计提出125件问题,已解决118件),目的在于建立公司高层与基层交流通道,发现班组建设中存在的问题,主动为推进员工解决问题,每期包抓会结束后,各班组会形成会议纪要,以及问题清单六力班组推进办会逐步推进落实解决问题。
(4)公司推进办为规范各分厂交接班流程,根据生产实际出台班前班后会制度,随后组织策划召开了班前班后会竞赛。现阶段推进办,内训师每周都会对各分厂班组交接班进行不定期监察,目的在于巩固班前后会竞赛成果。
(5)六力班组从2021年6月第五期开始每期评选出6名专员标兵,2名优秀班组长,截至目前共计评选出36名专员标兵,12名优秀班组长;2022年3开始每期增加评选4名内训师,并在公司建立六力班组荣誉墙,目的在于正向激励,增加班组人员参加班组建设热情。
(6)推进办根据六力班组建设阶段性成果,向中国设备管理协会就班组建设取得的成果进行了奖项申报,最终获得了TnPM 推进成果优秀案例杰出奖(六力班组推进)、金点子优秀案例卓越奖(热电分厂渣仓放渣扬灰治理)、现场管理看板(电石分厂一车间四班六力看板)。
(7)为了实现员工队伍整体素质提升,公司从2021年3月份开展了“师带徒”签约会,以“老带新、以新促老、共同进步”真正体现了”师带徒、传能带、强能力、共提升”的效果。
(8)神南学院优秀班组长培训总共参加培训5、6、7期,共计16名班组长获得“优秀学员”称号。
(9)12各标杆班组第一期共确认43个战斗力指标,已完成35个指标,剩余战斗指标将在后期逐步达成,具体指标如下表:

指标数据推移展示(部分):
指标一:降低有息负债完成情况,低有息负债累计金额已达标,实际完成4.34亿元,超额完成400万元。

图7-43 降低有息负债趋势图
指标二:降低退汇支付量每月≤1笔。

图7-44 退汇支付数量图
5.总结与建议
5.1总结
员工的工作效率得到了明显提高,工作风险也得到了有效控制,管理层对此都表示满意,"六力班组"建设能够有效地提升企业的管理水平和企业竞争力,为公司整体发展提供了强有力的支持和帮助。在六力班组建设过程中,通过引进先进管理模式和技术手段,实现管理效益最大化。接下来还需完善地方及改善建议:
(1) 将六力班组建设工作与集团公司和产业公司要求创建的“五型”“五佳”班组相融合。
(2) 出台班组创建星级管理制度,并建立星级班组激励机制(给予一定的班组经费),激发基层员工的潜力。
(3) 以培养“内训师”和集团“班组长”培训为抓手,建设一支技术精、能力强的基层管理团队,确保班组标准化管理全覆盖。
(4) 成立公司班组标准化管理专班,形成上下联动、全员参与、常态化管理工作机制。
(5) 出台班组“红黑榜”管理制度,奖优惩劣。
(6) 引进班组工作积分制,调动员工的工作积极性,发扬正能量,追求员工的综合素质和长期成长,实现班组精细化管理。
5.2 项目寄语
通过本次六力班组的实施,陕西煤业化工集团神木电化发展有限公司的班组管理水平得到了显著提高,生产效率得到了提升,员工获得了更多的培训和发展机会,进一步提高了团队效能和可持续性。这次项目实施的成功,为公司提供了一个更加高效和可持续的生产管理体系,为公司的长期发展奠定了一个坚实的基础。

深圳市管理咨询行业协会