六、第五层觉知:稽核过程中的具体动作

(一)变革前的工作习惯与问题

:第五层觉知就是稽核过程中的具体动作。第一,变革期,管理人员每天管理人员下现场的时候没有明确的稽核任务,都是凭自己的管理经验和主观判断来进行检查。因为以前XN公司的管理人员是没有检查任务的,往往是今天想起要检查什么就自己下去看一看,都是凭自己的管理经验和主观判断进行检查。

:就是我们前面说的,他们也有检查,但是检查很随意。

:对。第二,现场检查出来问题后没有对具体执行情况进行记录,没有一对一地进行纠责和表扬。现在有多少企业的管理人员在检查员工工作时候会时刻拿张记录表?一般都不会。看到有什么问题,他们最多提醒一下作业员工而已,不会一对一地进行纠责和表扬。

第三,每天没有对当天的管理工作、检查动作进行总结,每周也没有形成周执行情况汇总。就是今天到底检查了哪些动作,每一个动作检查了多少次,执行了多少次,没执行多少次,动作执行率是多少,管理人员没有做这方面的总结。

:总之就是没有觉知,这是企业的一个通病。看起来大家整天都在做事,但做得如何,总体情况怎么样,大家不知道,不去觉知,没有形成一个总的数据。

:第四,老板每天不能很好地了解工厂的整体执行情况,每天处于被动了解事情的处境。因为管理人员跟老板汇报工厂执行情况的时候,总是说下面的人执行力不强、执行力差。他们执着于执行力的概念,不去觉知具体什么事情没有执行,谁没有执行,没有执行多少次等。当老板下了任务,过后向管理人员了解任务的执行情况时,管理人员往往不能立刻回答,他还得马上去现场了解。

(二)变革后采取动作

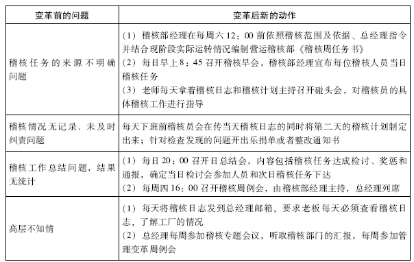
:针对稽核任务来源不明确的问题,首先,稽核部经理要在每周六12:00前依照稽核范围及依据、总经理指令并结合现阶段实际运转作情况编制营运稽核部《稽核周任务书》。《稽核周任务书》如表5-3所示。

:生产要有周计划,要有日计划,稽核也要有任务,现在要从周开始,确定一周稽核部重点查什么。

:《稽核周任务书》明确了每周到底要检查哪些流程文件,由谁去检查,在什么时间去检查,什么时间完成等。

:这些任务主要来源于哪里?

:主要来自三个方面:第一就是总经理,因为每一次下达稽核任务的时候,老板都要参加——下周各部门需要稽核帮它查什么,要提出来。

:老板重点关注的一些事情是下周稽核的首要任务。

:对。老板会告诉稽核部他想查什么内容,稽核部会把这些内容列进《稽核周任务书》,并安排人员进行检查。

稽核任务的第二个来源就是管理变革期间老师或者管理人员重点改善的事情或重点攻关的内容。

:就是要保证在一个星期或者半个月要有效果的一些事情。把这些事情列为稽核任务,主要的目的就是看看这些做重点改善的事情大家都执行了没有,要对这些事情进行重点跟进。如果大家拖延时间都没执行,那些方案就会没有效果。

:稽核任务的第三个来源就是常规的检查项了。比如5S、相关的基本流程文件,这些常规检查项每个星期都会纳入《周稽核任务》中,进行检查。

:我们的控制卡都有相关的要检查的点,针对这些点我们选出一些重点然后进行反复检查,这是常规的稽核。

:有这么多动作控制卡,可能这个星期检查这几张,下个星期检查另外几张,总之就是反复频繁地进行检查。

:我觉得可以这样理解你讲的这三个方面:第一就是做好为领导服务的工作,特别为老板服务的工作。毫无疑问,稽核部是老板的一杆快枪,它必须要做这些事;第二就是要为业绩服务。稽核不管是行政性工作,还是常规性工作,都得帮业绩的忙,要为提高业绩而服务,要重点抓那些有助于改善现阶段业绩的重点事情。

:其实你为业绩服务,也就是为这些中层管理人员服务。因为每一个攻关都由这些部门主管主导,由他们下面的人负责执行。你去检查这些动作其实就是帮他们去检查他所安排事情的执行情况,他是欢迎你去检查的。

:这种检查方式可以减少稽核部跟其他部门的矛盾,同时也让稽核部真正产生效益,要不然老板总认为设立稽核部让他多花钱了。因为一家两三百人的企业,可能稽核员都要2~3名,这样就有可能给老板造成一种感觉,好像设立稽核部只是增加了成本。如果我们围绕着重点改善的事情帮他抓稽核,效益提高了,成本马上就消化掉了。

第三就是为人的习性改造服务,抓常规动作控制卡的执行就是通过频繁的检查改变人的习性。所以,稽核就是为领导服务,为业绩服务,为改造人的习性服务。

:第二,每天早上8:45召开稽核早会,在这个早会上稽核经理要宣布每位稽核人员当天的稽核任务。

:还要把周任务分解到每一天,形成稽核员的日任务,日任务要通过早会宣布并下达下去。

:第三,老师每天拿着稽核日志和稽核计划主持召开碰头会。就是在每天中午下班之前召开一次碰头会,让稽核人员针对当天的任务检讨一下,看看自己检查了哪些,在检查过程中碰到了哪些问题,是否需要老师或者稽核经理帮着去解决,对稽核人员的具体工作进行指导,其实就相当于稽核任务的进度跟进。

:不仅安排任务,还要对稽核员的完成情况进行觉知。大家要对自己做的事情保持觉知,做得怎么样,结果怎么样,有无问题,我们都要搞清楚。

:针对稽核情况无记录,未及时纠责问题,我们要求每天下班前稽核员传当天《稽核日志》给欧博老师和老板的同时将第二天的稽核计划制定出来。表5-4是XN公司的《稽核日志》。



:《稽核日志》记录了每位稽核员每天检查了什么。比如稽核任务来自控制卡,控制卡里面有那么多的动作,针对这些控制卡稽核员检查了什么内容,检查了哪些项,要把这些内容写入《稽核日志》。

比如稽核的内容是冲压班生产看板是否按时更新,但稽核员检查的时候发现未及时更新,这就不符合要求了,那么在“稽核结果”这一项填写“不符合”。稽核员第一要把这种情况记录下来,第二要当场给出处理措施,要么被稽核人员承担责任,要么发《整改通知书》,要被稽核人承诺整改。

:不合格就要开《整改通知书》,稽核员一定要知道被稽核人要怎么改。

:被稽核人自己说怎么改,什么时候改,要承诺完成时间,然后到了整改完成时间,稽核员会再来查一次,看到底有没有改。

我们来看他们一天到底查了多少项,共149项。一周按6个工作日计算,就是894项了,一个月下来就将近3600项了。

:这种大量的、频繁的检查动作就相当于所有的事情都透明了,这就是觉知,这是一个强大的觉知系统。说到底,稽核部完完全全是欧博独创的觉知系统,有了这个觉知系统,我们能把企业所有的事情都看得清清楚楚,明明白白。为什么要让老板直接管稽核部,因为通过稽核部他就能了解企业的情况。

:通过这份《稽核日志》,老板可以很清楚地看到一天到底什么动作没有做,谁没有执行,没有执行的人最终有没有承担责任。

:《稽核日志》每天要发给老板看。有些老板可能会说一天就149项检查,这么多东西没时间看。其实一般来说不合格的就那么几项,合格的就不用看了。不合格的就意味着有问题,是问题就意味着成本,就不能再拖,拖下去就是大问题。

:这就把老板头脑中那个执行力不高的概念转化成每天哪件事没做好了,这样老板就很清楚企业的执行情况了。

:然后稽核部去督促他们解决。如果让老板天天知道被稽核人没有把这件事做好,被稽核人身上的压力就很大了。

:这就是《稽核日志》的作用和效果。针对检查出的问题,稽核员要开出乐捐单或者《整改通知书》(具体如表5-5所示)。


:表5-5是《整改通知书》的汇总表,《整改通知书》中的问题解决了,我们称之为“closed”。开出去的《整改通知书》最终都必须要有一个结果,而且这张表也会发给老板。看到这张表老板就知道还有哪些事情没有处理完成,是谁总是拖拖拉拉的。

:老板没有必要把所有的事情都放在脑袋里,他应该把那些没做好的,那些总是拖拉的事情放进脑袋里。因为这是人的问题,他要引起重视。

:这样企业执行力不高的问题就会转成谁不执行,什么动作没执行了,老板就可以去改善了。

:企业最后就不是执行力高不高的问题了,就是事情的问题了,就能解决了,否则执行力就成了谈论的对象,没有任何意义。

:这张表对管理人员产生的压力也非常大,管理人员也知道他所做的每一件事情都有记录,只说一句“好,我改!”是不行的,公司要看到实际的结果。

:我讲一个例子,我在中山古镇曾经遇到一件事。一位制造灯的女老板把我叫到她办公室说:“你来看。”看什么呢?我从她的窗户看外面,工厂所有车间的工人在干什么都看得清清楚楚,她说:“我这样监控比装监视器还好。”晚上她都不回家睡觉,等于把家安在厂里了。

你看有些企业就搞这种监控方式。这个老板其实也挺有钱的,还搞得那么辛苦,要去监控员工,还有一些老板就直接装监视器。实际上,你那样监视能看出什么来?因为很多事情的好坏根本不是你一眼就能看得到的。你装监视器,从窗户盯人,其实都没用。把每件事情都搞得清清楚楚才是最好的监视器,只有这种方式才能真的把人盯住,而且别人还没办法作假,因为你把事情掌握得清清楚楚。

:针对每天没有工作总结的问题,第一,项目组就要求稽核部每天晚上22:00召开稽核部日总结会,这其实是一个稽核工作日检讨会。内容包括稽核任务的达成检讨、奖罚和通报,以及次日稽核任务的下达。《稽核日工作记录表》如表5-6所示。

表5-6稽核日工作记录表

:每天每个稽核员都要填写这份《稽核日工作记录表》。

:这实际上是对稽核员的监督。

:稽核日总结会也会邀请其他部门的一些人员参加,那些屡查不改的人员也要参加稽核内部会议。

: 对于屡查不改的人,这是一个给压力的方式。

:第二,每周四16:00召开稽核周例会,由兼稽部经理主持,总经理要列席。其实就是把每周稽核的总体情况跟老板进行汇报。

:其实老板参加这样的会议并不是要来解决什么实际问题,就是让他做个见证,把稽核部的权威树起来。

:针对高层不知情的问题,第一,我们每天就将《稽核日志》发到老板邮箱,而且要求老板每天必须查看。那怎么证明老板已查看了呢?在《稽核日志》里,针对不合格项我们设置了“评语”一栏,老板要给出评语,要做一个批示,这些内容不一定给其他管理人员看。《稽核日志》回传给稽核部时必须要有一个批示。

:可能很多老板看到《稽核日志》会说这个东西太好了,但是他不会天天看,为什么?天天要做批示,太辛苦了!赚这么多钱难道就是为遭这份罪吗?遇到这种情况怎么办?

:其实这个工作很简单,看《稽核日志》加批示不超过15分钟。

:另外,老板只有带出一支队伍来才可能解脱,钱是解脱不了人的,钱只能把人绑住。所以只有带出一支队伍出来,老板才能获得解脱。现在中小企业员工的职业素养那么差,若不下苦功带出一支队伍来,老板什么时候都解脱不了。

现在我们看到很多老板干二十年下来就已经老态龙钟了,但没办法还得干。有的老板还直接跟我说,如果没有超强的心理素质,这些年死一万次都可能,办企业的过程太痛苦了。为什么会这样?就是因为多少年他都没有带出队伍,一开始就不在意这个,所以几十年都没得解脱。说良心话,欧博创立至今已有12年了,我现在很轻松,什么原因?因为这一路走过来我都很注重带队伍,现在我只要保持了解情况的频率就可以了。

:第二,总经理每周要参加稽核专题会议,听取稽核部门的汇报,每周参加管理变革周例会。总经理来听听就行了,如果真要他讲什么,老师都会提前跟他说,告诉他要讲什么,要表扬谁,要批评谁。