(一)渠道市场营销
何谓渠道市场营销,就是在每个渠道中,根据客户需求实施市场营销策略,最大限度地达到销量有利润的增长。渠道市场营销的重要作用在于它是连接品牌、客户和消费者之间的桥梁。
如何做好渠道的市场营销是许多企业经理面临的头号问题。好的渠道市场营销应该至少包括以下五个重要方面:
(1)最大限度地将消费者为即时或以后消费而形成的计划中的和未计划的购买意向转变为实际的购买行为;
(2)在现有的和新的渠道中取得横向和纵向的增长;
(3)通过在每个互动售点增加消费者、购买者和客户对品牌的相关性和差异性的了解来建立和加强持续性竞争优势;
(4)通过建立独具一格的客户价值观念以增加品牌系统和客户的价值;
(5)将渠道市场营销策略转化为具体的行动计划,以增加营运效率。
另外,在进行渠道市场营销中,了解消费者的消费场景和购买场景非常重要。就拿饮料来说,所谓消费情景,就是在什么时候,为什么喝我们的饮料,喝了多少;购买情景,在什么时候,为什么购买我们的饮料,买了多少。然后,我们将这些因素综合起来进行排序分析,提供解决方案,以满足不同消费者在不同场合的不同需要,设计不同的产品。
(二)渠道优势——伙伴型营销渠道
创建伙伴型营销渠道也就为建设厂商双品牌的双赢战略打下了坚实的基础,它使长期以来看似充满利益冲突的厂商之间的关系变得融洽和睦,使双赢局面的实现成为可能。
1. 构建共同的战略远景目标
由于伙伴型营销渠道引入了远景目标和信任机制,所以渠道成员的长期目标具有高度一致性。渠道成员在行动上保持高度的一致,谋求共同发展与长期利益最大化成为最优的选择。
此外,有效的沟通和不断的利益共享机制使渠道成员在如何实现共同长期目标上能够迅速、高效率地达成一致,从而有效地避免渠道冲突。
在设定伙伴关系共同远景目标的过程中,要遵循一个基本原则,就是要把目标与价值观结合起来,因为企业的价值观决定了企业的经营方式以及关于合作伙伴的很多方面。共同远景目标的构建可以通过企业间互派联络员,或确定企业不同层次部门的领导和员工定期的正式或非正式的会面制度,来培养双方的共同语言,进而在企业发展规划、市场前景等方面达成共识,形成双方的共同长远目标。
2. 明确分工,紧密合作
伙伴型营销渠道是核心成员(制造商或者是制造商与其核心伙伴的共同体)从如何使渠道系统产出效率最大而成本最小的根本原则出发,选择适合的渠道成员而构成的渠道系统。在这个系统中,各个渠道成员分工明确,是一个有机的整体。从某种程度上看,伙伴型的渠道系统可以被看作一个“超组织”,它继承了一体化渠道组织明确分工的特征和“柔性”一体化组织模式低成本的优势,各个渠道成员角色定位具体明确,有效避免了由于分工和角色归属差异所造成的渠道冲突。对生产企业和分销企业双方来讲,其合作的基准点是怎样合理地分配双方利润的问题。
表4-1交易营销与伙伴营销的区别

表4-1从15个方面列出了交易营销与伙伴营销的主要不同之处。在这些区别中,必须注意,一系列单个的交易营销不能混同于伙伴营销,但交易营销可以像伙伴营销一样是长期的。
例如当一家B企业由于A公司每年报价很低而与之签订了5年的合同,除非A公司在第6年有最低的报价,否则在交易营销中它就不会有可能与之续签合同。那么,在伙伴营销中,A公司很想与B企业做生意,但A公司并不是最低的报价者。如果双方能降价3%,就会继续与合作。
同样,在伙伴营销中,一个买者也可以利用多种供货渠道。然而,这些交易价格将比交易营销低,而且供货的数目也会比交易营销少。
在设定伙伴关系共同远景目标的过程中,要遵循一个基本原则,就是要把目标与价值观结合起来,因为企业的价值观决定了企业的经营方式以及关于合作伙伴的很多方面,如应对变化的态度、对待合作伙伴的态度、如何考虑合作的价值等。
3. 及时沟通,信息共享
美国当代创意权威塔克尔在《未来赢家》一书中指出,企业成功的根本在于,尽量接近顾客,真正的接近,每一分钟都要接近。要做到每一分钟都要接近,掌握信息是关键。
制造商与零售商能建立起良好关系型的、协同的渠道关系,通过相应的机制共享信息,则能够更接近和了解消费者,从而降低经营决策的非理性程度。制造商通过相关信息改进产品设计,调整促销策略,并把有关产品、促销的信息及时反馈给零售商,也将对零售商的业绩产生积极的促进作用。
从另一个角度讲,制造商及时获取零售商各种不同规格产品的即时销售、存货数量的信息,既使得制造商可以预测产品的销售,合理调节生产计划,也使零售商能够把库存降到最低程度,并杜绝缺货现象。
现实认知差异产生的渠道冲突的主要原因,是渠道成员之间没有实现即时有效的沟通。
4. 渠道教育,薪火相传,解道授业
渠道在营销中的重要作用不容忽视。然而如前文所述,在传统渠道与新兴渠道同生共存的今天,渠道之间的竞争将进一步白热化。如何解决错综复杂的渠道冲突,将是摆在营销渠道人员面前的一道难题。这道难题的解决,从根本上来说,还要依靠营销和渠道管理人员素质的提高,对他们的培训迫在眉睫。
延伸阅读:渠道营销新观点——深度分销
一、深度分销的概念
深度分销是指通过有组织的努力,以构建企业主导的核心价值链,并以此提升客户关系价值以掌控网络和终端,滚动式培育与开发市场,取得市场综合竞争优势的营销战略。在指导理论上,它是以运用4PS策略为基础,高效运用4CS策略和4RS策略,通过高效快捷的物流、周到全面的服务、严密的市场管理等,实现与顾客的深度沟通,建立起广泛、稳固的紧密型关系,实现品牌忠诚度的最大化和市场控制力、竞争力的最大化。
二、深度分销的职能
基于整体竞争思想的深度营销观念,它强调必须整体而且系统地发挥五种营销职能,具体如图4-6所示。

图4-6深度分销的职能
第一,把握市场,认知市场的“情报力”;
第二,接近市场,强调降低销售重心,企业掌控网络和接近客户的“分销力”;
第三,影响市场,强调依靠分销网络整体的努力,是企业影响市场的“促销力”;
第四,渗透市场,这是企业强化竞争的“推销力”;
第五,维护市场,强调对客户资源进行系统地开发和管理,这是企业服务市场的“服务力”。
三、深度分销模式的导入流程
( 一 ) 目标市场的选择
目标市场的选择应从企业市场现状、潜力以及竞争态势等角度出发,选择容量大或发展潜力大、消费密集适合精耕细作的市场,同时考虑到导入深度营销模式是企业的一项系统改革,要优先选择特征典型、影响力大和原有队伍较为认同的区域导入,并遵循“先易后难,试制模板;提高增量,稳中推进”的中国式改革原则。
( 二 ) 市场调查
市场调查的目的是了解和获得目标区域市场的基本状况、竞争格局、渠道现状和消费者需求等信息和数据,建立区域市场的数据库以指导今后的市场决策。
( 三 ) 市场分析及策略制定
市场分析主要包括市场的总体情况、消费者、竞争对手及各级渠道的分析,完成对区域市场特点的把握和发展趋势的判断;明确竞争的关键和确定主要攻击的竞争对手;确定渠道成员选择标准和各级目标客户,同时完成终端的ABC分析,绘制区域市场商务地图,以指导今后的市场维护和管理工作。
通过上述分析,结合企业现状,可以运用SWOT分析工具,明确自身的相对竞争优势和劣势,找到区域市场开发的重点和突破口,从而制定出区域市场竞争战略,确定营销目标 (销售指标、财务指标、渠道指标、市场指标等),并制定各项相应的、可操作的工作计划。
( 四 ) 建设区域营销管理平台
区域市场的开发和改造必须要有各项营销职能的系统支持,并在区域营销平台的组织形态、管理规范、业务流程和营销人员投入等方面得到保证。对于重点的模板市场,要成立由营销副总、咨询专家、大区经理、区域经理和业务骨干等组成的项目小组,集中资源,统一指挥、协调实现重点突破。
( 五 ) 区域市场启动、发展和巩固
项目小组按照工作计划,有步骤地具体实施组织模式的导入。首先,在区域内选择和确定核心客户,根据选择标准和合作模式的原则,与客户沟通谈判,达成长期互利合作的关系。其次,要在区域整体规划的前提下,与核心客户一起开发和建立覆盖区域零售终端网络,完成营销价值链的构建。最后,集中营销资源,采用有效的策略组合,发挥企业产品力、品牌力,打击主要目标竞争对手,同时不断向核心客户提供全面的服务和支持,提高其网络开发和维护能力及自身经营管理能力,改善其经营效益。具体如图4-7所示。

图4-7深度营销的基本模式
( 六 ) 滚动复制与推广
在区域市场完成模板建设,一方面可取得市场管理的经验和竞争的有效策略,另一方面可培养营销队伍,发展客户顾问的能力。在此基础上,企业应及时组织推广,制定滚动复制的计划。推广的区域应选择条件较成熟、利于竞争的市场,由易到难,创造条件,逐渐向其他市场扩展,并随队伍成长和资源改善逐步提高复制的速度和广度。
四、深度分销的渠道管理原则
深度分销的本质是谋求基于企业营销价值链系统协同效率之上的竞争优势,强调企业在各区域市场与核心经销商、优秀终端、用户及其他物流、服务等相关者构建营销价值链,利用自身的综合能力逐步确立渠道领导权,承担营销链的构建、协调、领导和服务等管理职能。这要求企业一方面必须整合自身内部价值链中研发、生产、营销、服务等各环节资源,实现前、后台协同响应竞争需要的一体化运作,不断巩固和加强主导地位;另一方面要提高渠道综合管理能力,引领渠道各级成员有效地协同运作,在竞争的关键环节获得优势,使合作各方利益加大,获得各成员的认同和拥护。
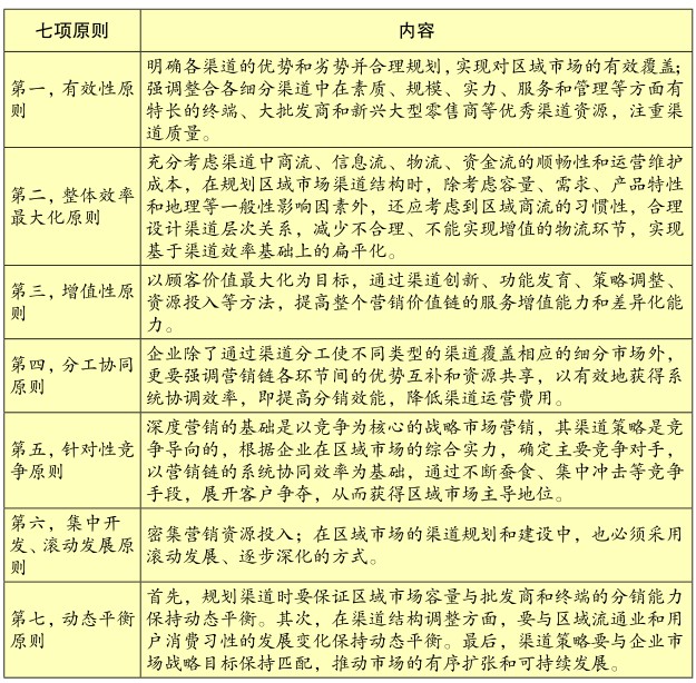
深度分销的渠道管理原则具体如表4-2所示。
表4-2深度分销的渠道管理原则

( 本文摘自《销售与市场》包政、程绍珊的观点,有删减。)

朱玉童