6.3.1 工作教导准备阶段

图6-4 工作教导准备四阶段
(1)阶段一:制作训练计划表
训练谁:有人事变动的员工、作业有异常的员工、员工个人意愿、有成长需求的员工等。
训练何种工位:影响生产进度的工位,可能发生的生产变化的工位等。
何时完成训练:制定完成该岗位的时间节点,要预留员工完成培训后,技能稳定的时间周期。
表6-7 员工训练计划表
班组名称: 填表日期: | |||||||||||
工位名称 | 作业分解编号 | 训练顺序 | 班组人员姓名 | ||||||||
生产变化 | |||||||||||
人事变动 | |||||||||||
作业状况 |

图6-5 训练计划表填写步骤
(2)阶段二:制作工作分解表
①工作分解的作用:
作业分解是弥补指导时不规范不完善的克星,同时可以避免师傅带徒弟容易欠缺的地方。具有以下特点:
在说明时,能够做到顺序合理,不会有遗漏。
能够信心十足、从容地进行指导与说明。
能够清晰地强调重要的地方(步骤和要点)。
能够准确地判断学员是否已掌握。
能够发现目前工作方法的不足之处并进行改善。
②工作分解表的基本构成:
步骤:做什么?用动词+名词的形式来表达。将事实正确地、简洁地、具体地描述主要程序。
要点:怎样做?为了正确地进行一个主要步骤的关键要点,以成败、安全、易做为主要考虑要点。
理由:为什么这样做?为了让员工理解每一个主要步骤的关键要点的目的,让其能规范操作。
工作要点的判断基准:
安全:有受伤或疾病的危险性。
成败:决定作业能否顺利完成的因素。
易做:方便作业的因素,如作业性、感觉、技巧、手指灵活、节奏(时机)等。
表6-8 工作分解表
工作分解表 | ||||||
工作:电话的打法 | ||||||
工作物品:电话机 | ||||||
工具与材料: 号码表、备忘录用表、铅笔 | ||||||
序号 | 步骤 促使工作完成的主要工作程序 | 要点 ①某些事项或动作与质量的成败有着极密切关系的——成败 2 一些事项或动作如果不严格遵守做到位时会发生危险的——安全 ③某些事项或动作能使作业容易完成的,如“感觉”“诀巧”——易做 | 理由 | 工作要点的判断基准: (请勾选) | ||
【安全】 | 【成败】 | 【易做】 | ||||
1 | 认识对方 | 姓名、部门、职位、电话号码 | 了解对方是谁 | √ | ||
2 | 拿起话筒 | 用左手,备忘录用纸置于右手边 | 右手要进行记录 | √ | ||
3 | 转圆形数字盘 | 转到底 | 为了能拨通电话 | √ | ||
4 | 说自己公司名 | 公司全称 | 让对方知道你是谁 | √ | ||
5 | 说出通话内容 | 提前准备通话内容,有活用5W1H | 达到通话目标 | √ | ||
6 | 放回话筒 | 打个招呼,过3秒挂机 | 礼貌,留下好印象 | √ |
(3)阶段三:准备所需物品
教导前必须将必要的东西全部准备好,包括设备、工具、材料或消耗品等。工作分解表上的标题栏写有工作物、工具、材料,原则依照表准备。最好将必要的数量也记入工作分解表,相关辅教器材也应准备。
(4)阶段四:整理工作场所
工作场所的整理整顿是作业安全的第一步。教导之前,将工作场所充分加以整备,示范正确的范本。教导者能以身作则,将会对学习的人产生很大的影响。

图6-6 工作场所正确及错误示范案例
6.3.2 工作教导实施四阶段法
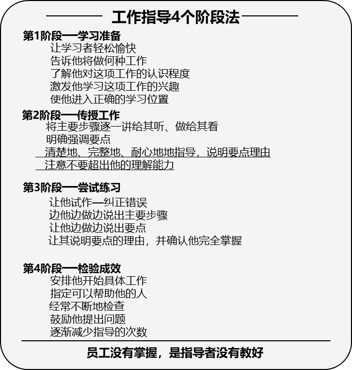
(1)第一阶段:学习准备
好的开头是成功的一半,甚至是80%左右。工作指导更要做好训练前的准备工作。首先,要让学习者处于正确的意识框架和状态下;其次,指导者还要注意自己的态度和风度,让学习者能够接受自己。
使学习者轻松愉快
人之天性:学习新工作、跟上司或前辈学习容易紧张和不安,害怕不能胜任新工作,害怕被提问或有过不良培训等。
紧张和焦虑:让大脑产生“噪音”,它们是交流的障碍,听而不闻,视而不见,错过重要信息。身体僵硬,动作笨拙,平时的灵气全无。所以,要设法让其放松至平时状态。
适度:如果使其过于放松,反而变成散漫了。
告诉他将做什么工作
不能在没有准确告诉学员学习什么的情况下就匆忙培训。要确保学员明白需要学习的是什么工作,否则将不会理解所教的东西,会错失重要信息。人对未知的东西会有神秘、恐惧、焦虑感,为使其对工作有心理准备。因此,有必要告诉他工作名称,给他看实物,让他了解工作的全貌。
了解他对这项工作的认识程度
教给学习的人已经知道的东西,就会造成时间、劳动力及资材的浪费,也会引起反感。他不知道的东西,你认为他已经知道了而省略不教,就会使对方茫然。确认有无类似或相关的知识与技能,增强学员的自信,减少焦虑。通过上述几个方面的评估来调整指导的量和进度。
激发他对这项工作的兴趣
兴趣是最好的老师:若学习者不感兴趣,无论你怎样认真地说给他听、做给他看,对方可能还是左耳进右耳出,或是漏看细节。有了兴趣才会去关注细节,用心领悟。
如何激发兴趣:人的天性——没有谁会热衷做枯燥且无意义的工作。激发兴趣的最有效途径,纳细微工作于整个大的工程之中,让其明了正确做好这项工作的重要性和使命感。
使他进入正确的学习位置
要考虑学习者听得清、看得明,并且没有危险,不给周围的人添麻烦等,指导者容易指导的位置。
表6-9 学习准备阶段推荐用语
学习准备维度 | 推荐用语 |
使学习者轻松愉快 | 进入公司一个月了,还习惯吗 这段时间天气变化快,要多注意身体 |
告诉他,将做何种工作 | 今天我要教你……这是要用到的材料 |
了解他对这项工作的认识程度 | 以前有做过这项工作吗?听说过吗 |
激发他学习这项工作的兴趣 | 没关系,这项工作对你来说并不难,可是很重要,如果做不好,就会……所以,这是一项简单却很重要的工作 |
使他进入正确的学习位置 | 你平时习惯用左手还是习惯有右手(如果学员回答用右手较多),你站在我左后方,这样看得比较清楚 |
(2)第二阶段:传授工作
一步一步地讲给他听、做给他看(教第一遍)
一步一步地是指:一时一事;清晰地对程序进行划分;按正确的顺序。通过说、做、展示(指给他看)主要步骤,先给学习者一个完整的印象——结构框架。强调步骤时,虽不说要点,但动作要做出来。要通过询问、观察确认学员是否理解你讲的,步步确认(自检)。
明确强调要点(教第二遍)
要点是让人们变得有经验的技能和洞察力。对工作有了整体印象,了解工作的主要程序、顺序之后,才能关注和领会其中复杂的部分,即关系到质量、安全与窍门的要点,并按照程序学习领会“如何去做”。
边清楚地示范要点的动作,边用简洁的语言,按顺序对要点及其理由进行反复说明。通过建立要点与主要步骤的关系,为学员构建一个完整的工作逻辑架构。
清楚、完整、耐心地指导说明要点的理由(教第三遍)
清楚完整:语言清晰流利,动作清楚准确完整。
耐心:用眼神交流,确保学员跟上你的进度(别走神)。没有耐心,不充分的指导,会引发问题,然后再去收拾残局,欲速则不达。
为了让学员足够重视要点,要说明要点的根据和理由,要充分合理(不能说因为这样所以这样)。
学员听的讲解次数越多对过程越熟悉,变得有能力掌握和搜集做好工作的必要信息。
注意不要超出他的理解能力
在一定的时间内,人的大脑只能吸收和过滤有限的信息。先总体,再到细节,不了解整体框架,很难注意细节。超出他的能力,他会自卑、反感甚至产生厌恶情绪——走人。
怎么判断:通过提问、脸色、态度等进行判断(望闻问切)。
表6-10 传授阶段的主要步骤
序号 | 主要工作 | 主要内容 | 语言要点 |
做第一遍 | 步骤 | 做第一遍,将主要步骤一步一步讲给他听、做给他看 | 现在开始,我来教你……你仔细看,这一遍我边做边告诉你主要步骤 ××一共有×个主要步骤: 第一个主要步骤是…… 第二个主要步骤是…… |
做第二遍 | 步骤+要点 | 做第二遍,明确步骤,强调要点 | 接下来,我给你示范第二遍,这一遍我边做边告诉你主要步骤和步骤中的主要要点 ××一共有×个主要步骤: 第一个主要步骤是……这里一共有×个要点,第一个要点是…… 第二个主要步骤是……这里一共有×个要点,第一个要点是…… |
做第三遍 | 步骤+要点+理由 | 做第三遍,明确步骤及要点,强调要点的理由 | 接下来,我给你示范第三遍,我边做边告诉你主要步骤、要点及要点的理由 ××一共有×个主要步骤: 第一个主要步骤是……这里一共有×个要点,第一个要点是……理由是…… 第二个主要步骤是……这里一共有×个要点,第一个要点是……理由是…… |
示范结束 | 有什么问题吗 |
(3)第三阶段:尝试练习目的
练第一遍:让他试做——纠正错误
从最简单的层面开始,先静静地做,把所有精力集中到“做”上。
仔细观察,不正确立即叫停,出错时是最好的指导时机,早期纠正,不要养成不良习惯。习惯是人的第二天性,良好的习惯的养成须从头做起,从小事做起。总是从最简单的层面开始,然后再向复杂的层面发展。
练第二遍:让他边做边说出主要步骤
在从动作上确定学员能够做好这项工作的基础上,进一步确认是真正理解还是模仿。步骤动作正确,说明白,确保工作质量。
细心的检查,反复确认,向学员传达的不仅仅是工作知识和技能,还有质量意识。及时激励:一句“干得好”可激发初学者信心和兴趣。
练第三遍:让他边做边说出要点
由于工作是全新的,有人会分不清步骤和要点;再次让他边做边体验并说出要点,确保学员理解并分清步骤和要点,并记住做好工作的关键东西。即使是能够正确地做出要点的动作,但本人是否具有“这就是要点”的意识,从外表是无法识别的,所以有必要让他说出来,培养工作条理性。
练第四遍:让他说出要点的理由并确认他完全掌握
前面已经确认了动作、步骤、要点,最后再通过让他说出要点的理由进一步确认,做到了、意识到了,心服了。
确认事项:①动作正确;②主要步骤清晰正确且能说明;③要点要毫无遗漏地做到说出;④能毫无遗漏地充分说明要点的理由。
以上四项内容,哪怕有一项模棱两可,都必须继续进行指导、确认。
表6-11 尝试练习的主要步骤
项目 | 受训者 | 指导者 | 语言要点 |
做第一遍 | 受训者默默地做 | 告知被指导者只做不说,发现问题立即纠正 | 我示范了三遍,现在你站到中间 你先做第一遍,你默默地做,不对的地方给你纠正 |
做第二遍 | 边做边说主要步骤 | 告知被指导者只说步骤,并纠正其错误 | 接下来你做第二遍,你一边做,一边说出主要步骤 |
做第三遍 | 边做边说主要步骤及要点 | 告知被指导者说步骤和要点,并纠正其错误 | 接下来你做第三遍,你一边做,一边说出主要步骤和要点 |
做第四遍 | 做第四遍(指导者说完步骤及要点后),说理由 | 是否告知学员只说理由,指导者说步骤和要点 | 你再做第二遍,这一遍,我来说主要步骤和要点,然后你来说出每个要点的理由 |
演练结束 | “恭喜你,合格了” |
(4)第四阶段:检验成效
安排他开始具体工作
从指导工作一开始,就要让学员意识到每次都要正确地做好工作,养成认真的习惯;经过前三个阶段的指导与练习,向学员明示他已经能够承担自己的责任了,并明确在规定的时间内要完成多少工作,培养他们的进度意识。这一点对于初次工作者至关重要。明确安排他独立工作,逐步确立自信,减少依赖,使他主动地带着责任感去工作去证明自己。否则会有被迫感,缺乏内动力。
指定可以帮助他的人
工作早期,学员还需要指导和帮助;多数人会问身边的人或因种种担心而不问摸索着做。问身边的人会影响其他人正常工作,影响整个工作流程;被问的人对工作中的问题不熟悉或不知道如何正确指导。
首先是指导者自己,自己不在的情况下要指定其他可信赖的人——具备足够的知识技能以提供正确指导;指定了可以询问的人,学员就不会由于“问谁好”而犹豫或因害怕不敢问、不好意思问,又保证得到正确的指导。
经常不断地检查
大多数错误发生在第一次开始做一项工作,在这个关键时刻一定要密切关注与不断检查,有的工作可能要站在身边看上一段时间,“扶上马,送一程”。在工作之初,经常容易发生突然忘记、误解、手忙脚乱等情况,要在不良品堆积之前找出解决方法,要抢在不良习惯养成之前予以纠正。
鼓励他提出问题
大部分员工都不愿意提问:有人害怕提问会让人觉得他缺乏能力或经验,怕影响加薪和晋升。学过的人,在忘了或是有新问题的时候,因对指导者的客气或有不想让人知道自己的记性差等,不会轻易提问。鼓励员工提问的关键是营造一个稳定、安全、开放、易于提问的工作环境和氛围,使学员不会害怕提问,让大家明白提问是好的,并要花时间去听取和回应。建立稳定、信任有关系。

图6-7 工作教导四阶段法卡片
表6-12 工作教导实施指南
作业名称 |
| 指导者 |
| 学员 |
|
阶段 | 项目 | 指导员 | 学员 | ||
第一阶段: | 是否轻松愉快 | 问好,握手,合适的寒暄 |
| ||
什么作业 | 准确告知被指导者具体作业名称 |
| |||
激发学习愿望 | 采用合适的方法有效激发被指导者 |
| |||
正确的位置 | 问询学员习惯方式,让其准确站位 |
| |||
第二阶段: | 第一遍:步骤 | 准确表述步骤,不能连带要点及理由,连带为“N” | 观看&倾听 | ||
第二遍:步骤要点 | 准确表述步骤和要点,不能连带理由且表述简单 | 观看&倾听 | |||
第三遍:步骤要点理由 | 准确表述步骤要点理由且表述简单 | 观看&倾听 | |||
“你有什么问题吗” | 是否进行询问 | 回答 | |||
第三阶段: | 第一遍:尝试作业纠正错误 | 是否告知被指导者只做不说,并纠正其错误 | 只做不说 | ||
第二遍:步骤 | 是否告知被指导者只说步骤,并纠正其错误 | 操作,并说步骤 | |||
第三遍:步骤要点 | 是否告知被指导者说步骤和要点,并纠正其错误 | 操作,并说步骤及要点 | |||
第四遍:步骤要点理由 | 是否告知学员只说理由,指导者说步骤和要点 | 只说理由 | |||
“恭喜你,合格了” | 是否进行有效肯定和认可 |
| |||
第四阶段: | 安排他开始具体的工作 | 安排工作 |
| ||
指定可以帮助他的人 | 指定具体帮助人 |
| |||
经常不断地检查 | 说明检查周期/频率 |
| |||
鼓励他提出问题 | 你还有什么问题吗 |
| |||
逐渐减少指导的次数 | 说明减少指导次数的理由及减少的方式 |
|
表6-13 工作指导(JI)验收评价表
被验收人 |
| 车间/部门 |
| 班组 |
| |
验收准备 | 1.验收组组长协助被验收学员布置好作业工具 | |||||
3.简单介绍本次验收的评价方法 | ||||||
作业名称 | 耗时(min) |
| 评分 |
| ||
阶段 | 项目 | 评价标准 | Y | N | 备注 | |
前期准备 | 计划阶段 | 训练计划表 | 表格填写完整 |
|
|
|
教材制定 | 作业分解表 | 表格填写完整、步骤合理,要点明确 |
|
|
| |
验收流程 | 准备工作 | 作业分解 | 步骤<5,要点<3 |
|
|
|
工具材料 | 工具材料准备完整、相对整洁 |
|
|
| ||
现场整理 | 工具材料摆放整齐、工作现场整洁 |
|
|
| ||
第一阶段: | 是否轻松愉快 | 问好,握手,合适的寒暄 |
|
|
| |
什么作业 | 准确告知被指导者具体作业名称 |
|
|
| ||
激发学习愿望 | 采用合适的方法有效激发被指导者 |
|
|
| ||
正确的位置 | 问询学员习惯方式,让其准确站位 |
|
|
| ||
第二阶段: | 第一遍:步骤 | 准确表述步骤,不能连带要点及理由,连带为“N” |
|
|
| |
第二遍:步骤要点 | 准确表述步骤和要点,不能连带理由且表述简单 |
|
|
| ||
第三遍:步骤要点理由 | 准确表述步骤要点理由且表述简单 |
|
|
| ||
“你还有什么问题吗” | 是否进行询问 |
|
|
| ||
第三阶段: | 第一遍:尝试作业纠正错误 | 是否告知被指导者只做不说,并纠正其错误 |
|
|
| |
第二遍:步骤 | 是否告知被指导者只说步骤,并纠正其错误 |
|
|
| ||
第三遍:步骤要点 | 是否告知被指导者说步骤和要点,并纠正其错误 |
|
|
| ||
第四遍:步骤要点理由 | 是否告知学员只说理由,指导者说步骤和要点 |
|
|
| ||
“恭喜你,合格了” | 是否进行有效肯定和认可 |
|
|
| ||
第四阶段: | 安排他开始具体的工作 | 安排工作不具体,或者未安排,为“N” |
|
|
| |
指定可以帮助他的人 | 未指定具体帮助人,为“N” |
|
|
| ||
经常不断地检查 | 周期/频率未明确指出,为“N” |
|
|
| ||
鼓励他提出问题 | 是否采取适当的鼓励方式 |
|
|
| ||
逐渐减少指导的次数 | 明确指出减少指导次数的理由及减少的方式 |
|
|
| ||
JI现场验收评价 |
| |||||
评分统计 |
|
|
| |||
注:Y>15为优秀;12<Y<15为良好;10<Y<12为合格;Y<10为不合格 |

不详