第5章建立企业独有的高效生产模式—生产管理

生产管理对于制造性企业来说是其核心。其主要任务就是将所输入资源转化成客户想要的产品或服务,以满足客户需求来实现企业的经营战略、经营方针及经营目标。简而言之,生产管理就是将输入转化增值为输出的过程,如图5-1所示。

总结起来简单,但实际上,对于制造性企业来讲,生产管理最为复杂,管理内容几乎涉及了公司管理的方方面面,如生产模式选择、产线布局规划、计划管理、产能管理、效率管理、质量管理、成本管理、设备管理、库存管理、安全管理、人员管理等等,也就是大家常说的Q(质量)\C(成本)\D(纳期)\S(安全)\M(设备)\M(人员)\F(柔性)。这些方面,无论哪一条做不好,都会对企业经营管理带来困难。所以说,生产管理者就是一个杂家,要什么都懂、什么都会,面面俱到。下面就分别探讨下各模块其管理的核心内容及其逻辑。

1​ 

2​ 

3​ 

4​ 

5​ 

5.1​ 生产模式优化

如图5-2所示,1776年亚当斯密斯在《国富论》中首次提出劳动分工的工作原理,生产劳动活动从之前的以个人或者家庭为单位的生产方式逐步转化到了多人分工合作的生产方式,但仍旧以手工作业为主。

到了1913年,美国亨利·福特一世(HenryFord)采用劳动分工原理设计出世界上第一条汽车生产流水线。这种生产方式标准化程度高、产品一致化程度高,分工明确、生产效率较之前有了大幅度的提升。因此,由福特采用了这种生产方式大规模生产汽车之后,大规模、批量化生产一直是世界生产方式主流。

然而,这一生产模式随着时间的推移及市场的变化(产品越来越丰富、竞争越来越激励),这一生产模式已暴露出了较多弊端,如,生产工艺僵化,库存过多,同时也因为生产批量过大,造成中间等待环节浪费较多,生产效率已经不能满足市场需求。

因为大规模生产方式存在以上问题,丰田公司在企业内部对生产方式进行了深刻、仔细的研究。提出了以JIT(即时化——即在需要的时候才进行生产)生产方式及自働化(注意,此自働化非自动化,并不是指常说的设备自动化改造,而是指在产品出现不良时,立即自动停止生产,解决问题后再进行继续生产的方式,通过这种方式不断解决现场的问题)生产方式为核心的精益生产方式。这一生产方式旨在解决企业生产过程中的各种浪费,从而提升企业生产能力和盈利能力,该生产方式让丰田的经营状况节节攀升,很快就成为了世界第一。

后来,这一生产方式经过美国麻省理工以詹姆斯.沃麦克为首的教授团队总结​提炼,形成了精益生产方式。​精益生产方式一经出现,很快得到了全球各大企业的追随。

于此同时,迈克尔·海默(M· Hammer)与詹姆斯·昌佩(J·Champy)于1993年在《再造企业——管理革命的宣言书》中提出:现代企业普遍存在着“大企业病”,面对日新月异的变化与激烈的竞争,要提高企业的运营状况与效率,迫切需要"脱胎换骨"式的革命,只有这样才能回应生存与发展的挑战。这就是著名的企业再造理论。

企业再造的首要任务是BPR——业务流程重组,它是企业重新获得竞争优势与生存活力的有效途径;BPR的实施又需两大基础,即现代信息技术与高素质的人才,以BPR为起点的"企业再造"工程将创造出一个全新的工作世界。随着企业业务流程重组工作的推进,生产方式也将随着变化。

那么为什么要重点研究生产方式?如图5-3产品成本映射图同样适用于工厂的生产模式设计,后期运营成本的70%浪费是由于前期设计考虑不周所致,所以,如果前期企业生产方式以及工厂布局设计考虑不周,将会导致后期生产运营过程中出现大量的浪费。想要通过后期的改善来弥补这一缺陷,那么就需要投入更大量的资金、人力、物力。所以在工厂建设之初,就应该着重去考虑生产运营方式及工厂布局。

那么生产方式到底怎么设置?产线布局该如何设置?要弄清楚这一问题,我们首先得先总结下大批量、大规模生产模式的特点:

1)​ 采用推动式生产方式;研发出一款产品后,先进行大批量生产,形成库存,再进行销售。

2)​ 车间布局按照功能区进行划分:如机床生产一般分为几大车间,如铸造车间、机加工车间、装配车间、涂装车间等。具体车间内同样又再按照功能进行区划,如加工车间又可以分为丝杆工段、轴承工段、导轨工段等等。

3)​ 相同的机器摆在一起;由于生产过程是按照功能进行区划,所有相同的设备均摆放在同一区域内。

4)​ 机器大多为专用设备:为了完成大批量生产,大部分设备在选择时,就锚定了该产品的生产,因此设备选用均以适合该产品的生产为主的专用设备。

5)​ 大批量生产;

6)​ 工序间有大量库存;由于其生产布局是以功能区域进行划分,所有部件生产完成后再进行组装,因此,各工序间将会出现大量库存。

7)​ 工人一般只会一种工序工作能力。由于分工细致,一名工人只需要做好本岗位的工作即可,长此以往,一名人只具备一种工序的工作能力。

这样的生产方式,在市场竞争不充分的情况下,只要能生产出产品,就能卖得出去,即使有大量库存,也不担心形成呆滞。因此,在市场竞争不充分的情况下,这种大规模、大批量的生产方式无疑效率高,生产成本低。

但是随着市场发展到了现阶段,各行各业竞争非常激烈,昨天还畅销的产品,明天就有可能滞销甚至退市。另外,现在的客户要求也越来越高,很多产品都要体现个性化,在这种状况下,那么大批量推动式生产,造成库存,如果一旦市场发生变化,将造成巨大浪费;另外,以功能模块化所设计的生产线,各工序间的物料流转频率高、速度慢,造成不必要的浪费不说,还会造成大量的中间在库浪费;还有,如果小批量生产,产能不饱和,也会造成产能、人员等巨大浪费;换型周期长、生产柔性不足等问题也会浮现。

因为有这么多不利因素,所以在以丰田生产方式为基础的精益生产方式中着重要考虑以下五个方面的内容:

​ 价值(Value):价值属于关系范畴,从认识论上来说,是指客体能够满足主体需要的效益关系,是表示客体的属性和功能与主体需要间的一种效用、效益或效应关系的哲学范畴13。精益思想认为企业产品(服务)的价值只有满足特定用户需求才有存在意义。简而言之,在企业经营中,价值就是决定于客户是否愿意为它而付钱。

​ 价值流(Value Stream):价值流是指原材料到成品赋予价值的全部活动,包括从资源输入到通过转换变成产品并交付客户的全过程,企业内以及企业与供应商、客户之间的信息沟通形成的信息流也是价值流的一部分。一个完整的价值流包括增值和非增值活动,如供应链成员间的沟通,物料的运输,生产计划的制定和安排以及从原材料到产品的物质转换过程等。识别价值流是实行精益思想的起步点,并按照最终用户的立场寻求全过程的整体最佳。

​ 流动(Flow):精益思想要求创造价值的各个过程流动起来,强调的是“价值流动”,与传统观念上的分工和大批量才能高效既有相同点,又有不同点。相同点就是均追求高效率;不同点则是过程批量、节点以及实现方式的不同,传统思想通过追求分工和批量化来实现高效率,精益思想则是通过追求各环节的价值流动性来实现高效率。所以,在精益思想中,任何停滞均为浪费。

​ 拉动(Pull):拉动是与推动相对应的。传统的生产方式是先有企业将产品生产出来,然后再推向市场推向用户,让用户选择购买。而精益思想中,企业是要根据用户的需求来进行生产,由客户的需求来拉动企业的生产,所以称之为拉动式生产方式,相对应的传统生产方式则被称之为推动式生产方式(Push)。拉动生产通过正确的价值观念和压缩提前期,保证用户在需求的时间得到需要的产品。

​ 尽善尽美(Perfection):精益思想对于企业的基本目标是:用尽善尽美的价值创造过程(包括设计、制造和产品或服务的整个生命周期)为用户提供尽善尽美的价值。

所以,在生产模式优化过程中要做好以下几个方面:

1​ 

2​ 

3​ 

4​ 

5​ 

5.1​ 

5.1.1​ 采用拉动式生产方式

拉动式生产方式是后一道工序根据需要要求前一道工序制造正好需要的零部件,它是JIT(Just In Time)生产方式的核心。具体如图5-4所示。

拉动式生产方式说起来简单,且容易理解,但在实施的时候,ISP计划在制作时要不要进行销售预测呢?

有些人认为既然是JIT生产,那么就应该按照订单生产,订单有多少那么计划就安排多少。而有些人则认为,如果不做预测,那么订单数量不满足生产产能,造成产能浪费,再说订单一旦下达,就要求交货期很短,那么如果等到订单下达,再开始材料订购、生产,这样周期较长,就很难满足客户的需求。所以,ISP到底该怎么处理?

这就要根据公司产品进行相应判断,可以将产品分为两类,一类是完全定制化产品,产品自带防火墙,没有太多竞争。该类产品就应该完全进行定制化生产,应严格按单生产。

一类是通用化产品或者是快消产品,该类产品就需要由销售进行销售预测,根据预测进行适当的原材料采购和少量产品预生产,以满足客户快速交货的要求。至于预测该预测多长时间的量,生产计划锁定多久不予变更等,需要根据公司实际销售状况以及销售人员预测的准确性进行综合性研判后确定。

如有一家企业,其生产计划过程如图5-5所示。在该计划管理过程中,就是直接采用已确定的销售订单作为输入,不进行销售预测,那么这种生产方式到底是优是劣?

经过仔细调研发现,其订单一般只有7天的量,并且7天内,仅有两天的订单可以满足产能要求,其余几天时间的生产订单很少,不能满足产能需求,并且订单量均较小,导致生产过程不断的换型和等待。另外采购在做物料采购计划时,无生产计划作为依据,所以只能根据前一个月的材料使用量进行自主预测后进行采购,最终一方面导致材料库存居高不下,另一方面生产时,经常因物料不足影响生产正常进行。最终导致生产过程极不稳定,生产效率低下,生产成本居高不下。

因此,在生产方式选择时,一定要灵活处理,切不可生搬硬套。

5.1.2​ 让价值流动起来

快速响应与敏捷是制造业成功的关键因素,其流程上最重要、最宝贵的资源就是时间,所有的利益都与材料流和信息流的速度成正比。具体流程的效率可以用下式表示:

流程的效率=

然而事实上,当今大多数产品的加工时间只占总时间的5%,储存、搬运、运输、销售、包装等作业占了95%的时间。那么我们要想获得更高的流程效率,那就要区分哪些是增值时间,哪些是非增值时间,并且要将增值时间尽可能放大,将非增值时间尽可能减少。

所谓增值(VA)就是指顾客愿意付费的,能改变形状和功能的活动。除此之外的,任何消耗资源但不增加价值的活动可以称之为非增值(NVA)活动。非增值(NVA)活动中,有一部分虽然是非增值的,但是又是生产或者服务过程中必不可少的中间环节,我们可以称之为必要的浪费,但有一部分活动需要时间或资源,但不符合客户的需求,我们将之称之为纯浪费,具体如图5-6所示。

生产过程中的浪费就是大家经常所说的八大浪费,包括等待浪费、不良浪费、库存浪费、搬运浪费、动作浪费、过度加工浪费、过量生产浪费和人才浪费等。所以要想获得更多的利益或者利润,那就必须得减少流程中的各种浪费。

本章主要研究生产方式的优化,那接下来我们就要考虑生产流程中哪些环节可以优化,可以减少浪费,真正让价值流动起来。

1)​ 消除流程中的无价值劳动

在流程设计中,往往有时候有些工作过度设置,造成不必要的工作,这些工作就是无价值劳动中的纯粹浪费,应该予以识别并去除。如图5-7某快递公司分拨工作流程所示,物品装车后,分拨进行了装载率计算并进行了审核,然后再将装载率数据发送至总部客服进行审核,在审核过程中,分拨只能等待审核结果,等审核完成后才能发车。在这个流程中,既然分拨已经进行了装载率审核,那么总部为什么还要进行审核?只要审核标准以及处理流程一致,那么总部的这次审核就完全没有必要,纯属多此一举,不仅进行了无价值的工作,还造成了车辆不必要的等待浪费,所以应该及时予以去除。改善后每趟发车至少可以节约30分钟的等待审核时间,提高了发车效率。

再如前文所述图5-4某企业计划管理流程中,一旦产品经过了定型之后,产品的配方固定、生产工艺标准固定,检验标准也已固定,那么技术部确认配方、品质部确认检验标准根本就无必要,属于无价值的纯粹工作浪费,可以予以去除,去除后的工作流程如图5-8所示,可减少两项务必要工作,使流程更加简单高效。

2)​ 消除流程中的等待

在流程设计中,如果设计不周,就会造成很多的等待,包括人员的等待、物品等待和设备或设施等待。如果有物料等待或设备等待,说明线平衡存在问题;如果有人员等待,说明人机配合存在问题,不管是哪种等待,这些都是纯粹的浪费,应尽可能予以消除。如图5-9所示,某公司的产品加工过程中,NC1-3设备相同,加工内容相同,加工T/L为54S,YNC加工T/L为18S,KVD1-2设备相同,L/T为27S。乍一看,没有任何问题,线平衡配合非常好,没有任何浪费。但是再仔细进行分析,发现,NC设备的T/L中,人工拿取工件时间为12S,设备加工时间为42S。所以每人开一台设备,就意味着每个人工作12S之后,要等待42S之后才能进行下一个动作。其中这42S的等待,就属于人工等待,属于纯粹的等待浪费,应予以去除。同样,再经过分析发现,YNC总共有6个加工位,一次拿出1个工件后再放入1个工件,需要时间共17S,而设备总T/L时间为18S,基本上不存在浪费。KVD拿取工件时间为12S,加工时间为15S,同样每个人员存在15S钟的等待时间,属于浪费,应予以去除。

经过上述分析可以看出NC的操作人员和KVD的操作人员存在等待浪费,因此,根据分析结果,将产线变更如图5-10所示,NC段三台设备呈品字形布局,保留一名操作人员,这样,人员在NC1上放入工件后,再去NC2上取下工件,再放入新的工件,然后再转到NC3上取下工件,放入新的工件,这样人员操作时长变成了40S(含3S的行走时间),基本与设备加工时间的42S匹配。KVD按照面对面布局,基本思路与NC一致。这样,减少了3名操作人员,减少了人员的时间等待,降低了50%的生产人工成本,同时还可以降低设备间的中间在库。

再如某油漆制造企业,在油漆生产过程中,其工艺流程如5-11所示,发散、研磨工序由生产操作人员进行,然后再由检验人员对研磨后的半成品进行试验确认,经过确认后,检验人员发出指令,再由生产人员进行调整,调……直到合格后,再由生产人员进行调色,调色后再由检验人员进行试验,再调整,再检验……直到合格,最后再由生产人员进行包装。这个过程中,检验人员试验一次的时间大约需要1个小时,生产人员就处于等待结果中,等待时间过长,生产过程处于不可控状态。

造成这种局面的主要原因是生产过程工艺标准化不足,且现场无快速检验手段,所以依赖于实验室的检测。知道了具体原因后,经过质量部门与生产部门合力研究出标准作业方法及现场快速检验方法,将研磨后和调色后的确认工作交由现场人员快速确认和调整,检验人员在调色后只进行质量确认,如图5-12所示,这样,减少了现场人员的等待时间,也减少了检验人员的试验时间,既节省了时间,提高了生产效率,生产过程变得平稳、可控。

流程中的等待案例还有很多,这里就不再一一列举,大家在工作过程中,应抓住原理原则,仔细识别,消除浪费,让价值流动起来。

5.2​ 产线布局

产线布局就是要通过场地、工艺设备以及设施等的合理安排,将企业所选择的生产方式实现。所以,产线布局时,要紧紧围绕让价值流动起来的原则进行。

如果大家关注国内战机的生产新闻就会发现,近期报道的最多的就是我国的歼10、歼20战机采用了脉动式生产线,大大的提升了产能。脉动式生产线就是采用移动生产平台,按照生产工艺流程一步步移动完成各工序的生产组装过程,每个工序组装内容、组装时间、组装质量进行标准化的生产方式。这就是让组装的每个环节价值流动起来的最好方案。这种生产线在汽车领域并不是新鲜事物,而是常见的生产方式,但在我国的军用产品领域,由于行业相对封闭,并且之前的设计是按照原苏联的功能模块化设计方案,所以直到现在才使用了脉动生产线,才真正让价值流动了起来。

诸如此类的案例很多,尤其是大型国企,前期设计时都是采用功能模块化的设计方案进行设计的,其生产过程中,搬运浪费机器严重,如图5-13所示,就是国内某手术器械厂的生产工艺过程,大家可以看看其物流过程多么复杂,浪费有多严重。

所以,现代化生产企业的产线设计应进行重新思考,需要按照以下方式进行。

1​ 

2​ 

3​ 

4​ 

5​ 

5.1​ 

5.2​ 

5.2.1​ 产线布局设计的思路原则

由于产线布局对后期生产制造成本和生产效率影响巨大,因此在前期产线设计时就要做好产线布局规划设计,其设计思路原则具体如下:

1)​ 物流顺畅原则:在布局设计时,要尽可能考虑各物品流动的线路,保持其顺畅无阻碍,避免出现折返、穿插、孤岛等。

2)​ 最短距离原则:生产过程中的运输是无价值劳动,全部属于浪费,所以要在生产过程中尽量减少搬运,所以在产线设计时就应该使运输距离最短,甚至不用搬运最好。

3)​ 线平衡原则:各工序的加工时间(T/L)要尽量一致,如果各工序加工时间不一致,就会造成部分工序的人员或者物料的等待浪费。

4)​ 经济批量原则:未来的产品越来越朝着个性化发展,所以生产也会是小批量多品种的生产,所以产线在设计时就要适应最小批量生产的情形。

5)​ 柔性原则:套用依据歌词,这个世界变化太快了,市场变化不断,产品生命周期越来越短,企业很难再靠着一款产品打遍天下。所以产线设计时,要对未来变化具有充分应变力,具有充分的弹性,这样才能在市场发生变化时很快转型。

6)​ 充分利用空间原则:在产线设计时尽可能利用空间,减少地面放置,减少多次搬运浪费原则。

5.2.2​ 产线布局设计方法

有了设计思路原则,还需要有具体的方法,其方法概括起来有以下几点:

1)​ 采用单件流(也称之为一笔画)模式设计取代功能模块化设计

如图5-14所示为功能模块化设计的工厂布局模型,该设计方法中,将相同设备摆放在一起,形成工作群。这种方式工人技能要求单一,管理简单,是前期我国大型工厂设计常用方式。但是该设计方案中,各设备加工后需要暂存,然后再运输至下一车间加工,这种方式自然就造成了物品中间在库多,物品搬运频繁,搬运及库存浪费严重。

如图5-15所示,采用流线化设计,将不同功能设备放置在一起,让员工手接手传送,这样,即可减少工序间在库,又可大大缩短运输距离,提高生产效率,同时,也可以降低生产批量,提高生产柔性。

2)​ 采用U字形生产线

如图5-16所示,生产线布局呈现“U”字形状布局,这种产线布局称之为U字形产线,也简称为U型线,该类产线设计具有以下特点:

a)​ U型线以依逆时针方向按工艺流程排列生产,主要目的是希望员工能够采用一人完结作业方式,能够实现一人多机。一人完结与一人多机要求一个员工从头做到尾,因此员工是动态的,称之为“巡回作业”。大部分作业员是右撇子,因此如果逆时针排布的话,当员工进行下一道加工作业时,工装夹具或者零部件在左侧,员工作业并不方便,员工就会自动走到下一工位,这正是逆时针的目的——巡回的目的也就达到了。

b)​ 入口和出口在同一方向同一地点,可由同一作业者负责。假设出入口不一致,作业员采用巡回作业,那么当一件产品生产完了,要去重新取一件原材料加工的话,作业员就会空手从成品出口走到原材料入口,这段时间是纯粹的浪费。如果出入口一致的话,作业员立刻就可以取到新的原材料进行加工,从而避免了空手浪费。另外,由于出入口一致,且布局为U形布局,会使各工序非常空间距离接近,从而为一个人同时操作多道工序提供了可能,这就可以提高工序分配的灵活性。

c)​ U型线各工序生产时间按标准工时进行配置,浪费少,生产效率高。

d)​ U型线人员可增可减,作业既可以由一人从第一工序一直工作到最后一个工序,也可以由多人共同协作完成,多人协作时便于作业者相互协作,异常时能停线,及时暴露问题并改善之。

e)​ U型线人员步行最短,可单件流动,可以实现中间工序0库存。

f)​ U型线还可以以最小生产批量进行设计,在生产过程中,可根据产能需求设置多个U型线,在生产时,根据生产计划需求开启不同数量的U型线,产能浪费少生产柔性强。

图5-17就是某国际知名减速机组装生产线,就是以U字形产线进行设计布局。

3)​ 其它形式的生产线

除了上文所述的单件流(一笔画)模式和U型线布局之外,还有很多形式的产线,如L型、T型、S型、O型(如图5-17,即可称之为U型线,也可称之为O型线,其实质相同)、花瓣型等等,其实都是单件流(一笔画)和U型线的变化而已,这要抓住单件流和U型线这两种方式的特点,根据各企业的生产实际进行适用性(如适应厂房形式、适应面积大小、适应空间利用等等)变化即可,这里就不再一一讨论。

4)​ 工厂整体布局尽可能呈现一笔画式

前面讲了产线布局,每条产线布局还必须要服从工厂整体布局,为了价值流动更顺畅,生产效率更高,工厂整体布局应遵从一笔画式布局,具体如图5-18所示。

5.3​ 产能管理

产能即生产能力,是指在计划期内,企业参与生产的全部固定资产,在既定的组织技术条件下,所能生产的产品数量,或者能够处理的原材料数量。

包括需求产能,标准产能,实际产能等。生产企业的产能管理特别重要。

产能是反映企业所拥有的加工能力的一个技术参数,它也可以反映企业的生产规模。

每位企业管理者之所以十分关心生产能力,是因为他随时需要知道企业的生产能力能否与市场需求相匹配。当需求旺盛时,管理者需要考虑如何增加产能,以满足需求的增长;当需求不足时,他需要考虑如何缩小规模,避免产能过剩,尽可能减少损失。

1​ 

2​ 

3​ 

4​ 

5​ 

5.1​ 

5.2​ 

5.3​ 

5.3.1​ ST、T/T、C/T的认识

ST——Standard Time的缩写,即标准工时。指一个经过培训且合格的熟练员工以标准的作业速度按照操作规范完成一个合格的产品或工序所需要花费的时间。标准工时的要要求是:(1)、一个经过培训合格且熟练的员工;(2)、必须以标准的作业速度,;(3)、完成品必须是合格品。

T/T——Take Time的缩写,即节拍工时。是指按照生产计划要求或客户要求必须生产的产品数量而设定的生产线完成一个产品或工序的时间。

C/T——Cycle Time的缩写,即周期工时。C/T时间既可以是一条产线的周期工时,也可以是一个工序的周期工时。产线C/T是指一个产品的各个工序标准工时的总和。也就是将各个工序的标准工时相加就得出周期工时。也就是说从第一个岗位投料开始计算直至产出第一个产品所需要花费的工时。工序C/T是指一个产品在该工序从投料到该工序加工完成的周期工时。

5.3.2​ 标准工时建立

在生产开始时,就要确认公司的生产能力,确认公司的盈亏平衡状况,确认公司的生产的成本。那么就必须考虑要配置多少台设备?招聘多少员工?要考虑清楚这一切,那么就必须用到标准工时。

(1)标准工时的概念

如前文所述,所谓标准工时就是在规定的作业条件下,采用标准作业方法作业并获得客户所需要的产品质量时所需要的时间。具体包括以下内容:

1)​ 规定的设备及规定的人数;

2)​ 在规定的作业条件下;

3)​ 完全具有该工作所要求的经过训练、并且身心及文化素养均能满足工作需求的作业者;

4)​ 要具有完成该工作的标准工作方法;

5)​ 在不受不利因素的影响下,以每天能够维持的完成工作的最佳节奏进行作业;

6)​ 满足客户需求的质量。

在很多企业管理过程中,并未详细制定相应的标准工时,只是有个较为模糊的概念,最终导致在生产过程中,要么是设备闲置率高,要么人员冗余,生产成本居高不下。面对这一状况,很多公司管理者就要求生产管理人员降低成本,但到底从什么地方入手?该怎么处理?没有具体方法和措施,最终收效甚微。所以企业在生产过程中,一定要确定好公司的标准工时,只有清楚了标准工时,这些问题才能迎刃而解。

(2)作业时间的测定

作业时间的测定,一般有以下几种方法:

在测定作业时间时,第一步要收集相应的资料;第二步,划分操作单元;第三步,制定出合适可用的时间测定表;第四步,作业时间测定。

在划分操作单元时要特别注意以下几点:

1)​ 每一个单元都应该有明确的开始和结束时间;

2)​ 工作单元的划分应该尽可能长,不应是不到3秒就结束,这种动作难以测量;

3)​ 每一个动作单元要考虑全面,应该包括除工作动作之外的必要的移动和等待;

4)​ 如果某种工作已经有成熟的工作方法,动作单元的划分就应与这种工作方法保持一致。

在作业时间测定时,可制作如图5-20所示作业时间测定表进行测定:

图 5‑20作业时间测定表

在作业时间测定时,也特别注意以下几点:

1)​ 剔除异常值

a)​ 三倍标准差法:

剔除异常值的方法很多,一般常用的是三倍标准差法,具体如下:

设对某个工序观察n次,所得时间为:

X1、X2、X3、X4……Xn,则平均值为:

==

其标准差为:

σ=

=

正常值为内的数值,超过的则为异常。

例:在确认某工序的工时时,观测了20次,具体数值如下:

13、17、15、12、14、15、16、13、11、14、15、17、13、12、15、13、14、11、17、16。

则:===14.1514

==1.862

管控上限为14+32=20,管制下限=14-32=8;超过20和低于8的数据都是无效数值,应予以剔除。

b)​ 简易确定法:

如果采用三倍标准差法计算过于复杂,则可以简化进行,将数据与临近的数值进行对比,如果小于25%,大于30%,则认定为异常值,直接予以剔除。

2)​ 采用科学的观测次数,防止观测样本量过少

观测次数的多少,也就是大家常说的样本量多少,决定着观测结果的准确性。样本量过少,取值信任程度低,样本量过多,又会造成太多的劳动浪费,所以,就需要一个方法来确定合理的观测次数。统计学家已经帮大家设定了观测次数的计算公式,大家只要使用即可。其具体计算公式为:

N=

其中:N——指科学的观测次数;

n——已经观测的次数;

Xi——每次观测的读数;

在使用该公式时,其基本条件为信赖区间在2个标准查范围内,如图5-21所示,即95%范围,误差界限为±5%:

例:对某工序进行观测,已观测了5次,其误差度在5%,可信度为在95%以内,其结果分别是:5、7、8、6、7;那么还需要观测几次?

在计算时,我们可以先求,再求,列成表,如下表所示:

则:N=

=

=111.66

那么,共需要观测112次,除以上的5次外,则还要观测106次。

如果我们将第一次观测值稍微改动下,如下表所示:

则:N=19.38,记为20。则,除前面观测的5次外,只需要再观测15次即可。

看到这里,我想大家一定明白了数值准确性的重要性吧。

3)​ 决定每一单元的作业时间

在剔除了异常值之后,每一次的观测数值的算术平均数,即为该单元的作业时间。

该单元的作业时间=

(3)标准作业时间的设定

所谓标准作业时间就是正常熟练程度员工在正常作业环境下的作业时间。

前面我们讲述了作业时间的测定,那么测定出来的作业时间是否就是标准作业时间?这就取决于之前测量作业时间的准确程度,如果测量时,采用了不同熟练程度的人(既包括熟练的、也包括正常熟练程度的、还包括不太熟练的)、且在正常生产状况下进行的多次测量,其结果基本上就可以视为标准作业时间。

可实际上,一般在测量作业时间时,都是选定一个或者几个员工,在较为有利的工作环境下(如单独工作、无其他工作干扰,或者在试验线等)状况下进行测试的,那么这时候,其测量结果有一定的偏差,其测量结果就需要进行矫正。其矫正方法就是采用作业时间乘以评价系数。

因此,标准作业时间=观测作业时间(1+评价系数)。

所谓评价系数,是指采用平均化法(西屋法——美国西屋电气公司首创),从熟练程度、努力程度、作业条件和一致性四个方面对所观测数据进行评价,评价出相应的系数,就是评价系数。

一般各系数分别设定如图5-22所示。

评价系数=熟练系数+努力系数+操作环境系数+一致性系数。

那么问题又来了,该如何设定各系数呢?当然就需要在评价各系数之前先制定好评价各自对应的评价标准,设置的越详细,后面评价时就越准确,具体可参照图5-23,评价系数评价标准参考表。

例:某员工的评价系数分别为:熟练度系数为A1,努力系数为B1,工作环境系数为D,一致性系数为D,则该员工的评价系数为:

评价系数=熟练系数+努力系数+操作环境系数+一致性系数

=0.15+0.10+0.00+0.00

=0.25

假如该员工的作业时间测定为20秒,则该工序的标准作业时间为:

标准作业时间=观测作业时间(1+评价系数)

=20(1+0.25)

=25(秒)

(4)标准工时的设定

在实际工作过程中,所有工作都是员工去完成的,那么在工作过程中,每个员工都有一些生理方面的需求,如,吃、喝、上厕所,也会出现疲劳等等;除此之外,工作过程中,还会有一些其它方面的状况,比如做5S、做设备自主保全等等的管理行为。所以,不可能所有时间都用在工作上。

因此在设定标准工时的时候,就不能直接采用标准作业时间,必须要将上述所有可能影响工时的状况考虑在内。因此,标准工时应该如图5-24所示。

前辈们已经为我们制作出了标准工时的正确计算方法,具体如下:

标准工时=标准作业时间+宽放时间

=标准作业时间+观测时间(1+放宽系数)

其中宽放时间包含如下:

1)​ 生理放宽——又称为私事放宽,如休息、喝水、吃饭等

2)​ 疲劳放宽——分为体力疲劳和精神疲劳

3)​ 管理放宽——包括作业流程中的相互联接时间、如开会、培训等

4)​ 作业放宽——作业过程中的停机换型、现场清理、设备保养等等

5)​ 特殊放宽——以上各种放宽因素以外的放宽(如无特殊内容,建议不要考虑)

具体放宽系数可参考图5-25进行设置:

图 5‑25 产业别宽放率参考值

例:某汽车厂某工序,通过对A员工(已经工作5年以上,工作特别努力且工作非常熟练)在正常工作时进行了10次测量,其工作时间分别如下:

那么该工序的标准工时应该设定为多少?

根据:====10.1

根据:==1.30

根据:=10

则上限为:13.9,下限为6.1,则所有所测数值为正常值。

根据: N===26.5可知,在现有观测10次的基础上,还需要观察17次。(由于这里是举例,篇幅有限,就不再增加17次的数据,假设所有均值均为10进行后面的计算)。

根据此员工的状况及测试时的现场状况,可设定该员工的评价系数分别为:熟练系数:+0.13;努力系数:+0.12;环境系数:0.00;一致性系数0.00,则该员工的评价系数为:+0.25。则该工序的标准作业时间应为:10=12.5。

由于该行业为汽车行业,所以可以设置各放宽系数为:生理放宽为3%,疲劳放宽为5%,管理放宽6%。

则:该工序的标准工时应为:

10=13.9

(5)产线标准工时

前文所讲的标准工时均是单个工序的标准工时设定,可一条产线并非只由一个工序组成,而是由不同的工序共同组成。那么产线标准工时又该如何设定?

很多人认为产线的标准工时就应该是各工序的标准工时的总和。也就是说,如果第一道工序的标准工时是X1、第二道工序的标准工时是X2、……第n道工序的标准工时是Xn,则全线的标准工时就应该是:X=X1+X2+……Xn=

那么这样的算法对不对?从理论上看毫无问题,一个工件从投料开始一直到生产完成的确是需要这么久。但实际上,企业在生产中,大部分都是连续生产,除非是完全定制化的产品。连续生产的状况下,第一个产品从投料到下线的确需要经过各个工序的加工,时长为各工序工作时长相加,但是第一个开始后,后面的产品就会连续不断的接着生产,那么这时候,每个产品下线的时间间隔就是产线上最大工时的工作岗位的标准工时。

所以产线标准工时应该分为两种,一种是连续生产型的产线标准工时,其标准工时=MAX(工序1的标准工时,工序2的标准工时,……工序n的标准工时),也就是该线瓶颈工序的标准工时。另一种是单件定制化生产的标准工时,其标准工时=

(6)工数

前文所讲述的工时也好,标准工时也好,都是指加工一个产品所需要的时间。但是一个人完成和多个人完成,对于企业经营来说,成本相去甚远,所以为了更好的控制企业生产成本,还需要引入另外一个概念,那就是工数。

工数这个概念来自于日本企业,其具体概念是指进行某项作业所需要的总作业时间,用人数和时间的乘积表示。其具体计算方法就是工数=(净工作时间×人数)/良品数。

那么这里的净工作时间又是指什么呢?其实就是前文给大家所讲述的工时,一般用C/T时间锁代替。

因此:工数 =

标准工数=

标准工数(全线)=

在企业实际生产效率计算中,常常会用到标准工数这个概念。实际计算时,可参考图5-26进行计算。

5.3.3​ 产能管理

产能一般分为需求产能、标准产能和实际产能。每一项都需要进行详细的管理。

(1)​ 需求产能

需求产能是指根据客户需求所需要具备产能。如客户每月需求某产品3万台。那么企业的需求产能就是3万台/30天=1000台/天。

企业要满足客户需求,就需要配置相应的资源,包括设备、人员等,以达到需求产能才能满足客户的需要。

(2)​ 标准产能

标准产能是指在标准工时下可以产出的产能。如某公司的产线标准工时为1分钟/台,该公司采用两班倒,每班每日出勤8小时,则该公司的日产能为:28小时/天60分钟/小时1分钟/台=960台/天。

标准产能一般情况下要大于等于需求产能,这样才能满足客户的需求。

(3)​ 实际产能

实际产能是指实际生产可以产出的产能。由于受制于生产过程中设备及人员稼动率以及各种时间浪费等原因,造成实际产能可能小于标准产能的状况。

实际产能的统计,主要是要让管理人员清楚的掌握企业实际的生产能力到底如何;标准产能的设置,目的是给生产管理人员一个衡量标准,用于衡量实际产能与标准产能之间的差距,明确改善空间,从而开展相应的改善工作。

(4)​ 产能达成率

所谓产能达成率就是实际产能相较于标准产能的达成状况。所以产能达成率可以用以下公式进行计算:

产能达成率=

实际工作过程中,需要不断的对产能达成率进行统计、分析、总结,根据统计分析结果,需要不断的进行改善,使之无限接近标准工时。

5.3.4​ 产能改善

生产过程中,实际一定要与需求产能和标准产能进行对比。

如果实际产能低于需求产能,那么就可能会存在不能按时交货,则不能满足客户需求。最终会导致客户流失或者因不能及时交货造成的其它损失。笔者在一家做高压变压器散热器工厂调研时发现,该工厂的产品交付后,经常因为交付不及时或者质量问题遭到客户投诉、罚款,让企业主头疼不已。经过我们深入了解后发现,该产品生产过程中,其中密性检验本应浸水实验30分钟,但由于该公司的场地紧张,实验水槽数量、面积不足,为了达成产能,只做15分钟左右的浸水实验后就匆匆结束,这样就导致了产品在完成后到达客户现场,出现大量漏气等的质量不良。这种状况其产生的根本原因就是公司的实际产能不能满足需求产能。

如果实际产能满足了需求产能,但低于标准产能,则造成的问题是人员工时或者设备效率的浪费,这种浪费最终的结果就是公司制造成本高企不下,利润损失,那么就必须加以改善。

无论是实际产能不满足需求产能还是实际产能不满足标准产能,最终的结果一定是企业利润的损失,所以在实际生产过程中必须加以改善。具体改善方法,我们在生产效率改善环节进行说明。

5.4​ 生产效率管理

生产效率,是指固定投入量下,制程的实际产出与最大产出两者间的比率。可反映出企业制程达成最大产出或是最佳营运服务的程度。亦可衡量经济个体在产出量、成本、收入,或是利润等目标下的绩效。

生产效率一般包括两类:一是劳动生产效率,指的是工人的劳动效率;二是设备生产效率,指的是机器设备的工作效率。这里重点介绍劳动生产效率,机器设备的工作效率将在TPM部分讲解。

各企业的生产效率管理各不相同,企业会根据公司所关注的内容进行设定,所以计算公式比较多,解释也五花八门。这里我们还是追本溯源,以最根本的生产效率定义来确认计算公式,具体如下:

生产效率==

标准工时,如前文所述,就是根据标准工时测算方法测算并最后决定的工时。

实际工时=总投入工时-转嫁工时;

总投入工时=实际生产工时+损失工时

损失工时——转嫁工时+非转嫁工时

转嫁工时——指的是非本部门或者本岗位因素所造成的浪费(如排程错误、订单不足、缺料等待、插单过多、停水停电、产品设计错误等原因所造成的工时浪费)。

非转嫁工时——部门内或者岗位因素造成的浪费(如领料不及时、作业人员技能不足、设备保养不足造成的故障、换型超时、产出不良等因素所造成的工时浪费)。

笔者曾接触过的一家制漆企业,该公司老板及总裁总是批评公司运营总监(该公司运营总监分管生产、设备、计划、仓储及客服部门),说其管理下的生产效率低下。经过笔者深入了解后发现,该公司生产过程中,其生产过程分为三段,投料-分散-研磨为生产部门进行,待研磨完成后便交给质量部门进行调色及检验,待质量部门调色、检验完成后又交还给生产部门进行灌装、包装。整个生产过程中,因配方不准确且调色作业未标准化,所以每批产品的调色时间和调色次数均不固定,最短需要2.5H,最长需要几十小时。从整个产品的生产周期来看,调色及检验周期占到了总周期的70%以上。所以在生产过程中,往往是生产人员将产品交给质量部去调色后,就不知道什么时间才能再还回生产人员进行罐包装,造成极大的等待浪费。

从过程分析来看,大部分的工时损失均在质量部,也就是我们前文所说的转嫁工时,那么老板及总裁天天批评运营总监对吗?这个运营总监比窦娥还冤。

下面我们通过示例来说明生产效率如何计算:

例:有家公司的产品生产标准工时为25S,该公司共有该产品生产线6条;某天计划在8小时内共生产产品1200台。在生产过程中,因缺料等待1H,又因质量不良等原因,最终只生产出800台。那么该公司当天的生产效率是多少?

标准工时=80025S=120000S

投入总工时=83600S6=172800S

转嫁工时=1H

则生产效率=

=

=79.37%

1​ 

2​ 

3​ 

4​ 

5​ 

5.1​ 

5.2​ 

5.3​ 

5.4​ 

5.4.1​ 实际生产效率跟踪确认

要想清楚的了解企业产线生产效率,并能根据生产效率结果进行针对性改善对策制定,那么就需要对生产效率数据持续不断的统计、确认分析。

道理很简单,然而这么简单的事情,笔者接触过的一些企业竟然没有进行相应的统计,还有一部分企业虽然有数据统计,但也只仅仅是做了数据统计而已。因此,在这里还是有必要为大家建立相应的数据统计及效率跟踪确认的方法。

在数据统计时,可参考图5-27设计公司产品生产日报表,对各条生产线当日所有发生的数据进行统计,然后计算形成每日生产效率数据。

数据统计时,一定要对现场所有发生的问题及时间进行详实的记录,只有数据记录清楚、完整了,所计算出的生产效率才能更准确,对实际管理才能更有指导意义。

5.4.2​ 生产效率改善

在实际生产过程中,无论是什么样的企业,多多少少都会存在生产效率的浪费现象,无论您的管理水平有多高,无论您的企业有多好,浪费都会存在,这是客观规律和客观事实,不会因为您是谁和您的企业是谁就会有所改变。不同的是,有些企业浪费的多,而有些企业浪费的少。作为管理者,我们的任务就是要将这些浪费减少到极致,并且不断的为之努力。

生产效率改善时,我们可以采用如图5-28所示工作改善四阶段法进行改善。

第一阶段:工作分解。

冤有头,债有主,泄露之处一定有窟窿!工作分解的目的是要将现行作业的实际状况,正确地、完整地加以记录,掌握与作业有关的所有事实。

因此,工作分解有两项重要工作,其一,就是要查找瓶颈工序(如果生产过程特别简单,每个工序都进行改善的话,这一步可以省略。但实际上大部分企业的生产过程还是比较复杂的,所以每次改善先从瓶颈工序开始,这样就比较有针对性)。其二,要对瓶颈工序的工作过程进行详尽的工作分解。

1)​ 瓶颈工序确认

瓶颈工序(Bottleneck Process)是指制约整条生产线产出量的那一部分工作步骤或工艺过程。 广义上瓶颈是指整个流程中制约产出的各种因素。 瓶颈工序(也叫关键工作中心)主要是针对生产流程来定义的,我们通常把一个流程中生产节拍最慢的环节叫做“瓶颈”。

查找瓶颈工序就是要对产线所有工序的工时进行统计分析,找到该产线工时最长的工序。查找瓶颈工序最常用的方法就是线平衡分析法。

线平衡全名生产线平衡,是指构成生产线的各工序加工时间的平衡状态。目的是希望各工序人员加工时间能够尽量保持平衡,从而减少和消除各工序之间的时间浪费。

线平衡分析就是生产线平衡状况分析。其目的是通过线平衡分析,找到生产工时浪费的源头,一个个进行改善,从而减少工时浪费。

i.​ 各工序工时统计

在线平衡分析之初,需要采用节拍时间统计表对各工序工时进行统计,具体统计表如图5-29所示。各公司也可根据公司实际状况自行设计。

ii.​ 线平衡图分析

在统计完各工序工时数据后,就可以采用柱状图将各工序的工时状况进行可视化表示,这样,大家就可以快速的发现哪些工序是瓶颈工序,这就是我们要进行改善的点。如图5-30所示,就是某眉笔组装生产线线平衡分析表,从图上可以很容易就能发现,装按钮工序和全检装箱工序工时明显长于其它工序,实际生产过程中,将会造成其它工序的等待浪费,这就是我们要着重进行改善的瓶颈工序。

iii.​ 线平衡率和线平衡损失率计算

线平衡率就是采用百分比来衡量生产线各工序时间平衡状况的一种方法。其计算方法是用各工序所需要的工时总和除以生产过程中各工序实际工时的总和。其公式如下:

线平衡率=

其中:是各工序工时总和

N是工序个数。

图5-20所示眉笔生产线的线平衡率则为:

线平衡率=

=75.3%

线平衡损失率和线平衡率相对应,指生产线非作业时间占比。其计算方法就是采用全线非作业时间总和除以生产线各工序作业时间的总和。

其公式为:

线平衡损失率==1-线平衡率

其中:是各工序非作业时间总和。

N是工序个数。

则,图5-20案例中线平衡损失率==24.7%

2)​ 瓶颈工序工作分解

已经找到了生产线的瓶颈工序,那么接下来我们就要对瓶颈工序工作过程进行详细分解并记录。

在分解时,要将所有步骤进行详细记录,并且要分解到最小单元。作业过程中,所有的动作,包括每一项检查、每一个动作,每一个等待、包括人身体的转动等等都需要描写出来。在分解时可参考IE中的动作分析方法。分解越细致、越精确、越完整,就可以更多的发现问题,也能发现从未发现过的细节,这样,改善的必要性就越能显示出来,从而在后续的改善中,改善也越彻底。

动作分解时,我们可以建立如图5-31所示的动作分解记录纸,详细记录每一项动作的时间等要素。

在动作分解时,如果涉及到有人机配合的状况,我们还可以采用TT时间组合票进行分解,这样更容易分析出人与设备之间的配合有无时间浪费,从而可以进行更好的改善。具体如图5-32所示。

第二阶段:就每个细目做核检。

在完成了工作分解后,该工序的每个动作以及每个动作所花费的时间就会一目了然。接下来就需要我们对每一个动作按照5W1H的方法进行一个个的分析。

•​ 为什么需要这样做(WHY)?

•​ 这样做的目的是什么(WHAT)?

•​ 在什么地方进行最好(WHERE)?

•​ 应该在什么时候做(WHEN)?

•​ 什么人最适合去做(WHO)?

•​ 要用什么方法做最好(HOW)?

任何改善能否成功,最主要的是依赖于发现问题及解决问题的能力。所以在分析过程中,要针对每一个细目都要进行仔细的分析,并且分析时必须按照顺序一个个进行,对一个细目分析完成后,再对下一个细目进行分析。这样做的目的是确保能够发现所有的问题点和可改善点。后续改善工作的所有数据将从这些分析的内容中获得。

在针对不能确定的问题点,还可以采用5why分析法,对其进行深入分析,确保分析彻底,深入。

在分析后,如果发现该细目是必要的且没有任何疑问,那么就不需要在表上进行的5W栏进行填写;如果发现的细目是无必要的,或者是可以改善的,那么就需要在对应的栏目里进行打勾,并在后面的How栏里填写新的构想。

第三阶段:展开新方法。

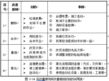
在第二阶段分析的基础上,我们就要对存在的问题点或者可改善点制定相应的新的工作方法。其常用的方法就是采用ECRS(删除、合并、重组、简化)原则进行改善。这里要特别注意的是,在改善时,一定要注意按照删除、合并、重组、简化的顺序进行,不可打乱顺序。各问题点所对应的改善方法如图5-33所示。

其改善的目的如图5-34所示。

第四阶段:实施新方法。

该阶段的工作内容就是将第三阶段所确定的新的工作方法进行实施。但是实施的话并不是一个人就能决定的,必须要取得上司的认可,取得相关部门的同意,还有要让下属能够完全理解并执行。所以,该阶段重点工作有以下内容:

​ 采用改善提案详细描写改善内容,并呈交上司,取得上司支持;

​ 与相关部门进行沟通,取得相关部门的理解和配合;

​ 对下属进行培训,确保其理解并能认真执行;

​ 在做好以上工作后就要立即实施新方案;

​ 最后,在方案实施后,对相应的人员进行激励,以鼓励人员进行更多的改善和创新。

当然,以上只是针对瓶颈工序的一种改善方法,针对较为复杂的效率改善内容,还可以采用PDCA十步法进行改善。

个别改善十步法具体实施步骤如图5-35所示。

本文重点讲述工作逻辑关系,所以PDCA十步法具体如何做,该工具如何使用,本文就不再赘述,读者可以自行查找相关资料进行学习。

5.5​ 生产性管理

产能管理用来明确企业满足顾客产量需求的能力,生产效率用来明确企业的实际产出与最大产出之间的差距,那么如何来衡量企业的投入产出比?这就需要用到生产性的概念。

1​ 

2​ 

3​ 

4​ 

5​ 

5.1​ 

5.2​ 

5.3​ 

5.4​ 

5.5​ 

5.5.1​ 生产性定义

生产性一次常见于日本企业。在我国国家标准中,仅有国家军用标准中进行了定义,航空工业总公司1998发布的中华人民共和国国家军用标准《生产性分析》GJB 3363-1998中对生产性分析的定义是:在满足性能和生产率要求的前提下,对备选的设计、材料、工艺和制造技术方案进行比较,以确定最经济的制造工艺和材料。对于其它企业方面的管理标准中尚未有严格的定义。

从国家军用标准的定义就可以看出,生产性分析其主要目的是为了选择经济高效的生产工艺和材料。因此,很多企业将生产性分析引入到了生产企业管理分析当中,称为“企业经营的生产性分析”,由于生产要素通常包括劳动力、劳动手段、劳动对象和资金等方面,故认为生产性分析是对企业劳动生产率及其影响因素的分析,是企业经营分析的重要内容之一。它包括生产方针分析、生产现状分析、生产计划和工序管理分析,以及产品开发分析等内容14。

因此我们可以得出以下定义:

生产性:为了完成一定的产品而投入的经营资源的多少。有时也称之为生产力。

生产性改善:就是通过整体的生产性向上活动推进,达到充分利用有限的经营资源,总原价低减的活动。

5.5.2​ 生产性计算公式

从生产性定义就可以看出,生产性就是产出除以投入的资源,用公式表示就是:

生产性=产出/投入

讲到投入,那么企业在生产过程中投入的内容比较多,最主要的可以分为我们常说的人员、设备、材料、资金、能源等等,所以生产性又可以分为以下几种,其各自的计算公式分别如下:

人员劳动生产性=产出/人员劳动投入量

设 备 生 产 性=产出/设备生产投入量

材 料 生 产 性=产出/材料投入量

资 金 生 产 性=产出/资金投入量

能 源 生 产 性=产出/能源消耗量

企业在管理中可以根据需要研究内容不同,选择不同的生产性计算公式。

在计算人员劳动生产性时,由于产出及投入量太过笼统,所以人们又引入了一个生产能率的概念,用来衡量人员劳动生产性。

生产能率——即现场稼动情况(可动率、不良率)及改善成果以[工数]进行把握,以基准时间为基础来评价生产性的状况。

所以劳动生产性=产出/人员劳动投入量

≈生产能率

=纯作业时间/总作业时间

=(基准时间×合格数)/总作业时间

5.5.3​ 生产性分析及改善的意义及必要性

大家都知道,企业存在最大的目的就是要获取最大的利润。然而利润等于售价减去成本,可售价是由市场决定的,并不是企业想要卖多少就能卖多少,因此,要想获得更多的利润,就必须要将成本做到最低。这点大家都有共识,无用赘述。

前文讲述了生产效率管理及生产效率改善,这也是成本递减活动。那么有了生产效率改善为什么还要进行生产性分析及改善?一方面,生产效率分析及改善仅为生产性分析中的一种,也就是劳动生产性分析和改善。另一方面, 生产效率分析改善是从结果入手进行分析和改善,而生产性分析和改善可以直接从资源投入方面入手进行控制,属于过程分析和控制措施。大家都知道,有好的结果未必有好的过程,但有好的过程,一定会有好的结果。因此生产性分析和改善还是非常有必要的。再者,多一些分析方法,各企业的选择性会更多,从不同的角度进行分析改善,问题发现和改善就会更彻底。

5.5.4​ 生产性管控措施

前文讲过,有好的结果未必有好的过程,但有好的过程,一定会有好的结果。因此,要想管理好生产性,那么我们仍然要从过程管控进行着手。

在生产性管控时,可以建立如图5-36所示的生产性作业标准书,每日根据标准书进行各岗位管控,定期对数据进行统计、分析,根据分析结果,再制定相应的改善措施进行改善。

这种方法从工序作业人员、设备作业时间、人员作业时间、切替换型时间、在制品数量等各个方面制定了相应的标准,让员工及管理人员在工作过程中有据可依,有标准可管控,让问题容易暴露、一目了然的就可以知道那些地方存在问题,让管理变得简单、明了,真正做到了问题可视化。

5.5.5​ 生产性改善方法

(1)​ 生产性改善活动着眼点:

从前文所述生产性的定义及内容可以看出,生产性的提升是一个综合的管理问题,需要企业生产管理各个方面进行相应的改善,其具体涉及方面及改善内容如图5-37所示。

(2)​ 生产性改善推进要点:

a)​ 作业标准化:以作业标准书为基础,任何人,任何时候都按照同一方法进行作业,减少生产过程中的波动,安定化生产。

标准作业是生产效率、成本、品质及安全的保证。只有严格按照作业标准进行作业,所有工作结果才是可控的。所以作业标准化的目的就是通过标准作业的贯彻与改订达到生产效率化、省人化,同时也是品质、安全的提高与保证。

作业标准化的方法,如图5-38所示,需要先制定出作业标准书,并给员工进行培训,使员工完全理解并掌握作业标准书的内容,然后让员工在作业过程中按照作业标准进行作业。每天作业完成后对作业结果进行统计、分析,根据分析结果,再对现场作业进行观察,找出问题点后对标准书进行修订,然后再投入使用。在这过程中,管理人员还需要不断的对标准书的遵守程度进行确认、评价,以确保作业标准书能够完全贯彻。

在这一过程中,各级人员的职责及要求分别如下:

b)​ 产品加工点管理:通过各加工点及关键质量要求点的管理,提升产品一次性合格率,减少产品不良损失。

产品加工点的管理要结合标准作业进行。在制定作业指导书时,要对各加工点及质量管控点进行严格要求;作业人员在作业时,要按照作业标准书中的内容进行严格执行。

如图5-39所示(已修改真实数据),某公司在某产品的加工作业标准书中,不仅详细规定了各加工点的质量要求、检查所使用的量具、检查方法,还详细规定了检查频率、记录频率等。有了这样的标准,作业人员才能够在作业过程中,根据这些要求,选择合适的加工工艺进行加工,加工完成后,再根据标准书中的规定,对其进行测量和记录。只要能严格按照这样的作业方式进行作业,产品的质量才能够得到保证,这样的加工点管理就比较完整。

c)​ TPM活动开展:积极开展TPM活动,提升设备稳定性。

TPM是Total Productive Maintenance的缩写,是全员生产性保全管理活动的缩写。

企业生产过程简单点来说,就是通过设备将资源转换成客户想要的产品。设备管理不好,则生产效率、生产成本、产品质量、安全等都将得不到控制。并且随着社会的发展,设备自动化程度也越来越高,对设备的依赖性也越来越强。所以,设备在整个生产过程中的重要性越来越高。因此,管理上,我们必须加强对设备管理的重视。

TPM活动简单点来说就是要通过不同层级人员,对设备进行不同的侧重点管理,最后形成一套防止设备发生故障的方法。具体内容将在设备管理篇中详细说明,这里就不再赘述。

d)​ 人才教育培训开展:不断对人员进行教育培训,提升人员作业技能、管理技能,提升人员的安定化。通过技能提升,提升生产过程稳定性,同时,通过持续不断的教育培训,形成企业文化,使员工有归属感,减少因人员流失造成的损失。

笔者在接触的众多企业中,绝大部分企业的人才教育培训就只是由HR部门负责进行,他们在实施时,就是找各种培训机构对员工进行集中授课,结束后在工作汇报时,罗列出一大堆的已经培训过的课程目录,看似工作开展的不错,然而实际呢?为什么培训?培训的目的是什么?培训的结果是什么?这些都一无所知,所以这样的培训就只是做做样子而已。当然,并不是说这种培训毫无作用。培训有两种状况,一种是为了提升大家的知识面和知识储备,这种培训可以采用这样的方式进行;另一种是为了解决当下的问题,那么就不能以这种方式进行,而是要结合问题,制定具体的培训方法进行。作为管理者一定要记住,做一件事情的目的是什么?然后再考虑通过什么方式去做?做完之后的结果又如何评判。

此处所讲的人才教育培训,主要目的是要提升生产性,在实际实施过程中,就应该持续不断的开展前几项内容:作业标准化、加工点管理、TPM活动,在实施过程中,根据实际需要,开展不同的培训内容。

5.5.6​ 生产性评价

有管理没评价,管理的效果就难以体现。同理,既然要对生产性进行管理,就需要对生产性进行评价。

生产性评价时,需要工作人员每日进行生产性数据统计,然后根据统计结果进行评价。

生产性数据统计时,可以建立如图5-40所示生产日报,在生产日报中将生产能率数据统计、计算加入进去,也可在公司现有生产日报上加入生产能率数据统计。

生产性评价公式如下:

生产性评价=(实际生产能率/基准生产能率-1)×100%

生产性评价结果可根据公司管理状况,设置相应的奖惩机制,以督促各级管理人员更好的对生产性进行管理和改善。