实施客户经理制,必须突破中小商业银行目前管理体制落后、人员素质相对较低、服务手段落后、创新经验不足等多方面障碍,遵循“统一领导、分级管理、循序渐进、逐步实施”的原则,以全新的经营理念和服务手段,逐步建立起适应市场竞争需要的高效率、全方位市场营销和以客户经理制为中心的服务体系,以及相配套的人事激励约束机制、支持保障机制,培养高素质的客户经理队伍,提高综合竞争能力,实现效益最大化。成功构建客户经理制度的六大步骤如图6-2所示。

图6-2 成功构建客户经理制度的六大步骤
统一思想,让员工树立全新的市场意识和营销观念
引入新的客户经营理念、优化客户结构、增值优良客户,是商业银行发展战略的重要内容。在实施客户经理制过程中,首先必须统一全体员工尤其是各级管理人员的思想,使大家充分认识到实施客户经理制是实现国有商业银行“再造”的重要手段,涉及银行业务流程的每一个环节和每一个员工。
全体员工都必须认真学习市场营销理论,提高对实施客户经理制重要性和紧迫性的认识。另外,还要强化市场意识、客户意识、竞争意识,加强工作中的协调和配合,树立“二线为一线、一线为客户”的观念,克服工作作风不严谨、服务观念陈旧、发展意识淡薄等缺点,积极深入市场、深入客户,以市场份额和客户满意度为标准,创造性地开展工作,为顺利实施客户经理制奠定良好的基础。
作为客户经理制的主体,客户经理本身要了解我国银行业客户导向理念的演变过程,以及实施客户经理制,客户经理需要具备的工作理念。
(一)客户导向理念的演变过程
重视客户、尊重客户是客户经理制的核心理念,客户导向理念大致经历了客户至上、客户第一、客户满意、增加客户价值四个发展阶段。
(1)客户至上阶段:把客户放在银行组织体系和业务流程图的上方,体现了银行的服务姿态。
(2)客户第一阶段:银行全体人员和全部行为都围绕客户,客户在银行工作日程表的前端,客户的事情是银行工作的重心。
(3)客户满意阶段:强调不仅要重视客户,把客户的需求和利益放在前面,而且要调动所有资源让客户感到满意,以客户的满意度作为评价工作的标尺。
(4)增加客户价值阶段:这是目前最先进的理念,是指通过向客户提供产品和服务,使客户价值增加,让客户享受增值服务,体会到物超所值。对银行来说,就是通过提供高专业水准的服务,使客户资产价值增加、风险降低、营运效率提高,使股东回报最大化。
(二)客户经理应当树立的工作理念
1.树立价值理念
营销实践已证明,20%的客户创造80%的业务和利润。商业银行客户经理在客户拓展与维护中高度重视和关注能给银行创造主要利润的那部分客户。最大程度地挖掘和满足高价值客户的金融需求,提升客户关系价值,让优质客户成为银行的战略伙伴,实现“银企双赢”。同时,牢固树立盈利观念、节省经营成本、优化客户结构,要适时放弃掉那些低回报、高风险的客户。
2.树立风险理念
公司业务客户经理应该具备对客户风险的识别能力,在与客户沟通的过程中,要按照一定的标准判断、记录客户的有关信息资料。在客户的资信调查过程中,按照银行的评价标准对公司客户的企业法人评价、企业财务评价、客户资信评价、项目评估等进行逐一、科学地分析和判断,把好风险控制的第一道关口。
3.树立个性化服务理念
面对银行客户的多元化金融需求,客户经理应根据客户需求特别定制服务,即向客户提供的不仅是一种产品或单一的服务,而是一个整体的服务方案。根据客户的具体情况,客户经理应给予客户一个最佳的产品组合,最大限度地满足客户的多种需求。
4.树立专业化的服务理念
专业化服务理念不但要求银行的客户经理熟悉银行的产品或服务品种,向不同类别的客户提供专业化的技能服务,而且还要求客户经理充分了解客户的行业知识,甚至成为该行业的专家。只有这样,在与这类客户服务沟通的过程中,才能将客户需求理解透彻,将银行的产品和服务进行有机组合,为客户提供的方案才能专业和规范,使客户信服。
银行的客户经理在营销过程中,要使银行的广告宣传、公关、产品服务等活动体现出知识含量和文化内涵,并且使用大众化的语言,积极向客户推广银行产品或服务的专业知识,提升银行品牌及形象的客户认同度。客户经理在某种程度上代表一家银行机构的形象,所以,他们的一言一行都应受到严格的纪律约束。客户经理应该做到专业诚信、训练有素,极力维护银行的整体形象。
5.树立创新理念
市场环境处于不断发展变化之中,客户需求也不断变化和升级。客户经理应时时关注客户的变化、宏观经济环境及微观经济环境的变化,磨练灵敏的市场触角,捕捉市场信息,深度挖掘客户需求,为银行开发新产品提供服务。同时,还要适应市场竞争灵活变化的需要,不断创新服务模式。
6.树立团队合作的理念
银行的客户经理之间,客户经理与产品经理、风险经理之间应当建立一种团结协作和相互支持的关系。当客户需求复杂或集团性客户需求多样化时,客户经理要有团队营销的意识,及时组成客户服务小组,按照个人的业务专长明确分工,共同拓展和维护客户,为其提供全面的服务方案。同时,客户经理之间应互相交流和分享客户信息,建立客户资源、信息共享机制和联动机制,共同提高服务水平与服务技巧。
改造业务流程,完善客户经理制的组织架构
(一)以业务流程整合为重点,建立以客户为中心的市场营销机制
构建以客户经理制为主要标志的专业化的垂直型组织架构(如图6-3所示),在商业银行业发展十分迅速,已经成为全球银行业组织架构的主流模式。围绕以客户中心的业务模式,构建全行整体的组织框架,打造流程银行的基本结构(如图6-4所示)。

图6-3 垂直型组织架构

图6-4 基于流程的现代银行组织结构框架设计
对外对同个一客户提供各种金融服务,实现一站式服务,即所有业务联系统一由客户经理负责;对内合并对同一客户的调查、评估、信用评定、贷后检查、台账管理及综合授信等职能,避免多头管理,提高信息资源的利用效率和工作效率。
(二)客户经理在银行营销体系的角色定位
1.客户经理是营销体系中的前台
在银行的营销体系中,客户经理在最前沿,属于营销前台。
一方面,客户经理是市场需求的采购员,他们直接面对客户,最了解客户和市场的需求。
另一方面,客户经理又是银行产品的导购员,他们熟悉信贷、现金、结算等银行核心业务和产品。
客户经理负责对外联系,把客户的需求采购回来,其他后台部门据此进行产品开发并及时交由客户经理提供给客户。客户经理的这种前沿地位,确保了其获悉顾客的要求和想法的准确性,传递市场信息的快速性和产品创新的市场接受度。
2.客户经理是营销体系中的纽带
要体现“以客户为中心”的经营理念,就要形成“一线为客户服务、二线为一线服务”的经营管理格局,即形成全行以客户为中心,各个部门以客户部门为中心,为客户部门提供各种后台支援的业务发展体系,以此改变各个部门相互扯皮的现象,形成相互协调、整体联动的机制。在这个机制形成过程中,客户经理起着协调行内部门,凝聚内部合力的纽带作用。
3.客户经理是营稍体系的核心
银行客户经理对外集存、贷、汇各项业务于一身,客户有某种金融需要,客户经理就要主动上门并协调本行各部门为客户办理业务,将以前“多点对多点”(即各部门直接对客户)的分散型营销方式转化为“单点对多点”(即各部门对客户经理,客户经理对客户)的集约型营销方式,发挥出了银行的整体营销优势。在这个营销过程中,客户经理拓展和深化了银行与客户的合作关系,全面提高了经营管理整体水平,从根本上增强了银行的综合竞争实力和盈利能力,使银行价值最大化。
(三)客户经理的工作职责界定
1.客户经理的业务范围
客户经理的业务范围包括:巩固与发展银行与客户的关系,向客户推销银行各类金融产品,为客户提供全方位、多层次的一揽子金融服务。具体业务范围如下。
(1)资产类服务:各类本外币贷款、票据贴现及综合授信等业务。
(2)负债类服务:公司、机构、个人客户各类存款业务。
(3)资产处置类:乙类客户的退出和乙、丙类客户的清收和处置。
(4)中间业务类:公司结算业务、代理业务、信息咨询业务、担保及承诺业务、外汇中间业务和其他中间业务等。
(5)个人金融类:银行卡业务、个人住房贷款、个人消费贷款等。
2.客户经理的工作职责
客户经理的业务活动如图6-5所示。

图6-5 客户经理业务活动鱼骨图分析
(1)市场调研
客户经理是银行的“市场信息员”,要充分发挥与市场距离最近、与客户距离最近的优势,掌握辖区客户结构,确定目标市场,了解金融市场的发展变化、同业的营销措施以及客户所在行业的市场动态等。
(2)识别需求
客户经理是客户需求的“采购员”,要主动了解客户的金融需求,在各种信息中识别有效需求、真实需求、采购客户所有的需求并挖掘客户潜在的需求。
(3)营销产品
客户经理是银行产品的“导购员”,要在了解、挖掘、识别客户需求的基础上,将银行的多种金融产品有机地结合起来,制定满足客户需求的金融服务方案,进而赢得市场,积极营销产品,增加客户对金融产品和服务的消费量。
(4)客户维护
客户经理是银行与客户之间的“联络员”,要在为客户提供服务、满足需求的同时,拓展和维护“银企关系”。
(5)创新业务
客户经理是银行各项业务创新的“推动员”,要不断跟踪市场和客户需求的变化,获取业务创新的第一信息,快速传递、及时反馈,配合产品经理寻求新的产品开发方向,积极做好新产品的推广工作。
(6)风险管理
客户经理是银行信用风险的“控制员”,是银行风险管理工作的参与者,要及时跟踪客户的业务经营发展状况及变化,对客户的信用风险进行分析、预警和控制,及时提出客户风险控制额度调整建议,采取有效措施保全银行资产。
建立岗位任职资格体系,明确客户经理的职业发展通道
任职资格标准是银行员工在职业化过程中各任职资格等级所需达到的标准,它既能反映员工任职能力发展的内在规律,又能反映银行业务发展的方向与不同阶段的核心竞争力。
任职资格标准的建立,为人力资源管理奠定了坚实的基础,它是人力资源规划的重要组成部分,也是人员招聘录用、晋升调配和培训等工作的依据。
(一)明确客户经理的分类标准
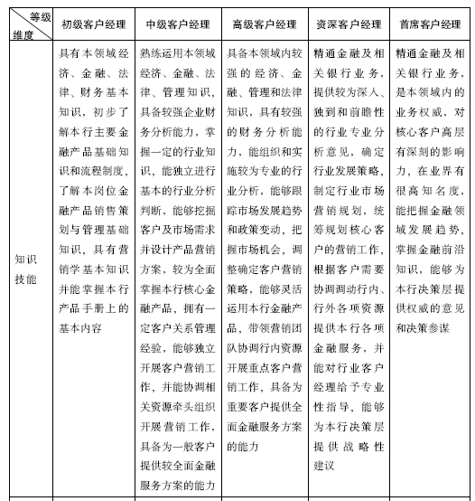
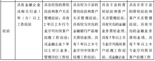
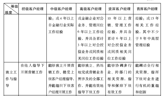
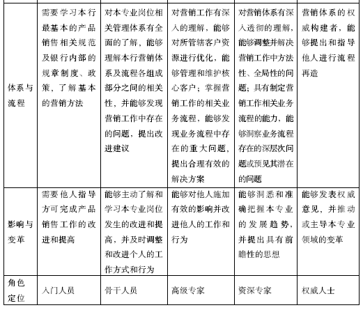
任职资格体系的建立要符合中国银行客户经理组织模式的运行特点,同时,也要反映出组织模式对客户经理的任职特性要求。 如图6-6所示。

图6-6 任职资格标准内容要与银行的客户经理组织运作相匹配
(二)任职资格标准的开发
任职资格标准通过规定明确的知识、技能、经验和行为标准,树立有效培训和自我学习的标杆,指引员工通过不断学习、提高自身的职业能力,并在此基础上取得良好的工作绩效,促进个人职业发展。任职资格标准开发内容的界定如图6-7所示,标准的级别角色定义的六个纬度如图6-8所示。

图6-7 任职资格标准开发内容的界定

图6-8 标准的级别角色定义的六个纬度
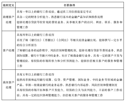
某银行客户经理的任职资格标准
1.客户经理实行等级制
根据客户经理的个人工作能力、工作业绩以及所负责客户综合贡献额等,将银行的客户经理划分为:资深客户经理、高级客户经理(二级、一级)、客户经理(二级、一级)和助理客户经理四等六级,其他营销人员为见习客户经理。其中资深客户经理和高级客户经理按总行、省行规定执行,由市分行公开招聘和聘任,客户经理和助理客户经理由各支行组织招聘并报市分行审批后聘任。
为便于开展工作,在对外营销时助理客户经理和客户经理(二级、一级)统称客户经理,高级客户经理(二级、一级)统称高级客户经理。客户经理的角色定义如表6-4所示。
表6-4 某银行客户经理的角色定义




2.客户经理的基本任职条件
素质良好、工作认真,有较强的事业心和责任心,有良好的职业道德,遵纪守法、廉洁奉公,有较强的公关协调能力、较好的口头和书面表达能力,善于拓展公司、机构和个人类客户业务。如表6-5所示。
表6-5 某银行客户经理的任职条件

在对行内现有客户资源进行等级分类的基础上,建立客户经理与客户之间的合理匹配关系。一个客户只能由一个客户经理为其服务,一个客户经理可以服务多个客户。对于规模大、金融需求比较复杂的客户,可组成客户经理小组。
(三)任职资格标准是员工职业化发展通道的指引
任职资格标准是员工职业化发展通道的指引如图6-9所示。

图6-9 任职资格标准是员工职业化发展通道的指引
专业序列任职资格通道的设计要满足组织发展及员工职业发展的需要,级别的多少不是核心问题,核心问题是各级别的标准是否科学合理、具有可操作性。
员工取得的任职资格是员工竞聘岗位或晋升的资格准入条件,员工任职资格主要通过资格认证完成。在某级资格级别内的不同员工可根据不同的绩效考核结果,在同一级别内进行上下的调整,并对应相应的薪酬水平。
(四)对客户经理实行对等配置、竞聘上岗的动态管理
客户经理与客户的对等配置,是确保银行对客户进行优质服务的实质要素。根据客户质量等级配备相应等级的客户经理,对重点客户和核心客户要配备高级客户经理和客户经理小组,建立和完善客户经理任职资格考试、等级考核、竞聘上岗、末位淘汰制度,实行等级化管理。
在客户经理配备中坚持把思想好、素质高、能力强的优秀员工选拔到客户经理岗位,不断壮大客户经理队伍,增强客户经理的整体实力。
例如,某银行对客户经理以上等级的客户经理,原则上采取“公开招聘、竞争上岗”的方式产生,实行“一年一考核”制度。营业部、各支行根据本行客户分布状况,按照客户与客户经理匹配合理的原则,确定各个等级客户经理的应聘数量,实施招聘工作。资深客户经理由市分行在全行范围内招聘后报经省分行审定后聘任;高级客户经理由市分行在全行范围内招聘并聘任;客户经理和助理客户经理由营业部、各支行自行负责招聘并报市分行审定后聘任。
完善客户经理考核体系,建立与绩效挂钩的薪酬分配机制
要充分发挥客户经理的积极性和创造性,必须建立绩效挂钩的薪酬分配机制和奖优罚劣的用人机制。明晰客户经理的职责要求和对银行绩效的贡献份额,以业绩论英雄、凭贡献拿报酬、按表现定去留,通过科学考核客户经理的工作量、工作难度、承担风险状况和个人贡献度,客观公正衡量客户经理的个人业绩,并与其收入和职务晋升挂钩。
完善考核体系,建立与绩效挂钩的薪酬分配机制,是实施客户经理制的重要内容。要按照责、权、利、能相匹配的原则,建立与客户经理制相配套的考核激励机制,将客户经理的收入和等级晋升与个人业绩联系在一起,根据客户经理对银行效益的贡献度,确定其绩效工资,实现多劳多得,拉开收入分配差距。要改革现有的考核方式,建立以客户经理小组和客户经理个人为考核单位的考核体系,客户经理的薪酬分配采取基本保障、绩效考核、全额浮动的方式,客户经理基本生活保障金和职级津贴按月发放,绩效工资以量化考核指标(包括资产业务、负债业务和中间业务完成情况)为依据,并采用部分薪酬延期分发的模式。如图6-10、6-11所示。

图6-10 员工任职资格与薪酬体系的有效结合

图6-11 员工任职资格调整与绩效考核相连接
某银行客户经理的绩效考核实施细则
一、绩效考核内容
客户经理绩效考核采取定量考核结合定性考核的考评方法,定量考核按贡献额的80%为准;定性考核按计划完成和工作质量为准,定性考核占贡献额的20%。
1.客户经理的定性考核
(1)考核项目。客户经理完成的资产、负债和中间业务等任务的情况,客户经理完成的日志数量和质量,营销服务方案的质量,客户分析报告的质量,客户经理搜集、反馈的信息质量,个人营销综合素质,团队协作精神等八项。
(2)考核方法。采取自评、客户抽样评价、主管领导评价和相关部门评价相结合的综合评价方法。定性考核由各支行组织实施,报市分行考核领导小组审定。
2.客户经理的定量考核
市分行对全行所有客户经理实行统一的绩效考核指标体系,具体考核内容如下。
(1)本外币存款(含对公存款、储蓄存款、同业存款);
(2)本外币贷款(含流动资金贷款、项目贷款、贴现贷款);
(3)个人消费贷款;
(4)个人住房贷款;
(5)乙、丙类客户贷款移位和乙类客户贷款退出(以信贷处确定对象为准);
(6)乙、丙类客户贷款清收;
(7)办理人民币结算业务手续费收入;
(8)办理国际结算手续费收入;
(9)办理银行承兑汇票及保函业务手续费收入;
(10)拓展中间业务手续费收入(含代收代付、金融咨询、保理业务及其他中间业务手续费收入);
(11)办理贷款代理业务代理费收入;
(12)银行卡业务;
(13)拓展企业网上银行业务;
(14)拓展个人网上银行业务;
(15)拓展特约网站业务;
(16)办理银证通及电话银行业务;
(17)其他业务收入。
3. 对客户经理的定量考核(综合贡献额)
对客户经理的定量考核(综合贡献额)分为基数贡献额和超额贡献额两部分。基数贡献额指通过对客户经理服务的所有客户上一年度度对银行带来的客户贡献额;超额贡献额指基数贡献额度基数以上的超额部分。
4. 奖励
对客户经理完成基数贡献额的,享受其相应职级(从2003年开始)的正常工资收入以及基数贡献额奖励;超额完成基数贡献额的,对其超额贡献额部分按一定比例进行奖励。基数贡献额奖励和超额贡献额奖励一并纳入客户经理定量考核,上不封顶。
二、奖励标准
客户经理的收入由职级工资、岗位绩效工资和奖励考核绩效工资三部分组成。
(1)正常工资收入。岗位绩效工资按客户经理受聘的职级,享受工改后相应的系数。客户经理的综合贡献度按季完成核定基数的,享受其相应职级的正常工资收入(职级工资和岗位绩效工资二部分);未能完成核定基数的,应当按比例扣减其保底数以上的工资收入,但确因政策因素或不可抗拒的企业客观原因造成综合贡献度下降、经市分行考核领导小组评议不应由其承担责任的,不影响客户经理的正常工资收入。
(2)基数贡献额奖励。客户经理完成基数贡献额的按不同的基数进行奖励。
(3)超额贡献额奖励。客户经理的综合贡献额超过基数贡献额的,其超额部分的贡献额,按市分行确定的奖励比例计算。
(4)基数贡献额和超额贡献额奖励由市分行按月统计、按季考核、半年预发、年终兑现。
(5)客户经理奖励考核绩效工资在各支行员工绩效考核奖金中列支,市分行组织对客户经理业绩进行考核后由人力资源处核准兑现到人。
三、综合贡献额计算方式
对客户经理的考核主要看其服务的客户当年为银行创造的模拟利润大小,即其所服务客户在以上17项考核内容方面对银行的贡献度大小。考核计算方式如下。
(1)本、外币贷款(含公司类和个人消费贷款、个人住房贷款)经营性利差收入。贷款经营性利差收入=贷款利息收入-资金成本。即贷款经营性利差收入=贷款积数×(贷款实际利率-资金成本率)×权重。其中“资金成本利率”由市分行根据当年实际情况年初统一确定。
(2)本、外币存款(含对公存款、同业存款和储蓄存款)经营性利差收入。存款经营性利差收入=综合资金收益-存款利息支出。即存款经营性利差收入=存款积数×(资金收益率-存款实际利率)×权重。其中“资金收益率”由市分行根据当年实际情况年初统一确定。
(3)乙、丙类客户贷款移位按贷款移位额计入新增贷款经营性利差收入。
(4)乙类客户贷款退出以退出金额按新增贷款计算一年经营性利差收入。
(5)乙、丙类客户贷款清收按不同形态贷款清收额(含本金和利息)进行奖励。
清收呆账或损失类贷款按清收额×25‰计算;
清收呆滞或可疑类贷款按清收额×10‰计算;
清收逾期或次级类贷款按按清收额×1‰计算。
(6)人民币结算业务、国际结算业务(含国际结算、结售汇等)及收费性中间业务收入(含代理业务、银票业务、保证业务、咨询业务等)按实际经营性手续费收入×权重计算。
7. 银行卡业务综合贡献度计算按卡均存款收益和卡均消费收益计算。
卡均存款收益=卡均存款积数×(资金收益率-存款实际利率);卡均消费收益=卡均消费金额×消费手续费平均费率。
(8)拓展企业网上银行业务按交易额×折存率(3‰)×1.76%(利差)×权重计算。
(9)拓展个人网上银行业务按交易额×折存率(30‰)×1.76%(利差)×权重计算。
(10)拓展特约网站业务按新开户数每户500元×权重计算。
(11)办理银证通及电话银行业务按交易额×折存率(1‰)×1.76%(利差)×权重计算。
(12)其他业务收入按各项实际经营性业务收入×权重计算。
四、超额贡献奖励额的计算方法
(1)对由本单位领导和上级行联动营销或客户经理小组联合营销成功的业务,由本单位领导根据客户经理参与程度提出分成意见,由市分行客户经理领导小组核定比例计算其超额贡献额。市分行牵头的项目原则上客户经理分成比例不得超过80%。
(2)奖励比例为5%(每年初由市分行按当年实际情况确定)。
(3)超额贡献额奖励=超额贡献额×奖励比例。
五、营销费用列支
为保证客户经理对外营销活动的正常开展,在营销费用上适当向客户经理倾斜,各支行应根据各自财务状况按客户经理当年贡献额核定其营销费用,原则上不低于1‰~5‰。
六、提取风险基金
为加强风险防范意识,客户经理在领取奖励金时应按一定比例提取风险基金存入专户。风险基金实行超额累进提取法。风险基金存入满三年后,如果所预防的风险未发生,方能兑现;若期间离行,则不能取兑风险基金;若风险发生时其仍在行工作(不管在哪个岗位),则抵扣风险基金并安排其下岗清收。
强化培训体系建设,全面提高客户经理的整体素质和能力
建立和完善客户经理培训制度,对客户经理进行全面培训,是提高客户经理整体素质、顺利实施客户经理制的重要一环。只有构筑客户经理终身教育体系,才能不断提高客户经理综合素质与业务技能,为客户提供持续、优质、高效的金融服务
为了规范银行公司客户经理的培训工作,促进客户经理培训工作的系统化和全面化,提高培训的效果,使客户经理的培训工作发挥应有的作用,制定客户经理培训课程设计方案,主要包括以下五个方面的内容:
(一)客户经理培训体系设计的原则
1.以客户经理的任职资格体系为培训体系及课程体系的设计依据
任职资格体系作为基于能力的人力资源管理的核心基础,通过分层、分类的管理思想能有效地帮助银行诊断员工的能力现状与差距,因此,以任职资格体系为依据,开展培训体系的构建以及培训课程的设计才能达到更好的能力提升效果。
2.任职资格体系是连接银行战略与培训体系的桥梁
精品银行的战略牵引相当于一种抽象的思维,一种理念,而任职资格体系则将这种思维具体化、行为化,让任职者看得见、摸得着,同时它还扮演着反馈的角色,即通过业绩考核结果与任职资格标准的比较,帮助组织迅速诊断任职者的能力,找到培训切入点,然后通过培训体系的支撑来完成员工的成长,其中三者关系如图6-12所示。

图6-12 任职体系
(二)明确客户经理培训体系的目标
建立客户经理培训体系的最终目标是建立一支职业化的客户经理队伍,以支撑银行可持续发展战略的实现。具体来说,培训的目的主要有以下四点。
(1)培养客户经理的职业道德和敬业精神,激发客户经理的求知欲望和创新精神,使其成为能不断提高职业技能的知识型员工。
(2)帮助客户经理获得胜任本职工作的必要知识与技能,满足日益提高的职位岗位要求,适应本行的不断发展的需求。
(3)对客户经理进行正确引导,协调客户经理个人目标与全行目标,建立共同的价值观,增强本行的凝聚力。
(4)造就一支素质优良、稳定精干的客户经理队伍,以促进本行公司业务经营管理水平的不断提高,增强可持续发展的能力。
(三)搭建客户经理培训体系总体框架
根据各等级客户经理的级别要求,培训可分为初级资格认证培训、中级资格认证培训、高级资格认证培训、资深资格认证和首席资格认证培训。
培训内容主要是依据客户经理任职资格的行为标准、知识标准和技能标准的要求制定,根据不同级别客户经理的任职能力要求重点,设计层次和难度不同的培训课程。结合客户经理任职资格标准,针对不同级别客户经理的任职要求,在课程重点的设置、深浅度的组合,以及学习方式、培训手段上进行有针对性的课程开发。如图6-13所示。

图6-13 基于任职资格标准的员工培训体系
(四)客户经理培训课程体系的设计
客户经理培训课程体系是由专业课程、通用课程和基础课程三大类别的培训课程构建而成。客户经理培训课程体系是以客户经理任职资格标准为基础,以任职资格中的行为标准、知识标准和技能标准要求为出发点,通过外聘专业讲师、选拔内部资深专业人员授课讲解、员工自学或者部门(团队)内部开展经验交流等方式实施培训,以达到提高客户经理工作胜任能力的目的。如图6-14所示。

图6-14 根据任职资格标准要求开发培训课程体系
三大类别培训课程设置如下。
1.专业课程设置
专业课程以该专业序列任职资格标准中的行为标准、专业知识标准和专业能力标准要求为依据,为员工工作行为提供科学、全面、专业和针对性的指导,以满足组织对不同级别客户经理的任职要求。专业课程采用模块化设计思想,培训实施时可根据培训对象及实际授课需要,在专业课程大纲列表中进行培训内容模块的选择和组合。专业课程培训主要可以通过外聘专业讲师或选拔内部讲师授课讲解来实现,对于知识理论性较强的课程也可以通过刻录光盘上传到网络的形式来实现。
2.通用课程设置
通用课程是以客户经理任职资格标准中的通用知识为依据,为客户经理提供关于金融、财务、经济、企业管理、法律等方面的基础理论知识培训,为其更好的开展工作提供理论支持。通用课程内容主要侧重培训本专业序列人员所需掌握的基础理论、一般原理以及基本概念等方面知识,旨在保障客户经理知识体系的系统性和全面性,但在实施时需考虑不同客户经理的专业学历背景及对此类知识掌握的程度情况。
3.基础课程设置
基础课程是为客户经理提供关于本行业务操作规范和规章制度等方面的知识,是其高效、规范开展工作的保证。基础规范类课程可以通过部门内或团队之间经验交流的形式开展,也可以以学习某指导精神类文件的形式进行。
某银行高级客户经理资格认证培训课程设置
一、专业课程
专业课程设置如表6-6所示。
表6-6 专业课程设置


二、通用课程
通用课程设置如表6-7所示。
表6-7 通用课程设置
序号 | 课程名称 | 教材 | 学时 |
1 | 证券投资原理 | 自编 | 4 |
2 | 金融衍生证券 | 自编 | 4 |
3 | 金融法律法规、监管要求详解 | 自编 | 4 |
4 | 兼并与收购 | 外购 | 4 |
5 | 危机管理 | 外购 | 4 |
6 | 绩效管理 | 外购 | 4 |
合计 | 24 |
三、基础课程
基础课程设置如表6-7所示。
表6-8 基础课程设置
序号 | 课程名称 | 教材 | 学时 |
1 | 本岗位工作相关制度、流程及操作规范讲解 | 自编 | 12 |
(五)培训方式的选择
培训方式主要有授课培训、专题研讨、论坛研讨、拓展培训、情景模拟、在岗实习或脱产培训等,可根据各等级客户经理的级别要求和培训对象自身情况做出选择。如图6-15所示。

图6-15 客户经理培训方式组合
以丰富的线上、线下培训手段分层级开展培训,根据实际条件可采用远程方式进行。如图6-16所示。

图6-16 客户经理培训手段的信息化
此外,客户经理培训可实行积分制。由客户经理管理部门负责为客户经理建立培训档案,培训积分作为客户经理能否续聘的重要依据,培训以实用为主,兼顾人力资源潜能开发和商业银行业务发展需求,培训力求形式多样,满足客户经理素质差异和工作性质要求,因地制宜、因材施教,可采取集中培训、专题调研、网上培训等灵活多样的方式,要突出开拓创新素质培训和职业道德教育,培养客户经理的创新意识、爱岗敬业精神和优质服务意识。
建立与客户经理制相适应的产品经理和风险经理协作机制
成功的银行有一个共同的特点,都具有强大的协同作战能力。它们能够在经营管理过程中的每一个环节都坚持精益求精,通过系统科学的预测、过程控制和事后评价,持续不断地改进工作中的薄弱环节,纠正工作中的偏差,实现精细化管理,有效降低经营管理成本。因此,中小银行在打造精品银行的过程中,也要在产品管理部门设置产品经理,在风险控制部门设置风险经理,为客户经理搭建工作平台。后台部门简化操作程序,提高审批效率,提供高效、优质的柜面结算和利用高科技金融服务手段,为客户经理提供业务支持。如图6-17所示。

图6-17 客户经理、产品经理和风险经理的协作机制
(一)客户经理与产品经理的协作机制
在产品管理部门设置产品经理,在风险控制部门设置风险经理,为客户经理搭建工作平台。后台部门简化操作程序,提高审批效率,提供高效、优质的柜面结算和利用高科技金融服务手段,为客户经理提供业务支持。如图6-18所示。

图6-18 客户经理与产品经理的矩阵式架构
(二)客户经理与风险经理协作机制
1.加大商业银行客户经理和风险经理的沟通力度
风险经理对相关客户和市场进行详尽的考察和分析,确定其风险等级,及时提出相应的预防和改进措施,为客户经理开拓业务提出建设性意见;而客户经理要及时向风险经理反馈客户的信息,为风险经理的风险评定提供有价值的参考资料。
2.进一步明确风险经理与客户经理权限
3.建立风险经理与客户经理的连带问责制
连带问责制就是将风险经理和客户经理责任连在一起,当银行的一笔业务出现了问题,无论是谁的失职,二者都要承担连带责任。问责的次数和造成的损失大小与年终考核挂钩,从而增强风险经理和客户经理的责任心,减少相互之间的矛盾,实现二者相互协作的一种制度。
4.提高风险经理和客户经理素养,增强风险管理意识
通过专业知识考试、实践能力测试以及从业培训等方式,尤其是风险管理知识的培训和团队协作的培训,提高风险经理和客户经理的业务能力和协作能力,实现二者有效协作。

崔海鹏