精益的核心就是消除浪费,在生产的过程中,存在着很多的浪费,精益生产管理思想最终目标必然是企业利润的最大化。但是管理中的具体目标,则是通过消灭生产中的一切浪费来实现成本的最低化。
精益生产是从丰田生产系统(TPS)中总结提炼出来的,其秉持的理念承袭了TPS的五大要素:寻找价值、认识价值流、让作业流动起来、按客户的需求拉动生产、持续改善。同时鼓励找出问题,应用PDCA的科学方法解决问题,并持续改进。

图1-2-1 TPS的五大要素
精益生产方式的基本思想可以用一句话来概括,即:Just In Time(JIT)翻译为中文是“旨在需要的时候,按需要的量,生产所需的产品”,实现七个零,即零切换、零库存、零物耗、零不良、零故障、零停滞、零灾害。
在杰弗里-莱克(Jeffrey K.Liker)的书《丰田汽车案例-精益制造的14项管理原则》中,作者对丰田进行了详细的研究,总结出丰田模式的14项原则,这些原则主导丰田生产方式中的技巧与工具,以及丰田汽车公司的管理工作。

图1-2-2 精益的四项原则
原则1:理念(着眼于长期的思维)—管理决策以长期理念为基础,即使因此牺牲短期财务目标也在所不惜。
每一个企业成立企业的目的是能够持续盈利,并且为社会提供创造价值的机会,所以,很多企业在做一些变革的过程中,一定要基于长远的目的为初衷。作为精益班组长来讲,一定要遵守公司的长期理念,企业在精益变革的过程中,会牺牲一些短期的利益以达到企业长期发展的目的。比如:企业需要班组长的能力得到提升,就必须利用一些下班时间或者周末的时间给班组长进行教育训练,因为企业非常明确的知道班组长的能力是决定企业能否长远下去的一个根本原因之一。从另外一个层面来讲,作为精益班组长,必须掌握一些先进的精益生产理论知识和实操工具,以应对企业变革过程中的发展。
原则2:流程(杜绝浪费)—在原则2里面一共有7条内容对流程进行了详细的说明,分别为建立无间断的流程使问题表面化、实施拉动生产以避免生产过剩、生产同步化和生产均衡化、异常时停止生产和暴露问题、工作标准化、运用可视化暴露问题、只使用可靠的经过测试的成熟技术。
(1)建立无间断的流程使问题表面化

图1-2-3 无间断流程示例
当班组以批量进行作业时,出现品质问题时,不能够及时的发现和暴露品质问题,到最后发现的时候往往时机过晚,已经是大批量不良产生。当出现设备故障时,班组长会有一种心理状态,目前还有一些工序堆积的产品可以做,所以设备不需要及时的维修。当人员发生变动时,班组长会想着目前组内已经堆积着一些产品,所以人员离开半个小时应该也没有关系吧。当班组长都这么想的时候,员工也会这么想。批量造成问题不能够及时的发现,出现问题很多的时候是临时措施,不能够从根源上解决问题。

图1-2-4 单件流示意图
精益班组长具有精益的思想,会从单件流的角度来安排产品进行生产。单件流动:以一人一台的“手送”方式为主的单件流动生产线。做一个、传递一个、检查一个,将制品经过各加工工序而做成完成品。
单件流动是将浪费“显现化”的思想与技术,在原有状况的基础上以单件流动方式试做,将批量生产时发现不了的浪费显示出来,以此作为改善及建立流线化生产的起点。
(2)实施拉动生产以避免生产过剩
1962年丰田公司所有工厂都应用了看板方式并于该年开始应用外协厂家;1970年丰田公司应用看板管理的外协厂家达到了全体的60%;1982年丰田公司将外协订货看板应用到了外协厂家的98%;丰田公司1980年的流动资金周转次数达到了87次/年,流动资金周转天数仅为4.2天。
拉动生产意味着按照顾客需求的数量、需求的时间、需求的产品提供给顾客,这个需求指的是外部顾客和内部顾问(下道工序)。拉动生产能够杜绝班组生产过剩,班组应该按照需求进行生产,要求每道工序都要按照需求的量进行生产作业。传统的生产作业方式是以局部(单一工序)效率最大化为基础,然后班组对效率高的工序进行奖励;精益思维要求生产要建立流程化产线,按照工艺的流程进行布局,合理安排工序,设置节拍,实施单件流,后道工序需求多少,前道工序制作多少,不过早生产也不过剩生产。
(3)生产同步化和生产均衡化
顾客的需求是难以预测的,顾客订单的变化是随时的,面对着外部顾客信息的变化,生产不均衡,员工和设备忙闲不均,必须以最高可能的顾客订单量为准而储备材料与零部件,这是很多企业最传统的做法。生产均衡化要求物流的运动与市场需求同步;只有实现均衡化,才能大大减少以至消除原材料、外购件、在制品及成品库存。
精益班组长的做法是平均分配每一道工序的时间,尽可能让每一道工序的时间与节拍时间一致,按照客户的需求进行生产,而不是前一周生产订单A,下一周生产订单B,应该是每天都能够生产A和B,因为客户的需求是每天都需要A和B。
(4)异常时停止生产和暴露问题
使生产设备具有发现问题及一发现问题就停止生产的能力。设置一种视觉系统以警示团队、某部设备、某个流程需要协助。在企业中设立支持快速解决问题的制度和对策,在企业文化中融入发生问题时立即暂停或减缓速度、就地改进质量以提升长期生产力的理念。
丰田的自働化是赋予机器以人的智慧,即给机器加装可以判断正常与异常的装置,自働化可以防止不良品的产生,控制过量生产,并且可以自动检查产生现场出现的异常。
假如你的生产线是流水线生产方式,需要建立停线的机制与流程,同时赋予班组长停线的权利,让每一个员工都清楚的知道停线意味着暴露问题,而暴露问题是好的事情。

图1-2-5 丰田自働化的含义

图1-2-6 某工厂现场出现品质问题停线
(5)工作标准化
工作标准化是持续改进和授权员工的基础,在工作场所中的任何地方都使用稳定、可重复的方法,以维持流程可预测性、规律的运作时间、规律的产出,这是“一个流”与拉式模式的基础。
到一定时间时,员工要汲取对流程的累积学习心得,把先进的最佳实务标准化,标准化才能够进行复制,复制的内容才能够得到传播,让员工对于标准提出创意的改进意见,把这些见解纳入新标准中,进行持续的不断PDCA。当然,如果有员工离职或者新员工加入时,可以把学习心得传递给接替此职务工作的员工。标准化的资料就能够得到传承。先进员工的经验就能够得到传播与复制。这样的企业一定能够立于长远不败之地。
精益班组长经常做的事情是不断的培养多能工,通过将先进员工的做法录制下来,不断的进行观察与实操,剔除过程中的浪费,将工序做法标准化。让更多人来学习标准化后的工序,只有这样做,工序的时间才能够稳定,稳定了工序确保了工序操作时间,才能够得到在规定的时间内完成规定的工作作业,确保班组单价流的顺畅生产。
(6)运用可视化暴露问题
可视化管理是根据视觉感知进行分析判断的管理方法。可视化管理,是为了实现QCD具体的经营目标,而展开的一项有效的管理过程。学会可视化管理,能够帮助我们一眼看出问题;这个技能够帮助班组长,贯通所有的管理场景,展示自已获得高绩效背后的管理过程。
可视化管理的3个要点:
1 无论是谁都能判断是好是坏(异常);
2 能迅速判断,准确度高;
3 判断结果不会因人而异;
在设立可视化看板的过程中,需要遵循五点要求,确保可视化看板能够准确的开展;
1 在一定距离内易见、易懂;
2 标明关键性信息;
3 易于区分正常/非正常状态;
4 有助于记录、了解生产信息;
5 易于使用,维护方便;
好的可视化管理要求只要用眼一看就能够清楚现场的状态,意味着“信息共享”的实现,使得现场的任何人都能够判断现场究竟是异常还是正常,从而迅速制定对策,加以处理成为一种可能。
可视化管理,不是为了好看,而是为了有用,更深层次的讲是为了有用而用;再从有用到好用。从横向管理指标,纵向管理要因出发,帮助我们现场的班组长建立起精益管理的全局观,抓住现场管理的要点,掌握解决问题思考的逻辑层次,从精益的角度,从问题产生的根源解决问题,从而建立一套解决问题的现场管理机制。
序号 | 项目 | 传统班组管理行为 | 精益班组管理行为 |
1 | 目标制定 | 粗放的目标,500个/天 | 上班8小时,20人,500个 |
2 | 生产模式 | 大批量生产,批量周转 | 单价流/小批量流 |
3 | 会议机制 | 随机的会议 | 有会议层级,会议流程化 |
4 | 指标数据 | 无效率、良率、异常数据 | UPPH、TT、RTY、BTS |
5 | 可视看板 | 在班组长的脑海里 | 班组的小时管理看板,班组全员都清楚 |
6 | 闭环能力 | 出现问题都不是我的问题 | 出现问题解决问题,从问题中收获能力 |
7 | 多能工种 | 从不培养,培养好了就走了 | 有目的有计划的培养多能工 |
8 | 三现主义 | 出现问题去办公室找上级领导 | 在现场了解实际情况解决现场实际问题 |
9 | 问题意识 | 现场没有问题 | 问题是改善的机会,是推动精益的发动机 |
10 | 过程导向 | 领导关注的是结果 | 关注过程中的流程改善,好过程导致好结果 |
表1-2-7 精益班组长的10大精益管理行为
传统班组长将问题掩盖起来,问题存在于批量生产工序之中,问题存在于班组长的脑海之中,班组长不愿意暴露问题;精益班组长要求将问题进行可视化,问题是现状与标准之间的差距,将小时目标产能显示出来,实际小时产能与目标小时产能的差距就是问题,通过可视化看板将问题暴露问题,协同班组全员进行改善。精益班组长认为问题是改善的机会,出现这样的机会恰恰是班组长能力提升的机会。在改善的时候,班组长要同班组全员一起进行改善,从根源上去杜绝问题的发生,而不是班组长自己做事后弥补的行为。
(7)只使用可靠的经过测试的成熟技术
良好的技术能够帮助流程运行,而不应该是取代员工,任何一项新技术的实施都必须经过测试验证后方可执行。精益班组长从来不会排斥新的技术,经常的做法是愿意接受新的技术与知识,因为他们知道时代技术在变,班组长的认知也要随之改变。对于技术的更新迭代,班组长需要去学习并适应经过测试后的成熟技术。
在前面可视化暴露问题里面,丰田使用了安东系统,很多企业在工位旁设置了三色灯(红色、绿色、黄色)以响应停线机制。当此项技术能够确保班组出现问题立即解决时,班组需要学习并应用已经成熟的安东系统。
原则三:尊重员工和伙伴,激励并使他们成长。在这一原则里面包括培养能拥护并实现公司理念的领导者;尊重发展及激励公司员工与团队;尊重、激励与帮助供应商;
(1)培养能拥护并实现公司理念的领导者
在任何一家公司里面,班组长都要得到能力的提升,需要从自身方面进行考虑,我为企业付出了多少年,我跟随企业走了多少路。每一家公司都希望能够从内部培养并提拔管理者,不到万不得已的情况下,一般公司很少从外部聘请管理者,当然包括班组长。班组长是一个班组的最高管理者,也是一个班组能力的最高体现。班组长大多数都是由班组内优秀员工提拔起来的。假如说当公司有车间主任这样一个空缺时,公司一定会先从公司内的班组中进行选择,选择车间主任的一个非常重要的前提条件就是能够拥护并实现公司理念的班组长,意味着这样的班组长能够和公司走的长远。那么,什么叫拥护并实现公司理念的管理者呢?首先,公司下达的政策要积极的执行;其次,当公司面临问题时,要首当其冲的想办法解决;最后,和公司站在统一立场上。不赞同公司理念、不拥护公司文化的班组长一定不会和公司长远的走下去的。
(2)尊重发展及激励公司员工与团队
尊重员工,并不断激励他们做得更好,这两者相互冲突吗?尊重员工指的是尊重他们的智慧与能力,不希望他们浪费时间,这就是尊重他们的能力。美国人认为,团队合作指的是你喜欢我,我喜欢你。其实,相互尊重与信赖指的是我信任并尊重你会做好你的工作,使我们整个公司成功,并非指我们彼此相互喜欢对方。
——北美丰田汽车制造公司资深行政副总裁
山姆-好赫曼(Sam Heltman)
在职场中的每一个人都应该发挥出他们本身的智慧从而为企业创造价值,在很多的公司,公司高层会认为基层管理者班组长这样的职位,更多的是执行层面,所以,不需要班组长进行思考与改善。在丰田汽车,班组长被赋予较大的权力与智慧,班组长要经常发挥自己的智慧并主动寻找问题改善。同时,精益的公司会认为只有能够提出问题和改善问题的员工才值得被尊重。如果只是一味的被动执行,而没有主动的进行思考这项作业如何进行改善,从精益的角度来说,这样的班组长是不值得被尊重的。
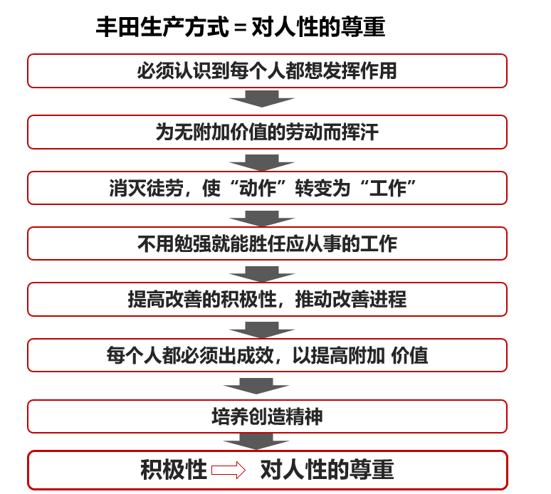
在班组里面,班组长必须发挥主动能动性,最大化的发挥全员班组成员的力量,只有这么做,班组员工才能发挥出他们最大的价值。而不用为做无附加价值的劳动而挥汗。

图1-2-8 对人性的尊重
(3)尊重、激励与帮助供应商
在一个班组里面,上下道工序之间、车间与车间之间、设备与设备之间就是内部供应商的关系,在处理内部供应商的关系时,常规班组长的想法是我做好我自己的产品就可以了,他们的工序品质、产能与我没有太大的关系,我也不关心。精益班组长要从精益的角度出发,下道工序就是我的客户,我要尊重我的下道工序的需求,尽可能从时间上、数量上按时按量的达到下道工序的需求,这也是准时化生产的基点。
在很多的情况下,班组长经常会因为上工序的一些在制品没有及时送过来或者在制品出现了品质问题导致停工等待。常规班组长的态度则是抱怨,进而向上级不断的施加压力,从而导致上下游工序间关系愈加紧张,合作越来越不顺畅。精益班组长对待上下游工序如对待自己的组内员工一样,他不断的激励上下游伙伴共同改进。当出现问题的时候,大家勇于面对问题,正视问题的存在,而不是逃避问题。公平对待、持续教导正是对上下游工序(内部供应商)的尊重。如果以欺负的方式来对待上下游工序以实现自身的绩效水平,这种方式违反了丰田生产方式的精神。
原则4:持续解决根本问题,这个内容包括通过改进使企业能够不断的学习;亲临现场查看以彻底了解情况(三现主义);不急于决策,考虑所有可能选择,并决策;
(1)通过改进使企业能够不断的学习
彼得-圣吉在其著作《第五项修炼》中对学习型企业作出以下定义:在一个学习型企业中,大家持续扩展他们的能力,以创造他们真正期望的成果,培养全新的、前瞻的思考方式,以实现共同的抱负,同时,大家持续不断地学习该如何共同学习。
有很多企业家认为丰田是一个非常优秀的学习型企业。丰田把标准化和改善作为企业成长的两面。标准化加上改善,持续的开展,企业就会持续的进步,企业管理人员也会持续的学习。丰田最重要的是不断的改善,正是不断的改善促成了很多的小型的学习型组织。丰田的管理人员从错误中学习,找出问题的根本原因,提出正确的解决方案,全公司上下所有人员都这么做的时候,学习型组织就成功了。
在很多中国的中小企业,许多企业的老板或者高层喜欢用“总结”这个词来进行学习,比如说:大家要经常的进行总结,只有不断的总结才能得到提升。笔者认为“总结”这个词是对过去自己的某种工作经历或者某件事情的回顾,在“总结”中,经常做的事情就是在这段时间内做了什么事情,取得了什么成果。在丰田倡导的是反省,反省的意思是回头检查自己思想行动中的错误,甚至有自我批评的态度,有迫切地改善的欲望。一般人,在错误面前,经常做的事情是将错误归咎于其他人,丰田的做法是有人能勇于指出错误的地方,并负起责任。在出现错误的时候,反复的问5个为什么,直到找到根因为止。在丰田生产方式中,反省是学习与成长。丰田人认为没有反省就不会有进步,在日本,当你做错事时,你必须感到难过,然后,你需要解决此问题,你必须相信自己不会再犯相同的错误,反省是一种心态、行为。反省不止是承认自己的错误,更重要的是改进。在一般人看来,反省的目的是伤害了别人,在丰田看来通过反省可以帮助他人进行自我改进。
在车间里面,班组长做错了一件事情,常常责怪下面的员工没有做好或者没有按照要求进行作业。精益班组长则会进行反省,反问自己:“为什么员工会出现错误?他做错的原因是什么?是我没有进行指导吗?我指导了他有学会吗”?精益班组长认为员工做不好产品的品质,就是组长没有教导好的原因,班组中不存在学不会的员工,只有不会教的班组长。精益班组长经常通过早会与晚会的形式将现状共有,通过5why的方式查找问题的根因,通过不断的进行反省做到自我提升。
(2)亲临现场查看以彻底了解情况(三现主义)
大野耐一说过:“不带任何成见地到现场实地观察生产状况,对每件事、每个问题重复问5个为什么”。三现主义是指现场、现实、现物,即一切从现场出发,针对现场的实际情况,采取切实的对策解决,是一种实事求是的做法。当发生问题的时候,管理者要快速到“现场”去,亲眼确认“现物”,认真探究“现实”,并据此提出和落实符合实际的解决办法。
如果您曾经有机会去过丰田或者有接触过在丰田工作的人,当问到丰田生产方式的一些特点时,最经常听到的回答是“现地现物”。按照日文翻译,现地(genchi)意思是指实地,现物(genbutsu)意思是指实际的材料或产品,现场(gemba)意思是指事件实际发生的地点,是现在相对来说比较流行的说法。
再去实践三现主义的时候,并不简单的是去查看观察就可以了,还需要问:“发生了什么?你看到了什么?情况为什么是这样的?问题到底出在哪里了?你有没有进行深入的分析?你真的了解实际情况吗”?
在日本丰田有一个人,他是丰田技术中旬总裁,他列出了10项管理原则。
其中的第三条是根据证实、证明过的信息与数据来思考与陈述,这里面包括两点:亲临实地以确认事实(现地现物);你必须对你向他人报告的信息负责任。
大野耐一有个非常有名的管理方式,叫做“大野耐一圈”。大野耐一告诉工厂的管理者,让他们在地面上画一个圆圈,然后站在那个圆圈里,观察工人操作并进行思考。他并没有告诉管理者要看什么。大野耐一认为:“没有人喜欢自己只是螺丝钉,工作一成不变,只是听命行事,不知道为何而忙,丰田做的事很简单,就是真正给员工思考的空间,引导出他们的智慧。员工奉献宝贵的时间给公司,如果不妥善运用他们的智慧,才是浪费。”
常规的班组长确实工作在现场,但是他们经常做的工作是事后型的弥补工作,比如有人请假了,就上去做全能工了;出现品质问题了,就充当维修工了;他们并没有去实践大野耐一圈的精神,而是做回了原来他们当班组长之前的工作。精益班组长如何去实践大野耐一圈呢?大野耐一圈落地需要遵循十个步骤,精益班组长经常按照这十个步骤进行操作,以确保现地现物的实践。
1 站在圈中观察你能看到的现象
2 站着观察至少要30分钟
3 写下至少10个问题点
4 和生产小组成员分享问题点
5 小组讨论确定每一种问题的浪费类别
6 讨论中用5个为什么,找到问题根源
7 讨论后1个小时内至少解决1个问题
8 分享改善后的想法给所有人
9 列出其他问题行动计划
10 2周内召开会议分享改善前后对比内容

图1-2-9 大野耐一圈图例
(3)不急于决策,考虑所有可能选择,并决策
肯塔基丰田汽车公司副总裁亚历克斯-沃伦曾经说过:“如果你有一个计划必须在一年内充分付诸执行,我们认为一般美国公司大概会花3个月规划后才开始执行。可是,开始执行后,他们将遭遇各种问题,他们会把这一年剩下的时间花在解决问题上。反观丰田公司,对于相同的一年计划,丰田会花10个月进行规划,接着进行小规模的执行,然后在年底付诸充分执行,但在充分执行后,就几乎不会遭遇什么问题了。”
在丰田公司,如何实现决策的过程,重要性不亚于决策本身。有很多公司的人认为,丰田的决策太过于缓慢,但是,丰田的管理人员并不这么认为,他们认为在决策的过程中,最重要的就是每个细节,将每个细节都审视完成,才是最好的决策过程。其实这也是执行现地现物的过程。在做决策的过程中,丰田的管理人员考虑5个方面的内容。
第一:【现地现物】彻底的了解实际情况,彻底的实践现地现物。
第二:【5why】要全面彻底的了解问题的根本原因,反复的问5个为什么。
第三:【多种选择】要全面思考所有的可能性,对决策好的选择提出详细的说明。
第四:【达成共识】在公司团队中达成共识,包括内部上下游伙伴和供应商伙伴。
第五:【沟通效率】使用高效率的沟通工具达成上面四项工作内容,最好是用A3一页纸的方式进行说明。
在班组长管理整个班组的过程中,班组长应该如何去实践这一原则呢?其实,很多的时候,常规的班组长思考的一个点是多做少说,多做少思考。恰恰与丰田所倡导的原则相反。在精益思维下,精益班组长在管理班组的时候,遇到问题要将现状把握清楚,然后将现状的问题进行共有化,也就是要让班组的所有员工都知道这个问题的根因,然后多问几次为什么,团队一起考虑所有解决方式,采取一种比较优的解决方案。

不详