标准工时的计算公式

为了能够体验什么是标准,什么样的速度能够算做标准时间,可以做以下两种“正常速度”体验。

(1)把一副扑克牌(52张)放到边长为一英尺(30.5cm)见方的四个角,用0.5min(30s)将牌分完时,手的动作速度。(15cm十字形状)。

(2)平均体力的男子,以4.8公里/小时速度行走;

标准工时是由一系列的时间构成的,是一个固定的公式,适合于生产任何产品的任何制造公司。

标准工时的构成如图1-1所示:

图1-1 标准工时构成

从图1-1可以得出以下公式:

标准工时=正常工时+宽放工时

正常工时= 观测工时×评比系数

宽放工时=正常工时×宽放率

标准工时=正常工时+正常工时×宽放率

=正常工时×(1+宽放率)

=观测工时×评比系数×(1+宽放率)

在实际测时工作中,我们经常遇到不太熟练的工作者,或者是被观测者心不在焉,或者是故意放慢速度等情况,致使我们测时不够准确,所以必须对平均工时进行评比。

首先要找出影响速度的四大因素:熟练程度、努力程度、工作环境和一致性,每个要素由高到低分成几个等级,各等级给予一定的等级系数。

评比系数就是时间研究人员将观测到操作者的速度与正常速度进行比较,并以此作为评定操作者快慢的依据。

评比是一种判断或评价的技术,其目的在于把实际操作时间调整到“平均工人”的“正常速度”的基础上来。但平均工人和正常速度都是理想中的概念,除了时间研究人员的主观判断外,并没有十分准确的客观标准,故必须用评比的方法进行调整。

评比的方法以平准化法应用最广。平准化法首先由美国西屋电气公司所提倡,故亦称为西屋法。此法是将熟练、努力、工作环境和一致性四者作为衡量工作的主要评比因素。每个评比因素再分成超佳或理想、优、良、平均、可、欠佳六个高低程度的等级(图1-2)。

图1-2 西屋法则

评比系数=(1+熟练程度+努力程度+环境+一致性)×100%

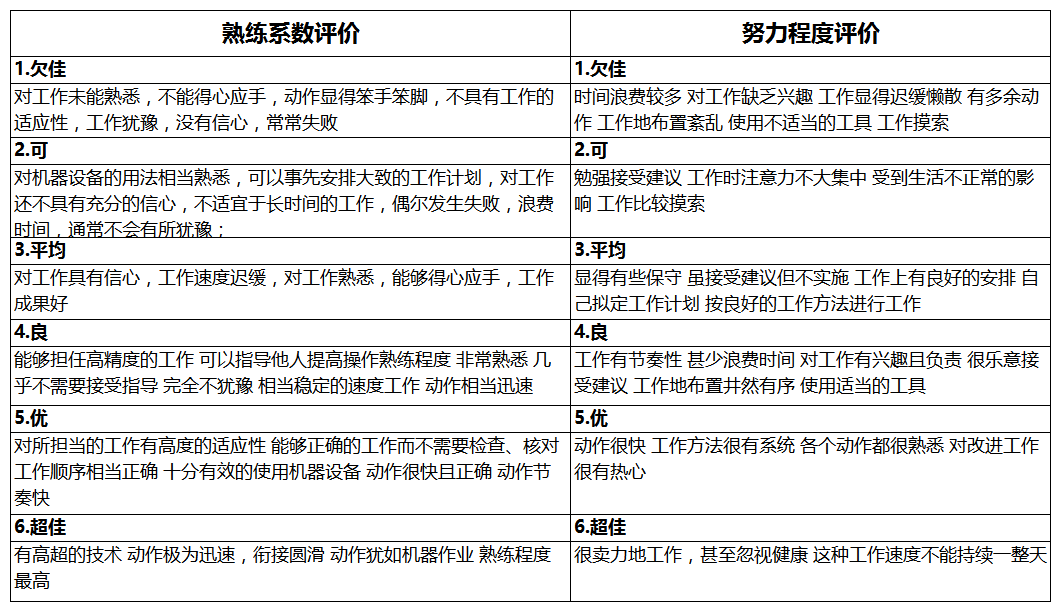
(1)熟练系数

熟练是对某一特定工作方法掌握程度的反映。熟练程度分为六个等级,对这项评比因素的主要评价标准如下:

①超佳:熟练程度换高,动作犹如机器作业,迅速且衔接圆滑。

②优:十分有效地使用机器设备,对工作高度适应,工作顺序相当正确,不需检查、核对。

③良:非常熟练,几乎不需指导,动作迅速而稳定。

④平均:对工作熟悉,工作成果良好,对工作有信心,速度稍缓慢。

⑤可:对机器设备的用途相当熟悉,对工作未具有充分的信心,不适宜长时间的工作,偶尔发生失误。

⑧欠佳:对工作未能熟习,动作笨手笨脚,不具有工作的适应性,工作犹豫、无信心,常失败。

(2) 努力系数

努力是指操作者工作时对提高效率在主观意志上的表现。亦分成六个等级。努力的评价:

①超佳:很卖力地工作,甚至忽视健康。

②优:动作熟练而快,工作方法有系统,对改进工作很热心。

③良:工作有节奏,有兴趣且负责,乐意接受建议,工作场地布置井然有序,工具使用适当。

④平均:自己拟订工作计划,工作上有良好的安排,按良好的工作方法进行工作,虽然接受建议但不实施,显得有些保守。

(5可。勉强接受建议,工作时注意力不大集中,受到生活不正常的影响,工作比较摸索。

(6欠佳。时间浪费较多,对工作缺乏兴趣,工作显得迟缓懒散,有多余动作,工作地布置紊乱,使用不适当的工具,工作摸索。

表1-1、表1-2为熟练系数和努力程度评价细则和数据。

表1-1熟练系数和努力程度评价细则

表1-2 评价系数数据

(3)工作环境

工作环境因素虽不直接影响操作,但对操作者产生影响。例如,在20℃和在35℃工作环境里工作,肯定是不一样的。工作环境系数亦分为六个等级。

(4)一致性

一致性是指操作者在同种操作的周期上时值的差异程度。如同一工作单元的观测时间经常相同,其一致性当然最为理想,但往往由于受不良的材料、刃具的磨损、操作者的熟练程度和努力程度,以及其他外来单元的影响,而常呈现离散分布状态。一致性亦分为六个等级。

工作环境与一致性的评价其评价的基准依各厂而异。在时间研究中如发现有恶劣的工作环境,应即刻中止测时,并加以改善。若将观测时间的异常值剔除,则可不对一致性进行评比。

一般的情况下,工作环境如温度、湿度、通风、光线,都会影响工作的速度。不过由于“宽放”会对这项因素作更深入的处理,所以在这不列入评比调整中。

一致性是指同一作业单元的测时值是否非常近似,变异不会太大。实际作业中由于难免会遇到不良材料或者加工方法的影响,以致发生时值的变化,因而要加以调整。但是在实际工作中,由于测量过于复杂,,所以一致性评比也可不列入评比调整中。

在作业过程中,不可能随时都处在正常状态之下,难免产生一些突然或异常的状态或者是一些常理可以谅解的事,致使作业中断,因此无法严格按照原定的正常工时,需赋予一定的宽放。宽放主要有四种形态:生理宽放、疲劳宽放、管理宽放和特殊宽放(当然也有其他公司给予更多的宽放)。

(1)生理宽放又称为私事宽放,是指由于作业员生理上的需求,常理上绝对可以谅解的作业中断。依国际劳工局的分析,在适合人体的正常温度环境条件下,男性生理宽放率为5%,女性为7%。

(2)疲劳宽放,是指人体经作业劳动产生疲劳, 需要中断一些时间来恢复,以免过累而影响工作品质及效率。大体上,人体的基本疲劳宽放率定为4%。

(3)管理宽放和特殊宽放,是指由于某些行政管理或其他特殊而非作业员因素所造成的作业中断,一般情况赋予管理宽放和特殊宽放的总和为5%。