BLM来自于IBM公司,最早于1997年形成雏形,并于2003年起在IBM内部大范围使用,历经7年。今天,全世界的众多企业在学习和使用该模型,真切体会到这个模型给企业带来的巨大价值,要特别感谢两个人,一位是IBM传奇CEO路易斯•郭士纳先生,另外一位是2002年至2012年期间担任IBM CEO的萨缪尔•帕米沙诺,他的中文名字叫彭明盛。郭士纳在他的任期内,启动了IBM建立业务持续领先的管理方法论研究并建立了BLM的雏形,接任者彭明盛进一步完善了该模型,并首先在IBM内部大力推行和实践。
中国许多企业得以了解、学习、实践BLM,还要特别感谢任正非先生及他执掌的华为。正是华为首先引入并持续优化BLM,帮助更多的中国企业找到了提升战略制定和战略执行的方向和方法。
创立于1911年的IBM至今已生存了113年,长期以来IBM被视为美国科技实力象征和国家竞争力的堡垒,是美国高科技企业的形象代言人。可来到20世纪90年代初,IBM已走在破产边缘,1991年至1993年亏损总额高达160亿美元,在陆续裁掉12万名员工后,企业仍无任何向好趋势。1993年4月,郭士纳临危受命担任IBM的董事长兼CEO,通过一系列大刀阔斧的改革,让IBM起死回生。1994年,他上任仅一年时间,IBM就实现了盈利30亿美元,之后几年更是超群出众。2001年当郭士纳从CEO位置退下来时,IBM从1993年的亏损81亿美元到2001年盈利77亿美元,股票价格从12.58美元涨到120.96美元。可以说,郭士纳在其任职期内,帮助IBM从废墟上再度崛起,重现王者风范。
郭士纳是有着强烈使命感的企业领袖,他认为企业家有责任将成功或失败的经验教训进行总结,让实践经验进一步上升到理论高度,指导后来者站在巨人肩膀上去实现企业的基业长青,因此郭士纳特别重视管理理论和工具的研发。
1997年,郭士纳阅读了哈佛商学院管理学教授迈克尔•塔什曼和斯坦福商学院教授查尔斯•奥赖利三世合著的《创新跃迁》。在书中作者认为那些曾经成功的优秀企业,自身往往携带自杀基因,即对过往的成功路径过度依赖,却对新技术新业务混然不觉,最终走向衰败。为了打破这种成功者窘境,领导者需要建立二元性组织,即领导者需要在内部建立两套系统:一套应对成熟市场,着眼于成本和质量,管理好现有的产品及服务;一套要应对新兴市场,着眼于速度和适应力,管理好未来的创新业务。为了成功建立二元性组织,作者在书中提出了一致性模型,如图1-2所示。

图1-2一致性模型
郭士纳阅读《创新跃迁》后异常兴奋,认为书中的观点,以及一致性模型,同他带领IBM团队冲破黑暗,实施企业变革的经历高度相似,特别是激发全员改变、渐进式创新和跃迁式创新和胜利属于执行。
1.激发全员改变
《创新跃迁》的作者强调,没有业绩缺口,就不可能有创新,企业领导人要通过使命、愿景、目标的牵引让上上下下产生强烈的不满意感知,避免狂妄自大和不思进取。
郭士纳认为,他主导下的IBM之所以成功实现了迭代更新,首先是让管理层和员工看到了巨大的差距。人们只有对现状产生强烈不满,才会人心思变和拥抱变化。为了激发全员跳出自建封闭王国和舒适圈,郭士纳定义了IBM的八大经营管理原则,要求全体员工理解这些原则并改变自己的行为:①市场是我们一切商业活动的动力;②质量是我们至高无上的承诺;③客户满意度和股东价值是衡量我们成功与否的基准;④不断创新,减少官僚习气,提高管理效能和生产率是我们的不懈追求;⑤决不要忽略战略远景规划;⑥思想和行动要有紧迫感,重视行动,不要怕犯错误;⑦真正优秀的团队,是拥有杰出、献身、团结的员工,这是企业无所不能的前提;⑧关注员工和所在社区的需求,企业成功的同时要帮助员工成功。
2.渐进式创新和跃迁式创新
在《创新跃迁》书中,作者提出企业应当建立二元性组织以促进现在和未来的竞争力提升。郭士纳对IBM的改造,不是全部推倒重来,而是对传统业务进行了渐进式创新,以及对未来业务进行了跃迁式创新。正是分门别类地对两类业务进行了重构,让IBM获得了新生。我们不妨再次回顾郭士纳在20世纪90年代初所进行的三大战略选择,是如何改变了IBM的命运。
(1)基于对IBM传统优势业务的分析,郭士纳否决了拆分公司的提案,选择持续做好传统大型硬件产品的渐进式创新,稳定了IBM在全球IT(互联网技术)解决方案供应商的头部地位。
(2)郭士纳敏锐地看到了IT业的未来将从硬件转向软件的发展趋势,将IBM经营重点从硬件制造商转变为软硬件服务供应商。2021年IBM 70%以上的年度营业收入来自软件和咨询业务,这一丰硕成果正是来自于郭士纳在20年前所做的战略选择,让今天的IBM成为一个不制造计算机的计算机公司。
(3)郭士纳从客户角度出发,认为客户需要的不是单单一家的产品或者服务,而是各领域最优秀企业的产品及服务。为了满足客户真正的需求,他在IBM内部大力推进价值链合作战略,通过与产业链上下游企业建立联盟和利润分成合作机制,变竞争对手为合作伙伴,不仅将自己融入一个更大的生态系统之中,也推动了产业价值链的共赢模式。从单一企业竞争模式转为价值链竞争模式,这种跃迁式创新,才是确保IBM从20世纪90年代初至今的30年间,依然可以在市场上纵横四海的最大底气。
郭士纳对IBM进行变革的过程,既有对传统优势业务的渐进式创新,更有大胆进入全新业务领域的跃迁式创新。
3.胜利属于执行
《创新跃迁》的作者强调,许多竞争对手都拥有类似的愿景和战略,企业成功的关键不是战略,而是执行。郭士纳非常认同书中作者的观点。他坚定地认为,执行才是促成战略获得成功的真正关键因素。正确地完成任务,以及比下一个人更好地完成任务,要比梦想一个新的远景规划重要得多。
关于执行,郭士纳认为领导者不是将战略制定下来后交给下面人去执行,等着听汇报和要结果,执行战略计划本身就是领导者最重要的工作之一。战略执行过程是领导者亲身沉浸在市场大海中验证战略方向的正确与否,是高智商地将战略规划转化为行动计划并执行落实,并对执行结果进行评价后持续改进和优化。而他心目中的一流执行力是建立在三个基础之上:战略的透明性、一流的业务流程、高绩效的企业文化。郭士纳在IBM的成功变革,证明了他不仅是战略设计师,更是首席战略执行官。
对《创新跃迁》中众多观点的高度认可导致郭士纳将一致性模型引入了IBM。经过研究,IBM的战略管理团队认为执行力部分诠释得很到位,但战略规划部分比较薄弱,而且他们发现《发现利润区》这本书中的企业设计元素恰好能弥补这个弱点。
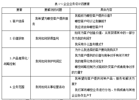
《发现利润区》由美国CDI咨询团队的亚德里安•斯莱沃斯基等人合著完成,后来美世咨询公司收购了CDI咨询团队,亚德里安•斯莱沃斯基也成为美世咨询的高级副总裁。《发现利润区》作者认为高市场占有率≠高利润,利润来源于企业精心的业务设计,即拥有以客户为中心和高盈利能力而量身定制的业务设计,利润才会出现。书中作者提供了高利润业务设计的四要素,见表1-1,最终被BLM所采纳,作为战略规划模块业务设计要素的来源。

业务设计四要素和一致性模型构成了BLM的基本框架,郭士纳希望这个模型不局限于企业内部的有限改良,还能够从管理理论和工具方面得到进一步升华,因此他积极推动IBM联合哈佛商学院进行管理共创,双方共同推出了BLM的最初模型,如图1-3所示。该模型的左半部来源于《发现利润区》的企业业务设计四要素;该模型的右半部来源于《创新跃迁》的一致性模型。

图1-3 BLM最初模型
彭明盛于2003年接任郭士纳担任IBM的CEO后,认为价值观才是IBM持续生存发展的关键因素之一,因此BLM增加了价值观模块。华为引入BLM后,认为领导力是贯穿企业战略制定到成功执行落地的最重要牵引力和推动力,于是增加了领导力模块。正是IBM和华为持续对BLM进行优化,最终形成我们今天看到的BLM 6大模块,参见图1-1。
从2003年开始,在彭明盛的推动下,BLM成为IBM战略设计到执行落地的统一语言,不仅仅是中高层经理,所有的一线经理都要学习并领悟BLM。
IBM创造的BLM不仅造福于自身企业,也对全球企业的发展进步做出了贡献。现今IBM集团70%的营业收入来源于软件和咨询服务,其中IBM咨询公司已成为整个集团发展最快、盈利能力最强的业务单元之一,包括IPD、BLM等咨询业务作为IBM咨询公司的重要产品被推向全球,为公司带来真金白银的营业收入。
IBM之所以百余年屹立不倒,很重要的一个原因是这家企业不仅重视吸引最先进的管理理论,还重视管理方法论和工具的创新。BLM是优秀企业变革实践与美国高校管理理论创新的完美结合,更是知识转化为金钱的优秀案例!

牛俊伟