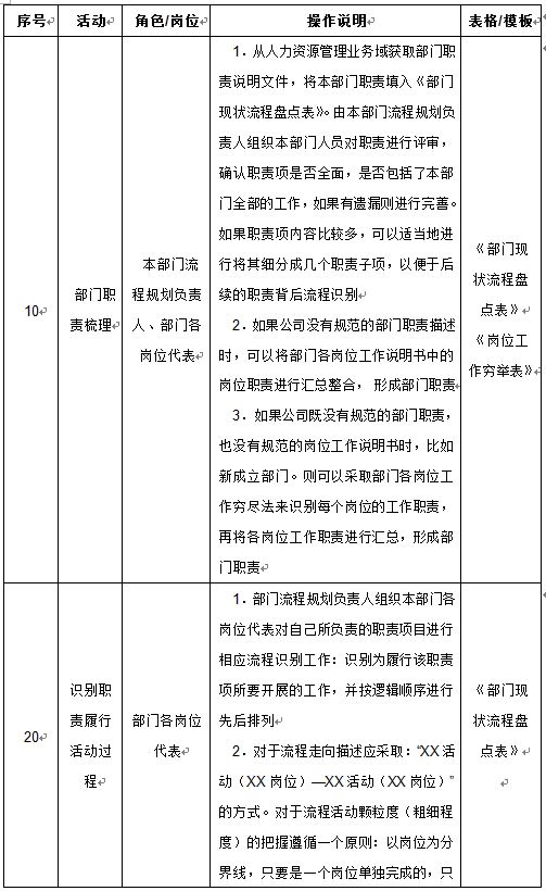
1.操作程序
基于职责的流程现状清单盘点,其中的职责是指部门职责,而不是岗位职责。对于部门级别的确定要与企业规模相匹配,规模较小的企业,流程相对简单,可以直接选择一级部门;对于规模较大的企业,由于流程相对复杂,精细化程度高,则应选择更低层级部门。基于职责的现状流程盘点操作如图2-3所示:

图2-3 基于职责的现状流程盘点操作示意图
具体操作程序说明如表2-1所示。
表2-1 基于职责的现状流程盘点操作程序说明



2.表格与模板
模板一:《部门现状流程盘点表—填表说明及示例》如表2-2所示。



模板二:《岗位工作穷举表 填表示例》如表2-3所示。


表2-3 岗位工作穷举表—填写示例
3.常见问题
(1)职责识别不完整,会将重要的职责项遗漏掉,通常会将职责中有但当前还没有开展相关工作,但战略发展又需要的那部分职责遗漏掉。
(2)对流程的理解不到位,把流程等同于固化到制度流程或IT系统中的电子流。没有把所有的流程都识别出来,只识别出了显性流程,而遗漏了隐性流程,即真实的业务天天都在发生,只是没有被显性化为相关的流程文件或IT系统电子流。
(3)职责与流程边界不对应,要么流程写得太窄,没有覆盖职责的全部内容;要么流程写得太宽,超出了职责范围。
(4)流程走向中活动的颗粒度把握不到位,要么写太粗,没有把跨岗位的活动区分开来;要么写得太细,将同一个岗位的事情拆得过于零散。
(5)对前后段流程识别不准确,没有准确表达触发事件,往往容易将前段流程触发事件写成前段流程的输出物,将后段流程触发事件写成本段流程的输出物。

陈立云