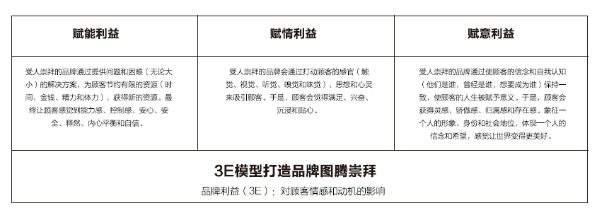
如何通过三赋模型(3E模型)打造图腾品牌

认知三脑模型

神经科学家弗雷斯科在一篇名为《销售神经学》的论文中提到了人的三个大脑—本能脑、情感脑和理性脑。

“我不认为大脑只有一个区域,在很大程度上,人脑可以分为三个区域。爬行动物脑是进化中最古老的部分,它更加本能(它是本能脑),由脑干和小脑组成。大脑边缘系统或中脑是我们发现海马体和杏仁核的地方,它是古哺乳动物脑(情感脑),它们释放情绪的化学物质和神经递质,负责情感、连接、奖励。新大脑皮层更为理性,逻辑性更强,它是理性脑,参与推理和高阶思维活动。

来自哈佛大学的著名神经学家萨尔特曼编著了20多本关于神经科学的书。他说至少95%的人类认知是潜意识的,而我们的高阶意识只涉及约5%的决策。他说的高阶意识主要来自理性脑。换句话说,我们人类允许情感脑和本能脑支配我们做决定。

扎克博士同意萨尔特曼的观点,我们95%以上的决策是由潜意识做出的,这些决策通常不太符合逻辑。因此,我们不能只赢得逻辑意识,也必须赢得情感的心和本能的勇气。要赢得某人的心和勇气,就必须让他们信任我们和喜欢我们,要赢得他们的认知,就必须赋能、赋情、赋意于他们。