第三节 精品银行的事业部制构建

中小银行打造精品银行事业部是一个循序渐进的过程,通常是按照由总、分行到准事业部再到事业部这样一个过程。

事业部构建的原则和分类

事业部的核心问题是实现业务发展与风险管控的最佳结合。事业部制构建的核心环节就是改变传统的高度集权的资源管理体制和风险管理体系,以资本管理为核心,将资本确立为资源授权和风险授权的标准,对各家事业部进行与其职责相匹配的授权,既包括资源授权,又包括风险授权。

(一)事业部构建原则

事业部制构建的基本原则如图8-2所示。

图8-2 构建事业部制的原则

(二)事业部构建的分类

就中小银行而言,事业部的设置主要以按区域、按业务性质(或产品)或两者兼顾的办法来划分。目前,我国中小银行普遍采取的分、支行管理体制就是按照区域来划分事业部,每家分、支行都是相对独立的事业部;而国际先进的商业银行普遍从区域型事业部制过渡到条线型事业部,再由条线型事业部过渡到区域型和条线型相结合的矩阵管理架构。

那么,划分事业部的标准究竟是以区域为主,还是以业务性质为主,这主要由什么因素决定的呢?划分事业部的标准通常是从市场发展角度、业务性质角度、监管体制角度看。

划分事业部的标准如表8-2所示,区域事业部制组织结构如图8-3所示,产品型事业部组织结构如图8-4所示。

表8-2 划分事业部标准

图8-3 区域事业部制组织结构

图8-4 产品型事业部组织结构

根据我国中小银行现状和实践,建设精品银行、构建中小银行事业部体系,笔者从地区事业部制、特色事业部制、虚拟事业制和全员营销三个方面阐述精品银行事业部制的实践。如图8-5所示。

图8-5 精品银行事业制建设导图

地区事业部的构建

目前,我国中小银行普遍采取的分支行管理体制就是按照区域来划分事业部,每家分支行都是相对独立的事业部。基本做法是按照经营的地区或区域组建事业部,各事业部均承担某一地区或区域的全部工作职责。

特色事业部的构建

(一)金融同业事业部

银行同业金融业务是指以金融同业客户为服务与合作对象,以同业资金融通为核心的各项业务,是商业银行近年来兴起并蓬勃发展的一项新业务。具体包括代理同业资金清算、同业存放、债券投资、同业拆借、外汇买卖、衍生产品交易、代客资金交易和同业资产买卖回购、票据转贴现和再贴现等业务。近年来,银行同业业务发展迅速,同业业务量、收入、利润等在商业银行各项业务的占比和贡献明显提高。

金融同业业务具有经济资本占用较少、经济增加值突出、风险相对较低、综合性、交叉性、创新性较强的特点,横跨信贷、贷币、资本三大市场,已经成为精品银行为客户提供综合化服务的重要平台。建立金融同业事业部,加强金融同业间的合作有利于实现优势互补和资源共享,是精品银行提高市场竞争力的有效途径。以下是加快发展金融同业业务的具体措施。

1.确定发展同业业务的指导思想和方针

同业业务发展潜力巨大,其竞争也将日益激烈。“在竞争中合作,在合作中共赢”应该成为同业合作发展的指导思想,“立足自身、分析需求、选择品种、准确定位”是发展同业业务的基本方针。

2.夯实管理框架基础,建设同业业务专业人才队伍

建立金融同业事业部,成立同业专业化的管理团队,明确三大职能:管理职能、营销职能、风险管理和内控机制职能。

一是管理职能:制定同业业务的中长期发展规划、年度计划和发展策略,获批后组织实施;负责审定、优化业务制度、标准和流程。组织同业业务情报的搜集、整理、分析、交流,建立信息反馈机制;组织并指导同业产品的调研、宣传以及日常管理工作。

二是营销职能:负责同业客户的营销维护工作,指导和协助基层营销同业业务;负责收集、分析金融同业动态信息,提出应对策略以及对金融同业产品的开发需求;负责开展同业业务的培训工作;负责建立同业客户经理队伍,建立业务考核机制,落实考核办法并监督考核。

三是风险管理和内控机制职能:制定同业授信审批政策与流程并监督执行;负责审查分析同业客户的授信资料,识别并发现潜在风险、揭示风险点,并提出风险防控措施;负责同业授信后项目的风险动态跟踪、复查和监控管理。

3.确定合作重点,大力推进“银银合作”业务

(1)采取有效措施,深化同业合作,促进银行类存款和非银行类存款齐头并进、有效增长。

(2)做大、做强票据业务。票据业务是一项见效快、风险小、易操作、成本低的主要银行业务,是各家精品银行提升经营效益的一条重要途径,是争取客户、占领市场的一项主打产品,它不仅能提升对全行中间业务及经营效益的贡献度,而且能够实时调剂信贷规模及优化资产结构。

(3)全面推进新型代理业务。包括代开银行承兑汇票、代理国际业务、贸易融资代付业务等。

(4)与此同时,要继续做好传统代理业务,如现金代理、支付结算代理、政策性银行代理等。

4.推动银证合作业务的快速发展

(1)积极应对“单客户多银行”存管模式的推出。

(2)大力提升第三方存管业务发展的质量。

(3)做好代理证券公司集合理财业务。

5.深化与小额贷款公司业务合作

(1)在小额贷款公司数量迅速增长,资金规模不断扩充,经营逐渐规范的情况下,各行要加强与辖内政府金融办的沟通,依托中小银行小额贷款公司综合业务系统的功能优势,尽可能多地与辖内小额贷款公司开展账户开立、资金存放、代理结算合作,积极营销小额贷款公司验资账户、日常结算账户和增资扩股资金。

(2)在开展日常结算合作的基础上,审慎适时选择辖内资质优良、综合效益高的小额贷款公司开展融资业务合作,做好谈判议价工作,并加强小额贷款公司融资风险管理。

(3)充分发挥小额贷款公司上下游客户辐射联动作用。一方面,建立和加深与小额贷款公司优质股东在资产、负债、中间业务上的合作关系;另一方面,积极向小额贷款公司借款人提供理财、银行卡、第三方存管等中间业务产品,拓宽中小银行金融产品营销渠道。

6.创新工作方式方法,带动全行金融同业业务创新

针对金融同业业务合作形式多样、产品丰富、创新空间广阔的特点,金融同业事业部要以提升效益、深化合作为目标,创新工作方式、方法,在符合政策要求的前提下,加强前期市场调研和信息采集工作,根据同业竞争和客户需求,不断开发出有市场效益的创新性产品,积极抢占新产品的市场份额。

7.建立完善的风险防控机制,有效防范同业业务风险

一要明确各部门的风险防控职责,建立同业业务风险预警机制和快速反应机制,及时发现、预防和处理风险事件,规避市场风险。

二要根据政策变化,逐步完善同业业务的各项规章制度和业务流程,做到有据可依,防范操作风险。

三要建立明确的客户准入政策、合理的产品分类政策和科学的授信额度核定政策,控制信用风险。

(二)投融资事业部

为适应金融市场发展的需要,精品银行需要建立投融资事业部专门从事投融资业务。将现有的分散于公司业务板块、个人业务板块和资金业务板块的与投融资业务相关的业务、职能、人员加以整合。同时,给予投融资部相对独立的经营决策权,以有效把握市场机遇,充分调动内外部的各种资源,对投融资部进行系统策划、拓展和管理。

精品银行开展投融资业务营销应坚持“以客户为中心”,针对不同客户的需求,开发多元化、个性化、系统化的业务产品,为客户设计全方位的金融服务解决方案。要突破传统的存贷款观念,在为客户融资的基础上,通过提供项目融资、委托理财、投资咨询、资产管理、金融创新等投融资业务,实施多元化营销策略。

1.优化业务流程,提高研发能力

优化投融资业务的流程,提升审批效率,以增强对客户需求的响应能力。谁能在第一时间做出业务决策,在既定的风险容忍范围内对客户作出可兑现的承诺,谁就有机会赢得业务,塑造更强的竞争力,市场地位更加稳固。

除此之外,要应依托自身优势,强化相关业务领域和行业的研究。发展投融资业务要坚持市场化理念,充分利用在长期经营过程中形成的资金实力、客户资源、机构网络、对外信誉等优势,通过研究和创新,积极发展重组并购、结构化融资、财务顾问、资产管理、资产证券化、衍生品交易等业务,同时不断发展股权私募、上市顾问等业务,为客户提供全方位金融服务。

2.建立有竞争力的管理团队和人才队伍

对于精品银行投融资业务来说,最大的资产就是银行的品牌和高素质的人力资源。投融资业务是一项高度专业化的智力密集型金融中介业务,因此,精品银行要培养一批精通金融、财务、企业管理等知识的综合型人才,又要引进证券、法律、营销、IT通讯、房地产等各方面的专业人才,为投融资业务发展奠定人力资源基础。其中,管理团队应该具有开阔的国际化视野,不仅能在执行国内业务的过程中,有效协调监管机关、客户和行内外关系,还能顺畅沟通国际先进同业,吸收借鉴国际经验用以发展国内业务。专业团队应该具有精深的专业知识和技能,能创新出适应市场环境的合规产品或服务,为客户创造价值。

3.建立与投融资业务相匹配的激励机制

投融资业务竞争尤其激烈,因此,精品银行要建立富有竞争力的薪酬激励机制。借鉴国际投融资的先进理念,形成一套缜密且有竞争力的薪酬体系,吸引和留住优秀的工作团队。在激励体系设计上一是要和市场接轨,高风险、高回报。要打通投融资人员晋升通道,让投融资从业人员通过晋升得到组织的认同。

4.构建与投融资业务相适应的风险管理体系

投融资业务经营围绕着金融产品的生产、金融服务的提供、为客户分担风险进行,其盈利的来源就是承担风险的溢价。因此,在现代金融市场中决定投融资竞争力高低、决定其经营能力高低的关键和核心,就是其能否有效地对风险进行全面的管理,能否积极主动地承担风险、管理风险、建立良好的风险管理架构和体系,以良好的风险定价策略获得利润。因此,精品银行必须投入充分的人力和资源建立起一套与精品银行原有的、保守的风险管理制度相区别的投融资风险管理制度。

5.权衡精品银行发展投融资业务的文化冲突

传统商业银行和投融资之间存在着各式各样的文化冲突,这种文化冲突集中体现在对待风险的态度上。传统银行秉承“审慎经营”的原则,往往采取规避风险的态度。相对而言,投融资比较偏好风险,强调主动承担和控制风险,通过创新的金融工具和金融方法来分散和控制风险以赚取超额收益。因此,要制定科学的风险控制体系,权衡两种风险文化冲突,达到精品银行好的收益和风险的控制平衡。

6.建立统一、集中的信息支持平台

精品银行应该建立统一、集中的信息支持平台,这是投融资事业部的信息基础。通过数据集中、整合、加工,深入分析和挖掘客户信息,建立满足多样化需求的客户关系管理系统;建立多元化的业务、财务管理和风险控制系统;整合和建立复合型产品创新和销售的信息技术平台。

总之,精品银行应从抢占未来市场竞争制高点的高度,从战略上明确发展投融资业务。通过投融资业务的发展,增加精品银行在资本市场业务领域新的产品线,促进精品银行传统业务与资本市场业务之间的整合和联动。真正形成依托传统业务促进投融资业务发展,通过投融资业务发展带动传统业务发展的良性循环,两者相辅相成,从而提高精品银行的总体效益。

(三)小微企业事业部

小微企业业务领域是中小银行的优势业务领域,但随着利率市场化、人民币国际化以及金融脱媒趋势的形成,精品银行和大型股份制银行的客户结构趋于中小化的特征明显,中小银行在中小微企业业务领域的优势受到越来越多的挑战。因此,精品银行应该顺应经济金融环境的变化,结合自身资源禀赋,对发展战略进行重新审视,实施差异化经营战略,将大力发展小微金融业务作为结构调整和战略转型的重要举措,创建小微企业事业部专门服务于小微企业。

由于中小微企业业务的特点是对效率要求非常高,对金融产品需求具有多样化、个性化的特点,并且风险高。因此,小微企业事业部应该利用产品标准化、作业流程化、生产批量化、队伍专业化、管理集约化和风险分散化获得专业化优势。建立精品银行小微企业事业部的主要事实策略如下。

1.创新组织架构,提升专业化水平

建立小微事业部,首先要解放思想,创新思路,积极构建适合小微业务发展的组织体系。在总行层面,围绕小微业务流程,建立专门的机构——小微企业事业部,负责全行小微业务的规划推动、产品管理、团队管理与培训等工作;在分支行层面,根据小微业务特点,以“效率优先、兼顾风险管理”为原则,增设零售银行小微企业事业部,主要负责小微业务销售工作,为小微事业部的业务提供服务保障。高效、专业的组织管理架构的确立,实现了专业化经营和风险管理,为精品银行实现小微业务的快速发展提供了组织保障。

2.整合产品与服务创新,探索新型商业模式

针对小微企业特点做好标准化的产品开发,做到既能满足小微企业金融需求,又能符合风险控制要求的新产品上。在进行标准化金融产品的开发和设计时要充分考虑风险控制,同时根据小微企业创业、成长、发展、成熟等不同发展阶段中的不同需求,将“以客户为中心”和“小微企业全面金融服务”理念真正嵌入制度和流程中,基于客户细分、市场细分和客户贡献度差异设计多样化需求的产品组合,实现产品和服务的创新,提高精品银行的竞争力。

3.设计全新流程作业模式,提高运行效率

由于小微企业贷款具有要得急、频率高、数量少、风险大、管理成本高的特点,使用传统公司大客户的金融产品和服务流程将无法适应现实的需要。因此,必须按照“灵活高效”的原则,重新设计流程作业模式,实施标准化作业。新作业流程有以下两个特点。

一是将授信评审环节前移至市场开发环节,真正做到客户批量开发、批量审批、批量管理,迅速扩大了贷款处理能力。

二是将可标准化作业的流程分解动作,使各岗位专精于本岗位的核心技能与效率,并通过非核心业务外包、多种用工方式组合等形式,大幅降低单笔交易成本,迅速走向“信贷工厂”处理模式。

综上所述,精品银行成立小微事业部,一方面可以履行社会责任,破解小微企业融资难题;另一方面可以优化中小银行业务结构,实现财务绩效目标和盈利模式再造,有利于摆脱银行同质化竞争困境,走出一条不同于同业的差异化发展之路。

虚拟事业部的构建和全员营销

(一)虚拟事业部

虚拟事业部是一种新的动态组织形式,能够使精品银行在以多变和不确定性及全球化趋向为特征的市场环境中抓住市场机会。精品银行虚拟事业部是指为迅速向细分市场或指定客户类提供相应金融产品和服务,在一定时间内结成的动态事业部组织,通常由拥有此业务行业资源和经验的领导兼职牵头,行内其他部门员工兼职组成。该虚拟事业部组织具有一定业务规模,但尚未达到独立成一个事业部的规模。

1.虚拟事业部的特点

(1)虚拟事业部是精品银行实行全员营销的有效组织形式和战略目标落地的有力支撑。

(2)虚拟事业部具有较大的适应性,在内部组织结构、规章制度等方面具有灵捷性。虚拟事业部是一个以机会为基础的各种核心能力的统一体,这些核心能力分散在许多实际组织中,它被用来使各种类型的组织部分或全部结合起来以抓住机会。当机会消失后,虚拟事业部就解散了。

(3)虚拟事业部的成本优势和高效的特点。虚拟事业部是通过整合各成员的资源、技术、顾客市场机会而形成的,它的价值就在于能够整合各成员的核心能力和资源,从而降低时间、费用和风险,提高服务能力。

(4)虚拟事业部中的成员必须以相互信任的方式行动合作是虚拟事业部存在的基础。组织成员通过高度自律和高度的价值取向共同实现团队的共同目标。

2.虚拟事业部的运作

精品银行运转虚拟事业部通常按照以下五个方面运作。

(1)市场机遇确定

虚拟事业部是一种为捕捉市场机遇而存在的临时组织,因此,确定市场机遇是虚拟事业部运作的首要任务,它包括识别市场机会和定义顾客价值。

为此,银行一方面要建立一种对市场信息全方位的采集监控系统,以便及时、准确地获取信息,同时,也要提高信息分析和决策水平,从中捕捉和识别市场机会。

另一方面,企业还必须真正从顾客的价值角度出发,根据顾客明确或隐含的需要来定义金融产品或服务的具体特征,将满足顾客的需要、特别是如何使顾客的价值增值作为组织最重要的目标。

(2)业务虚拟分析

在具体定义了产品或服务之后,精品银行必须对完成这些目标所需要的资源和能力,尤其是核心资源和能力进行计划,并与自身所具备的条件进行比较,以决定是否采取虚拟化运作及虚拟业务的选择。企业在做出这种决策时,必须全面考虑各方面的因素,包括新产品或服务的创新类型、产业附加值曲线、企业核心竞争优势、业务活动的战略地位、市场对新产品或服务的时间、成本和质量要求以及各种风险等。

(3)虚拟事业部构建

精品银行在确定构建虚拟事业部后,通常需要由熟悉该模块业务的领导牵头,通过内部招募,组建团队,所有人员均为兼职。

首先,要在银行系统广而告之,鼓励银行广大员工报名参加。

其次,具有一定选择性的遴选。虚拟事业部作为一种组织形式,势必需要组织成员要有机组成,最好是一种优势互补的人才结构进行选择。

再次,要适度控制银行的组织规模,根据从事业务模块的市场容量和组织规划设定组织规模。

(4)虚拟事业部运作

所谓虚拟事业部的具体运作时指基于顾客的价值流、信息流和物流的设计和规划。

首先,根据已定义的顾客价值来设计实现这一价值的价值流,优化组织之间的价值流,剔除传统经营中不必要的环节,使虚拟事业部能在低成本下高效运作。

其次,在此基础上,设计和优化组织的信息流和物流,使企业的信息流和物流能高效运转,为顾客提供更好的产品或服务。

再次,设计虚拟事业部共享利润、成本、风险和责任的合作机制。研究如何建立利益分配机制、开发一个风险较大的产品或服务如何分摊成本和风险、如何共同承担对用户产品或服务质量方面的责任等。

这些体系的建立是虚拟事业部运作的根本。

(5)虚拟事业部的结束

当虚拟事业部已经完成经营目标或者由于某种主客观原因无法继续合作完成经营目标时,就要解散虚拟事业部,或者成立新的相应的实体事业部。精品银行在此次合作的效果和成败中学习,吸取经验教训,增强企业核心竞争优势。

因此,虚拟事业部日益成为公司竞争战略“武器库”中的重要工具。这种组织形式有着强大的生命力和适应性,它可以使企业准确有效地把握住稍纵即逝的市场机会。虚拟事业部有待不断实践创新,也存在无限可能性。

(二)虚拟事业部制下全员营销

1.全员营销的含义

为了在复杂多变的市场环境中求得长期生存和持续发展,中小银行必须以客户为导向,制定和实施适应市场需求的营销战略,构建的营销战略体系应包含:全方位的营销服务体系、类别系列化的营销产品体系、多层次立体化的营销渠道体系、高素质的营销队伍体系、高品质的品牌营销体系。其中,全员营销是银行市场营销的必然内涵。

全员营销是一种以市场为中心,整合企业资源和手段的科学管理理念,指银行所有员工对银行的产品、价格、促销和需求、成本、便利、服务等因素进行互相配合,最佳组合以满足顾客的各项需求的一种营销模式。该营销模式体现的是全体员工以市场营销为核心,研发、生产、财务、行政等各部门统一以市场为中心、以顾客为导向,进行营销管理。

各个精品银行也在全员营销方面做了很多有益的尝试,比如,某中小银行构建的“行领导亲自抓,业务部门具体抓,管理部门协同抓,全体员工齐上阵”的大营销网络框架;中国银行确立的“上下联动、左右联动”的营销方针,使中国银行建立起了由董事长、行长等行领导带头营销,并对分支机构提出要一把手营销,全员营销的营销机制。

2.虚拟事业部制下全员营销

在当前中小银行在推行全员营销制度时,存在很多问题。具体表现在对于目标的分解只是一个硬性按照职级的分解,属于摊派性质,具体操作性不强,往往还引起员工的抵触。而虚拟事业部制的构建恰恰能够解决这个问题。

(1)增加新的利润增长点,真正实现全员营销的价值。虚拟事业部的建立,一般是基于一个新的业务,是区别于公司原有业务的,原先所谓的全员营销只是下发单一的储蓄存款指标。新业务比如房地产行业客户的开发、大额消费信贷业务等,这样就解决了单一增长问题,对银行来说增加了新的利润增长点。

(2)充分调动员工积极性,设置合理的薪酬激励机制。虚拟事业部的成员都是兼职的,因此,在设立薪酬绩效时,薪酬包括两个部分——主业部门工资和虚拟事业部门工资。其中,管理人员的工资在虚拟事业部的比重要大些,一般员工的比例要小些。这样设置,既解决了员工的生活安全问题,又给虚拟事业部增加了考核和激励的手段和抓手。如图8-6所示。

图8-6 某中小银行虚拟事业部薪酬设计方案

(3)虚拟事业部可以放大公司整体营销能力,实现“1+1>2”的效能。原先全员营销往往是单打独斗,缺乏计划,没有章法,往往会遇到各种各样的困难,很难收到成效。现在成立了虚拟事业部组织,可以进行有组织有计划的进行营销,从根本上解决单兵作战的困境。

(4)兼顾公司和个人利益,实现双赢。随着市场的不断变化,往往出现一些商机,而对于银行来说,不能马上成立一个部门专门处理,这样从组织上和费用方面都得不偿失。如果采用虚拟事业部制,它的灵活性、柔性及运作机制上,都可以很好地解决公司利益和个人利益兼顾的问题。这样,既可以抓住商机,又可以解决员工自己营销的困境。

国内银行事业改革实践案例——民生银行

民生银行公司金融业务改革的总体思路是:在公司业务集中经营改革的基础上,实行责、权、利结合,激励约束配套,优化运行机制,对公司金融主要产品线和行业线实施准事业部制度,迅速做大、做强主要的利润增长点,促进全行公司业务转型和协调发展。事业部制改革的四个核心理念是公司化运作、专业化销售、专业化管理、专业化评审。该行的目标是到2010年,主要公司业务将集中到总行,全面实行事业部制度。如图8-7所示。

图8-7 民生银行事业部制改革“三步走”示意图

2005年下半年,民生银行开始酝酿公司业务组织架构的改革,最终决定实行公司业务的集中经营。在这场改革中,民生银行取消了在过去几年曾经创造极大效益的等级支行制度,把支行的公司业务全部上收到分行,支行只从事零售业务。从2006年初开始,短短的半年时间,完成了22家分行和直属支行的公司业务集中经营,除了北京管理部和上海分行之外,民生银行所有的分支机构在进行市场细分、定位和规划的基础上,重组销售架构,完成公司业务集中经营,最终把246个支行的公司业务上收到分行的176个行业金融部,支行不再从事公司金融业务,初步形成了行业规划、市场定位、专业化团队、专业化营销和专业化评审。

2007年7月,民生银行正式决定全面启动公司业务事业部制改革。改革先对公司业务主要产品线和行业线实施准事业部制度,迅速作大做强主要的利润增长点,促进全行业务转型和协调发展。2007年9月,贸易金融部、金融市场部、投融资部和工商企业金融部首批四家事业部挂牌成立;随后的2008年初,地产、能源、交通和冶金四家行业金融事业部挂牌成立。四家行业金融事业部从分行划走了平均近40%的资产,把高风险的业务由支行——分行——总行“三级经营、三级管理”的体制变为事业部“一级经营、一级管理”的体制。支行不再从事公司业务,专门从事零售业务,从而为民生银行大力发展零售业务腾出了空间,300多家支行网点成为零售业务的平台。

作为零售业务的后来者,民生银行确定了在大力发展负债业务的同时大力发展零售资产业务,利用资产业务带动负债业务进而带动整个零售业务发展的思路。随后,又提出了“商户进支行、商户进柜台”的发展思路,把小微企业融资确定为大力发展零售资产业务的突破口。经过半年多的市场调研和业务试点,2009年2月20日,民生银行的小微企业融资产品“商贷通”开始在上海推出,并陆续在全国11家分行推出。

2008年1月,民生银行专门服务中小企业的工商企业金融事业部在上海挂牌成立。经过1年半的运作,在积累了丰富的业务经验和210亿元的中小企业贷款规模之后,民生银行响应银监会“设立中小企业业务专营机构”的号召,工商企业金融事业部更名为中小企业金融事业部,从原来的长三角六区域范围扩大至对全行分行中小企业业务条线的专业化经营管理。全行中小企业金融业务继续按事业部进行授权管理,总行对中小企业金融事业部考核全行中小企业经营目标等责任目标,在人力资源、财务管理、风险管理等领域继续按事业部进行授权管理,并实行事业部分配激励政策。各家分行负责按照中小企业金融事业部专业化管理规则,组织本区域中小企业业务的销售。民生银行开展中小企业业务的目标是:在未来三年内,中小企业贷款年均增长200%以上。如图8-8所示。

图8-8 民生银行贸易金融事业部内部组织图

图8-9是民生银行事业部改革后的组织机构图。

图8-9 民生银行事业部型组织结构图

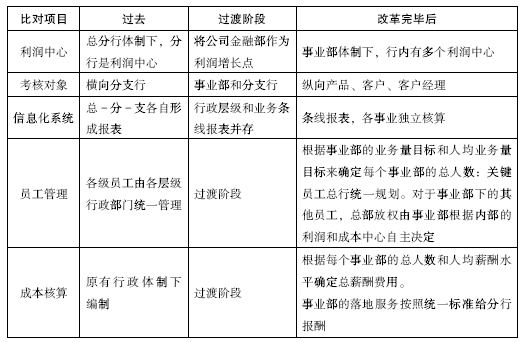
表8-3是民生银行实行事业部制改革前后情况对比分析。

表8-3 民生银行实行事业部制改革前后情况对比分析