7.附录

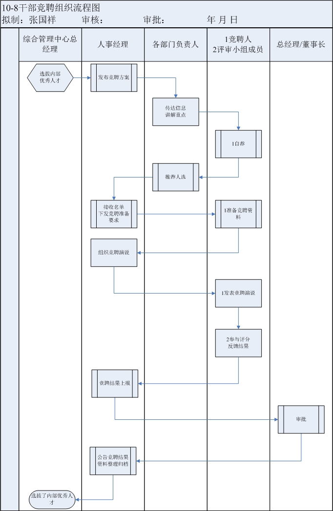
附录1:竞聘活动组织流程图

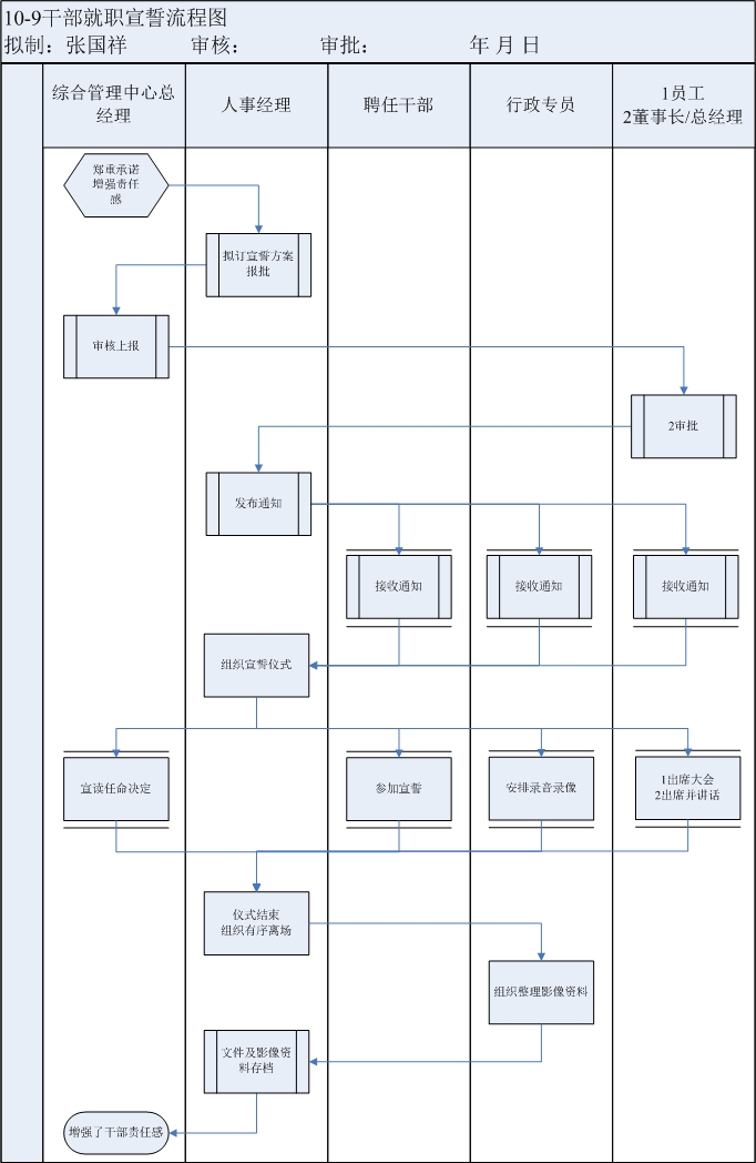
附录2:就职宣誓大会组织流程图