9.附录

附录1:成立项目领导小组文件参考模板

关于成立____________有限公司

__________项目领导小组的决定

为实现企业管理升级、品牌升级的发展战略,提升企业核心竞争力,让员工价值增值,让企业管理效率提升,建立一套务实卓越的管理体系,培养一个带不走的专家团队,实现企业与员工共同成长,最终达成企业管理制度化、流程化、标准化、系统化的目的,经公司董事会研究决定:成立____________公司企业规范化管理体系建设项目领导小组,负责公司企业规范化管理体系建设项目设计、实施推进的组织领导工作。

项目领导小组组成人员如下:

项目组组长(企业负责人):

项目组专家副组长(项目首席专家):

项目组副组长(企业总经理或常务副总经理):

项目领导小组其他成员(大型企业为高管,小型企业为中层主管):

项目专家助理:

项目办公室主任(可由领导小组成员兼任):

项目秘书(小型企业1名,大型企业可多名):

项目系统设计师(若干名):

此决定

___________________公司(盖章)

年 月 日

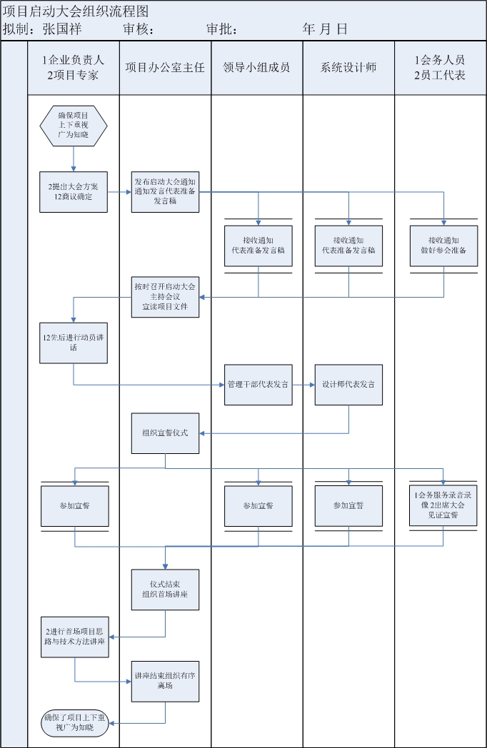
附录2:项目启动大会组织流程图