5.2 ​ 方案推行实战

不同难度的推行对象,其推行方法和力度有所区别。一般来讲,如果方案简单,推行过程倾向于简洁;方案复杂且涉及领域较多,则需要相对完整的推行过程,也会耗费更多时间。

下面我们看几个体系推行的实际案例:

◎​ 案例一:开发项目计划的落实

Watts S.Humphrey33,享誉世界的软件质量之父。在他担任IBM商业程序开发实验室负责人之际,IBM 360系统已经发布,硬件将陆续交付用户,但是360 编程系统的设计仍未完成。在过去一年里,原定交货日期已经拖延几次,没人相信交货日期。

为此,Watts S.Humphrey走访实验室、会见管理人员,了解工作进展情况。每到一处,被要求提供开发计划和进度时,管理人员都拿不出像样的工程计划,一些小组只是随便涂几笔而已;当问及开发软件的最佳方法,他们都大谈评估和计划,但是问及为什么不按这一方法展开工作,他们则回答没有时间。

由于360系统极为关键,Watts S.Humphrey决定获得管理层的支持。如果项目团队事先未能提交书面开发计划,将不得给任何项目提供资金,不得发布其产品。每个小组必须为当前项目制定计划,并且要得到其他小组的赞同。这项指令在所有实验室中引发了一场恐慌,但是也取得了预期的效果:开发小组在90天内完成了原定计划,并且在接下来的两年半内从未延期。

产品开发计划的重要性是显而易见的,IBM的管理人员却并不打算制定一份可遵循的项目计划,给出的理由也很牵强。从描述可以判断,未能执行的根本原因是没有形成职业习惯,以及缺乏必要的惩罚。

如何应对这些职场老手?显然说服教育、以理服人无法在短期内见效。Watts S.Humphrey祭出了撒手锏:没有书面计划就没有预算,并且获得了领导层的坚定支持。尽管引起了“恐慌”,结果却是令人满意的。

在这个简洁有力的案例中,推行对象是一项名为“制定并执行产品开发计划”的管理制度,并不涉及其他相关的管理制度,同时公司也具备落实的前提条件,推行难度不高,只是缺欠强力推动。因此,采取短促有力的措施,很快就可以看到效果。

◎​ 案例二:产品规划制度的落实

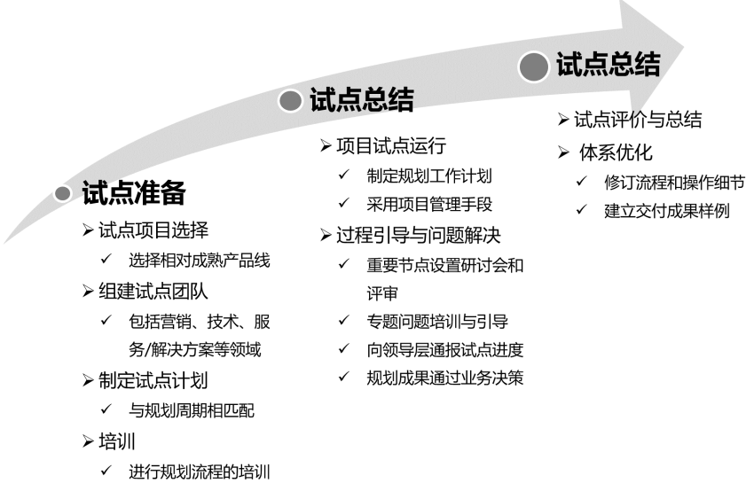
某企业为解决资源配置不合理、产品研发缺乏前瞻性等问题,建立了崭新的产品规划流程,需要进行试点运行。图5-2展现了完整的推行计划。

图5-2 完整的推行计划

规划工作对该企业来讲是新鲜事物,需要一个熟悉、提高的过程。在推行工作时,应该帮助试点小组将细节做到位,获得相关干系人的认可。表5-4是需要重点关注的活动。

表5-4需要重点关注的活动

序号

重点活动

说明

1

试点项目选择

选择比较成熟的、主打的产品线,有利于规划工作开展,规划成果也容易被认可

新兴产品线,处于寻求市场突破口的阶段,对规划要求高且不确定性大,不宜作为试点对象

2

组建规划团队

需要研发、市场、服务和解决方案的业务骨干共同参与,并且将研发领域作为团队负责人

3

培训

培训的重点是规划流程及其活动细节

4

试点项目运作

在试点项目运作过程中,强调几个层次的沟通:

团队内部的沟通,形式为研讨会和评审

规划团队与业务部门的沟通,将规划思路向业务部门领导进行汇报

规划团队与领导层的沟通,形式为定期工作报告、规划成果汇报与决策

5

体系优化

分析试点运行中的问题,修订规划流程

形成交付成果样例,便于全面推行

5.3 ​