【示例】

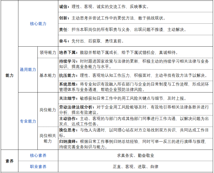
表3-9 员工关系主管岗位的隐性特征参考

(1)专业能力

​ 能否概括一下,哪几种情况下的离职,企业是不需要支付补偿金的?

​ 在你的岗位工作经历中,有没有公司本计划支付离职员工补偿金,但经你调解或协商,最后并没有支付或者降低了支付金额,员工仍然顺利办理了离职手续的案例?如果有,你是怎么做到的?

​ 你的上一家公司有灵活用工或派遣用工的用工模式吗?你们为什么选择使用这样的用工模式?

(2)通用能力

​ 如果某部门有一位老员工,每年考核总是不好不坏,算不上优秀,也不是垫底。新来的部门负责人却看不上这位老员工,几次让人力资源部想办法劝他离职,最好公司不花钱或少花钱。这项工作,人力资源部经理交给你来办,你怎样看这件事?准备如何做?

​ 公司现行的《员工手册》版本是三年前修订的,如今需要根据近几年出台的法律制度做完善与修订,这项工作由企划部和人力资源部共同完成,人力资源部负责汇总,企划部予以协助。人力资源部经理把这项任务交给你,不仅要修改有关员工关系的部分,还包括员工考勤、休息休假等相关内容。另外,还需要你与企划部及时沟通与协调,将他们修改的企业文化与组织架构等内容,与其他内容做整合,确保按期完工。你准备怎样做?能否概括一下你的工作步骤?

(3)核心能力

​ 如果你入职后,发现你们部门的业务流程图中,关于你的岗位流程部分存在不严谨的地方,少了两个跨部门的工作步骤。此时,若是你自己主动提出,不仅修改流程图需要花时间,增加了你的工作量,也会因为多了这两个步骤,在跨部门审批工作任务时,审核时间也会因增加了两个部门的审批签字而拉长。对此,你会提出修改吗?为什么?

​ 你入职公司后不久得知,你所在岗位的前任在离职之前,与公司计划解除劳动合同的一位老员工谈崩了,这位老员工离职后向仲裁机构提请了仲裁,公司已接到仲裁机构的《调解通知书》,准备应诉。现在这个仲裁书和《调解通知书》都在你工作桌上,你会怎样准备这项工作?你会向部门负责人提出,希望他来协助完成吗?

总之,职员级岗位的“横向”招聘,须围绕《岗位说明书》要求的内容分板块进行:“硬件”信息,借用线上筛选工具;“软件”能力,通过行为面试技术进行递进式提问(如表3-10所示)。在应聘者的回答中获知能力水平,进行全面匹配与综合评判。

表3-10 横向匹配汇总