一、以“企业转型”为内销发展驱动力,推进两大关键举措
利豪家具的“转型驱动”:从生产制造型向品牌运营型转变。
利豪家具作为“海归企业”的典型代表,之前以“外销订单拉动生产制造”驱动发展为主,而内销市场早已是“品牌运作”的天下,海归企业运作国内市场首先要转变原有的“生产制造导向思维”,以塑造品牌、推进品牌运营为企业发展的关键驱动力,如图4-1所示。

图4-1 从生产制造型向品牌运营型转变
关键举措一:抓住沙发市场求突破。经过长达40余天的内部访谈和外部调查,项目组认为,此时国内的沙发市场发展空间大、市场潜力大、高度匹配利豪家具外销产能的转换,更适合此时的利豪家具内销业务,所以,我们建议利豪家具锁定沙发市场做突破,从办公椅市场转战沙发市场,以真皮沙发为强势突破口。
关键举措二:抓住品牌运作寻发展。国内沙发市场早已是品牌制胜的时代,无品牌不大、无品牌不强,以品牌化经营为导向,树立品牌经营意识,合理规划产品线,推进专业化营销管理等。
二、利豪内销业务突破“五项方略”
利豪家具内销业务发展须以品牌运营为引领,以企业关键转型为驱动,从多层次品牌战略、差异化产品方略、专业化营销管理、新锐型招商推进、实效类营销保障等方面着眼推进,稳步提升,如图4-2所示。

图4-2 海归利豪内销业务突破“五项方略”
(一)多层次品牌战略规划
1.海归要突破,就要有独特的品牌理念——我是利豪,我不同
利豪家具作为海归企业的典型代表,对沙发市场的消费者认知调研极其重要,项目组选取了1200个消费者进行问卷调研,有效样本高达1000个,而消费者的认知多种多样。
“我认为,沙发首先要价格高,一分价钱一分货嘛!”
“沙发是家具的一部分,家的温馨、家的氛围很重要!”
“好沙发就是要价格合适、品质高,品质还是第一位的。”
经过7天的统计,项目组绘制了国内沙发品牌消费者心智地图(如图4-3所示),对消费者的沙发感触进行了专业化剖析。大家一致认为,现有国内沙发品牌基本占据了沙发消费“功能认知空间”,情感化诉求将是未来优秀沙发品牌的捷径,技术、自然等可以考虑作为利豪沙发品牌的诉求重点,这也是沙发市场极大的心智机会!

图4-3 国内沙发品牌消费者心智地图
“我认为利豪要做市场的跟随者,成熟品牌已经走过的路,我们跟着走是不会有风险的,可以极大地降低失败率,也可以发展得更快、成长得更快!”项目组成员小李说。
“不,我建议利豪还是要做行业领先者,抓住消费者的心智机会,别人没做的我们要重点做、集中精力做,抓住大机会才会有大空间,有大空间才会有大未来!”项目成员小王说。
大家经过多次讨论,并征求祝总的意见,最后,大家一致认为,利豪就是要做行业领先者,领先一步,做高知名度、高影响力、高专业化的大众消费品品牌,打造“企业家品牌”!
2.海归要发展,就要有新锐型品牌定位——沙发要有舒适感
(1)为了给品牌定位,项目组讨论了三天三夜!何老师拍案:做足价值,突出舒适感。
经过前期的调研访谈和深入的行业洞察,项目组已经认识到,沙发消费者的心智认知存在“机会空间”,诉求方向在于天然、科技等,而真正确定合适的品牌定位需要经过广泛的讨论和深入的研究,可让所有人没想到的是,品牌定位的讨论竟然延续了三天三夜。
第一天,项目组成员通读所有调研资料、访谈记录和企业资料,各自研究诉求方向的可行性,品牌定位方向和品牌主题的思考成为项目组成员的主要任务,每个成员都需要有自己的明确意见。
第一天晚8:00,项目组会议开始了。大家聚集在公司的大会议室里,有同事拿来了“红牛饮料”,有同事拿来了“安吉白茶”,更有同事在公司附近的宾馆订了房间……有人主张诉求高品质,有人主张诉求亲切感,有人主张诉求舒适感,有人主张诉求高科技……多种多样,讨论热烈而深入,一直持续到早上4:35。
第二天第二夜如是,这种情形一直延续到第三天早上7:00。
第三天晚上8:30,
经过三天三夜的讨论,利豪的品牌定位产生了。
基于目前沙发行业的技术、自然、定制化的定位空间未被占领,考虑到生产成本的约束,定制化暂不考虑,于是,我们建议利豪沙发品牌定位为:健康、科技和舒适。
利豪家具进军国内市场时,国内沙发品牌主要是“多品牌架构”,有做高端的品牌、有做中档的品牌、有做个性化的品牌,多品牌架构是沙发行业品牌运作的主流。为此,利豪家具采取“多品牌架构运作”,以三大品牌涵盖多种档次,档次从中档到奢侈级,风格从经典到时尚、休闲,人群更加多元化,消费更加多样化,既满足现有市场运作的需要,又前瞻了未来的发展空间,如图4-4所示。

图4-4 多品牌架构运作
3.匹配的设计——“三个品牌识别体系”
“利豪做沙发内销市场,品牌定位是引领,品牌架构是关键,品牌识别是承载,再好的品牌规划也要通过品牌识别设计表现出来!”利豪某高层这样表示,对品牌识别设计充满了期望。
时间很紧张,短短3个月的时间,从业务整体规划到品牌规划再到招商体系,从策略制定到导购培训,对相应的品牌识别要求更高。

图4-5 品牌识别
终端SI设计涉及品牌体验设计、专卖店功能区域划分、终端色彩陈列等多个方面,联纵智达项目组调集了50名来自营销领域、专卖店运营领域、营销推广领域、店面陈列领域等领域的专家,历时30天,与营销相关模块并期作业,实现了品牌识别的完美呈现,如图4-6所示。

图4-6 终端SI设计
海归企业在设计方面容易重视品牌表现而弱化招商设计,利豪品牌识别设计小组很好地规避了这个误区,项目组经过100多次的讨论、修订、再讨论、再修订,最终实现招商物料设计和策略规划的良好匹配,使设计更好地实现了策略意图,如图4-7所示。

图4-7 招商物料设计
4.震天的响动——陈道明做代言
“代言人方面,我选择黄晓明!”项目组小王抢着说。
“我建议选择陈道明做代言!”项目组小何抬起头说。
“我建议……”
大家纷纷针对利豪的品牌代言人选发表自己的意见。
项目组为了更好地打造知名度,建议利豪家具采用品牌代言人策略。一方面,可以极大地提升品牌认知度;另一方面,可使品牌内涵更清晰、更鲜明地传递给大众。为了选择代言人,大家已经讨论了5天了,最终,小何的建议得到了认可——选择陈道明作为品牌代言人,传递别致的品牌内涵。2008年8月11日,利豪家具在北京昆仑饭店顶峰俱乐部举行了盛大的“品牌代言签约仪式”(如图4-8所示)!

图4-8 品牌代言签约仪式
(二)差异化产品方略
1.产品定位追求差异化,分档次覆盖
产品线规划是多数海归企业需要解决的核心问题之一,利豪家具作为海归企业的典型代表,同样面临产品线规划的问题,其外销办公椅产品线无法大力拓展国内市场,内销产品线需要重新规划。与此同时,国内布艺沙发、皮质沙发和皮布沙发等产品类型并存,沙发档次从低到高再到奢侈级档次齐全,利豪想规划特色产品线,想在产品上快速突破就要有自己的“清晰产品定位”(如图4-9所示)。
“利豪做沙发就要做出自己的特色,做出差异化,做出个性,更要根据品牌定位做!”何慕老师和利豪家具高层讨论后,对项目组明确表达了自己的观点。
面对竞争激烈的国内沙发市场,利豪家具要想快速突破,就要走差异化路线,提高产品性价比,高举中打。

图4-9 利豪沙发产品定位图
2.多品牌,就要有多种产品风格
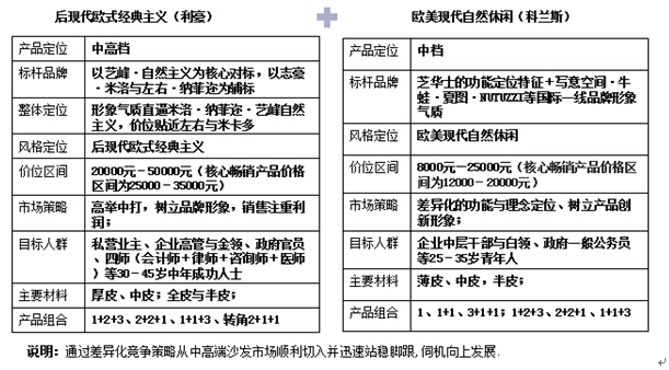
“既然利豪是多品牌运作,产品风格也要相应多样化,我建议主推现代休闲风格和后现代风格。”产品线讨论会,小王抢先发言了!
“现在国内沙发经典风格和后现代风格都还不错,很有市场,利豪是中高档定位,主打欧式经典主义和欧美自然休闲风格,我想会大受欢迎的!”项目组小何一向非常自信。
大家七嘴八舌地讨论起来,最终,项目组就利豪产品线风格(如表4-1所示)达成了共识。
利豪定位于中高档产品,分三大品牌运作,不仅要对产品风格做出清晰界定,更要确定对标品牌、价位空间、市场策略、目标人群、主要材料、产品组合等,以更好地将风格展现出来,更好地彰显不同品牌内涵!
表4-1 利豪产品线风格

3.产品多,研发要跟上
海归企业面对竞争激烈的国内市场,大都会“茫然四顾”,容易对产品研发工作产生忽视感、后置感,海归企业对研发工作容易陷入三个误区。
误区一:忽视研发工作。该误区产生于产品线规划时,此类企业多把外销的产品直接在国内销售,产品研发机制直接沿用原有的研发机制,照搬原有的团队、原有的方法、原有的流程,结果造成大量研发产品不适合国内市场,产品设计过于理想,叫好不叫座。
误区二:完全自主研发。外销企业之前多是订单式生产,客户需要什么就做什么,几乎对产品研发没有概念。当启动内销业务时,海归企业大量招募研发人员、拨付高额研发经费、组建自主研发团队,走上完全自主研发之路,造成大量的研发资源浪费、研发进程缓慢、研发投入大产出小,走入了自主研发的怪圈。
误区三:一味跟随性研发。海归企业做国内企业时,一味跟随国内主流企业,市场上什么好卖就研发什么、什么产品畅销就仿制什么、什么款式好看就做什么、什么工艺流行就做什么,产品风格展现有限、品牌内涵传递很少,造成产品研发没有风格、研发团队提升缓慢、创新设计停滞不前,产品研发工作大大滞后于行业发展。
利豪家具很早就认识到了“海归企业研发的三大误区”,并进行了有效规避,选择了“自主创新+外部合作+参考改良”有机结合的方式,根据企业现状,在不同阶段采取不同的方法,更好地推动了企业发展。
近期研发策略(2009年前)。在利豪设计研发力量相对薄弱的现在,我们建议采用三管齐下的策略加强设计研发。研发机制形成以下格局:自主创新占20%、外脑合作占60%、参考改良(国际)占20%,依靠引进外脑合作迅速开发新产品,同时,注重自主创新和参考改良,以取得市场竞争中的“先发优势”。
远期研发策略(2009年后)。随着自身研发力量的不断加强,三者的比例应进行调整并最终形成以下格局:自主创新占80%、外脑合作占10%、参考改良(国际)占10%,利豪家具成为众多设计专利的拥有者和创造者。
(三)专业化营销管理
1.营销组织不建,啥事都难办
“目前,我们公司的营销人员比较少,除了我和助理外,其他人员都要重新招募,营销组织是我们要解决的头等大事。”祝伟华总裁在项目启动大会上明确表示,营销组织建设是公司需要解决的核心问题之一。
“团队组建是我最关心的问题,策略规划得很好,但最终还是需要人员来执行,营销组织是我们目前最紧急的问题!”利豪家具某高层内部言谈时对项目组表示,其非常关心营销组织组建问题。
刚刚开始运作国内市场,海归企业经常遇到营销组织构建难题,营销组织需要重新组建、各部门组建需要重新规划职能、各岗位需要重新设计、队伍需要重新融合,极大地考验着海归企业的组织设计能力和职能职责规范能力,同样也考验着利豪这样的海归内销企业。
(1)突出市场销售职能,提升生产研发职能。
为了更好地推进利豪家具国内业务运作,项目组将何长青总监输送给利豪家具做总经理助理兼销售总监,全权负责组建营销组织、规范组织建设工作,打造高素质营销团队。
利豪家具原有的生产职能和质量管理职能比较健全,组织设计多以“订单交付”为导向,营销职能涉及的比较少。为更好地拓展国内市场,需要设置市场部、销售部等常规营销部门,发挥统筹企划、设计、分销管理、市场督导等必要职能。与此同时,为了更好地实现从外销到内销的过渡,强化对“内销生产线”的管控,需要单独开设一条生产线生产内销产品,设置相应内销业务生产管控岗位,并设置专门的研发部门管控内销产品研发事务。
(2)设定必要的区域管理分支机构,设置必要的直营加盟管理岗位。
利豪家具隶属家具行业,设立专卖店分区域拓展市场已是前期规划的核心策略。对此,利豪沙发内销业务营销组织设计有必要适当扩大“区域管理权限”,增强区域市场运作的灵活性,赋予其活动申请权、终端必要审查权等。同时,设置必要的直营加盟岗位,以便更好地管控渠道拓展事务,如图4-10所示。

图4-10 利豪家具结构图
2.设计两套营销组织管理工具
(1)组织程序工具包。
在营销组织构建中,完善而实用的“营销组织架构”只是第一步,其健康运作需要更多的组织程序”、运作流程、责任标准、权限范围、决策范围、报告方式、职位特征等程序方法,保证程序规范、运行有序,实现组织高效运作,我们为此设计了专门的组织程序工具包,以便规范组织运作、界定程序流程等。
(2)营销实用工具包。
实用工具囊括岗位说明书、公司说明书、入职说明书、工作推荐信、保密协议书、经济担保书、岗位评估书、目标任务书、体检表等实用类表格、文件、流程等,我们制定此类工具包旨在规范营销组织运作,强化执行的标准化、规范化和可审核。

联纵智达