“何以解忧,唯有杜康”。相传杜康是中国用粮食酿酒的创始人,后人根据对这位历史人物的挖掘创立了白酒品牌──杜康,主要以河南的杜康品牌和陕西的白水杜康品牌为主,其中影响较为深远的为河南的杜康品牌。但是当年河南的杜康品牌又分为汝阳杜康和伊川杜康,历经多年的品牌斗争,在洛阳市政府部门的整合下,于2010年汝阳杜康和伊川杜康结束了长达20年的“两伊大战”,后期改名为“洛阳杜康控股有限公司”。随着新鲜血液的注入、营销模式的改变、产品的全新梳理,杜康品牌渐渐焕发自己的第二春,成为豫酒中的龙头企业。
其实在豫酒的品牌发展中,不乏有一些消费者和商家熟知的品牌,但近几年都已经没落。比如“东西南北中,好酒在张弓”的张弓品牌、以老子故里为宣传噱头的宋河品牌、走双品牌战略的仰韶品牌、曾经销量占据豫酒第一的宝丰品牌。这些品牌当年都辉煌过、成功过,但是近几年表现平平,几乎只能在河南市场各自为战,没有太大的发展。杜康品牌在整合之前和这些品牌完全不是一个级别,甚至在豫酒的“六朵金花”中也不是最闪耀的那一朵。那么,近五年杜康品牌销售业绩增长的背后到底隐藏着什么秘密?杜康人是如何做到的?对于从事白酒销售的我们又能从他们身上学到什么东西?笔者根据自己浅薄的认识和大家交流一下。
重新规划产品线,精心设计主导系列产品
战略重组后的杜康相当强势,大力整顿市场,联合工商、公安等多方力量打击假冒伪劣产品,目前全国各地市场基本见不到杜康的假酒和擦边球产品。除此之外,企业内部重新梳理产品线,将商标统一换成洛阳杜康控股,改善产品形象,同时淘汰诸多当年在“伊川杜康酒厂”和“汝阳杜康酒厂”开发的不稳定产品。最后,形成具有市场竞争力的产品体系:
超高端产品:酒祖杜康·名仕封坛,专属定制产品,市场价格几万元至几十万元。

图3-1 酒祖杜康·名仕封坛
高端产品:酒祖杜康,企业核心产品,市场价格138~588元。


图3-2 酒祖杜康
次高端产品:国花杜康,企业主导产品,市场价格128~498元。

图3-3 国花杜康
中端产品:中华杜康K系列产品,企业后续换代补充产品,市场价格88~268元。

图3-4 中华杜康K系列产品
中低端产品:绵柔杜康、杜康老窖等,企业走量产品,市场价格20~100元。

图3-5 绵柔杜康、杜康老窖
杜康品牌整合后,陆续推出的产品呈金字塔形产品结构,覆盖超高端、高端、中端、低端产品,满足不同人群的消费、投资、收藏、馈赠等需求。根据笔者的了解,企业在产品的包装设计方面花费了大量财力。
重新布局商家,选择具备培养潜力的商家
在商家市场布局上,杜康企业根据当前的实际网络情况,合理选择布局的市场,主要采取一个市场多个商家、分产品运作,但在核心市场必须有一家强势商家(即杜康某系列产品在本市场占据领先地位)。 在招商策略上,招商产品不同,对经销商的要求也有不同。
表3-1 招商策略
产品的定位 | 经销商要求 |
高端 | 有人脉关系的经销商+终端网络资源+有一定的资金实力+经营思路 |
中高端 | 直供终端网络资源+人脉资源+很强的资金实力+经营思路 |
中端 | 终端网络资源+资金实力+经营思路 |
中低端 | 终端网络资源+分销流通网络+资金实力+经营思路 |
在选商过程中,着重考察经销商的配合程度和资金实力,重点考察经销商经销杜康产品的目的。如果经销商代理和招商同价位产品,一般不做考虑,哪怕此商家各方面实力都很强。待确定与经销商的交易条件,也是为了对经销商进行考察和验资,根据不同的市场设置不同的交易条件,比如保证金、首批进货任务、年度经销任务等。
其中,针对省外市场,杜康品牌凭借自己一定的品牌优势也招到部分商家,为企业贡献了一部分的营业额。但是根据笔者的了解,市场运作情况并不乐观,作为杜康控股未来销量的增长点,省外市场将是最直接、最有效的部分。
打造样板市场、核心市场
样板市场一般是企业集中优势资源打造的一个亮点市场,然后总结复制市场的整体运作思路,从而取得以一带多的市场效果。
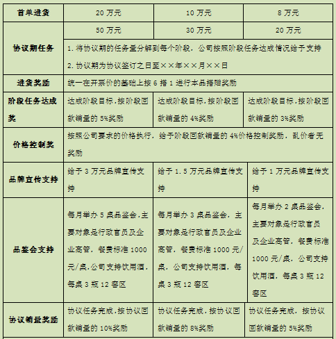
杜康主导产品为酒祖杜康系列,企业经过多方面考虑选取巩义市场(隶属郑州,县级市,全国百强县)作为样板市场进行打造。通过整合经销商资源、营销咨询公司资源、企业资源、团队资源等多方面有利资源进行市场运作,并且企业高层多次亲自深入一线指导。同时,在终端陈列、消费者促销、终端氛围营造、分销商管理等方面进行核心打造。为了快速控制核心名烟名酒店,形成战略联盟,提升本品在其高端酒销售中的比例,抢占名烟名酒店背后的团购和零售资源,特此和终端签署战略联盟协议。首先,对巩义市名烟名酒店进行排查,筛选出有团购背景且配合度高的名烟名酒店。其次,与目标客户逐一沟通,确定合作,并根据其意向分为A类、B类、C类联盟店。战略联盟店划分及政策支持如表3-2所示。
表3-2 战略联盟店划分及政策支持

巩义市场经过一段时间的市场运作,销量得到飞速提升,并且企业安排全国其他市场经销商到其市场进行观摩学习,利用优势之处。除此之外,企业还在洛阳市场打造绵柔杜康样板市场,基于价位的原因,主要在农村市场、乡镇市场发力,并且众多市场取得了很好的效果。
挖掘品牌文化,从酒的酿造过程赋予概念
酒祖杜康系列产品作为杜康控股的核心主导产品,在品牌文化方面进行了大力度的挖掘和培养,主要以“玄武古泉、桑泥古窖、分区窖藏”为主导概念,进行大范围的宣传。不断代老窖龄窖池群,是沧桑岁月和璀璨历史沉淀的珍稀宝藏,为酒祖杜康的高品质提供了支撑;不同窖龄窖池的分区发酵,保证了酒祖杜康各支产品酒体的相对独立性,实现品质分级;分区储藏则造就了酒祖杜康不同窖区的产品风格。
杜康控股斥巨资在酒厂(汝阳杜康村,隶属洛阳市)修建了杜康文化遗址,也为杜康文化的传播提供了一定的文化支持。同时为了让经销商和消费者更直接地了解杜康企业,特别制定了杜康文化之旅,从而增强杜康品牌在消费者和经销商心中的品牌认知。
省内市场聚焦婚宴市场,省外市场聚焦重点市场
婚宴市场一直是企业或者经销商必争的一块奶酪,在豫酒中与其他白酒品牌相比,在同一个价位区间,杜康无论是品牌影响力还是酒水品质,抑或是包装形象等,都占有绝对优势。因此,就算有全国性名酒在河南市场重点运作婚宴市场,杜康品牌依然可以获得一定的市场份额。
杜康品牌在切入婚宴市场的过程中,一直追求创新性宣传形式和促销形式。企业采用了事件营销的手段,制造话题,反复将杜康品牌植入事件,力图拉近与消费者的距离。比如杜康以郑州青年刁璐潞向王梦莹求婚的爱情事件为基础,包下当地50块公交站牌宣传此事,并通过当地主流媒体大肆渲染,引起公众的关注。随后,杜康设置了“谁将赞助两人结婚”的悬念,并高调宣布赞助者为杜康,植入“千年杜康酒见证完美爱情”的品牌诉求,于线上、线下不断传播杜康酒与爱情、结婚的话题,更在“中国式爱情”的宣传广告中植入了杜康的产品信息,增强品牌与婚宴的联想度。

图3-6 杜康的事件营销
事件营销使杜康取得了很好的效果,并且吸引了消费者的眼球,从而在婚宴市场引起轰动。除此之外,杜康品牌还在农村和乡镇市场大范围开展绵柔杜康、中华杜康、国花杜康的婚宴活动,从而取得产品群式的婚宴效果。
封坛大典、群星演唱会大型活动提升品牌形象
杜康控股率先开创中国第一家白酒地下私人酒窖,开创白酒不以瓶销而以坛卖的崭新商业模式。洛阳杜康控股有限公司先后几次在酒厂举办酒祖杜康·名仕封坛大典,虽然与杜康“518”全国经销商峰会相比,酒祖杜康·名仕封坛大典的参会人数较少,但绝大多数人不再是重点经销商,而是社会各界名流、大腕及商界精英等。
杜康地下私人酒窖属于独特的玄武岩地貌结构,面积近20000平方米,可以同时盛放上万个100斤的陶坛,这也是中国白酒行业绝无仅有的独特地下酒窖。该酒窖一年四季恒温恒湿,利于酒祖杜康·名仕封坛原浆酒的储存、醇化、老熟、生香,使得原本品质超群的酒祖杜康·名仕封坛原浆酒升华为不逊色于世间任何名酒的稀世佳酿。
杜康控股以封坛酒的独特商业模式,在白酒行业高端酒整体受挫的不利环境下,引领中国高端白酒迈向个性化消费时代。吸引了众多企业向其学习,从而在行业逆境中寻求销量增长。
群星演唱会也是杜康近几年常用的品牌宣传方式,在河南各个地级市开展此活动,在其过程中宣传杜康品牌和产品。此方式虽然取得一定的效果,但是也花费了大量的人力、物力和财力。


图3-7 封坛大典、群星演唱会提升品牌形象
重点打造营销大团队
人才是市场竞争中最核心的资源。杜康企业始终坚持打造营销铁军,一般市场一线服务人员普遍以年轻人为主,年龄在30岁左右。无论在领悟企业的发展战略或者营销模式,还是在一线服务经销商和终端打交道,这类人都有先天性优势,同时学习能力较强,乐于接受新鲜事物,更能整合一切可以整合的资源为市场服务。
最关键的是,杜康的团队除了由传统白酒企业、快消品行业及营销咨询行业等多种行业精英组成外,更注重对新生代力量的培养,专门成立商学院对新入职的员工进行培训。


图3-8 杜康团队培训
杜康的复兴和营销大团队密不可分,既符合白酒行业的基本规律,又能充分借鉴、吸收行业外的经验,大胆创新、开拓进取。
杜康销量的飞速增长除了笔者总结的还有众多原因,比如杜康控股总经理吴书青为首的领导班子敏锐的市场洞察力、杜康自身的品牌价值优势、多家营销咨询公司的落地性服务、高薪吸纳外来精英、大胆的营销模式创新、电商渠道的介入等。
飞速发展的背后也存在发展困惑,比如开发产品过多、定位不清晰、影响主导产品销售;品牌推广形式费用过高,落地性服务难以跟进;和部分经销商矛盾重重,很多经销商都和杜康短期合作后解约;省外市场如何打造亮点,单凭河南省销量远远不能满足企业发展需求等。
但是,杜康品牌近几年的发展很快,笔者在这里由衷的对杜康品牌作为民族品牌取得的骄人的成绩表示尊敬,也希望杜康品牌在未来发展中克服重重困难,早日挤进百亿白酒企业的行列。

赵海永