第四节通过市场洞察预判未来市场变化趋势

在第二章中,我们曾经重点介绍过BLM的起点是差距分析。普拉哈拉德和哈默尔定义战略意图有三大属性:方向、发现和命运的意识,再结合企业产生业绩差距和机会差距的原因,很容易理解,之所以产生差距,就是三大属性出了问题,即战略方向错误、执行能力薄弱、领导力和价值观出现了严重问题,如图3-2所示。

图3-2 形成差距的三大原因

三大属性中,方向是第一位的。因此,双差分析后企业要做的第一件重要工作,是全面客观地洞察市场,研判企业是否真正看清了未来发展的方向。

在BLM中,分析和判断外部市场的变化动向,以及客户价值转移趋势,寻找未来最有发展前景的细分行业和商业机会点的过程,称之为市场洞察。通过市场洞察,要尝试解释市场上当下和未来可能发生什么变化,以及这些变化对企业意味着什么样的机会和风险挑战,如图3-3所示。

图3-3 BLM之市场洞察

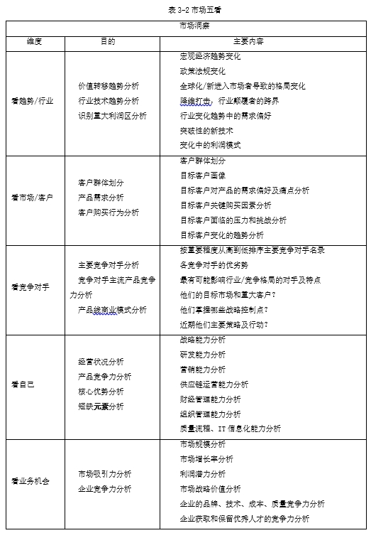
关于市场洞察的方法论,IBM主要是从三个角度来洞察市场:第一个角度看宏观、看大势,包括整个宏观环境的大势,以及企业所处行业的趋势;第二个角度看客户,具体分析客户的需求和痛点;第三个角度看竞争对手,分析市场竞争格局。华为在实践BLM过程中,发现MM(市场管理)流程中的市场五看是更好的洞察市场的工具。在本书中,我们将重点介绍市场五看的方法论,见表3-2。

市场五看的目的不是为了看,而是为了赢。外部环境的不确定性是永恒的,企业想清晰地识别出未来哪条路是康庄大道是一件极其困难的事情,一旦误入歧途,影响将是巨大乃至致命的。所以,市场洞察阶段的首要目的是规避结构性风险。只要规避了结构性风险,大的方向不出问题,即便小的方向有偏差或者前进的步伐慢一点,都有调整和校正的机会,不会导致出现一失足为千古恨的局面。

什么叫结构性风险,如何规避?图3-4所示市场五看的框架图更加直观地说明这个问题。

图3-4市场洞察五看架构图

(1)看趋势、看行业。它是大趋势分析研究,目的是为了找到最有发展前景的新兴行业。

(2)看市场、看客户。一个未来极有前景的新兴行业是由非常多的细分市场组成。看市场、看客户就是要找到能为我们带来最大价值的细分市场和目标客户。而我们能看到的别人通常也看到了,所以常常陷入兵家必争之地。

(3)看竞争对手。企业是发现了未来最具价值的细分市场和目标客户,绝大多数情况下我们看到的机会,很多企业也看到了。因此企业要想进入一个新市场,需要充分评估竞争格局的影响。

(4)看自己。对竞争格局的分析,不仅要看竞争对手,也要评估自己的优势和劣势,看到并不意味着能做到。知人者智,自知者明。

(5)看业务机会。通过对外部环境的机会和威胁分析(看趋势/行业,看市场/客户),以及内部优劣势分析(看竞争对手,看自己),找到市场发展前景好,而企业自身能力又能匹配的机会,就是最佳商机,如图3-5所示的WO和SO业务领域。

图3-5 细分市场的策略及目标

利用SWOT(优势、劣势、机会、威胁)工具,我们可以将商业机会进行以下分类:高优势低增长的ST业务领域、低优势低增长的WT业务领域、低优势高增长的WO业务领域、高优势高增长的SO业务领域。

任何一家企业在市场上竞争,都会面对四种业务领域:WT、WO、ST、SO。一个好的企业不能什么仗都要打,更没必要逢战必赢。比如,在WT领域,企业本身没有优势,行业又处于低增长状况,及时将企业宝贵的资源撤出来,投入到其他更有价值的地方才是正确的战略选择;在SO领域,未来将迎来行业的高速成长,且企业拥有明显的优势(如技术、品牌、产品、质量、成本、交货周期等),这是企业最大的战略机会点(企业一旦发现这类商机,就要敢于大投资,包括压强性投资以获得远高于行业平均增长速度的增长,并全力以赴成为市场的领导者);在WO领域,行业未来也有大的发展空间,但企业能力和资源有限,做起来比较吃力(对于这个市场,要仔细评估要不要进入?如果认为市场前景实在太好也要谨慎地先选择一个细小市场来切入,做市场的参与者和跟随者,边进入边集结能力,在某个小口子上实现了突破,再扩大投入。否则,就要及时止损了);在ST领域,行业未来可增长机会不多,但企业的优势特别明显(这种情况下,企业没必要高投入,只要保持市场平均增速就可以成为行业领先者)。

所谓结构性风险,就是没有找到SO和WO领域却将资源大量投向了ST和WT领域,这是明显的决策误判。要规避结构性风险,就是要正确评估四类市场,以及不同的战役模式,不要看错,不要有错误的策略。只要不犯结构性错误,就把握了市场的大方向,即使局部出现问题也不怕,无非是快和慢,但不会南辕北辙。