一、绩效管理制度的内涵
绩效管理制度是指企业组织实施绩效管理活动的准则和行为的规范。制订绩效管理制度之目的:一是为了提高公司竞争力,保证公司目标的顺利达成,在公司内部形成奖优罚劣、公平竞争的管理的氛围;二是保障绩效考核的顺利实施、降低绩效管理中的不确定性和风险的必要手段。
绩效管理制度一般应由总则、主文和附则等章节构成,主要内容如下:
1概括说明制订绩效管理制度的原因,绩效管理的地位和作用,以及加强绩效管理的重要性和必要性。
2对绩效管理的组织机构、职责范围、业务分工,以及参与绩效管理活动各层级员工的职责、权限及要求做出具体的规定。
3规定绩效管理的目标、程序和步骤,以及在实施过程中应遵守的基本原则和具体要求。
4对各类员工的绩效评估方法、设计依据和基本原理、评估指标和标准体系做出简要且具体的解释和说明。
5明确规定绩效评估的评估期限,包括提出计划、确定计划、计划的落地实施、绩效评估、绩效反馈面谈、提报成果等时间。
6对绩效管理的报表格式、评价量表、统计口径、填写方法、评述撰写、上报期限,以及对绩效评价结果误差的管控与优化提出要求。
7对绩效评价结果的应用原则,与之配套的薪酬激励、岗位调整、员工培训等规章制度的贯彻实施,做出明确规定。
8对各层级职能服务部门、业务部门的年度绩效管理总结、表彰活动和要求做出原则规定。
9对绩效评估中员工申诉权利、申诉流程和管理办法做出明确的规定。
10附则包括绩效管理制度的解释、实施和修改等其他有关问题做出必要的说明等。
二、绩效管理制度的建立
(一)绩效管理制度的建立方法
1专题讨论法。针对每一个专题内容进行专项讨论,主要是针对内容的准确性、规范性和实用性进行讨论。
2解释说明法。对某一个问题进行详细解释或说明指导。
3依照细分法。对现有的管理规章制度的相关内容进行细分。
4问题分析法。对已经发生或即将发生在经营管理、业务流程等方面的问题进行分析。
5小范围试点法。在公司内部选择个别部门先进行小范围的试点。
6引入第三方法。请第三方管理咨询公司的顾问开展制度设计等。
(二)绩效管理制度的设计步骤
1明确目标。公司制定制度之目的是保证经营活动正常进行。
2成立制度设计工作小组。工作小组主要成员由总经理、副总经理、人力资源部、部门负责人等有关成员构成。
3制度定位。在制订或修订制度之前要开展制度的可行性调研,包括国家相关法律法规及政策,同行业相关制度,公司内部管理制度的实施情况等,有利于从公司战略、运营管理,管理流程等角度出发进行制度定位。
4调研访谈。在制定制度之前要对相关人员进行调研访谈,包括目前公司当前的内资源能力、外部市场环境、管理中存在的问题等。
5起草制度。在起草制度之前要思考起草制度之目的,确定制度的写作风格和写作方法;在调研的基础上规划制度内容并设计纲要,最后再拟定制度草案。
6制度定稿。制度起草完毕后,要通过意见征询、小范围内试行等方式收集反馈意见。根据合理的反馈意见不断优化制度,直至定稿。
7制度公示。制度要为公司的运营和发展服务,经过总经理审批后的制度,要以适当的方式向全体员工公示,制度自公示之日起生效。
8制度推进。颁布的制度不能朝令夕改,“后令谬前者毁”(如果政令前后不一致,或者不同人不同标准,一定会导致失败)。如果制度前后不一致,员工不知道以什么为标准,不知道怎么处理,反而给管理带来麻烦。
(三)绩效管理制度的执行步骤
绩效管理制度执行的过程要“从绩效出发,再回归绩效”,只有切实应用才能产生贡献。绩效管理制度执行过程包括告知、解释及修订等过程。
1绩效管理制度的告知
只有将绩效管理制度告知每个员工,才能够避免因员工“不知道”而导致问题的发生。告知应遵循的原则有清楚准确性、时间及时性、覆盖员工的全面性等。告知方法有电子邮件、员工签收、微信、张贴布告等形式。
2绩效管理制度的解释
绩效管理制度的解释是指制定者和解释者应当按照一定的程序对绩效管理制度的规定、含义进行解释和说明。
1在绩效管理制度解释之前,先由绩效管理制度负责人以会议形式明确制度需要解释的条目,确定解释的内容;然后由总经理指定专人负责制度的解释工作。在解释之前应落实对管理者的培训。
2采取集中培训方式进行双向沟通。既可以了解员工的困惑,有针对性地进行解释,又可以让员工及时提出自己的疑问,提高工作效率。
3在附件中描述相关解释内容。
4明确解释的效力。效力是指管理制度条文释义后的内容在时间、空间上对员工的拘束力,大家必须严格遵守。
3绩效管理制度的修订
制度的修订应坚持“废、改、立”的原则:①经实践证明是行之有效的制度要继续认真执行;②对操作性不强或不完善的制度要总结经验教训,不断优化;③对不符合公司发展战略和经营方向的制度,该调整的调整,该废止的废止。
一般而言,出现以下几种情况时需要修订制度:①组织架构、部门职责、经营条件面临着内外部环境变化或作业流程发生重大变化时;②在执行过程中发现制度本身操作性不够完善时;③国家法律法规、政策、相关标准等发生变化,与之相关的绩效管理制度也要随之变化时。修订后的绩效管理制度必须通过公示才能够生效,未经公示的绩效管理制度则无效。
三、案例:企业绩效管理制度模板
S公司是浙江台州的集炊具、厨房小家电研发、制造、营销为一体的股份制企业,现有总资产15亿元,占地面积60万平方米,员工3,000多人,每年的主营业务收入超地过30亿元,目前已发展成为一个集科研开发、信息集成、生产配套和市场营销于一体、拥有国内外先进设备和最新技术的现代化高新技术企业,是目前中国最大的厨具生产基地之一。
为了实施精细化管理,提高公司整体经营效益,在外部管理咨询顾问的协助下,制订了本绩效管理制度。现将该绩效管理制度供大家参考。
第一章 总 则
第一条 绩效管理的目的
1.保证公司战略目标的实现
绩效管理是实现公司战略目标的重要手段。科学的绩效考核可以把公司战略目标以及实现战略目标的路径分解落实到各部门和各岗位的工作之中。通过绩效管理,实现对公司运营中的关键环节进行管控,促进战略目标的实现。
2.促进组织绩效的改善
通过设置科学全面的绩效指标、设定合理的绩效目标,以及绩效沟通、审查与反馈工作,能够不断发现经营中的问题和缺陷,进而促进各部门工作方法和工作绩效的提升,最终实现公司整体绩效的提升。
3.支持利益分配的评判
绩效考评的结果可以作为员工激励(工资调整、奖金分配)和人员调整(人员晋升、降职调职)的重要依据。
4.培养健康的工作文化
在公司内部逐步建立起责任文化和绩效文化,培养公司员工的职业素养,激励员工尽到职业义务,逐步塑造公司健康的工作文化。
第二条 绩效管理的原则
1.公正、公开、公平的原则
绩效考核和评估结论应依据准确的事实做出,反映被考核人员的真实绩效表现和能力水平,防止主观臆断,消除个人情感因素对考核结果的偏差;让被考核者充分了解考核的程序、方法和考核结果,保证考核的透明度。
2.参与原则
鼓励动员公司各部门和员工的全体参与,促使绩效管理体系有效运行。
3.差别性原则
针对各部门和员工在职能分工和工作特点等方面的不同,其考评内容和考评执行方式也有所区别。
4.多角度双向沟通的原则
通过考核者与被考核者的即时的沟通,共同制订绩效目标。管理者在日常的工作中及时向员工提供指导和帮助,实现组织和个人绩效的改善。
5.战略管理原则
建立高效的管理执行机制,以系统的方式将公司战略目标转化为工作目标,并有效实施。
第三条 绩效管理的方法
绩效考评是绩效管理的核心工作。部门及分子公司的绩效考评以部门平衡计分卡(BSC)为准,个人绩效考评以个人关键绩效指标(KPI)和部门平衡计分卡(BSC)得分共同决定。
1.平衡计分卡
平衡计分卡是组织战略的实施工具,它是由一整套具有因果关系的目标、衡量指标组成的体系,核心思想是通过财务、客户、内部运营及学习与发展四个方面的指标之间的相互驱动的因果关系展现组织的战略实践通道,实现从绩效考核到绩效改进,从战略实施到战略修正的战略目标过程。
1财务类指标:指公司的财务和效益定位和需要衡量的核心领域,阐明了经营和管理行为所产生的可衡量的经济成果,体现组织的价值定位。
2客户(服务)类指标:指公司服务对象的界定和价值定位,阐述了对服务对象的理解以及如何通过产品管理和满意度管理促进效益目标实现。
3内部运营类指标:指公司内部运营管理活动与创新活动,通过改善公司运营,构建竞争优势。
4学习与成长类指标:指公司战略的能力构建,包括人力资源能力、创新机制和创新能力、以及技术保障和支持能力等。
5加减分项:是对平衡计分卡指标体系的补充,是偶尔或突发但能对工作结果产生影响的事件。
2.关键绩效指标(KPI)考核
关键业绩指标是指通过对组织内部流程的输入端、输出端的关键参数进行设置、取样、计算、分析,衡量流程绩效的一种目标式量化管理指标,是把企业的战略目标分解为可操作的工作目标的工具。在实际工作中,员工的绩效具体体现为完成工作的数量、质量、时间、成本费用等。关键绩效指标考核内容主要包括两个方面:
1公司年度经营目标分解内容,主要侧重于年度重点工作、部门周边绩效、公司管理短板。
2部门和岗位的重点工作,主要侧重于各部门和各岗位员工为完成其部门职责、岗位职责和重要工作任务而采取的关键行为及最终结果。
第四条 绩效管理的适用范围
本绩效管理制度的适用范围为股份公司所有正式员工。
第二章 绩效管理的组织
第五条 绩效管理委员会
绩效管理委员会是公司绩效管理活动的决策机构,承担以下职责:
1.负责对整个绩效管理工作的总体领导,对绩效管理工作提出指导性意见。
2.审批各部门和员工绩效管理制度体系,并对绩效管理工作中的重大事项、重大活动进行决策。
3.审批各部门的绩效计划、达成目标及考核标准。
4.审批各部门(包括分子公司)的的考核指标、权重和目标值等考核内容。
5.审批各部门的绩效计划调整申请。
第六条 绩效管理小组
绩效管理小组是组织绩效考核活动的主要责任单位,承担以下责任:
1组织制订绩效管理相关的制度和管理体系,并报批准后督导执行。
2制订公司绩效管理制度文件,经批准后并督导执行。
3维护绩效管理体系的运行,保持系统运行顺利有效。
4组织制订本公司绩效管理工作计划,并督导实施。
5组织编制、调整年度/月度绩效管理工作计划,经批准后督导执行。
6审核年度绩效考核指标、绩效标准及相应权重。
7审批绩效信息,调查和听取绩效申诉和绩效异议,提报处理意见。
第七条 人力资源部
人力资源部负责公司绩效管理工作的实施,具体承担以下职责:
1组织实施本公司绩效考核工作,指导和检查各部门员工绩效管理活动的开展情况,并负责绩效信息的收集、汇总和计算。
2受理各部门员工的绩效申诉,组织调查和提出处置建议和意见,经批准后执行。
3对各部门及员工的绩效考核结果进行分析,积极运用绩效考核结果,提升绩效考核活动对公司的管理作用。
4对各部门及员工绩效计划、绩效计划调整、绩效考核结果、绩效反馈信息进行备案。
5在本部门职责内完整记录和提供相关绩效信息,并在职责范围内进行考核评估。
6完成与个人绩效管理相关的其它工作。
第三章 组织绩效
第八条 组织绩效管理的对象
组织绩效管理的对象包括公司一级部门与二级部门。
一级部门是指总部各职能部门及各制造中心、营销中心、生活电器;
二级部门是指各制造中心下属职能部门、制造部、分厂;营销中心下属各部门;生活电器下属各职能部门、制造部。
第九条 绩效计划的制定时间
部门/分子公司年度绩效计划的制定由公司绩效管理小组于上一年12月,根据公司当年的经济效益指标以及上年度的绩效考评结果和绩效反馈结果,与部门经理/分子公司总经理共同制定完成,同时将年度计划分解成月度绩效计划,提交公司绩效管理委员会讨论决定后,签订部门绩效合同,同时在人力资源部备案。
第十条 绩效计划调整
若企业的内外部环境发生了重大变化,足以影响部门绩效计划的顺利完成,则可由部门对绩效计划提出调整申请(绩效计划的调整一定要有相关的事实依据),经绩效管理小组审核后,交公司绩效管理委员会审批确定。
绩效计划调整必须在下一个绩效考核周期开始前3天提出申请并审核完成。
第十一条 信息收集
部门的信息资料(如产值、质量、成本、交货达成情况等)由公司人力资源部在每月底到各信息来源处收集整理后报公司绩效管理小组审核。
第十二条 考评对象、考评周期和时间
部门绩效考评的对象为公司一级和二级部门,每月考评一次并进行年度考评。年度部门绩效考评于当年十二月底完成。
第十三条 考评程序
1月度考评。由公司人力资源部在每月月初,根据上月绩效考评信息对部门进行绩效考评,经绩效管理小组审批后对考评结果进行公示,无异议后由人力资源部填写《部门绩效结果汇总表》以备案。
2年度考评。由公司人力资源部在每年十二月份,根据本年度绩效考评信息对部门进行年度部门绩效考评,经绩效管理小组审批后对考评结果进行公示,无异议后由人力资源部填写《部门绩效结果汇总表》(附件1)以备案。
第十四条 申诉和处理
被考评的各部门对考评结果有异议,必须由其部门领导在考评结果公示后3个工作日内向公司绩效管理小组提出书面申诉,绩效管理小组接到书面申诉后,在3个工作日内就申诉的内容组织审查,并将处理结果通知申诉者,若对处理结果不满意,可在收到处理结果后3个工作日内向绩效管理委员会书面提出申诉,由绩效管理委员会做出最终处理。
第十五条 绩效反馈与改进
部门绩效考评完成后,由股份公司人力资源部对绩效考评结果进行反馈沟通,由部门经理填写《部门绩效反馈表》(附件3)并报人力资源部备案。
第四章 个人绩效
第十六条 个人绩效计划
一级、二级部门以及分子公司负责人的月度个人绩效系数即为其所在部门的月度部门绩效系数。其他员工的月度绩效系数由本部门绩效完成情况和个人绩效考核情况共同确定。
在进行绩效管理的过程中,员工绩效考评必须制定绩效计划,绩效计划的主要内容有绩效指标、绩效目标、绩效衡量标准等。员工绩效计划分为年度绩效计划、月度绩效计划。
绩效计划的制定时间如下:员工年度绩效计划由直接主管及被考评者在当年1月,根据上年度的绩效考评结果和绩效反馈结果共同制定完成,并将年度计划分解为月度计划,填写个人《绩效计划表》(附件2),由员工的直接主管审核签字后由所在部门进行保管,同时交公司人力资源部备案。
绩效计划在制定和签署之后通常不予以调整,但如果企业的内外部环境发生变化足以影响绩效计划的顺利完成,则被考评者和其直接主管可以就绩效计划的目标值的调整进行沟通,对原绩效计划做出适当调整,但该计划的调整一定要有相关的依据,并得到直接主管和上一级主管领导的认可。绩效计划的调整必须在下一个考核周期开始前3天调整并审核完成,同时交公司人力资源部备案。
第十七条 绩效实施
绩效管理过程中,信息收集遵循由下而上的原则,员工每月的工作表现资料信息由其直接主管负责记录并管理,专人收集汇总整理后报间接上级领导审核,由人力资源部收集考核信息并进行汇总。
第十八条 绩效考核周期
绩效考评的考评周期分为月度考评、年度考评,本制度包括的所有人员都必须参加月度考评和年度考评。考评结果与绩效工资挂钩,年度考评还作为晋升、淘汰以及计算年终奖励、培训与发展的依据。
第十九条 绩效考评的时间
月度考评于下月月初完成,年度考评于当年十二月底完成。
第二十条 月度考评程序
直接主管在每月月初与被考评人进行充分沟通后根据收集到的信息填写上月《绩效考评表》,评出被考评人上月的绩效分数,同时与其进行绩效反馈,并根据绩效考评结果和反馈情况对本月度的《绩效计划表》进行调整确认。
指定专人对部门内所有被考评人上月绩效考评综合得分进行汇总,连同本月《绩效计划表》一同报公司人力资源部。
人力资源部对上月考评结果和本月绩效计划制定情况进行审核。
第二十一条 年度考评程序
由直接主管在当年十二月底,对员工进行全年考评并填写《绩效考评表》;
指定专人将所有被考评人的《绩效考评表》报人力资源部;
人力资源部于一月月底前对员工的年度考评结果进行审核,并备案。
第二十二条 绩效考评方法
考评方法以关键绩效指标(KPI)为主,定性指标为辅的考评方法。
第二十三条 绩效反馈
常用的绩效反馈方式是进行绩效面谈。月度绩效反馈、年度绩效反馈在当期考评完成后三日内,对考评结果进行绩效反馈,并填写《个人绩效反馈表》(附件4),报人力资源部备案。
被考评人对考评结果有异议的,必须在考评结果公布后3个工作日内填写《绩效考核申诉表》(附件5)提出申述,可以向间接上级进行申诉,部门负责人可直接向公司绩效管理小组提出申诉,接到申诉的领导或机构须在3个工作日内就申诉的内容组织审查,并将处理结果通知申诉者。
第二十四条 绩效改进
各级考评者和被考评者应及时针对考评中未达到绩效目标的项目分析原因,制定相应的改进措施计划。考评者有责任为被考评者实施绩效改进计划提供指导、帮助以及必要的培训,并予以跟踪、检查改进效果。
第五章 绩效考核的结果
第二十五条 月度绩效考核分数
按照月度进行考核的员工,根据月度平衡计分卡或月度考核表进行评分,评分结果即为月度绩效考核得分。
第二十六条 月度绩效考核工资
根据得分情况发放月度绩效工资,激励系数表如下:

表7-5 绩效考核得分与激励系数表
得分 | 70以下 | 70-80以下 | 80-85以下 | 85-90以下 | 90-95以下 |
激励系数 | 0 | 0.5 | 0.8 | 0.9 | 1.0 |
得分 | 95-100以下 | 100-105以下 | 105-110以下 | 110-115以下 | 115以上 |
激励系数 | 1.2 | 1.4 | 1.6 | 1.8 | 2.0 |
部门负责人绩效工资=额定绩效工资×部门绩效系数
员工绩效工资=额定绩效工资×(个人考核系数×80%+本部门绩效系数×20%)
第二十七条 年度绩效考核分数
各类员工的年度绩效考核分数的计算方式如下:
1.分子公司负责人
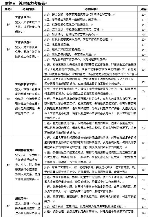
年度绩效得分=年度平衡计分卡得分×80%+管理能力考核得分×20%(见附件6)
2.一级、二级部门负责人
年度绩效得分=年度平衡计分卡得分×80%+部门满意度得分×20%
3.其他员工
年度绩效得分=KPI得分×80%+上级管理者评价×20%
第二十八条 年度绩效考核工资
年度绩效工资的发放以年度绩效考核结果为重要依据,分为优秀、良好、称职、合格、不合格五个年度绩效等级,全公司优秀员工的比例控制在10%以内。

表7-6 绩效考核等级与绩效系数表
年度绩效得分 | 年度绩效等级 | 年度绩效系数 |
110分(含)以上 | 优秀 | 2 |
105分(含)-110分 | 良好 | 1.8 |
100分(含)-105分 | 1.6 | |
95分(含)-100分 | 1.4 | |
90分(含)-95分 | 称职 | 1.2 |
85分(含)-90分 | 1.0 | |
80分(含)-85分 | 0.9 | |
70分(含)-80分 | 合格 | 0.8 |
60分(含)-70分 | 0.5 | |
60分以下 | 不合格 | 0 |
同时,年度绩效考核结果亦作为发放年终奖的重要参考依据。
第六章 绩效结果的应用
第二十九条 绩效考核结果与薪酬等级
员工下一年度的薪酬等级与年度绩效等级挂钩:
1.年度考核结果为“优秀”,薪档可自动晋升一档,连续两年考核结果“优秀”,可获得薪级调整优先资格。
2.连续两年年度考核结果为“良好”,薪档可自动晋升一档。
3.连续两年考核结果为“不合格”,薪档可自动降低一档。
4.员工的薪档升到该薪级的最高档后,不能使用该办法自动升级到下一个薪级,须按照薪级调整相关规定。
第三十条 绩效考核结果与岗位变动
公司对员工进行岗位轮换、晋升和任免时,以被考核者年度绩效等级作为重要依据。
1.考核结果为“优秀”,岗位聘任可视为自动续聘,并作为晋升的依据。
2.考核结果为“良好”或“称职”,岗位聘任可视为自动续聘。
3.考核结果为“合格”,可继续担任原来职务,但连续两次考核为“合格”,需参加待岗培训后重新竞聘上岗,待岗培训期间只发放基本工资。
4.考核结果为“不合格”,需参加待岗培训后重新竞聘上岗,待岗培训期间只发放基本工资。
5.连续两次被考核为“不合格”,人力资源部可提请上级部门将其辞退。
第三十一条 绩效考核结果与培训
公司以被考核者的年度绩效等级作为重要依据,根据被考核者的培训需求,有针对性展开对公司员工的培训工作。
1.考核结果为“优秀”,优先进入公司的骨干培训计划名单。
2.考核结果为“良好”,可以作为公司的骨干培训计划候选名单。
3.考核结果为“称职”,可根据日常工作需要申请相关培训。
4.考核结果为“合格”,可根据日常工作需要申请相关培训。
5.考核结果为“不合格”或连续两年“合格”,需参加待岗培训。
第七章 附则
第三十二条 对于本制度所未规定的事项,由绩效管理委员会依照其它管理办法执行,需要时可及时编制新的补充规定。
第三十三条 本制度由绩效管理委员会负责解释,员工对本办法产生疑义时可要求绩效管理委员会做出书面说明。
第三十四条 绩效管理委员会每年对本办法至少进行一次检查,并在必要时进行修正,确保本办法的适应性和有效性。
第三十五条 附件是本制度办法的组成部分,与本办法有同等效力。
第三十六条 本制度自颁布之日起实施。

附件1 部门(分子公司)绩效结果汇总表
部门/分子公司: | |||||||||||||||||||||
维度 | 考评指标 | 权重 | 考核标准 | 管理跟踪部门 | 月度绩效完成情况 | 单项得分 | 加权得分 | ||||||||||||||
1月 | 2月 | 3月 | 4~11月(略) | 12月 | |||||||||||||||||
目标值 | 完成值 | 达成率 | 目标值 | 完成值 | 达成率 | 目标值 | 完成值 | 达成率 | 目标值 | 完成值 | 达成率 | 目标值 | 完成值 | 达成率 | |||||||
财务 维度 | |||||||||||||||||||||
客户 维度 | |||||||||||||||||||||
内部营运维度 | |||||||||||||||||||||
学习与发展维度 | |||||||||||||||||||||
小计 | |||||||||||||||||||||
管理能力考核 | |||||||||||||||||||||
部门满意度考核 | |||||||||||||||||||||
合计 | 100% | ||||||||||||||||||||
加分项 | |||||||||||||||||||||
减分项 | |||||||||||||||||||||
绩效考核总分 | |||||||||||||||||||||
部门/分子公司负责人 | 日期 | 绩效管理组签字 | 日期 | ||||||||||||||||||
公司分管领导签字 | 日期 | 总经理签字 | 日期 |

附件2 个人绩效结果汇总表
部门: | |||||||||||||||||||||
项目 | 权重 | 考核标准 | 信息来源 | 月度绩效完成情况 | 单项得分 | 加权得分 | |||||||||||||||
1月 | 2月 | 3月 | 4~11月(略) | 12月 | |||||||||||||||||
目标值 | 完成值 | 达成率 | 目标值 | 完成值 | 达成率 | 目标值 | 完成值 | 达成率 | 目标值 | 完成值 | 达成率 | 目标值 | 完成值 | 达成率 | |||||||
考核指标 | |||||||||||||||||||||
小计 | |||||||||||||||||||||
加分项 | |||||||||||||||||||||
减分项 | |||||||||||||||||||||
绩效考核总分 | 上级管理者评分 | ||||||||||||||||||||
被考核人签字 | 日期: | 直接主管签字 | 日期: | ||||||||||||||||||
上级管理者签字 | 日期: | 人力资源部签字 | 日期: |

邓志文



