(三)性格识别:高效接诊的关键

1.性格识别路径

基于性格特质,要进一步分析如何识别性格,我们给出了识别性格的步骤。识别性格分为三步:第一步是识别内向、外向,第二步是确定感性、理性,第三步是基于内向、外向和感性、理性的交叉分析锁定主性格。但是,大多数人都是多种性格的复合体。比如一个人有主性格,也存在其他的辅助性格,但在做决策或者遇到压力时,是由主性格来决定的行为模式。因此,分析并且确认主性格有利于我们明确如何应对患者。

2.内向与外向识别

首先,如何识别内向、外向,如表4-1所示。

表4-1 内向与外向识别

从六个方向识别性格内向、外向,分别是表情、动作、音调音速、着装、对外界的反应和性情气质。

(1)表情。内向的人表情是收敛的,不轻易表露情绪。从接诊情况看,一个患者进入门诊后,没有主动打招呼,也不主动跟其他人说话,这就是相对内向的性格特质。内向的人眼神深邃,从眼神中能感受到一直在思考,也不愿意直视对方。当我们与患者沟通时,你会感觉到这个患者在思考事情,不愿意直接表露态度。

那么,外向的人表情相反,表情丰富,眼神灵动或者坚定。外向的人内心的想法通过眼神就能够直接表达出来,情绪反应比较明显,会直接表达想法,有一部分外向的人甚至会主动跟医生和护士沟通询问。

(2)动作。内向的人动作是缓慢而谨慎的,走路时手臂动作摇摆幅度很小,说话较少,比较谨慎。如果是一位患者在参观产品时,始终都会跟着医护人员指引介绍,不会轻易地跳出医护人员介绍的范围。拿东西时轻拿轻放,坐在休息区不会放松、随意地做动作,这种都是内向性格的表现。

外向的人走路很快,很有力量。手臂动作摇摆幅度大,甚至有时候有点夸张。说话时手势比较频繁,动作频率很高。比如与医护人员沟通时,他会直视对方,过程中不断询问,主动了解自己关注的问题。走路比较快,有时跳出医护人员的引领范围。

(3)音调、音速。内向的人说话是轻声细语的,语速比较慢、比较稳定,语调也没有太大的起伏。比如在与内向性格的患者交谈过程中,会感觉他始终都是一个音调,说话比较稳定。而外向的人说话声音洪亮,抑扬顿挫,语速快。外向性格的患者在与我们沟通时,完全不在乎场景,即使全场都很安静,他也会大声说话。说话时会表达自己的情绪,抑扬顿挫明显。

(4)着装。内向的人着装颜色暗淡,款式保守传统。简单不夸张,不会有特点,在人群中很难引起关注。而外向的人着装颜色鲜艳,时尚有个性。比如在日常接诊中,经常能看到性格外向的患者日常穿搭都是颜色比较跳跃,对比色比较明显。

(5)对外界的反应。内向的人比较慢热,会与人保持一定的距离,会主动观察,自我保护意识较强。日常接诊中跟内向的患者沟通时,他不会很快地说出自己的想法,给人感觉比较高冷难接近。在介绍产品时,内向的患者往往会关注后续风险。而外向的人热情,沟通比较主动积极,面对问题乐观,敢于做决策。在接诊过程中如果主动关心患者,他会很快给出回应,并且会迅速熟悉起来,甚至可以跟你开玩笑。

(6)性情气质。内向的人内敛沉稳、不苟言笑。沟通过程中更多的是针对具体的问题沟通,不太谈及私人的事情。而外向的人开朗直率、比较张扬,沟通过程中会提及到很多私人的事情,很快就会与你熟悉起来,也有可能会变成朋友。

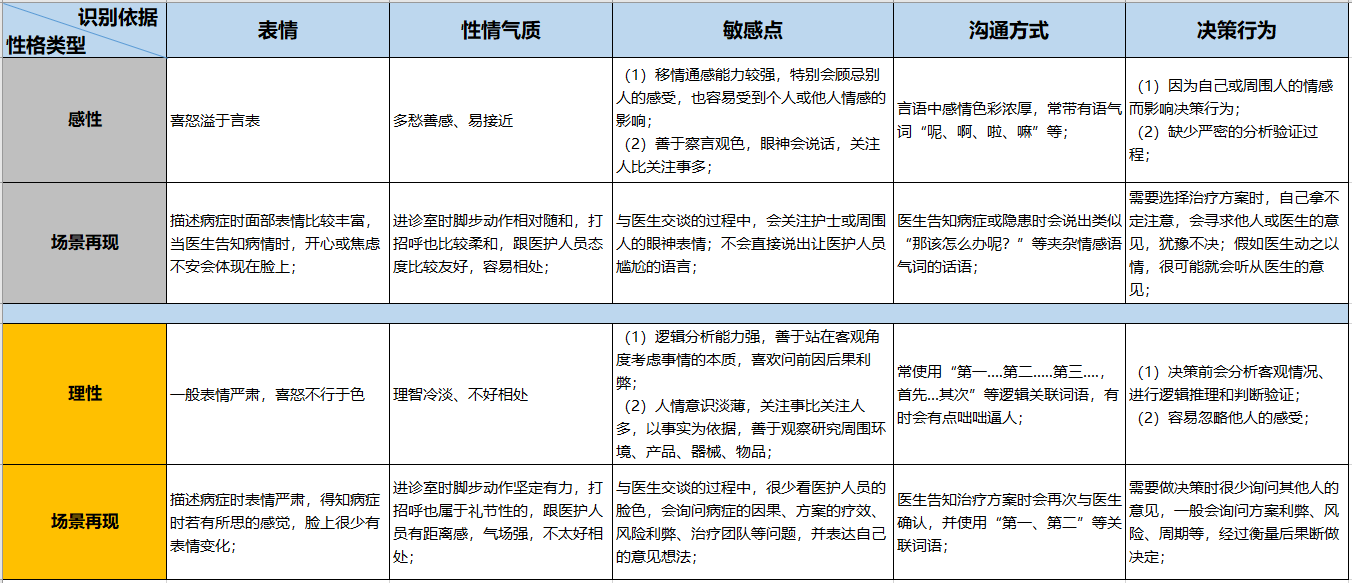
3、感理性识别

从五个方向识别感性和理性,分别是表情、性情气质、沟通方式、敏感点和决策行为去区分,如表4-2所示。

表4-2 感性与理性识别

(1)表情。感性的人喜怒溢于言表,沟通过程中能明显感觉到心理的情绪变化。理性的人表情比较严肃,喜怒不形于色。在沟通过程中,真实想法并不直接通过表情表达出来。

(2)性情气质。感性的人热情洋溢,多愁善感,比较有亲和力。沟通过程中给人感觉比较友好,容易接触。理性的人相对理智冷淡,不好相处,有距离感,让人感觉很严肃。在接诊过程中,很多时候会有压迫感。

(3)沟通方式。感性的人沟通有感情色彩,会常用一些感叹词或语气词。在实际的沟通过程中,很多患者在比较医生建议的时候,会很快给出自己的感受反馈,有问题的时候也会提出自己的想法。而理性的人擅长逻辑,注重条理,经常使用逻辑性词语,会总结关键性的结论,沟通过程中不在乎对方的感受。

(4)敏感点。感性的人移情通感的能力比较强,特别关注人的感受,不愿意伤害别人,沟通中希望每个人都感觉很舒服,擅长察言观色。在日常接诊与医生沟通的过程中,会关注医护人员,会让每个人都参与其中。即使和医生的观点不一致,也不会说使人尴尬或不舒服的话。那么理性的人敏感点是分析能力很强,善于从客观的角度分析判断,注重因果关系,但是人情意识很淡薄,关注事情比关注人多。比如日常接诊沟通中,提出的都是一些具体的问题,例如产品的材质、结构、安全性、参数等。

(5)决策行为。感性的人决策行为主要是受人的因素影响,大多数由自己或者周围人的情感来做决策,不太分析思考。很多时候,接诊中会发现,患者会犹豫不决拿不定主意,这时候需要医护人员帮助推动确定决策。而理性的人在决策前会客观地分析,进行逻辑推理判断,不在乎人的感受,只基于自己的认知做出判断。

4.主性格锁定

基于特征的差异,我们可以做一个组合,比如活泼型的人是感性而外向的,所以表情比较丰富、情绪反应比较明显、动作比较夸张、说话的时候幅度比较大、语音语调也是明显外向的语音语调,而且喜怒形于色。把这两个行为特征组合到一起,就形成了一个感性外向的活泼型性格特质,所以通过表情、动作、语音语调、沟通方式、敏感点、着装、对外界的反应、决策行为、性情、气质等要素帮助我们做区分。

这里有一些细节调整,比如外向有一部分点和感性的点是相匹配的,但有一部分是冲突的,那么基于性格特质就会相对让步。例如:外向的角度,目光坚定是表情状态;感性的角度,喜怒形于色、多变是特质。所以,活泼型的目光就没有那么坚定,而是目光灵动。这是分析性格特质的方向,可以通过这些特征有效识别活泼型的性格特质。同样的道理,我们可以看到随和型、完美型和控制型的性格特质。

(四)性格应对:精准运用合适的方式

1.性格应对逻辑

我们对于性格特质有了基本的识别能力之后,就要探讨如何应对,图4-3是性格应对的模型,应对的角度是顺时针的方式,即控制型应对活泼型,活泼型应对随和型,随和型应对完美型,完美型应对活泼型。为什么这样应对呢?其实,应对的逻辑是以同频为基础,以顺时应对为操作点从而达成的有效沟通。

图4-3 性格应对模型

2.性格应对解析

(1)控制型应对活泼型。活泼型的人性格外向、变化太多,不知道该如何做选择,因为感性的原因,在做选择的时候并没有经过科学的验证,这时需要有人给他一个明确的答案和结论。在这种条件下,控制型就很好地解决了活泼型的问题,它可以给活泼型非常明确的答案,告诉他:你相信我这么做就对了。这是控制型对活泼型的应对。

(2)活泼型应对随和型。因为随和型虽然感性,但内向。随和型的人一直期待别人能够像关注活泼型的人一样关注他,能够认可、体贴他的感受,而活泼型的人因为比较感性,他们在这个条理上是同频的,所以活泼型的人会关注随和型的感受,而且能够成为人群中的焦点。这是随和型非常羡慕、非常认可的,所以随和型很喜欢活泼型的特质。活泼型的人可以用自己的热情带动随和型,让他受重视的同时愿意表达更多的真实想法,这时候就通过个人的影响来帮助随和型做出有效决策。

(3)随和型应对完美型。因为完美型的性格特质是善于逻辑分析,凡事追求完美。完美型的问题也出现了:非常挑剔。挑剔就会导致冲突——挑剔别人,别人也挑剔他,或者别人对这种挑剔并没有耐心,这个结果对于完美型的人是很不舒服的。完美型的人就希望有一个人,对他的挑剔很细致很耐心地回应,每一个细节都描述得非常清楚。随和型的人很内向,对细节了解得比较透彻,而且愿意接受完美型的挑剔,所以完美型很喜欢随和型的应对方式。

(4)完美型应对控制型。因为控制型的人喜欢做决策,希望有效掌控事情,但是会有一个状况,由于控制型比较外向,思考深度是受局限的,控制型的人非常聪明但是不愿意长时间地在一件事情上深入思考,这时候完美型的性格特质就有效地解决了控制型的需求,控制型的人需要完美型的人做有效的分析——条理清晰、层次鲜明、优劣突出的汇报。

从控制型的性格态势上讲,他非常喜欢完美型,而且完美型由于自身擅长分析又不愿意做决策,也不愿意承担决策的风险,所以完美型往往把决策权留给控制型,当然控制型是很开心很愿意接受的。

这就形成了一个完整的顺势而生的应对关系,我们可以根据性格特质做应对。

日常操作中,我们需要做的就是基于性格特质进行识别,识别之后,调整自己的方式进行有效应对,这就是性格分析和应对的过程。