3.如何建立竞争对手情报系统

兵法云:知己知彼,方能百战不殆。在工业品企业的常规信息库中,竞争对手情报系统的地位尤其突出。在具体工作中,工业品市场人可以通过三项工作来建立和逐步完善竞争对手情报系统。

第一,      竞争对手基本信息表:作为一项基础工作,可以委派专人进行信息搜索

和填报,由于该类信息较为稳定,可定期维护更新。如表2-4所示。

           

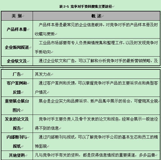
第一,      竞争对手资料搜集:这也是一项长期的工作,需要通过多种渠道在日常

工作中不断积累,并不定期维护更新。正经对手资料搜集的主要途径如表2-5所示。


第三,即时性情报报告:工业品市场看似波澜不惊,实则暗流涌动,变化只在瞬息之间。重要的竞争对手信息,要及时形成分析报告,上报公司决策层。

    工业品市场部应在岗位设定和日常工作中,逐步强化这一系统,使之有用、好用、关键时刻顶大用!

 

案例1】新品上市——项目型市场调研怎么做

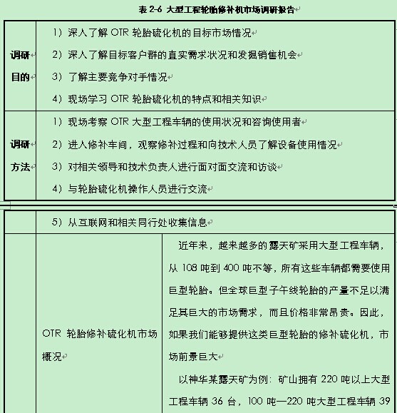
A公司总部在美国,于2012年下半年收购了一家意大利的大型工程轮胎修补机生产企业。2013年初,总部向全球多个分公司提出了在当地开拓大型工程轮胎修补机业务的要求,中国分公司市场部被授权对目标市场进行调研,初次现场考察后完成的报告如表2-6所示。


【案例2】王经理的紧急任务

     A公司市场部经理小王上午11:30左右接到一急活,公司总经理陪同集团董事长去深圳跟一家企业K谈并购的事情,临上飞机前布置了一项任务:下午13:00点以前,务必要对D公司的年销售额及构成、营销系统组织结构、主要产品线及生产情况等做个调研,并尽快报告给他。并大概交代了下背景:D公司也有意参与此项并购。

放下电话,小王赶紧上网去查,结果却差强人意,无论是D公司官网还是其他平台,能查到的无非是些公司简介、基本产品等信息,跟总经理要求相符的、有价值的信息基本为零。这下小王真有点着急了:这么短的时间,从哪里去找信息做调研呢?

【案例分析】

    工业品营销,因其项目涉及金额较大,多人决策且涉及的层级高,经常需要在拜访或者谈判前做大量的背景调查及情报分析工作。案例中王经理所接到的正是这样一个“急活”。

【实战建议】

解决王经理的难题,不仅要治标还需要治本!

第一,治标。

就案例中所描述的情况,王经理只有1个多小时去搜集信息和整理分析,并将结果报告给总经理,而所要搜集的信息基本无法从公开媒体上找到,所能采取的应急措施也只有利用平时工作中积累的人脉了。事实上,王经理最后也正是通过找到两位了解D公司的朋友,详细了解其背景后,对掌握的信息做了分析和整合后,将有效信息及时汇报给了总经理。

第二,治本。

应该说,作为一项临时任务,王经理完成得很出色,但作为一项重要的工作职能,

王经理所领导的工业品市场部的调研和情报分析是否做得很完美呢?笔者认为尚有进步的空间:

(一)工业品市场部务必要建立起市场调研和情报分析系统。

    工业品市场有相对的稳定性,在一定的时期内,主要的竞争对手、产品线、区域市场优劣势对比以及外部政策环境和目标市场状况都不会有特别大的变动,因此,如果工业品市场部在日常工作中建立起市场调研和情报分析系统,遇到案例中王经理的“急活”,也就不用四处抓瞎了。

(二)工业品市场人,要以经营的眼界去积累行业人脉。

案例中有个细节:王经理最后是通过两位了解D公司情况的朋友解了围,救了急。这就给工业品市场人提了个醒,不是只有做销售才需要积累行业人脉,市场工作决不能坐在办公室“闭门造车”。通过行业展会、年会、论坛、技术交流会、购销对接会、客户回访甚至相关培训都能结识不少行业人脉,以经营的眼界去理解市场工作,才能真正达到“运筹帷幄,决胜千里”的境界!