人力资源规划是企业根据内外部环境变化适时地调整人员数量、质量、结构等要素,并依据不同人群的特性匹配对人力资源管理机制进行全盘考虑。目的在于保证人尽其用、人岗匹配,总体上满足企业经营水平、盈利模式和企业文化的要求。
为什么要做规划,这是我们首先要弄清楚的问题,据我分析,主要有以下几个问题。
(1)企业战略发生了变化,人力资源如何有效支撑战略?
(2)集团有新的人力资源政策,分/子公司不清楚集团的思路?
(3)企业业务组合发生很大变化,需要调整组织结构与业务管理模式,人员进出、变动频繁,如何统筹规划?
(4)企业未雨绸缪,增强组织运作的有效性,统筹考虑员工发展和人力资源管理体系?
(5)企业管理不能脱离实际经营情况,而人力资源管理寓于企业管理之中,也不能脱离企业经营独自坐而论道。
人力资源规划必须起到连接企业战略、企业经营与企业员工的链条作用,目的是让人力资源规划落地,使新的员工筹划、新的管理改善迅速适应企业战略、业务组合的变化。当然,前提是从企业发展阶段、资源、员工心理等方面坚持把一项规划落实到位。
比如,薪酬体系优化,人员能力的提升有没有足够的资源支持?绩效管理体系的应用能否有坚定的信念或绩效文化支撑?在经营水平还未大幅度提升的情况下,是否有必要增强管理的先进性?如果思考了上述问题,企业认为,确实需要开展人力资源规划工作,可以通过以下五个步骤达到理想的效果,如图6-1所示。

图6-1 人力资源规划设计思路
企业战略分析
(一)分析外部环境
目的是为战略的制定提供依据。如果企业已经有比较详细的未来发展战略,此步骤可以省略。在实际分析企业外部环境的时候,不一定求多求全,要根据行业、企业的实际情况分析影响较大的因素。
具体而言:
(1)政策环境分析:分析新政策对整个行业的影响,从而弄清企业面临的机会和威胁。
(2)行业环境分析:行业整体的发展水平、技术创新程度、客户群体特征和盈利水平。
(3)竞争环境分析:针对公司的主要竞争对手,进行对标分析,摸清对方的核心竞争力等。
(4)标杆企业研究:标杆企业不一定是直接竞争对手,有必要向标杆企业学习,明白自己与先进企业的差距,为下一个战略决策打好基础。
(二)分析内部环境
与外部环境分析一样,内部环境分析也不求多求全,需要结合企业的实际情况。
例如,很多人力资源规划不包括组织结构设计,但是,需要有前提条件,即组织未来几年在业务组合上没有大的改变、管理授权方面也没有实质的变化。只要发生了变化,组织结构的变化势必要求企业对岗位、人员的能力发生变化,必然影响人力资源规划的内容。
具体而言:
(1)企业战略分析:业务组合及发展战略、投资战略、并购与联盟战略、海外市场战略等。
(2)业务流程及具体运作:从内容层面分析两方面的内容:一是业务流程内容,二是管理流程内容。从重要性角度分析三方面内容:一是公司级流程,二是部门级流程,三是部门内流程。
(3)组织及管控情况:分析组织结构的适应性、责权体系的适应性、管控模式的合理性。
(4)管理机制现状:重点分析人力资源管理的选、用、育、留四个模块,发现现有管理机制存在的问题。
(5)人员现状:包括人员的数量(分析总部与分支机构的相对比例更有意义)、质量(学历、职称、任职资格等)、结构(年龄、司龄、职类、职种等)、成本费用、效能(人均收入、人均利润等)等。
企业经营模式分析
经营模式内涵比较丰富,我认为,可以从盈利模式、运营模式两方面分析。
(一)盈利模式分析至关重要
盈利是企业生存的关键,如果企业不能持续盈利,何谈管理。盈利模式往往涉及运营模式、老板文化等因素。
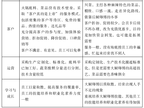
以海底捞和麻辣诱惑两家企业作为分析案例,它们虽然都是餐饮企业,但是盈利模式不一样。我没有找到合适的盈利模式分析模型,故而借鉴平衡计分卡,从内驱力的角度分析各个企业最终实现财务绩效的缘由,如表6-1所示。
表6-1 盈利模式分析


通过分析,盈利模式和服务方式、技术创新、生产方式有密切的关系,明确了企业如何为客户提供价值、获得利益。
(二)运营模式分析
我认为,应该深入剖析企业价值链,既要了解业务运营层面,还要了解基础管理层面的内容。一般而言,生产类企业包括人、财、物、供、产、销、研七项具体职能,也就是企业运营的主要内容。人力资源管理与企业价值实现的相关性越来越强,越来越受重视,它的好坏直接关系企业运营的效果。很多企业的人力资源管理已经实现了支持价值链的核心能力,主要集中于人力资源管理体系方案开发、传统的人力资源职能管理。当然,一些技术含量很低的功能已经通过外包实现,这样既节省了资源,又可以把精力放在20%的重要事情上。这种运营模式也会带来对知识型员工的培养与激励、团队管理、项目管理等问题。
人力资源管理模式分析
多数企业的人力资源规划工作是集团总部业务发展战略、投资战略、并购战略等发生变化产生的新课题。除此之外,部分企业源自人的问题,即企业组织形式与管控方式发生了改变,需要重新调整。如果不确定组织结构、不定岗,员工队伍就难以规划,员工的数量和结构就无从谈起。企业战略与业务组合的变化最终会传导到基层,导致流程和责权发生变化。
(一)组织结构调整
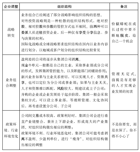
从企业内部角度而言,大多数企业都会从现有的部门设置问题出发,并做出调整,但是往往有就问题谈问题,丧失系统优化的风险。从系统上考虑,必须明确运营模式,确定业务组合。同时,从业务单元的战略地位、发展阶段与相关性三个因素出发,确立业务单元的治理方式,将独立法人带来的重复纳税、权力下放可能带来的不稳定因素作为调整因子予以考虑。我认为,企业的组织结构调整可以基于以下几点做出调整建议,如表6-2所示。
表6-2 组织结构调整

(二)员工队伍规划
员工队伍规划主要包括两方面的内容:一方面,员工供需规划;另一方面,人才队伍规划。
1.员工供需规划
(1)员工数量分析
各职类、职种的员工数量纵向对比没有太大意义,重要的是,不同职类、职种的员工数量横向对比,可以反映营销、生产、技术及管理人员的合理配置问题。企业未来业务发展、职能发展的重点在哪里,哪个部门需要补充人或裁人要做到心中有数。同时,总部与下属公司人员的数量对比也要进行分析,从中可以发现总部的管理能力是否有所提高。
(2)员工结构分析
结构规划包含年龄、学历、职称、司龄等要素,通过分析公司战略定位、调整组织结构和改变业务组合、明确未来发展的目标,从而明确企业具体的工作方向,推导出什么岗位、什么职位、什么能力的人才是企业最需要的,如表6-3所示。
表6-3 关键人才需求预测表

员工供需规划应该充分考虑内部人才的可培养性,必须保证有人才可用,并且不怕人才流失,一般以内部培养为主,外部引进为辅。企业需要平衡投资、成本与收益的关系,不同类别的人员需要保持合适的比例,并针对企业未来的发展修正配置,调整到最佳状态。
(3)员工质量分析
员工质量分析主要有三个指标:一是人均营业收入,二是人均税前利润,三是人力资本回报率。人均营业收入反映了员工的平均劳动生产率;人均税前利润是一个综合指标,既能体现生产力,又能兼顾成本指标,体现了企业目标的实现程度;人力资本回报率是指员工投入的效益水平。
(4)员工成本分析
员工成本分析一般从薪酬福利费用占收入的比重、薪酬福利费用占支出的比例两个指标着手,这两个指标理想的状态应该是处于行业内25分位水平。
(5)员工流动性分析
员工流动性分析一般包括员工退休率、员工辞职率、员工晋升率、员工淘汰率和外部招聘人员比率等指标。员工晋升率基本上保持5%左右,淘汰率保持在5%~10%。各岗位人员进出情况可以通过人员供给转移矩阵清晰表示,如表6-4(表内字母代表供给人数占总人数的比例)所示。
表6-4 人员供给转移矩阵

职类、职种 | A岗 | B岗 | C岗 | D岗 | 流出 |
2.人才队伍规划
基于任职资格的人才队伍规划。任职资格为各类人才提供了晋升的依据,同时,任职资格也为企业带来了成本压力,但是只关注成本是短视行为,要关注投入产出比。企业的发展到底需要多少高级人才,多少中级人才都要有规划,从而对任职资格培训、人工成本预算、绩效考核等提供了依据。职业发展通道的建立不是普惠政策,除非你认为一个清洁人员也可以晋升为企业的老总,那么,企业可以开辟后勤类员工的职业发展通道,否则,我认为没有必要。
(三)人力资源管理机制规划
我发现,很多企业在人力资源管理机制规划方面会出现人和管理脱节的问题,具体表现为管理体系建设过分职能模块化,没有系统支撑组织结构设计、员工队伍规划的结果。所以,企业应该充分考虑人员现状与内外资源获取程度选择适当的管理方式。
1.关键人才管理规划
企业关注谁?主要还是支撑战略发展的关键人才,所以,为这部分关键人才提供招聘、培养和发展平台是企业人力资源规划的关键。关键人才管理如表6-5所示。
表6-5 关键人才管理

2.经营角度人员规划
企业从盈利模式和运营角度分析、确定满足整个企业的员工素质、技能要求,以及相应的人力资源管理体系。盈利模式从企业实践角度分为以下几种类型,企业根据自身情况进行匹配和选择。经营角度人员规划如表6-6所示。
表6-6 经营角度人员规划

3.甄别管理机制漏洞
我们需要判断现有的管理机制不适应企业下一步发展的地方。首先,需要考虑企业的发展阶段、人员特点。其次,需要考虑人力资源方面的预算。最后,要考虑企业文化,明确价值观,体现企业的个性。管理机制漏洞如表6-7所示。
表6-7 管理机制漏洞

企业文化分析
企业文化分析(如表6-8所示)是员工队伍建设到人力资源管理要求思考的修正因素,以前规范化的分析是就事论事,也是西方经典的人力资源管理思想的体现。但是,对于国内大多数企业,特别是民营企业,老总接受这种思想的程度需要打一个问号。如果不接受,做这些规划也是无用功,为何不尊重他的意见,让方案真正运行起来。
表6-8 企业文化分析

企业文化的经典理论就是洋葱理论,即精神层、制度层、行为层和物质层。首先,应该重点考虑精神层面的东西,即企业提倡什么、反对什么、认为企业需要什么样的人、应该给予人才什么样的待遇、怎样评价一个人、怎样评价一个团队、应该加强外部人才引进还是企业内部人才培养等。只有这些问题得到企业最高管理者最直接的反馈,以前的建议和改进措施才能得到修正,并在企业发挥作用。在制度层方面,企业往往不缺制度,而是制度有效性的问题,很多制度要么制定得不切实际,要么是企业本身执行不了,比如,人情味比较浓、人脉错综复杂等。在行为层,员工执行不力,我认为主要是管理者的问题。
费用预算分析
费用预算多也就罢了,如果差钱就会面临先做哪些、后做哪些的问题。费用预算如果不能满足实施费用的年份,可以根据当年落地措施实施的紧迫性和重要性排序,优先推进最重要最紧急的措施,不能实施的措施可以顺延到下一年开展。
总而言之,各项措施实施的先后顺序最好不要变化,因为这是根据企业的情况制定的合理的哺乳计划,不能乱哺,否则会上火,除非环境又发生了很大的变化。但是,可以看到,要做人力资源规划的企业往往是大型国企,在行业内基本上处于垄断或优势地位,规划不可能轻易改变的。
凡事预则立,不预则废。在当今具有中国特色的市场经济环境下,不预也不一定废,预也不一定立。唯有坚持与变化相结合,构建快速适应新环境的能力,才能让企业长治久安。

张伟