国内银行业的竞争格局
中国银行业历经多年发展,多层次的框架已经搭建完成,既有国有大银行,又有中间梯队的股份制商业银行,以及城市商业银行和面向农村的金融机构。截至2011年底,中国银行业金融机构包括3家政策性银行、5家国有商业银行、12家股份制商业银行、144家城市商业银行、212家农村商业银行、190家农村合作银行、2265家农村信用社、1家邮政储蓄银行、635家村镇银行等。
我国银行业金融机构共有法人机构约3800家、从业人员319.8万人(本书的中小银行是指除去国有商业银行、股份制银行、上市的3家大型城市商业银行和1家农村商业银行之外的所有国内金融结构)。
目前,整个银行体系仍处于由新兴市场向成长型市场转轨的阶段,规模仍是主要的竞争方式,离成熟市场仍有较大差距。如图1-1所示。

图1-1 国内银行业竞争现状
(一)以国有商业银行为主、其他商业银行为辅的“倒金字塔”格局基本形成
虽然近年来国有商业银行市场占比有所下降,但它仍占据市场主导地位,具有绝对的规模竞争优势。如图1-2、1-3所示,如表1-1所示。

图1-2 2010年银行业金融机构的市场份额

图1-3 2011年银行业总资产、负债市场份额
表1-1 2011年中国商业银行竞争力排行榜
2011年度财务评价排名 | 2011年度核心竞争力排名 | ||
第一名 | 工商银行 | 第一名 | 工商银行 |
第二名 | 建设银行 | 第二名 | 中国银行、建设银行 |
第三名 | 民生银行 | 第三名 | 交通银行 |
第四名 | 招商银行 | 第四名 | 招商银行 |
第五名 | 兴业银行 | 第五名 | 民生银行 |
国有商业银行受益于中央政府的财务重组与股份制改造、引资与上市的完成、流程改造与管理提升的持续推进,财务质量得到明显改善,国际竞争力与品牌影响力大幅提升。
1.强大的资本实力、良好的客户关系
国有商业银行凭借雄厚的资本实力,与大型企业长期保持合作关系,并有能力为大型项目融资提供服务,在工业、农业、基建、外贸等国民经济关键领域发挥了重要的融资服务功能。而强大的渠道资源与客户基础,使其拥有强大的零售银行业务能力。
2.遍布城乡的网点优势
通过多年的发展和经营,我国国有商业银行基本形成覆盖全国的机构网点体系,拥有较高的市场占有率和规模庞大的客户群。计算机远程通讯网络技术的运用使各机构形成一体化,中资银行的资金地区间调配、国内业务的清算等方面,比在华外资银行有显著的竞争优势。
3.国家强大的信用支撑
由于受历史与现实等多方面因素的影响,中国国有商业银行实际上具有强大的国家信用支撑。理论上,这会大大增强企业和公众对国有商业银行流动性、安全性等方面的信心,为国有银行占据较大的市场份额奠定了坚实的基础。基于政府背景优势,中国国有商业银行在优质客户资源或业务资源的获取、新业务或新产品的开展等方面拥有便利条件。
(二)勇于创新、经营灵活,股份制银行是中国银行业市场化发展的先行者
1.完善的公司制法人治理结构,使经营管理规范化、制度化
股份制商业银行从建立伊始,就脱胎于各种行政隶属关系,建立了比较完备的公司制法人治理结构,以股东大会、董事会、监事会约束企业经营行为,行长完全按照“自主经营、自担风险、自负盈亏、自我约束”的原则经营、管理企业。因而,股份制商业银行在分支机构的设立上可以按照市场原则和成本效益原则统筹考虑,在业务经营上不受地方政府干预,具有独立性。
2.先进的管理制度和人才机制
股份制商业银行是中国银行业市场化改革与商业化发展的先行者,较早引进国际银行先进经营理念与管理经验,采取股份制形式的现代企业组织架构,按照商业银行的运营原则,高效决策、灵活经营,逐步建立了科学的管理机制和市场化的管理模式。
股份制商业银行彻底打破了“干部终身制”和“铁饭碗”,实行能上、能下的干部聘用制,能进、能出的合作聘用制,能高、能低的工资制。股份制商业银行在银行内部引入人才竞争机制,“能者上,庸者下”,收入与业绩挂钩,为人才的成长和竞争提供了公平的竞争环境和机会,使人尽其才,才尽其用。
3.资产质量良好,没有历史包袱
股份制商业银行从一开始就引进了先进的管理方式,严格按照资产负债管理和风险管理经营。因而,股份制商业银行资产质量很高,不会像国有银行和城市商业银行那样,长期受计划经济体制的影响,呆滞、呆账贷款过多,历史包袱沉重。如图1-4所示。

图1-4 各类银行不良贷款率比较(%)
(三)城市商业银行具有区域优势、发展迅猛,是扶持中小企业成长的生力军
城市商业银行作为一个特殊群体,在规模和经营上呈现出以下特点。
1.总体规模较小、资本实力不足
我国城市商业银行受地域限制,其资产规模总体不大、资本实力不足。如图1-5所示。

图1-5 2009年年末我国城市商业银行规模分布
从图1-5可以看出,总资产在1000亿元以上的城市商业银行有12家,总资产在600亿元~1000亿元的城市商业银行有6家,总资产在300亿元~600亿元的城市商业银行有14家,总资产在100亿元以下的城市商业银行有50多家。由此可见,我国城市商业银行的资产规模偏小。
通过表1-2的横向比较不难发现,从总资产来看,工、农、中、建等国有商业银行资产总额大约为36.6万亿元;股份制商业银行资产总额约为15.3万亿元;而城市商业银行资产总额却只有5.7万亿元,仅占我国银行业金融机构总资产的6.7%。从平均规模来看,城市商业银行的平均资产约为407亿元,而国有商业银行的平均资产约9.1万亿元,股份制商业银行平均资产为1.2万亿元,分别为城市商业银行资产规模的225倍和31倍。由此可知,我国城市商业银行资本实力相对不足。
表1-2 各类商业银行实力比较(2009年末)
金融机构 | 总资产总额(十亿元) | 平均资产规模(十亿元) |
国有商业银行 | 36565 | 9141.25 |
股份制商业银行 | 15334 | 1277.833 |
城市商业银行 | 5700 | 40.71429 |
2.发展程度多取决于地方经济发展状况

图1-6 2011年城市商业银行资产规模前十名
如图1-6所示,资产规模排名靠前、经营绩效好的城市商业银行,主要集中在经济较发达的地区,特别是东部地区。主要表现为地方政府财政收入充裕,对城市商业银行的消极影响小,中小民营企业数量众多且盈利能力强,城市商业银行向中小企业提供贷款的意愿强;居民收入高,信用文化发达,地方政府对私有产权的保护意识强等。这些优势为城市商业银行的业务拓展提供了良好的基础。
3.加速区域扩张
为突破经营地域限制、延伸业务网络,城市商业银行对跨区域发展进行了积极探索,初步形成了六种典型模式。即直接设立异地分支机构,省内联合重组,收购城市信用社或农村信用社,参股、控股异地城市(农村)商业银行或城市(农村)信用社,接收(收购)国有银行网点,成立村镇银行(或贷款公司)。
城市商业银行通常意义上说的跨区域发展是指直接设立异地分支机构,这也是城市商业银行跨区域发展的主要方式。截至2009年年底,共有59家城市商业银行通过在异地设立分支机构实现跨区域发展,占全部城市商业银行的41%;59家城市商业银行共设立了162家异地分支机构。59家城市商业银行中,实现跨省设立分支机构的有32家,地区分布分别为东部地区24家、中部地区3家、西部地区5家,如图1-7所示。

图1-7 实现跨省设立分支机构的城市商业银行的区域分布情况
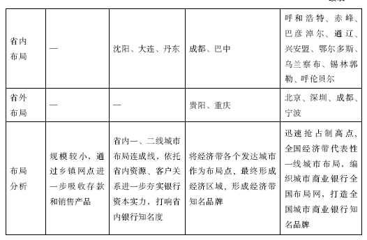
城市商业银行布局经营模式分析如表1-3所示。
表1-3 城市商业银行布局经营模式分析


区域扩张给城市商业银行带来的好处如下。
(1)追求规模经济
银行业是一个规模经济效应非常突出的行业,规模扩大不仅能够增加收入,还能相对降低单位资产的人力成本、技术支持成本、后台结算成本、风险内控成本及其后勤保障成本。一方面,成本收入显著降低;另一方面,扩大了利润规模、提高了盈利能力。在国际金融市场上,不断出现大银行的超级并购活动,就是追求规模经济的具体体现。
(2)分散资产组合的风险
降低风险最有效、最常用的方法就是实现资产组合的分散化。城市商业银行如果一直局限在所在的城市开展业务,难免出现贷款等业务在某一地区的过度集中,其经营业绩受该地区经济发展状况波动的影响很大。如果银行采取跨区域发展模式,就可以有效规避这种区域风险。
(3)扩大品牌影响力
品牌对所有企业来说都是十分宝贵的、能给企业带来经济利益的资源,对于以提供金融服务为主要内容的银行来说尤为重要。城市商业银行在自身努力下实现跨区域经营,自然会大幅度提升品牌价值,这对于开发金融产品、培育忠诚的客户群有着深远的意义。此外,客户尤其是储户对金融机构的信心与其规模有很大关系,实现跨区域扩张、扩大规模是提高社会公信力的一种有效战略。
4.不同规模的城市商业银行具有鲜明的特点
“规模”仍然是外界通常关注城市商业银行的重要指标,不同规模的城市商业银行特点如表1-4所示。
表1-4 不同规模的城市商业银行特点

5. 城市商业银行2012年排队上市无果,闸门开放遥遥无期
2012年之前,证监会对拟上市城市商业银行财务指标提出的要求包括资产规模高于800亿元,净利息收入高于20亿元。目前,证监会正在会同包括银监会在内的有关部门,抓紧研究城市商业银行发行上市的有关要求,主要是信息披露方面的要求。城市商业银行目前上市现状如图1-8所示。

图1-8 城市商业银行上市现状
(四)外资银行已进入我国金融市场,并呈现加速扩张和大举深入的趋势
(1)依据经济发展水平、金融业务容量及客户分布情况,外资银行将其机构重点布局在中国沿海大中城市,并辐射到中、西部地区城市,不像中资银行那样依照中国的行政区划设置机构并对其定位。
(2)外资银行在取得人民币经营权后不会建立庞大的机构网点体系,它们会通过网络银行竞争,并利用资本优势和自身经营管理经验,通过并购方式进入市场以降低成本、提高在华市场的竞争力。
(3)中资银行、外资银行不仅在传统业务上的竞争日趋激烈,中间业务如结算、代理、个人理财业务等方面的竞争也日益激烈。外资银行将利用其产品创新能力、良好的市场营销能力和先进的资金运营能力抢占市场。
(4)外资银行对公司客户的争夺将从优质外资公司扩展到优质中资公司,对零售客户的争夺将主要集中于诚信度高的优质高端客户。随着客户服务对象的放宽,外资银行必然将有限的资源用于争夺优质客户。
(5)随着外资银行业务范围及经营地域的扩大,其银行经营管理人员的本土化倾向增强,外资银行对中国在职的优秀金融管理人才、业务人才的争夺将逐步展开。
中国银行业未来的发展趋势
我国加入WTO后,银行业改革进程加快,我国商业银行在十多年间有了突飞猛进的发展。随着外资银行的不断涌入、利率市场化的深入,中国银行业路在何方?
(一)混业经营是银行业在国际发展趋势下的必然选择
展望历史,美国在1933年通过了《格拉斯-斯蒂格尔法案》,随后通过了《美国证券法》,走上了分业经营、分业管理的道路。但在1985年公布的世界十大总资产规模和竞争力最强的商业银行中,美国只有一家花旗银行名列第七位。为此,美国在1986年1月破例批准J.P.摩根成为第一个商业银行并经营证券和保险业务的金融机构。随后,美国有数十家金融机构实现跨业经营。1999年11月4日通过的《金融服务现代化法》,标志着美国金融业开始走上混业经营和混业管理的道路。
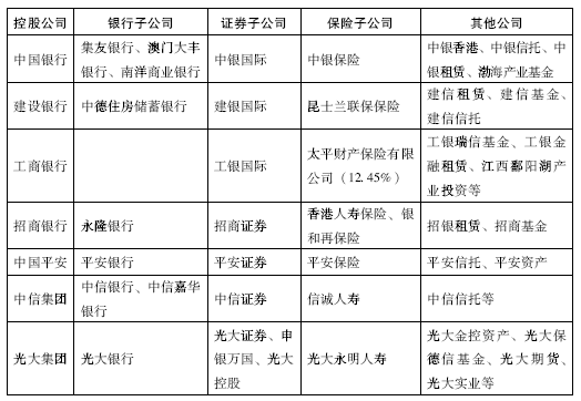
我国金融业只有适应这个潮流,才能在日益激烈的国际竞争中生存下去并发展壮大。出现的金融危机也表明,实行混业经营的金融机构要具有更强的应变能力。我国过去几年试点的经验也表明,只要策略恰当、监管有效,混业经营有益无害。我们应在充分评估各类金融业务和机构的基础上,稳步推进我国的混业经营。如表1-5所示。
表1-5 我国部分国有银行、股份制银行混业经营现状

(二)中间业务是银行的重要利润来源
在过去的20年里,中间业务在国外的发展十分迅猛。西方银行业的盈利模式也经历了一场重大变革,传统利差收入的占比逐渐减少,中间业务收入在总收入中的占比逐年攀升。
20世纪80年代初期,美国银行业的中间业务收入约占总收入比例的20%左右,2007年,这一比例已超过50%。欧盟成员国银行的中间业务收入在经营收入中平均占比也达到41%以上。中间业务收入的后来居上并不仅靠商业银行获利的一时冲动,还借助了银行必要的内部条件和有利的外部条件。
与西方发达国家的商业银行相比,中国的国有商业银行中间业务的发展仍处于起步阶段,中间业务的发展速度、种类、规模、质量等方面与国外商业银行现有的经营水平还有一定的差距,不能满足社会经济发展对银行中间业务的要求。具体表现在以下四个方面。
(1)中间业务收入占比低;
(2)中间业务创新能力不足;
(3)中间业务发展不平衡;
(4)中间业务管理不规范。
综上所述,在中国银行业未来的发展中,中间业务无疑会得到重视。
(三)中国银行业并购重组浪潮
展望未来几年我国银行业并购重组的大趋势。
一是重组规模将随着中国银行、中国建设银行的重组上市而急剧扩大。
二是并购个案随着城市商业银行的改造、股份制商业银行的扩张,以及外资金融机构的入股而大幅增加。
三是并购形式越来越灵活、越来越复杂,手段越来越高明。
城市商业银行将成为未来几年我国银行业并购重组活动中不可忽视的一部分。
目前,我国城市商业银行有144家,但发展不平衡,各城市商业银行面临市中心、县、村,大量机会的存在,利益格局急需进一步整合,化解包袱、增强实力、迎接挑战的任务。与此同时,根据监管部门的改造时间表,城市商业银行必须加快实施改造和重组的进度,用一年的时间消灭经营状况差、各项监测指标不符合监管要求、被风险评级体系列为第六类的银行;在三年内解决历史遗留问题,并通过引进战略投资者补充资本、对银行进行改造,否则就只有退出市场。
根据资产质量和管理水平,城市商业银行的并购、重组办法可分为上市、横向并购、重组出售、外资入股。主要形式有以下两类。
一类是“横向并购,组建集团”。即在144家城市商业银行内部,以资金为龙头成立“松散型”的城市商业银行企业集团,实现资源共享、资金结算合作、提高市场竞争能力。
另一类是内外结合。由国内外金融或非金融机构并购重组个别城市商业银行,兴业银行并购佛山商业银行就是典型的案例。
一些风险较高的城市商业银行同时具有较高的“壳资源”优势,陪嫁而来的还有因历史原因形成的与地方政府、地方企业之间的融洽关系,对于急于扩张的银行企业来说,颇具吸引力。对这类城市商业银行来说,并购重组是必然选择之一,也是地方政府、监管部门和城市商业银行青睐有加的济世良方。可以预见,144家机构或自身重组上市、或并购联合、或被并购、或引入海外战略投资者,将成为今后几年银行业并购重组趋势的重要内容。目前,我国商业银行上市现状如表1-6所示。
表1-6 我国商业银行上市现状

(四)利率市场化及金融脱媒助推银行转型
美国在20世纪70~80年代处于利率市场化和脱媒进一步加大的前夕。美国的利率市场化起步晚、时间长、推进慢,从酝酿到实施、从实施到实现,先后用了约16年的时间。其中,真正的利率市场化阶段是1980~1986年。1980年3月,美国政府制定了《存款机构放松管制的货币控制法》,决定自1980年3月31日起,分6年逐步取消对定期存款利率的最高限制,即取消Q条例。1986年4月,取消了存折储蓄账户的利率上限。对于贷款利率,除住宅贷款、汽车贷款等极少事例外,一律不加限制。Q条例完全终结,利率市场化得以全面实现。
从20世纪80年代起,美国企业债发行额度全面超越企业贷款规模,银行贷款在企业融资中的占比不断下降。
近年来,我国商业银行传统发展模式的内外部环境发生了变化。
一是金融脱媒进程加快,优质企业的融资渠道日益多元化,银行间竞争激烈,客户选择融资方式和融资渠道增加。
二是随着利率市场化的推进,利差空间缩小,传统盈利模式受到严峻的挑战。中国银行业需要进一步战略转型。
精品银行是中小银行发展的必由之路
(一)美国中小商业银行生存与发展空间
从空间地域角度看,美国银行业主要有以下五个定位。
(1)国际性银行:资产总额通常超过100亿美元,业务范围遍及全球;
(2)全国性银行:业务范围遍及全国;
(3)区域性银行:在某个特定的区域内开展广阔的金融业务;
(4)当地性银行:通常具有中等规模;
(5)社区银行:规模较小,资产不超过10亿美元的银行。
根据美国独立社区银行协会(ICBA)的统计,目前美国有8300家中小金融机构(如储蓄和贷款机构等) 被划分为社区银行。这些社区银行在全美有36803个网点,其中54%分布在农村、29%分布在城市的郊区、17%分布在城市。从社区银行在美国的区域分布看,26%分布在美国的中北部、21%分布在东南部、16%分布在西南部、18%分布在中西部、11%分布在西部、8%分布在东北部。
与美国的大型银行相比,这些社区银行具有以下显著特点,这些显著特点为社区银行赢得了生存和发展的空间。
1.准确的市场定位
社区银行的服务对象主要是当地家庭、中小企业和农户;而大型银行则主要面向大型公司。社区银行在一个地区吸收的存款会继续投入到该地区,以推动当地经济发展;而大型银行在一个地区吸收的存款通常会转移到另一个地区使用。
2.对目标客户的深入了解
由于社区银行的员工本身也是融入到社区生活的成员,通常较熟悉本地市场客户;而大型银行的业务管理者多为远离日常客户的其他人员。社区银行在审批中小企业和家庭客户的贷款时,会考虑借款人的性格特征、家族历史和家庭的构成、日常的开销特征等个性化因素,而不仅仅是把客户看成是一堆财务数据的代表;而大型银行通常只是根据中小企业和个人的一些财务指标做出是否提供贷款的结论,较少考虑借款人的个人因素。
3.迅速、周到且个性化的服务
美国社区银行最突出的特点就是针对客户提供个性化服务。鉴于自身的资金规模,社区银行以向客户提供零售服务为主,包括中小企业贷款和农业贷款、较低收费的支票和一些投资产品、不同种类的楼宇按揭和消费者贷款产品、较低费用的信用卡和借记卡服务,以及自动提款机和电子银行等服务。
同时,社区银行十分注重业务创新,为了在激烈的市场竞争中生存下去,由过去单纯经营存贷款业务转为多元化经营,积极开发信托、保险、证券、咨询等新业务,以满足顾客的多样化需求。以美国信用卡市场的竞争为例,虽然一些巨无霸级的大银行几乎垄断了这个市场,但数量众多的社区银行并没有彻底放弃,而是绞尽脑汁、独辟蹊径,频频使出令人叫绝的奇招。
4.相对低廉的服务费用
社区银行收取的服务费用通常比大型银行低。2001年,美国的社区银行在支票账户等方面的服务收费比大型银行低15%左右。
(二)兼容并蓄——打造中国特色的“精品银行”
中国特色的“精品银行”发展之路,指的是在充分吸收国际中小银行、社区银行成功经验的基础上,又立足我国国情,从实体经济出发,使中小银行自身的战略布局、目标导向、工作推进与我国目前的经济发展水平、社会进步阶段及广大人民群众的金融需求相匹配,与全面建成小康社会和全面深化改革开放的蓝图相适应,与加快完善社会主义市场经济体制和加快转变经济发展方式的目标相一致。
1.不同发展水平的区域经济促成个性化的金融服务需求
随着改革开放的深入,在市场作用力下的区域经济的分化整合日益显著,促进了地区经济圈的形成(如长三角、珠三角和温州经济区),不同区域产业结构差别对本地区金融服务提出了新的差异化要求。
这种新形势对银行业而言,全国“大一统”按行政区域设置分支机构、实施统一市场战略、提供单一无差别服务已经不能适应地区经济发展差异化的发展了,如温州等一些民营经济发展较快的地方,对成立服务于当地民营经济的社区银行的愿望就十分迫切。国外经验表明,与当地居民近距离接触的社区银行不仅能比大银行更好地满足居民个性化消费信贷需求,还能进一步挖掘和引导社区居民形成新的消费信贷类型。
2.积极扶持中小企业发展,使中小银行成为小企业服务的主力军
中小企业为我国创造了50%的国家税收和75%的城镇就业岗位, 支持中小企业发展对我国经济结构的调整有着重要的促进作用。但中小企业天生的弱质性加上大银行有“嫌贫爱富”的特点,小企业创立初期的发展就困难重重。
中小银行应针对中小企业的特点,根据不同的客户特征(包括个性偏好、消费特征等),采取不同的产品组合,在服务收费和贷款利率组合之下,为中小企业提供便利、快捷的小额贷款服务,并且在服务过程中,进一步加强与中小企业的交流,完善信息结构。
3.发挥与农户接近的人缘、地缘优势,支持“三农”产业稳定发展
我国是农业大国,支持“三农”产业直接关系着社会主义新农村建设和城乡一体化战略的实施。中小银行要创新思路,改善支农服务,顺应农村经济发展方式的转变,采取灵活的信贷经营方式,灵活确定“三农”贷款的对象、额度和期限,尽量满足农村不同层次客户的贷款需求。
4.大力拓展网上银行业务
网上银行的出现改变了以往人们对银行业的管理模式和思维观念的认识,网上银行是银行业的一次变革与创新。网上银行具有容易控制成本、实现规模经济,以及可以实现金融产品交叉销售的特征,可以快速有效地满足客户的需求。
发展网上银行可以在少量增加或者不增加网点设置和人员配备的前提下,开发潜在客户、扩大经营规模,从而与大型商业银行有效竞争,打破其垄断地位,占据实现自身发展的一席之地。

崔海鹏