访谈方式:主要采用了BEI访谈和焦点小组访谈两种访谈形式。如图6-3所示。

图6-3 实施访谈---BEI访谈和焦点座谈会
访谈对象:总共选了12名访谈人员。8名基层主管的绩优代表,1名项目负责人、1名高管、2名基层主管的上级代表(即中层管理者)。
我们采用BEI访谈的方式访谈了高管和项目负责人业务、战略和文化的相
关信息及他们对项目的期待和目标产出;访谈了2名上级代表,了解了他们对绩优基层主管的期待和要求;采用了焦点小组访谈法,访谈了8名绩优基层主管,收集他们之所以成为绩优人员的关键成就事件和关键行为要素。
细心的读者会发现,这里的访谈人员比例没有完整版建模那么高,选择20%左右的比例。相对于100+名的基层主管来说,我们只访谈了8位代表。主要原因有两个:一是YM公司已经有了基层管理者的潜才池,共60位,在前期项目沟通时,YM公司希望绩优人员从潜才池的60人中去挑选(如上图1-1所示);二是很多基层主管是刚从技术骨干的岗位被提拔上来的,还有一些是进入公司时间不长的,所以在60位潜才池里被认为“成熟”的基层主管并不多。最后,经综合考虑和沟通后,内部项目负责人指定了8名人员作为访谈对象,访谈比例大约在13%左右。
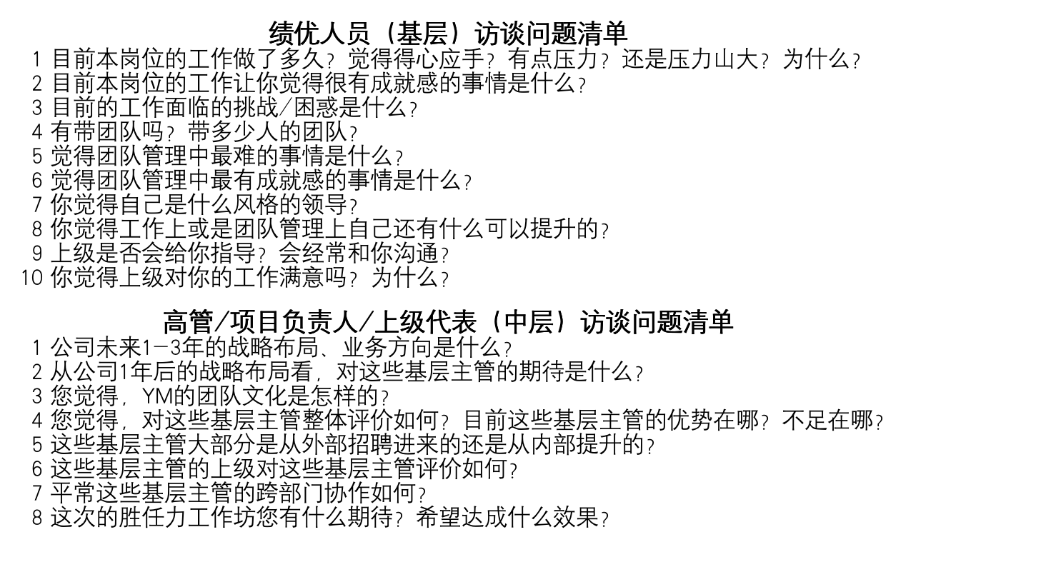
访谈内容:针对不同的访谈对象,需要有不同的访谈内容,参考图
6-4访谈问题清单。

图6-4 访谈问题清单
以上BEI访谈4人及焦点小组座谈会访谈8人,总共用时1天。每个人BEI访谈的时间为1~1.5小时,而焦点小组座谈会一次一般为1.5~2小时。
访谈结果分析:访谈结束后,我们针对访谈结果做了分析编码,根据行为点出现的频率提取了可能出现的12项胜任力指标项,为接下来的建模共创会做准备。这部分用时0.5天。这里访谈结果分析的具体操作,与前面章节完整版建模的做法基本一致,就不再赘述了。

不详