第8章综合案例:奉行运动健将精神的绩效管理体系

一、公司背景

G公司是我国一家大型生活用纸制造型企业,董事长一直在思考:如何让公司的业绩和效益实现可持续发展;怎样更合理地利用资源,让青山绿水与造纸行业共同和谐发展;员工如何找到职业发展与人生规划相平衡等问题。在一次季度经营管理会议上,总经理向董事长介绍了MBO目标管理和马拉松运动员山田本一夺冠的故事,董事长豁然开朗,提出了以运动员精神提振企业的绩效管理思想。

【知识拓展:山田本一两次夺得世界冠军的目标管理策略】

山田本一是日本著名的马拉松运动员,在1984年和1987年的国际马拉松比赛中,两次夺得世界冠军。记者问他凭什么取得如此惊人的成绩,山田本一总是回答:“凭智慧战胜对手!”大家都知道,马拉松比赛主要是运动员体力和耐力的较量,爆发力、速度和技巧都还在其次。因此,许多人觉得他的回答是在故弄玄虚。10年之后,他在自传中这样写到:“每次比赛之前,我都要乘车把比赛的路线仔细地看一遍,并把沿途比较醒目的标志画下来,比如第一标志是银行;第二标志是一个古怪的大树;第三标志是一座高楼……这样一直画到赛程的结束。比赛开始后,我就以较快的速度奋力地向第一个目标冲去,到达第一个目标后,我又以同样的速度向第二个目标冲去。40多公里的赛程,被我分解成几个小目标,跑起来就轻松多了。开始我把我的目标定在终点线的旗帜上,结果当我跑到十几公里的时候就疲惫不堪了,因为我被前面那段遥远的路吓到了。”

很多时候,我们之所以会对大目标产生畏惧,是因为我们无法找到聚焦的那个点,也就是发力方向,根本不知道该如何下手。当我们利用目标细分法把问题分为一个个可执行的小目标的时候,就找到了可以聚焦的点,集中力量打歼灭战,以自身强大的优势将这个问题瞬间解决掉。

G公司高管经过多次脑力激荡和思想碰撞后,认为员工要向“更快、更高、更强”的目标挑战和不断超越的奥运会精神学习,以“胸怀大局、自信开放、迎难而上、追求卓越、共创未来”的东方文化精神,结合简单易懂的语言,提出了以奥运会健将精神为宗旨的高绩效管理体系MBOS(Management by Olympic System)。经过多年的实践和迭代优化,形成了“挑战极限,追求胜利”的MBOS绩效文化。

在2023年年12月2日,第七届《清华管理评论》管理创新大会上,清华大学经济管理学院教授陈劲,新加坡整合终身学习研究院创办人陈家赐围绕“以全方位整合式思维驱动企业的高效创新”展开主题演讲,提出奥林匹克管理体系(MBOS)的重要性,认为在企业中培育奥林匹克精神文化,让员工像企业奥运选手一样思考、工作、行为、表现,能够帮助企业实现最高绩效。培养企业奥运选手,要求企业管理关注可量化的关键绩效指标(KPI),弘扬更快更高更强的奥林匹克精神,确立行业世界级目标并进行基准测试,鼓励健康的团队竞争,有利于重燃组织激情,形成有效的激励机制,推动不同企业间的交叉学习,不断提高认知,突破现状。

二、构建二维绩效管理架构

G公司强调工作要以实现绩效价值创造为导向,具备持续“打胜仗”的能力。根据陈家赐教授提出奥林匹克管理体系(MBOS)理论,我结合孙子兵法“以正合、以奇胜”的守正出奇思想,以及多年的绩效管理实战经验设计了二维绩效管理模式,为管理者实现企业使命和战略目标提供了一条导航路径。

图8-1 二维绩效管理架构图

在这里逐步简述二维绩效管理运作模式。

三、战略规划的形成过程

公司要进行战略规划,必须清楚理解使命、愿景与、价值观与战略之间的关系。愿景、使命与核心价值观都是企业经营管理最核心的理念部分,也是企业经营管理遵循的方向或基本原则。

使命是指企业由社会责任、义务所承担或由自身发展所规定的任务,也是企业形象的一个直接描述。G公司使命是实现绿色循环,传承造纸文明,提升生活质量。肩负的责任是以实际行动助力中国从“造纸古国”迈向“造纸强国”。

愿景是员工们渴望共同创造的未来企业景象。企业在扑朔迷离、变化莫测的市场大海中航行,需要灯塔的才不会迷路,即使处境凶险,仍然信念不灭、信心不减。G公司愿景是透过林浆纸一体化经营,成为世界领先的可持续绿色产业。

核心价值观是企业内部员工所接受的共同观念、遵守的底线、行为准则和信仰。对内是一个理念和旗帜,对外是一个承诺和形象,直接影响企业形象,品牌形象。G公司价值观是诚信正直、信守承诺,以客户为中心,以奋斗者为本。

战略规划是企业根据外部环境和自身条件的状况及变化来制定和实施战略,根据对实施过程与结果的评价和反馈来调整,制定新战略的过程。战略规划就是把使命、愿景、价值观统一起来,让公司所有员工具有同样的理念一起奋斗,并落实到执行层面上。当公司能够成功地制定和执行价值创造的战略时,就能够够获得战略竞争力。G公司作为传统的制造型企业,对市场竞争环境变化的敏感度要低于高科技公司,高管层认为“兵无常势,水无常形;能因敌变化而取胜者,谓之神”,在动态竞争势态上强调“你打你的、我打我的”。战略目标就是一个财务指标,即投资回报率20%(或EBITDA 20%),反向驱动员工进行高效创新,将所有资源聚焦于价值创造上。在方向大致正确,组织充满活力的前提下,以突破性思考方式,推进改善活动,致力于成长型高挑目标的达成。即使外部环境变化给管理层带来非常大的压力,“力出一孔、对准一个城墙垛口冲锋”的追求高挑战目标从未改变,一以贯之。这种打法与一些公司做战略规划的方式区别较大,有些公司高管为了证明自己的战略规划是正确的,费了很大的功夫把SWOT、麦肯锡7模型、波特五力模型、波士顿矩阵、钻石模型等战略规划工具都用了一个遍,但对实现战略目标的资源配置想得不周全,一旦遇到障碍或阻力,就容易打退堂鼓或停滞不前。

四、战略解码

战略解码是化战略为具体行动的管理工具。这是将战略重点工作进行清晰的描述,通过可视化的呈现方式将公司战略转化为全体员工可操作的语言。

(1基于平衡计分卡的战略解码模型主要内容

战略解码要做两大基本工作:一是在战略框架下面,把企业“必须打赢的仗”的事情想清楚;二是把战略重点,转化成每个员工能理解的语言,让员工通过自己理解的语言,变成绩效目标。目前,很多企业运用基于平衡计分卡的战略解码模型,实现公司战略与组织、个人绩效目标的关联。

图8-2 基于平衡计分卡的战略解码模型(示例)

基于平衡计分卡的战略解码模型的主要内容包括:

1战略澄清:明确公司的使命、愿景、战略目标、业务重点等。

2战略地图开发:将企业战略目标、发展路径和发展措施结构化系统化,设计企业战略地图,明确战略主题,形成共识。

3根据战略地图和战略主题,开发对应的绩效指标和目标,并分解到各岗位上去,“千斤重担众人挑,人人肩上有指标”。在有条件的情况下,举办各部门管理者的目标承诺书(包括军令状等)签约仪式,在签约会上做“我承诺、我做到”宣誓,效果更佳。

4行动计划管理:管理者和员工都要明确为了达成战略目标,必须要做什么?要达成什么效果?如何将战略转化为具体的员工行动?

5预算管理:根据行动计划,优化预算并做好资源的有效配置,为行动计划的执行提供资源保证。

6动态监控:在实际工作中,定期落实员工的月度考核与奖惩,及时纠偏;定期进行战略复盘和指标迭代,降低风险。

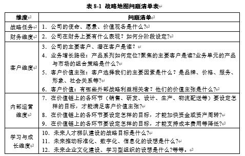
(2基于平衡计分卡的战略地图梳理

战略地图在战略解码中起到承上启下的关键作用。通过战略地图问题清单能够寻找答案,演绎战略解码所关注的要素。

表8-1 战略地图问题清单表

维度

问题清单

战略任务

1公司的使命、愿景、价值观各是什么?

财务维度

2公司在财务上要有什么表现?如何分阶段设定?

客户维度

3公司的主要客户、潜在客户是谁?

4业务增长路径:产品系列如何定位?聚焦的主要客户是谁?业务单元的产品与市场的组合策略是什么?

5客户价值主张:客户选择我们的主要因素是什么?是品牌、价格、服务、形象、社会关系等?

6客户价值:有哪些外部战略利益相关者?他们的价值主张是什么?

内部运营维度

7在价值链上的各环节(销售、研发、设计、生产、物流配送等)要设定怎样的目标,才能满足客户价值主张?

8在价值链上的各环节要设定怎样的目标,才能加快资金或资产周转?

9在价值链上的各环节要设定怎样的目标,才能支持成本费用等降低?

学习与成长维度

10未来人才梯队建设的战略目标是什么?

11未来推动标准化、数字化、信息化的设想是什么?

12未来企业文化建设、学习型组织的设想是什么?等等。

“一图胜千言”。G公司以平衡计分卡的四个维度为核心,在分析各维度之间因果相互关系的基础上,绘制了战略地图。

图8-3 战略地图的绘制(示例)

战略地图法作为描述和分解公司战略的工具,需要在战略的指引下分层分级地分解指标,保证各管理层级的指标之间保持因果关系和递进关系。

(3基于平衡计分卡的四大维度的绩效指标分解

G公司在其战略地图绘制后,对平衡计分卡各维度内容采用价值树分解法,寻找关键成功要素与关键绩效指标。

1财务维度指标分解

图8-4 财务维度指标分解(示例)

经过总经理办公会研讨后,确立公司级关键绩效指标及其成功因素、部门级关键绩效指标及其成功因素,并指定完成各项关键绩效指标的主要负责部门。

图8-5 关键成功因素价值树分解(示例)

2客户维度指标分解

图8-6 客户维度指标分解的(示例)

3内部运营维度指标分解

图8-7 内部运营维度指标分解(示例)

图8-8 关键成功因素分解(示例)

4学习与成长维度指标分解

图8-9 关键成功因素价值树分解(示例)

通过各维度指标的逐级分解,一是保证了各部门、各岗位工作责任的层层落实,为个人绩效指标的设定提供了依据,二是保证了各部门在纵向承接公司关键绩效指标一致性的同时,建立起部门之间的横向连带责任和协作关系。

(4基于年度预算的财务目标分解

在可持续发展的成长型战略引领下,先通过基于平衡计分卡的战略解码模型,实现公司战略与部门绩效指标的关联。再以年度财务预算为抓手,运用价值树目标分解法,对损益表中的各项指进行详细拆解。

图8-10 财务指标价值树分解(示例)

各级管理者要认真分析现状与目标的差距,思考对策,制订达成目标的主要工作计划方案,这些内容应体现在年度经营计划书中。

五、编制年度经营计划书

编制年度经营计划书是一项非常复杂的工作,很多公司的绩效负责人或外聘顾问在做绩效管理项目时,通常会跳过编制年度经营计划书这个环节,即通过战略解码直接设计KPI指标库。这样做似乎也可以,但在绩效考核落地实施时,一旦遇到障碍或阻力等问题,由于资源配置方面准备不足,很容易掉入陷阱之中而难以自拔。

G公司总经理深知年度经营计划书的重要性,在每年的10~12月安排经营管理部把工作重点放在年度经营计划书的编制方面,确保各部门的重点工作都聚焦在完成年度经营目标这个主航道上来,避免各自为政。通过经营管理部团队、各层级管理者与员工的共同努力,G公司主营业务收入从4亿元/年(1998年)提升到110亿元/年(2015年),增长率约为20%,一举成为行业的翘楚。下图是经营管理部的部分团队成员照片。

图8-11 经营管理部的部分成员

(一)年度经营计划书的主要内容

年度经营计划书的主要内容包括:上一年度经营计划执行情况总结、近期战略目标、内外部环境分析与预测、年度经营策略和目标、实现目标的行动计划措施、风险分析及相应对策准备等。

(二)年度经营计划书的编制步骤

G公司总经理认为年度经营计划应符合以下要求:①对上要能够承接战略发展目标;②对下要能够为各部门管理者确定新一年度应开展的重点工作;③对外能够准确分析市场营销方面的问题并提出解决问题的对策;④对内能够关注组织管理中的“短板”并找到改进或优化方向。因此,上至公司决策层,下至各部门(营销、研发、生产、采购、质量、人力资源、财务等)管理者都要制订其年度经营计划书,包括达成目标的行动计划方案,以及为了完成目标需要公司(或跨部门)提供哪些资源支持等。

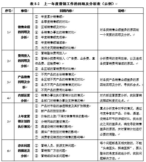
以营销中心的年度经营计划书为例,分别从上一年度营销工作的回顾及分析、年度营销形势分析及预测、年度营销整体策略、年度营销实施计划等模块说明。

1上一年度营销工作的回顾及分析

表8-2 上一年度营销工作的回顾及分析表(示例)

序号

事项

回顾内容

说明

1

销售业绩的回顾及分析

① 年度累计销售额

② 各季度销售额的对比

③ 区域销售额及对比

④ 各销售办事处的销售对比

⑤ 年度销售额完成率

⑥ 年度销售额增减率

⑦ 与历史同期销售额对比等

对各类销售业绩差异的原因做一个简要的回顾及分析。

2

费用投入的回顾及分析

1营销整体费用投入

2营销分类费用投入(广告费、业务费、宣传品费、运输费等)

3各区域的营销费用对比等

分析费用的使用效率,以及造成各类营销费用增减的原因。

3

产品销售回顾及分析

1不同产品的总体销售情况

2各区域不同产品的销售情况对比

3各月不同产品的销售情况对比

4不同产品的费用比率等

对各类产品销售业绩差异的原因做回顾及分析,寻找机会点。

4

内部运营分析

1销售办事处执行营销计划的情况

2各部门对销售办事处支持情况等

对内部运营要素分析,找到营销流程或制度优化点。

5

上年度营销计划的执行情况

1产品对市场的渗透程度及其扩张程度

2新产品的投放效果

3价格的上涨/下降对销售带来的影响

4分销网络的建设情况

5渠道促销对销售的影响

6媒体广告投放对销售的影响

7消费者促销活动对销售的影响等

重点分析竞争对手的情况,通过与竞争者在产品、价格、渠道、促销各环节的详细对比,找出彼此之间的差异点,确定导致销售差异的原因,并对营销计划进行必要的调整。

6

存在问题的描述及分析

1营销人员、资源支持问题

2营销推广方法问题

3营销组织体系问题等

每个问题都是互相关联的,不能“头痛医头、脚痛医脚”,要从整体的角度系统地分析,找到问题解决方法。

2新年度营销形势分析及预测

(1)宏观经营环境分析

宏观经营环境分析的主要是国内的经济形势和政策方向,其对企业营销策略规划的作用因行业不同而有较大的区别。受宏观环境影响较大的行业有家电、制药、零售等。G公司属于生活用纸行业,受到的影响较小。

(2)行业发展趋势分析

行业发展趋势分析是判断企业盈利潜力和未来发展潜力的重要内容,决定着企业的资源投入方向。行业发展趋势分析要抓住二点:①在进行市场容量分析时,要列出历年行业市场容量的变化曲线,同时说明变化产生的背景,在一定数据的支持下对未来2~3年的发展趋势做出预测;②在对市场特征进行分析时,先从宏观层面上确定本行业的性质和特点,然后从微观层面对行业的竞争特点进行简要描述。

(3)产品发展趋势分析

产品发展趋势分析实际上就是对消费需求趋势的分析,这是制订具体营销计划的基础。产品发展趋势分析要抓住三点:①产品内部性质,主要是品种、构造、内容功能等,这是消费者最本质的需求;②产品外部形态,主要是包装、规格、形状等,是消费者核心需求的外在表现;③产品市场表现形式,主要是产品进行售卖的方式,比如销售渠道、陈列方式、流通特点等,不同产品的售卖方式不同。

(4)竞争形势分析

竞争形势分析是通过与竞争企业营销活动各环节进行的详细对比,发现自己与竞争企业之间的差距,对本企业的营销活动进行有针对性地调整,最终赢得竞争优势。竞争形势分析要抓住二点:①对竞争形势的描述,比如市场总体竞争特点、竞争企业的界定,主要品牌的市场份额表现、年度销售趋势、销售对比、广告费用对比等;②对竞争品牌的直接描述,包括从整体策略、产品、价格、渠道、促销、费用等方面对竞争品牌进行直接描述,全方位地展示竞争品牌的营销活动及策略意图做简要分析,做出预测。

(5)SWOT分析找发展方向与机会

强势分析(Strengths):从营销组织、管理、资源、产品、价格、渠道、促销、品牌等方面来分析企业具备哪些强项可以与竞争品牌的弱项或者强项抗衡等。

弱势分析(Weaknesses):从营销组织、管理、资源、产品、价格、渠道、促销、品牌等方面来分析企业具备哪些弱项,对弱项的分析一般较为准确,但关键在于管理层是否能够下定决心对弱项进行改善。

机会分析(Opportunities):从行业环境的变化和竞争品牌的市场育点中挖掘机会,难点是企业很难将自己认为的机会转化为实实在的竞争优势或者利益。

威胁分析(Threats):与竞争品牌在各个环节进行细致的对比,从威胁中发现竞争品牌的弱势,把握住改变局势的机会。

SWOT分析能够帮助企业清晰地把握全局,分析自己在资源方面的优势与劣势,把握环境提供的机会,防范可能存在的风险与威胁,具有非常重要的意义。

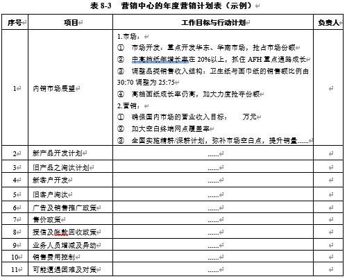
3制订年度营销整体策略

G公司通过对上一年度营销工作的回顾及分析、新年度营销形势分析及预测,结合自身情况,制订了营销中心的年度经营计划。

表8-3 营销中心的年度营销计划表(示例)

序号

项目

工作目标与行动计划

负责人

1

内销市场展望

1.市场:

1市场开发:重点开发华东、华南市场,抢占市场份额

2中高档纸年增长率在20%以上,抓住AFH重点通路成长

3调整品类销售收入结构:卫生纸与面巾纸的销售额比例由30:70调整为25:75

4高档面纸成长率仍高,加大力度抢夺份额

2.营销:

1确保国内市场的营业收入目标: 万元

2加大空白终端网点覆盖率

3全国实施精耕/深耕计划,弥补市场空白点,提升销量......

2

新产品开发计划

......

3

旧产品之淘汰计划

......

4

新客户开发

......

5

旧客户淘汰

......

6

广告及销售推广政策

......

7

售价政策

......

8

授信及帐款回收政策

......

9

业务人员增减及异动

......

10

销售费用控制

......

11

可能遭遇困难及对策

......

G公司经营管理部将各一级部门制订的年度经营计划书进行整理和优化,结合公司战略目标,编制公司年度经营计划书,作为各部门的年度工作指南,为各部门绩效指标库的建立打下了良好基础。

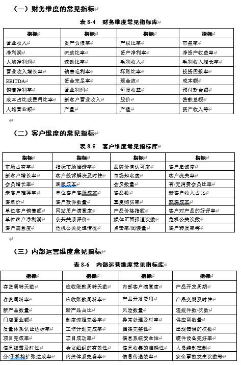
六、构建KPI绩效指标库

经过年度经营计划书对相关指标的梳理、归纳、整理、优化之后,就可以从平衡计分卡的四个维度构建KPI指标库。


(1财务维度的常见指标

表8-4 财务维度常见指标库

指标

指标

指标

指标

营业收入

资产负债率

产权比率

市盈率

净利润

流动比率

资产净利率

净资产收益率

人均净利润

速动比率

毛利收入

毛利收入增长率

营业收入增长率

销售毛利率

坏账比率

投资回报率

EBITDA

资金充足率

现金流

成本额

销售净利率

营业利润

每股收益

预付款金额

成本占比或费用比率

新客户营业收入

股价

贷款总额

人均营业额

产量

产值

资产收入等

(2客户维度的常见指标

表8-5 客户维度常见指标库

指标

指标

指标

指标

市场占有率

指标市场渗透率

品牌价值认可度

客户忠诚度

新客户增长率

客户投诉解决及时性

市场知名度

客户流失率

会员增长率

客服成本

会员数量

有/无消费会员比率

老客户推荐率

单位客户客服成本

客品数

新客户收入占比

客单价

客户投诉数量

重复购买率

获客成本

单位客户销售额

网站用户满意度

产品价格指数

客户对产品的好评率

单位客户净利润

公共关系评价

媒体正面报道次数

危机公关次数

客户满意度

危机公关处理情况

点击率/阅读量

客户转发率等

(3内部运营维度常见指标

表8-6 内部运营维度常见指标库

指标

指标

指标

指标

存货周转天数

应收账款周转天数

内部客户满意度

产品开发周期

存货周转率

应收账款周转率

产品开发费用

产品交期及时性

新产品数量

新产品占比

风险数量

违规件数/次数

门店营业额

制度流程完备率

异常处理及时率

供应商数量

质量体系认证达标率

工作计划完成率

档案完整性

出现错误的次数

项目完成率

项目成功率

信息系统安全性

硬件设备完好率

信息披露及时性

会议组织的有效性

信息收集的准确性

人员编制控制

分/子机构扩张达成率

内控体系完备率

信息传递效率

安全事故发生次数等

(4学习与成长维度常见指标

表8-7 学习与成长维度常见指标库

指标

指标

指标

指标

招聘满足率

年均员工培训时间

创新建议数量/质量

员工满意度

员工招聘成本

培训课程种类完备率

员工建议采纳数量/比率

员工申诉次数

举办培训次数

培训费用支出

员工能力达标率

人才梯队完备率

举办培训课时数

培训满意度

劳动争议次数 /比率

员工离职率

培训覆盖率

员工违纪次数

工伤发生次数/比率

员工敬业度

员工培训成本/费用

员工缺岗率

合理化建议数量/质量

员工平均晋升时间

培训参与率

员工出勤率

新产品/技术培训及时性

团队建设质量

单位员工培训成本

企业文化培训次数

核心/高绩效员工比例

高层次人才占比等

管理者在使用指标库需注意,应根据部门职责、岗位职责、工作任务等要素选取绩效考核指标。

七、岗位绩效考核指标库

G公司制定岗位绩效指标是从两个方面进行考虑:对结果的关注、对过程行为的管控。处于不同层级的人员因承担的责任不同,其结果指标和行为指标的项目及权数都要有所不同:①对于中高级管理者而言,更多的是对结果承担责任,比如总经理的工作重心在经营决策方面,以结果性的量化KPI指标为主;②对基层管理者或员工而言,对结果的影响主要是通过其完成任务的过程中表现出来的行为规范来决定的,过程管控或执行的指标占权重就大一点。

根据各部门的岗位职责、绩效指标对公司整体经营绩效的重要性和贡献度,设立KPI指标及其评价权重,权重采用百分制。

表8-8 岗位KPI绩效考核指标库(示例)

说明:上表“√”代表监控及关联性KPI,根据管理需要可以作为员工的绩效考核指标。

八、阶段性绩效考核

(一)设计员工通用绩效考核表

岗位职责KPI绩效指标库的建立为员工的绩效考核工作开展打下了良好的基础。为了更好地落实员工的绩效考核,绩效负责人在开展员工绩效考核工作之前,需要制订员工通用绩效考核表单,供各部门管理者参考。

表8-9 员工通用绩效考核表(示例)

上述表格的主要内容包括:

1绩效指标筛选:SMART原则

2指标类别:定量指标、定性指标

3衡量指标:见平衡计分卡指标库

4考核方法:见绩效评价方法

5考核周期:阶段性(月度/季度/半年度)、年度

6指标权重/权重分值:经验法、指标两两比较法

7指标信息来源

8目标值/实际完成情况

9关键例外事项/临时性工作

10能力/态度评价

11绩效考核综合得分计算与奖金计算

12绩效差异分析与改善等

(二)计算员工绩效考核得分与绩效奖金

人力资源部绩效负责人根据绩效管理制度,落实员工的阶段性(月度、季度或年度)绩效考核。

表8-10 员工月度绩效考核表

根据上述绩效考核表信息计算,可以计算正、负激励的绩效奖金。

比如,员工刘某的工资为10,000元/月,其中40%作为绩效考核奖金,即奖金基数=10,000×40%=4,000元/月。

1正激励绩效奖金

假设,刘某的月度绩效考核综合得分为113.5分;

因表现优秀,被公司评为A+级员工,奖金系数为1.25;

那么,当月所得的绩效激励奖金=4,000×1.25-4,000=1,000元(额外金额)

虽然刘某表现优秀,但获得“正激励”的绩效奖金与个人的工作付出相比较,还是偏低的,很难激起员工的积极性。

2负激励绩效奖金

一些企业因为绩效考核指标(或目标)设计不合理,导致员工的月度绩效考核综合得分低于基准分(即100分),被扣了绩效奖金者也不少。

假设,刘某的月度绩效考核综合得分为90分(百分制,即被扣了10分),被评为B等,奖金系数为0.9;

在当月所得的绩效奖金=4,000×0.9—4,000=—360元(扣减金额)

值得注意的是,公司采取“负激励”模式很容易打击员工士气。这是绩效负责人需要想办法解决的问题。如果不解决打击员工士气这个问题,要赢得竞争对手非常难。

【知识拓展:阶段性绩效差距分析与改进】

1绩效差距分析

绩效差距分析可以理解为一个减法过程,即目标绩效-实际绩效=绩效差距。重点在于分析绩效差距形成的前因后果,核心在于两个概念:

目标绩效:最简单理解“应当怎样”,为衡量最佳绩效,我们应当具备哪些指标?可以理解为理想的、期待的绩效。

实际绩效:最简单理解“是怎样”,比如目前公司产品销售收入是怎样的?可以理解现状绩效。

2进行绩效差距分析的步骤

1识别和分析实际绩效状态和期望绩效状态。

2识别实际绩效状态和期望绩效状态之间的差距点(差距点包括当前差距、未来差距,以及积极、中立或消极差距)。

3按照优先程度对各类差距进行排序。

4分析差距产生的原因。

3绩效差距分析的方法

1目标比较法:将考评期内员工的实际工作表现与绩效计划的目标进行对比,寻求工作绩效的差距和不足的方法。

2水平比较法:将考评期内员工的实际工作业绩与上一期的工作业绩进行比较,衡量和比较其进步或差距的方法。

3横向比较法:在各部门或单位间,各个员工之间进行横向比较。

图8-12 绩效差距分析与改进(示例)

管理者在进行差距分析时,要知道如何整合或分配手中的资源来达到实现目标之目的。这就需要发现问题,并分析公司的优势和劣势、可用的机会和可能阻碍你取得预期结果的因素。

九、年度绩效考核

企业内外部运作要形成一个有机整体,可以结合平衡计分卡思考:企业要生存发展就必须重视现金流,现金流主要来自客户的贡献;管理者要以客户为中心,心理装着客户优先的理念;为了实现客户优先这个目标,需要顺应外部环境的变化,不断变革,持续提高组织与领导力,为企业持续经营提供保障。

G公司要求科长级(含)以上管理者根据公司财务预算及年度经营计划书,结合部门运营情况,在上一年度结束之前制定年度个人绩效目标,内容包括现金贡献、客户优先、变革平台、组织与领导力发展等四大模块。

图8-13 各项指标之间关系

(一)年度绩效考核指标

现金贡献是指投资回报率、现金贡献金额、营运支出、应收帐款等量化指标。

客户优先是指提升客户满意度、扩大市场占有率、高毛利产品收入占比率、准时交货率、重点客户销售额占比等客户关心的指标。

变革平台是指为了加速实现公司战略目标而设立经营规划与变革方向,包括专案改善、指标竞赛、信息化建设、流程优化等降低成本、提升效率方面的指标。

组织与领导力是指为了提升组织竞争力,在人才梯队建设、团队合作、员工激励等方面设立的指标。

管理者的个人年度绩效考核指标如下表。

表8-11 个人年度绩效目标表(示例)

维度

指标

单位

现状

目标

达标行动措施

保证

挑战

现金贡献

营业收入

1.华东 个营业所,实现通路精耕.

1整合通路管理与后勤管理,确保业绩指标层层下达。

2地级市开发数: 个,县级市开发数: 个等。

销售费用

1.制订合理的费用预算,下达到营业所执行。

2.费用有效执行:让利转固定、延后支付等。

应收帐款

1.成立会计对帐小组,统一管理,加强对帐与帐款回收。

2.将回款率纳入营业所竞赛指标,鼓励回收帐款等。

营业利润

1.营销中心制订管理者利润贡献提成年效奖励方案。

2.专人分析营业利润,公告竞赛成果,提出改善建议等。

客户优先

终端客户数

1.建立终端网点信息化数据库,明确终端客户开发方向。

2.把新客户开发指标纳入KPI考核和指标竞赛。

客户占有率

......

交货及时率

......

变革平台

利润中心建设

......

业务组织建设

......

指标竞赛推展

......

组织与领导力

接班人储备

......

选优汰劣实施

......

优化激励体系

......

(二)年度绩效考核的实施

在上年度结束后的30个工作日内开始实施管理者的年度绩效考核。一般而言,考核者要花时间观察被考核者的工作情况,准确地将观察结果转化为评价信息,真实地提供绩效考核的评价结果。可采用360度评估法,考核者包括直接主管评价、同事评价、下属评价、自我评价、客户评价等方式。

表8-12 个人年度绩效考核评价表(示例)

维度

权重

指标

单位

现状

目标

实际

达成

自我评价

小组评分

本项评分

上级评价

下级评价

同事评价

客户评价

保证

挑战

20%

50%

10%

10%

10%

现金贡献

40%

营业收入

销售费用

应收帐款

营业利润

客户优先

20%

终端客户数

市场占有率

交货及时率

变革平台

20%

利润中心建设

业务组织建设

指标竞赛推展

组织与领导力

20%

接班人储备

选优汰劣实施

优化激励体系

综合得分

(三)员工年度绩效考核等级的确定

员工的年度个人绩效考核是按部门、分层级进行。以部门为单位,同一层级员工根据其年度绩效考核综合得分,统一排名,配置考核等级。

以G公司营销中心为例,说明强制分配的比例情况。

表8-13 个人年度绩效考核等级分布表(示例)

项目

部门内部员工考核等级分布(%)

合计

A+

A

B

C

D

部门获得

绩效考核

等级

A+

10%

20%

70%

100%

A

10%

10%

80%

100%

B

20%

70%

10%

100%

C

10%

70%

15%

5%

100%

D

70%

20%

10%

100%

等级说明:A+代表优秀;A代表优;B代表良;C代表中;D代表差。

(四)各等级的奖金分配系数

根据绩效管理制度的规定,对员工参加年度绩效考核后所获得的等级落实员工的奖金分配。

表8-14 个人年度绩效考核等级与奖金分配系数表(示例)

考核等级

A+

A

B

C

D

奖金分配系数

2.0

1.5

1.0

0.8

0~0.8

员工的年度绩效考核也存在正、负激励二种方式,下面举例说明:

假设江苏分公司张经理的年度奖金基数为20,000元

1正激励

张经理的本年度绩效表现良好,个人年度绩效考核被评为A+等级,奖金分配系数为2.0。

年度奖:20,000元×2.0=40,000元(超过奖金基数,正激励)

2负激励

张经理本年度绩效表现欠佳,个人年度绩效考核被评为C等级,奖金分配系数为0.8。

年度奖:20,000元×0.8=16,000元(低于奖金基数,负激励)

通常情况下,公司追求的是扩大规模和提高净利润,员工追求的是提升收入和促进职业发展,只有解决“负激励”的问题才能够让员工定下心来谋发展。需要企业在打下良好绩效管理基础“守正”的同时,采用东方管理思想,运用“出奇”策略进行高效的创新驱动,加大贡献者激励力度,实现公司与员工的“双赢”目标。

图8-14 “守正出奇”示意图

十、奖金池预算与分配规划

“军无财,士不来;军无赏,士不往”。意思是军队如果没有钱财,人们就不会来从军,军队中没有赏赐,人们就不愿去打仗。G公司强调增长型战略,既关注利润与回款又关注收入和客户,鼓励多劳多得,员工打的“粮食”越多,公司给你分享的奖金就越多。

(1奖金池的预算来源

奖金池的资金来源主要是从“提高天花板”的利润成长与“压低地板”的成本费用降低等方面按一定比例提取,共创共享,动态调整。

1超额净利润提升中提取。假设公司年度预算的净利润增长额为10,000万元,提取10%作为奖金,奖金池的资金预算增量为1,000万元。

2从成本节约或费用降低的空间中提取。比如成本降低、费用下降、工期缩短等撙节的成本费用。假设年度预算的成本费用撙节总额为10,000万元,提取10%作为奖金,奖金池奖金增量为1,000万元。

3绩效考核方面的“负激励”奖金返还。

4惩罚留存金额。因部门或员工违反公司相关规定而被罚扣的钱,纳入奖金池。

5从历年结存的利润、集团总部等上级单位发给的奖金中提取一定比例等。

(二)奖金池的分配

奖金池可以采用总包切分型,公司设计一个总奖金包,各部门根据年度预算确立其财务贡献,按一定比例进行切分奖金额,视情况动态调整占比。

G公司的总奖金额预算与部门奖金分配预算如下表。

表8-15 部门奖金预算与分配(示例)

序号

部门

总人数

人均月奖金额

人均年奖金额

奖金预算

备注

1

营销

中心

营销业务团队

3,500

1,500

18,000

63,000,000

1.各部门负责人制订部门奖金分配制度,经总经理办公会审批后执行。

2.员工获得奖金后须签字确认,由各部门负责人将签字材料递交绩效管理部门存档备案。

2

市场管理团队

100

1,000

12,000

1,200,000

3

职能服务团队

150

800

9,600

1,440,000

4

生产

中心

生产团队

3,500

1,000

12,000

42,000,000

5

职能服务团队

200

800

9,600

1,920,000

6

研发

中心

研发部

200

1,000

12,000

2,400,000

7

职能服务团队

20

800

9,600

192,000

8

物流

事业部

采购团队

100

1,000

12,000

1,200,000

9

职能服务团队

10

800

9,600

96,000

10

质量管理中心

100

1,000

12,000

1,200,000

11

财务中心

100

1,000

12,000

1,200,000

12

人事行政中心

170

800

9,600

1,632,000

13

其他部门

500

800

9,600

4,800,000

14

积分制奖金(预留)

7,500,000

合计

8,650

129,780,000

人均激励奖金(元/年)

15,003

部门负责人须做好奖金预算管理,在公司制订下一年度预算时,提前规划部门的奖金总额度、使用范围、发放时间,包括各月度、季度,半年度,年度等不同阶段所需要发放的奖金,确保资金配置能够及时到位。

让基层员工高兴的是,G公司总经理一直强调不能让奖金池“睡大觉”,对各部门负责人规划的年度绩效奖金使用效率进行排名,奖金总额没有使用完且排名在倒数10%以内的管理者,将调整岗位或淘汰出局,倒逼管理者不能懒政,主动思考做绩效改善项目。将重点放在淘汰干部上,发生了意想不到的变化,管理焕然一新,实现为了管理者为公司做贡献,为员工谋收益之目的。

十一、绩效改进的实施措施

绩效持续改进需要根据自身实际情况实施,采用绩管理方法包括:KPI绩效考核、指标竞赛、OKR、军令状、积分制、股权激励、驱动高效创新的技能开发活动、网格化管理等,在前面的章节有阐述KPI、OKR、股权激励等内容。在这里讲述G公司常用的军令状、指标竞赛、驱动高效创新的技能开发活动、网格化管理等方法。

(一)军令状

“军令状”是古代将士在接受军令后所立的保证文书,上面载明如不能完成任务愿依军法处置等内容。这相当于签订战时的保证书,是对明确责任、落实责任、追究责任的形象化表达,凸显了任务的高度严肃性、神圣庄严性,以及未完成任务时将被严厉追责的处罚性。

军令状经常被引用到管理领域。G公司为了激励管理者全力以赴、协同作战,加速实现高挑战目标,经常会让有关部门负责人签署军令状,以营销团队居多。

军令状(供参考)

为了加速实现 年度公司经营目标,配合公司产能扩展的需求,迅速占领全国生活用纸市场,打击和制约竞争对手的发展。特立此军令状,以激励销售团队全力以赴。

1KPI指标

表8-16 军令状的KPI指标

KPI指标

单位

挑战目标

分公司级团队

市场占有率

主要门店重要货架的产品占有率

营业所级团队

管辖区域高毛利产品的市场占有率

销售额排名在当地前3名门店中,高毛利产品的占有率

2奖励标准

1分公司级销售团队达标奖

如果市场占有率与主要门店的综合货架占有率的KPI目标达成率≥100%,奖励相关销售团队500,000元。

2营业所级销售团队达标奖

如果城市营业所管辖区域高毛利产品市场占有率与销售额排名在当地前3名门店中,高毛利产品市场占有率的KPI目标达成率≥100%,奖励相关销售团队50,000元。

3奖励标准说明

如果KPI项目只达成其中1项目标,达标的奖金按50%计算。

如果有人为了实现目标不择手段,包括扰乱市场秩序、门店客诉等违规行为,直接取消获奖资格。

3立军令状人

部门、岗位、员工名单、预期贡献、奖金分配比率、罚扣率等(略)

4奖金发放

经总经理办公会审核,总经理审批后执行。

5奖励期限

本军令状设立的期限为6个月,即7月1日至12月31日止。

(二)指标竞赛

指标竞赛是指聚焦标杆找差距,想办法找措施来补齐短板的一种绩效管理方法。以“对标排头兵·勇做赶超者”的精神分析指标、研究规则、主动思考谋划,苦干实干巧干,全方位跟踪落实。

绩效负责人在各部门的奖金池预算规划被总经理批准后,“手中有粮、心中不慌”,立即通业务部门、职能服务部门的管理者制订其内部指标竞赛方案,以季度为单位,设立高挑战目标,大家以“比、学、赶、帮、超”的精神开展竞赛,通过相互比较与学习交流,取得成功的项目应做案例分享,典型案例在全公司推广。

指标竞赛方案(供参考)

G公司营销中心开始试行以各分公司为利润中心单位以提高销售收入和营业利润。为了提高业务团队的工作积极性,特公布指标竞赛方案。

1竞赛指标与权重的设定

经过总经理办公会讨论后,在 年度上半年度,各分公司经理的竞赛指标为营业收入,吨纸营业利润作为本季度的指标竞赛KPI项目。

表8-17 分公司经理竞赛的指标与权重

项目

营业收入

吨纸营业利润

成长率

合计

目标达成率

成长率

权重

40%

20%

40%

100%

2竞赛目标的设定

1营业收入目标以个人年度绩效考核表中的“挑战目标”为基准;

2营业收入、吨纸营业利润的成长率与上一年度同期指标为基准;如果该指标实际达成低于比较基准,在未有改善的情况下,按“0”分计算。

3排名公告

每月度结束后的5个工作日内,公布上月度各分公司经理的指标竞赛排名,半年度按其月度排名的平均值进行排名奖励。

4奖励方式与成功经验分享

1在本轮指标竞赛中,综合排名优秀者,可获得奖金:

第1名:奖金30,000元

第2名:奖金20,000元

第3名:奖金10,000元

2根据营销中心安排的培训计划,主动在跨分公司单位之间落实成功经验分享与培训,经过参加培训人员的评价,评分在90分以上者,将获得总经理颁发的“年度优秀省级经理”奖章。

如果参加集团或公司组织的半年度指标竞赛大会,因表现优秀而获得竞赛奖金的团队,按公司指标竞赛的相关管理制度办理。

3指标竞赛实行末位淘汰制,如果连续两个轮次的竞赛排名在倒数第3名之内且业绩实际达成情况低于去年同期者,必须及时调整其岗位,把岗位腾出来给优秀人才担任。

注意事项:G公司强调健康团队指标竞赛,而不是个人英雄主义。分公司经理只是代表本分公司团队参加指标竞赛,获得的所有荣誉归团队,奖金也是归团队所有而不是归个人所有。在奖金分配时,必须按照员工的贡献度排名进行奖金分配,实现有奖同享、责任共担之目的。

表8-18 指标竞赛奖金分配到个人(示例)

NO

姓名

职务

占比

金额

签名

1

分公司经理

30%

9,000

2

营业所长

15%

4,500

4

客户主管

5%

1,500

5

业务代表A

3%

900

6

业务代表B

2%

600

7

业务代表C

1%

300

8

市场经理

3%

900

9

督导

3%

900

10

销售支持

2%

600

11

营管

2%

600

12

财务

2%

600

13

人事行政

2%

600

14

团队活动基金预留

30%

9,000

合计

100%

30,000

5指标竞赛的成效

通过阶段性指标竞赛,一是给团队成员创造积极向上的氛围,二是对表现优秀的员工及时晋职加薪,承担更大的责任,通过“赛马不相马”机制,让优秀人才成批地脱颖而出。

​ 商业案例:“赛马制”奖金用美元替代人民币

在2009年7月,G公司受到美国次贷危机带来的影响,生活用纸销路不畅导致产品滞销,甚至仓库的走廊上都堆满了产品。为了提振一线员工士气,举办了营销MBOS竞赛大会,根据大会竞赛规则,荣获一等奖的奖金为5,000元、二等奖的奖金为3,000元、三等奖的奖金为2,000元。然而,在经过激烈竞赛后的颁奖环节,老板说:“员工们非常辛苦,各级管理者要鼓励员工力创高绩效,这次把竞赛奖金做一下调整:一等奖的奖金为5,000美元、二等奖的奖金为3,000美元、三等奖的奖金为2,000美元。”奖励力度翻了6倍多,大家拿到奖金之后,群情振奋,“不用扬鞭自奋蹄”。在这次大会精神的引导下,重燃组织激情,大家顶住压力、齐心协力,将仓库积存品卖了个精光。颁奖的事很快被快消品行业的员工知晓,一时成了佳话。试想一下,公司面临产品滞销,甚至爆满仓库的情况下,如果采用常规的绩效管理方法,根本达不到上述效果的。

一个好的绩效激励机制,需要在扎实做好“守正”的基础上,采用“出奇”的绩效管理方法,让员工“如鱼在水”的环境下工作,有利于战略目标的实现。

(三)驱动高效创新的技能开发活动

技能开发活动是指针对高难度挑战目标,成立跨部门的项目团队,驱动管理者运用创新的突破性思维,找到解决之道,实现缩小乃至消除与目标的差距。其宗旨在于解决问题、激发创新、增强技术能力,通过团队合作巩固和提升组织绩效。参加技能开发活动项目的团队成员可以事先深入了解跨部门之间的业务情况。

G公司的技能开发活动通常以财务指标为抓手,以“做正确的事、把事情做正确”的思想开展工作,培养持续改进的“进取”(cando)文化16。一个技能开发活动项目内容包括主题选择、项目立案、项目进度追踪、项目结案、成果发表等流程。

【知识拓展:技能开发活动的操作流程】

1技能开发活动项目主题

技能开发活动项目主题一般是先从财务角度思考,设立EBITDA 15%提升至EBITDA 20%的目标,通过财务指标的逐一分解,将指标落实到有关部门执行,让大家把工作重点聚焦在“做正确的事情”上。

图8-15 财务指标分解(示例)

管理者收到任务后,立即召集部门内部会议,将指标逐一拆解到所管辖的二级部门执行。各二级部门负责人为了实现高挑战目标,分别制订技能开发活动项目主题,大家并力一向。

以营销中心为例,每年下属单位主动提出的技能开发活动项目主题共有100个以上,主题包括:提升新品销量、提升吨单价、产品销量提升、销售费用合理化、降低费用率、改善逾期帐款、清理待核销费用、通路精耕与开发、空白市场开发等。

2技能开发活动项目立案

技能开发活动项目活动小组项目立案应具备以下条件:

1有明确可量化的目标,或不可量化的创新管理改善项目。

2对现状评估可量化,或不可量化的管理改善项目。

3明确的团队组织,包括小组长、小组秘书、组员。

4有活动期限,设立明确分月或阶段性目标。

5预估效益。

6活动方法概要说明。

7订定成果奖励方案。

由项目小组长填报技能开发活动项目小组登录表,经项目负责人核准后,报总经理办公会评审后,符合条件者立案。

表8-19 技能开发活动项目活动登记表(示例)

1.小组名称

2.活动主题

3.小组长

4.活动成员

姓 名

单 位

姓 名

单 位

5.活动目标

(尽量以可以量化的目标表示)

项 目

改善前

改善后

改善目标

6.预估经济效益

7.奖励办法

8.活动期限

自 年 月 至 年 月

总经理

人力资源部

项目负责人

小组长

申请人

3技能开发活动项目进度追踪

由小组长依据工作计划,定期或不定期召开小组会议,跟踪工作进度,如果小组活动存在的障碍或困难,立即请求项目负责人提供资源支持,排除障碍。

表8-20 技能开发活动项目月度报告表(示例)

序号

问题点

改善措施

负责人

完成日期

执行成果

4技能开发活动项目结案

当技能开发活动项目活动达成预定目标时,小组长要填报技能开发活动项目成果报告表,主要内容包括:背景说明、项目成员、现状分析、设立目标、问题分析与对策、工作计划、成果及经济效益、主要的学习心得与创意、后续成果如何巩固等。

表8-21 技能开发活动项目成果报告表(示例)

部门

小组名称

项目主题

项目

改善前

改善目标

实际改善

效益

成果巩固

效益评估

5技能开发活动项目成果发表

公司每半年举办一次技能开发活动项目成果发表会,根据参赛技能开发活动项目的数量,奖金预算情况,设立获奖数量及其奖金额度。技能开发活动项目组长得到成果发表会的通知之后,按规定填写参赛申请表,经过审批后获得参赛资格。

表8-22 技能开发活动项目成果发表会奖励(示例)

排名

奖金额

名额

备注

一等奖

5,000元

1名

奖励名额与奖金额,根据参赛的数量,奖金预算等情况,进行调整。

二等奖

3,000元

2名

三等奖

2,000元

3名

参与奖

1,000元

不限

6技能开发活动项目成果奖励

当技能开发活动项目小组活动达成预定目标时,由项目负责人在总经理办公会上做技能开发活动项目成果报告,项目财务成果经过财务总监审核和总经理审批后,予以奖励。

表8-23 技能开发活动项目财务成果奖励方案(示例)

财务效益

奖金率

备注

坎级第1阶段:50万元以下

2%

0

坎级第2阶段:50(含)~100万元

3%

50万元以下按2%计算

坎级第3阶段:100(含)~500万元

4%

50万元以下按2%计算

50~100万元按3%计算

500万元以上

专案核准

技能开发活动项目负责人对项目成员分配奖金时,必须遵照成员对项目贡献度的大小分配奖金。所有获奖的人员要在奖金分配表上签名确认。技能开发活动是通过聚焦问题,运用PDCA的管理循环不断解决公司在经营管理中出现的新问题,达到持续改进、不断创新之目的。

(四)网格化管理

网格化管理是“以客户为中心”的服务理念,实行“定格、定人、定责”的管理模式,通过业务团队做好客户建档,精准营销,进而提高客户贡献度,提升营销团队的精细化管理能力。

G公司为了提高整体营运绩效,采用网格化管理,每个重要城市的营业所所长负责20~30个网格,网格的负责人叫网格长,组织采用1+N模式管理,即1名网格长和N名员工组成一个网格。要求网格长做到一岗多能,利用PDA信息化手段,实行就近管理,及时服务客户,解决现场问题,促进整体销售收入的成长。

【知识拓展:网格化管理的操作流程】

1城市分级

以城市的人口数、GDP、中高档纸品销售额、人均月用纸量等要素为依据,划分城市等级。

表8-24 城市分级(示例)

城市等级

对应行政区划

中高档纸品市场容量

一级

直辖市,经济发达省会城市,计划单列市

容量≥120吨/月

二级

一般省会城市,地级市,商业发达县级市

90吨/月≤容量<120吨/月

三级

经济不发达的地级市,县级市,经济发达的县城

60吨/月≤容量<90吨/月

四级

县城

30吨/月≤容量<60吨/月

五级

不发达县城

容量<30吨/月

2绘制网点地图

根据各城市覆盖区域,绘制网点地图(即门店地图),找到业绩发展较快的城市、门店、产品品类等,有目的地规划经销商布局、合理配置资源,包括业务人员、费用支持等,支撑业绩成长。

3划分业务负责片区

根据业务的工作饱和度与负责门店数量,规划出业务的责任区域。

4业务巡查

业务员在每周内要完成责任区域内所有门店的巡查。业务员在每天巡查门店时,要做好门店服务工作,包括商品库存、铺货、补货、新品促销,了解产品竞争力度、处理客诉纠纷等工作,针对自己不能解决的问题要及时向上级领导报告,在该问题解决后,进行下一家门店的巡查。

5网点信息管理

业务在每次巡查完门店之后,及时将该门店信息录入手机的PDA数字化系统,前台业务录入PDA数字化系统的所有资料将会及时转存入营销中心的信息化系统,中台的职能服务人员通过营销中心的信息化系统,就能了解到该门店进货量、出货量、库存量、促销力度、产品竞争等信息,并根据业务管理的需要,及时向业务提供专业支持,提升业绩。

6绩效考核

基于信息化的网格化管理,营销中心的管理者通过信息化系统能够知道业务在每一个工作日的工作表现,一是能够及时提供资源帮助业务员解决问题,二是推动业务员想办法提高每个网点的贡献度。因此,公司对业务员的绩效考核是以其负责片区内的所有门店进行考核,主要考核指标为业绩目标达成率、业绩成长率、新客户开发数等,旨在推进业务想办法提升销售额。

G公司采用网格化管理,结合PDA数字化系统,落实了“一线呼唤炮火,打赢网格长的战争”模式,既提高了产品的分销量,又实现了创新谋划、精准施策。比如生活用纸市场上分别有以木浆、䓍浆、竹浆、混合浆为原料制成的纸张,各纸品制造商之间,经常打价格战,竞争非常激烈。有一次营销总经理走访一线市场,与随行业务人员一边看商品一边聊天地询问:“什么纸品卖得好?用户为什么买这类纸品?”业务员说:“还是用木浆为原料做的纸品最好卖,我们的产品要是能突出是纯木浆制造的,一定会更好卖”。营销总经理回到宾馆,认真查询了PDA数字化系统中员工与用户反馈的信息,口中反复念道:“用纯木浆为原料做的纸品好销售,纯木浆原纸,原木纯品纸。”瞬间顿悟,及时推出定位为“原木纯品”系列生活用纸,这个差异化产品定位拉升了品牌效应,锚定“原木纯品”的新品非常畅销。特别是盒装面纸“平地起惊雷”,在中高端产品的市场占有率很快冲到了30%以上,原木纯品已经成为中国生用纸类产品的代名词了。这是网格化+信息化管理超越传统管理给公司绩效提升创造的价值,也是给我国人民生活水平的提升带来了贡献。

【知识拓展:管理哲学思想】

我给企业员工做绩效培训的时候,经常会讲到一个故事,鼓励大家以不同的视角看待绩效管理与改进的迭代思想。

唐代五祖弘忍大满禅师想把衣钵传授给修行高的弟子,就命他们各作一首偈语,谁的语意和禅宗暗合就把衣钵传授给谁。众弟子一致推举上座神秀做偈。

神秀当场做偈一首:身是菩提树,心如明镜台;时时勤拂拭,勿使惹尘埃。

五祖看了,挺满意。不久,慧能看到神秀的偈语,笑笑:“美则美矣,了则未了。”意思是好是挺好的,只是没把禅意参透。

慧能请人代书偈一首:菩提本无树,明镜亦非台;本来无一物,何处惹尘埃。

五祖看到大吃一惊,当夜就把衣法传授给了慧能(禅宗六祖)。

若干年后,北宋死心悟新禅师为了提醒学人参究禅理,作悟道谒一首:六祖当年不丈夫,倩人书壁自糊涂;分明有谒言无物,却受他家一钵盂。

六祖在偈子中说了“本来无一物”,但后来怎么还是接收了五祖的衣钵呢?这是值得大家深思的地方。

我们作为绩效管理者,只要善于思索,具备想人所未想的敏锐洞察力,一定会在前人绩效管理的基础上不断取得突破,为丰富我国绩效管理理论添砖加瓦。