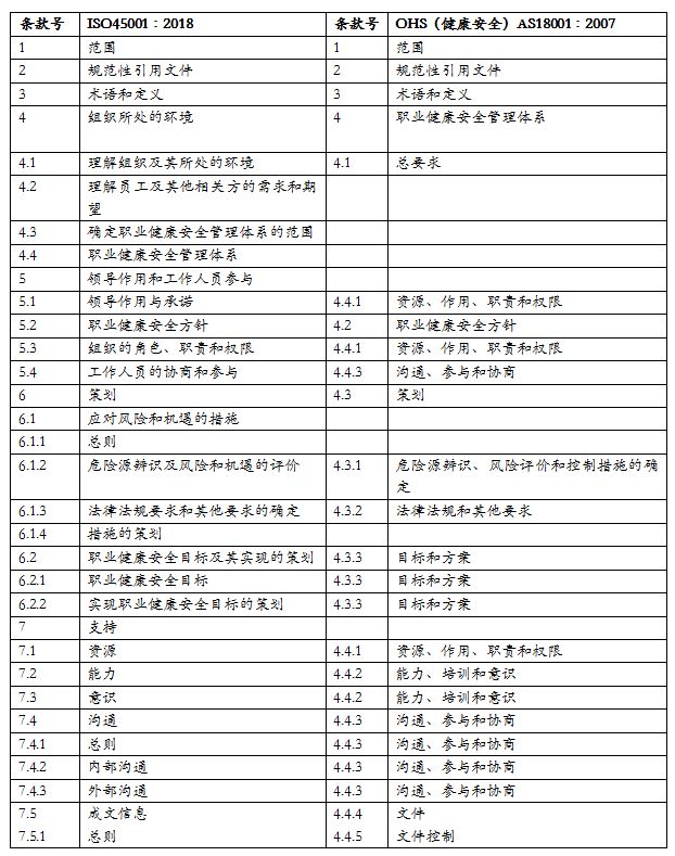
一、条款比对
新旧版本条款比对如表7-1所示。
表7-1 新旧版本条款比对


二、主要内容比对
主要内容比对如表7-2所示。
表7-2 新旧版本主要内容比对



三、如何从OHS18001(健康安全)体系转化为ISO45001体系
第一步:统一认识,增强全员健康安全意识,健康安全不是形式,不会影响员工和老板赚钱,抓好安全生产能够帮助企业创造社会效益,提高影响力。要让员工和管理层从内心深处认识到安全生产的重要性,而不是走过场。
第二步:制定体系推行计划,明确关键时间节点。详见第一篇第九章成功案例:ISO45001管理体系专案推进计划。
第三步:培训ISO45001标准,重点培训新增和变更部分,比如变更管理、承包商和采购商管理、风险和机遇管理、参与和协商管理、鼓励企业建立安全文化等。
第四步:制定体系文件编写和修改计划清单,各部门按计划培训和修改文件,并对体系文件进行培训。
第五步:体系文件运行,并且制定各部门ISO45001体系稽核表,体系推行专员每周至少稽核一次。
第六步:职业卫生检测,合规性评价。
第七步:内审和管理评审。
第八步:外审一阶段和二阶段。
第九步:取证和体系持续维护。

谭洪华