企业在成长的过程中发现人治越来越显得有心无力。如何才能从桎梏中脱身,走现代化企业之路呢?我认为,精细化管理可以在某种程度上使企业上一个新台阶,摆脱人治,走向法治。
精细化,从结果上要体现流程化、定量化、信息化等要素,使纷繁复杂的工作尽可能地变成有条不紊的固化工作链。领导主要做决策,而员工主要从事具体的工作。
某建筑施工类企业的管理困境
我们的客户是建筑施工类企业,是山东一家大型的集团公司,具有房屋建筑、机电安装、建筑装修装饰、钢结构等资质。在当地建筑施工市场占有70%的份额,处于高速发展的轨道上。企业刚刚经历了管理层收购,企业性质已经从国企转变为民营企业,但是企业的文化氛围、工作流程和模式还是沿用国企的老一套做法。
2010年左右,该企业基本上在本地发展,如何开发外部市场并站稳脚跟已经迫在眉睫。同时,企业内部出现了人员忙闲不均、人才梯队建设滞后、人数众多、人才较少的问题,难以为外出施工创造资源优势。
更严重的是,领导不安排工作,员工不知道如何开展工作。一些管理流程上比较粗,没有实现以客户为中心的部门协同;子公司人员来企业办理业务,也存在拖沓、效率不高的问题。子公司各自为政,考验企业的管理智慧。老板成了“一支笔”,什么事情都要老板签字才能办。
同时,企业不知如何对子公司的采购管理、市场推广、财务管理等进行管控,产生最大的协同价值。同时,企业面对房地产开发市场的高利润率,已经筹备了房产办,专门负责上游突破工作,如何衔接房产办与其他子公司的职能也是一个问题。如何打造基于“集团总部-子公司-客户”的治理模式、提高运营效率、降低总部的管理成本、进行合理的分授权,使老板腾出时间考虑战略方面的问题,是此次项目解决问题的落脚点。
问题一:组织结构与部门职能有待调整
解决思路:企业存在以人设岗,部门职能与企业战略没有有效对接的情况。为此,我们认为,应从企业流程入手,以客户满意为中心,排除人为因素,进行科学设计。
流程设计伴随着组织结构设计开始和结束,只有企业级流程得到优化,才能指导部门的设置工作,实现企业组织高效化,让客户满意。企业在设计组织结构时,首先应该考虑盈利模式的问题,即如何赚钱。在此基础上,对流程进行分析对比、择优确定。流程优化首先要优化业务流程,使产品形成的全过程周期最短、效益最高;其次,围绕管理流程,设计并保证业务流程高效运转。
例如,企业招标管理可以有效地维护企业的权益,在保证项目质量、工期等要求的前提下,以合理低价选择最满意的投标单。但是,企业招标管理存在很多漏洞。
(一)招标管理现状
招标管理现状如图6-4所示。

图6-4 招标管理现状
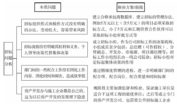
(二)问题分析
招标流程要从招标的公开性、组织的合理性、决策的准确性和风险的规避性入手,减少招标的盲目性和不规范性。如图6-5所示。
A 没有专门的招标小组,参与招标部门较少,成本控制部门没有参与。
B 招标信息的汇总没有明确市场部与开发办的分工,存在交叉和重合。
C 确定供应商由分管领导个人决策,存在较大的风险。
D 施工单位内定,随着开发办的发展壮大,成立独立公司时,也应该公开招标。

图6-5 招标问题分析图
(三)解决对策
招标流程(如图6-6所示)的改进主要是设置招标小组,明确招标的决策机构,减少了定标的个人决策,增加了集体决策的科学性和规范性。

图6-6 招标流程
注意:
招标工作小组组长由一线公司任命;招标小组对定标起集体决策的作用。
招标文件由房产办、市场部、项目部、财务部及法律人员共同起草,经招标工作小组审核批准后,作为该类招标的标准示范文本。
建立合格承包商数据库,合格承包商是经各相关部门推荐,并经企业招标工作小组审查合格的工程施工、监理单位,房产办负责建立合格承包商数据库,所有项目的招标必须从合格承包商数据库中选择投标单位。
问题二:领导很忙,员工很闲
解决思路:通过“三级职能分解”、“岗位说明书”等管理工具对该企业各部门工作进行梳理,本着能辅分开、例行例外分开的原则,使各项职能分解到岗、到人,形成部门说明书、岗位说明书。不是为了形成文件,而是要在这些文件形成的过程中,通过反复的研讨和沟通,力求做到例行事项固化、提高工作效率,使领导能从事务性工作中抽身并专注于例外事项的处理。
同时,岗位说明书将岗位每项职责进行细化,因为职责的履行肯定是在一年中的某个时点,或者一些规律性的时点,否则,这项职责就是虚的。所以,要求在岗人员把岗位的工作职责细化到程序,并固化到每天、每个小时,这样可以使员工从无规可依到有章可循。
问题三:人才梯队建设滞后,核心人才少
解决思路:建立和完善人才培养机制,通过制订有效的关键岗位继任者和后备人才甄选计划,以及岗位轮换计划、内部兼职计划、在职培训等人才培养与开发计划,合理挖掘、开发、培养后备人才,以便建立人才梯队。
(1)关键岗位继任者与后备人才甄选。通过人才库建设,企业对现有人员进行分类管理,分成管理类、财务类、技术类、营销类等。人力资源部拟定培养方案、考核方案和人员晋升办法,打通各类人员发展通道,根据考核情况和工作部门领导评语决定未来是否任用。
(2)内部兼职计划。为了增加对其他单位和部门的了解和认识,提升员工的综合素质和能力,拟定中高层干部、专业技术干部和管理骨干参与兼职计划。兼职人员可以半天在本部室工作,半天到兼职部门工作,兼职部门工作需报原部门备案,接受兼职部门负责人的考核。兼职人员以学习、调研、议政为主要职责,参与具体业务运作过程,提供意见和建议,但不参与具体决策活动。
(3)在职培训。企业聘请内外部讲师,针对企业内部的具体工作开展培训,对领导层进行思路的启发、对基层进行业务操作的规范培训。
(4)整合企业资源,打造统一的招聘平台。各子公司所需关键人才需要通过企业统一笔试、面试,经评审合格后通过双向选择,才能加入各个子公司。企业各岗位用人向市场化过渡,并辅助以相应的激励手段,吸引各类人才。
问题四:采购成本高,企业盈利能力低
解决思路:子公司分别采购施工原料,存在价格差异、个体谈判优势不明显的问题,不利于企业整体利益的实现。为此,解决方法如下。
(1)打造企业混合采购平台。根据企业目前的资金链状况,大件施工材料由企业统一管理,以求提高对卖家的谈判优势,保证价格最优,从整体上降低了企业的原材料成本。同时,也减少了子公司在采购方面可能出现的不正当行为。
(2)小件原材料由子公司自行采购,企业负责检查。企业应组建物资采购招标小组,此小组为常设机构,负责对物资采购招标工作进行领导、监督和合同评审工作。招标小组由企业主要领导担任组长,成员有经营、财务、监察等部门的负责人,可邀请物资使用项目的项目经理参加(与分供方有利害关系的人不得参加评标)。
当企业以对外施工为主时,采购模式须转变为集中定价采购模式,给予原材料指导价格。同时,企业需加强对下属公司的检查监督力度。
问题五:审批烦琐,文件旅游现象严重
解决思路:如何把部门间的那堵墙打破,提高部门间工作事项的沟通效率。我们提出了三种方法。
(1)建设电子信息化平台。通过信息化建设,实现网上审批,提高运作效率。
(2)主办部室负责制。由主办部室安排审批环节的进度,为下属子公司提供服务和支持。
(3)例会制度。由参与审批部门根据审批内容确定例会时间,统一审批。
问题六:子公司审计模式单一,不能应对治理结构变化
解决思路:审计要有重点、分层次。由于企业成员在企业集团中所处的地位不同,对各个基层法人企业的内部审计范围也有所差别,不应一视同仁,应该按照各基层法人企业在企业集团中所处的地位(主要依据参股情况)进行有重点、有层次的内部审计工作。
(1)核心企业(持股比例高)是企业集团的主体部分,是企业集团内部审计的重点,应该对核心企业进行全面审计,包括对企业内部监督制度的健全性、完善性和有效性的审计,资金来源和使用情况的审计,各项费用支出的合规性和效益性的审计,资产、债权债务总体情况的审计等工作。
(2)紧密层企业(持股比例较高)的内部审计也应该全面,包括上述范围,但是由于其在企业集团中处于相对重要的位置,企业集团总部的内部审计部门对其内部审计的监督范围可以适当缩小。
(3)半紧密层企业(持股比例较低)根据半紧密层企业的特点,主要对投入资金的使用情况、成本、利润及分配的真实性和合同的履行情况进行审计监督。
(4)松散层企业(挂靠性质)与核心企业只有互惠性的协作关系,它们之间的关系是由彼此之间达成的契约或协议决定的。因此,对这类企业仅仅只对其提供协作的事项进行调查,以及对协议合同审计。审计的范围比较窄,内容比较单一。

张伟