(一)变革前:各部门问责没有标准

:领导式管理就必定造成以罚代管,为什么呢?因为领导式管理最终只能对结果进行觉知,只能去根据结果究责。但问题已经出来了,你能怎么办呢?就只能重罚了。
:领导要管的事情多,管的人多,他往往很长时间才管一次,很长时间才管一下。这样问题就累积起来了,等他要罚你的时候,等他要查你的时候,问题往往已经很严重了,积重难返了。
:问题都比较大了。
:对,往往是个大问题了,所以佛家讲“苦集灭道”,“苦”是集出来的,问题烦恼都是集出来的。你长时间不去管它,问题一天天累积就变得严重了。这个时候你要么不去理它,睁一只眼闭一只眼;要么你内心就愤怒了,你肯定要重罚。
:对。就像出货,最终货出不去,老板就来火了,然后就开始追究前面各个部门的责任了。
:平时物料没回来,采购单没有及时下,车间没有按照计划生产,车间生产的东西没有及时交下去,车间东西没有配套来做,尾数没有及时清理……若干个小问题他都不去管,到最后货出不去了,他就恼羞成怒,发大脾气了,但有用吗?实际上前面这一切都会影响你最终的交货时间,交货延期就是若干这样的小问题造成的,重罚也没有用。
:这个时候处罚,员工往往容易产生很大怨气。你越是罚,企业的工作氛围、员工的心态就越糟糕。
:为什么这样?因为你这时候罚,就是大家伙一块挨罚。就拿出货来讲,你这个时候来罚你不是针对一个一个点上的问题来罚,而没有及时出货的问题却是一个一个点上的小问题造成的,比如采购没有及时下单,没有及时跟进,比如供应商的物料每天没有及时送过来,仓库没有把物料及时发给车间,车间没有及时去领料,前工序做完了没有及时给到下工序,车间没有严格按照计划生产,生产的东西本身不配套,没有及时清尾等,交延期货是一个个小问题累积造成的,你最终罚的时候怎么罚呢?
:你要罚的话那就所有人都得罚。
:你不可能针对一个个小问题罚,因为小问题已经发生完了。
:已经过去了。
:你都不知道究竟是哪个小问题了,你查都查不到了,你就只能针对人,针对这些部门罚。这种处罚是徒劳的,因为这个罚不针对事情。事情已然这样了,你再怎么重罚,也没回转的可能了。再一个,你处罚的时候,你肯定没有办法就事来罚,你肯定是平均罚。比如你说:我要罚你们五万元,你们十个经理每人承担五千!你就只能是这种方式。这种方式第一没有针对事情,第二也不公平,员工的抱怨肯定就大了。
(二)变革后:明确横向问责标准
1.制定横向问责一览表

:横向问责一览表如表4-6、4-7所示。






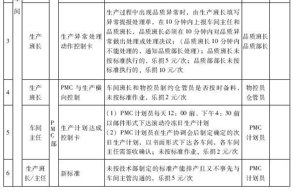
:表 4-6、表4-7是我们的核心表单。从表4-6中的前几栏(制约品管部)我们可以看到线束车间的开单人有生产班组长、作业人员、包装人员,他们都是制约人,都可以制约、监督品管部的工作。
:可以制约品质部。
:对,也可以制约业务部、PMC、仓库等各个部门。
:怎么个制约法?
:制约的依据来源于我们之前通过全面稽核、流程梳理总结出来的那些作业标准、生产异常处理动作控制卡、质量管控的横向控制卡等。
:比如车间的班长,从上下关系来讲,你根本没有办法处罚、制约品质部、业务部,他没有资格。
:对,品质部、业务部会说:你有什么资格?
:他没有这个身份,但的确有些事情他不管又不行。
:他不管往往就没人管了。
:对,那怎么办呢。凭身份你管不了,那么我们就制定相应的管控动作控制卡,制定相应的标准,让你依照标准去管那些部门。发现问题以后,你怎么样去处罚都有严格的规定,也避免你乱来。因为授予你权利以后,也要避免你滥用权。推行横向控制时经常会出现这种事情,要么就不罚,要么罚的时候就乱来。
:对,他想罚就罚。
:出现过这种事?
:出现过,在SC企业搞横向问责的前期就出现过。比如像线束车间一个包装人员,在进行相邻岗位互检的时候,不管是什么问题,哪怕是自己的问题,他都把罚单开给上工序,他自己不想承担责任。
:要么他就不罚,要么就过火,所以要掌握这个标准。
:那生产班组长到底可以制约品质部什么呢?表4-6中“横向制约乐捐标准”一栏就有明确的规定了。比如第一点:生产过程中如果出现品质异常时,生产班长要确认品质班长是否按时到现场,他们的要求是15分钟之内。也就是说在发生异常之后,生产班长要监督品质班长是不是在15分钟之内赶到现场帮你处理异常。如果没有,你就可以按照生产异常处理动作控制卡里面的要求给他开单。因为具体的时间规定都在《生产异常处理动作控制卡》中。
:品质部有没有及时过来处理,对车间的影响很大,对生产的影响很大,对生产班长的业绩影响很大,是不是?因此,我们就制定了专门的生产异常处理动作控制卡规定品质班长必须什么时间来。
:对,规定他必须15分钟之内赶到现场。
:以前出现异常时,车间也没办法,品质部不来他也没辙。
:对,只能抱怨了。
:他只能求爷爷告奶奶,要不就是抱怨,要不就是不管了。
:对,大家都不管。
:现在赋予车间班长一个权力,他没有及时过来的话,你可以处罚他。他在多长时间内没过来你就可以处罚他,你怎么处罚他,这里都规定得很详细了。
:对处罚他多少也做了规定。
:这样品质部长或其他的品管员就不需要别人督促,因为你开一个罚单他不来你再开一个罚单,那他就必须过来。实际上这对改善品质部门的工作是非常有帮助的。
:对,所以把线束车间制约品质部的所有内容都列在这里。
:包括首件做出来以后,你什么时候来进行相关的检验。
:对,你什么时候来判定。
:你如果不及时来,我都可以开你的罚单。这样各个部门的工作链条就拉得很紧了。
:对。线束车间的所有人员只看这张表就行了。看到这张表,你就知道你可以制约其他人什么,你就知道你可以制约品质部什么。只要品质部违反这里面的内容,你就可以直接开单,可以直接追究他的责任,不需要向任何人汇报。
:实际上员工看到这些的时候,应该能明白这是在帮他。也就是说让你去开别人的单,是因为别人影响你了。你要发出你的声音来,对不对?以前他们可能都是找领导去。
:去抱怨,去报给车间主任,然后车间主任再跟品质部长沟通。
:一层一层来,麻烦得很!干嘛要搞得这么官僚呢?直截了当督促他,给他开个罚单,不就得了吗?
:对。比如插头车间可以制约品质部什么,可以制约PMC部门什么,我们也都做了详细的规定。每个部门都有一张《横向问责一览表》,这个《横向问责一览表》来源于我们前面制定的流程文件,这样标准很清晰,大家都按照游戏规则来。
:控制卡的内容很详细的,这里只列了一部分内容,是吧?
:对,这里只是把插头车间和品质部相关的标准列进来,其他的就不需要写进来了。
2.确定横向问责标准

:原有流程上面没有标准的增加新的动作标准。比如在横向问责过程中,车间班组长想制约品质部的时候,对照标准一看,发现这个问题现有的标准里面没有提及,但品质部又确实影响了他的工作,那他就把这个问题提报上去,在下一次进行流程整改的时候,我们就把它形成新的标准。这样企业的流程、标准就越来越完善,横向问责也越来越完善。
:就是让我们的标准化工作都来源于实际,来源于问题,而不是凭脑袋去想。
:对,新的标准还要经研讨确认,让相关横向责任部门人员签字后下发。这样,新标准就出来了。
我们再看一下横向问责的标准流程。这在表4-8《横向问责动作控制卡》中有明确的规定:
表4-8 横向问责动作控制卡



:从现场确认事实到开具问责单到责任人现场签名确认,这张表对横向问责的流程进行了规定。如果责任人确认了,还要进行责任处理,责任人就要交罚款了。
:就等于给这个游戏制定一个游戏规则,谁都不能乱来,是吧?
:对,谁都不能乱来。
:这就是整个游戏的玩法,它定得很详细。
:其实开展横向问责有两个核心。第一个就是在横向问责的时候一定要遵守一个原则:先签单后申诉。如果下工序把单开出来给你了,不管怎么样,你首先要做的就是签字,这是必需的。因为如果你不签字,大家就在那里扯了。
:有问题事后再说。你还可以申诉,你认为他开你的罚单不合理,你可以申诉,但是在现场你不要扯皮,你签了单再说。
:对,先签再说。签了之后,如果你认为有问题,你就可以申诉。如果通过申诉,发现是下工序开错了单,那我们还要反过来追究下工序的责任。
:不能乱开。
:对,这是第一个,就是必须首先签单,你不能在那里跟开单人纠缠,也不能和他们产生冲突,这些是绝对不允许的。
第二个,如果确实是你的责任,你拒绝签单,那就把罚单给你的上级,让他来签。
:你不签就让你的上级来签。
:对。如果你的上级也不肯签,那就由上级的上级签,最高一直到老板那里。
:到老板替员工签字的时候,对员工的处罚可能就不是原来那个数了。
:对,如果签单的人从员工这一级升到了老板这一级,那么罚款就是原罚款的32倍,所以你自己决定。
:这实际上也只是恐吓,让他不要这样做。
:对,你不要这样做,确实是你的责任你就承担。
:你不要逃避责任。本来就是你的责任,你还要给别人的执法工作造成障碍,那太不应该了。本来你已经错了,你还要错上加错,不应该。
:对。这样做也是为了避免横向问责有太多的阻碍,也是让横向问责的过程变得顺畅一些。
:要不然问责无法实施。

曾伟