薪酬结构的设计与企业薪酬策略和薪酬体制有关。薪酬策略明确的是倾斜对象和倾斜力度问题,薪酬体制明确的是不同类型员工的薪酬模式适用性问题。因此,首先明确不同类别类别的薪酬政策和市场定位,为薪酬结构和比例设计提供依据。
依据“3S”设计模型的四步法, H企业的问题可以通过以下步骤来解决:
(1)结合企业的经营状况、员工队伍类型,以及战略发展对员工队伍建设侧重点的要求,明确薪酬策略。
H企业调整后的薪酬策略具体如表5-4所示:
表5-4 H企业调整后的薪酬策略

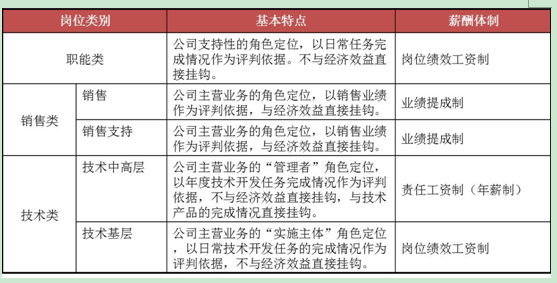
(2)在策略明确的基础上,分析不同类型员工的特点,进而规范薪酬体制。
H企业规范后的薪酬体制如表5-5所示:
表5-5 H企业规范后的薪酬体制

(3)明确不同薪酬体制的构成及比例。
H企业调整后的薪酬结构及比例如表5-6所示:
表5-6 H企业调整后的薪酬结构及比例

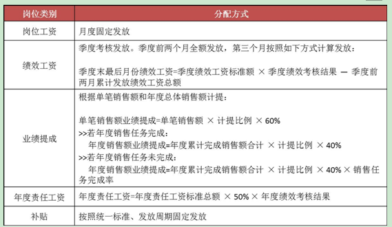
(4)明确薪酬分配方式。
H企业调整后的薪酬分配方式如表5-7所示:
表5-7 H企业调整后的薪酬分配方式


全怀周