战略解码过程中统一思想、统一目标、统一行动的最终落脚点,是目标责任制的落实。所谓目标责任制是指组织绩效目标,不仅可以被团队绩效指标所承载,最终还能够细化为个人绩效指标的过程,真正实现千斤重担众人挑,人人身上有指标。
战略解码的整个过程,如图4-7所示。

图4-7 战略到执行一览图
从图4-7中可以看出,整个战略解码过程其实就是战略解码团队对企业中、长期战略规划SP(战略意图、市场洞察、创新焦点、业务设计等)进行深刻理解,进一步翻译为可执行BP计划(年度产品/解决方案计划、年度市场和销售计划、年度订货和发货计划等)的过程。
从绩效管理角度看,企业的中长期战略规划之所以能从一纸蓝图变为现实的硕果,就是战略解码团队识别出来的那些关键任务得到了圆满地执行。因此,BLM中的绩效审视体系,是围绕如何保障关键任务的有效落实,建立的一整套绩效指标评价体系,以进行闭环管理。
既然是针对关键任务有效落实的绩效指标评价体系,就不需要面向所有的任务进行管理评价,KPI(关键业绩指标)指标体系就是对关键任务达成情况的评价指标体系,这当中既有结果类的评价指标,也有过程类的评价指标。企业可以可从通过以下四步骤,初步建立关键任务的KPI评价体系。
1.建立KPI指标库
中小企业建立一套较完善的KPI指标体系,通常需要一百多个指标。所谓规范的KPI指标,主要包括名称、类别、定义、设置目的、考核对象、计算公式、统计部门、统计方法、统计周期等。
一本权威的词典真的有这么重要吗?1949年新中国成立之时,全国80%的人口是文盲,脱盲是新中国发展首当其冲必须要解决的最重要工作。1950年时任国家出版总署副署长叶圣陶将北京大学中文系主任魏建功调到国家出版总署编审局,主持工程浩大的新华辞书编撰工作,历时三年直至1953年第一版《新华字典》才正式出版发行,以后每隔几年都要重新修订。2016年吉尼斯世界纪录有关负责人正式确认《新华字典》是世界最受欢迎的字典和最畅销的书。依据2020年第七次全国人口普查公布的数据,中国14.1亿人口中,文盲率仅为2.67%。中国从全世界最贫穷落后的国家,一跃成为全球第二大经济体,很重要的原因之一是中国人不仅借助《新华字典》消灭了文盲,而且全民接受九年制义务教育。
企业如果希望全体员工不断提升工作绩效,首先要帮助员工建立正确的绩效观,并为员工提供绩效管理的工具书。《KPI词典》就是绩效管理最重要的工具书。一本好的字典有4个特质:统一标准、建立权威、学习传播、持续优化。企业的《KPI词典》就是一本帮助广大员工理解每个岗位和角色工作质量标准的工具书或指标库。
2.设立组织绩效KPI
不少企业在进行绩效指标设定时,把重点放在员工绩效指标的设定上,这是典型的本末倒置。企业经营的核心是实现组织目标,而不是个人目标,因此管理的牛鼻子是抓好组织绩效管理,解决组织绩效的主要矛盾,以及矛盾的主要方面。抓组织绩效不是拘泥于对某个业务单元、某位领导者、某位员工工作业绩的评头论足,而是驱动战略制定者、战术策划者、战斗执行者聚焦于共同的组织目标并实现之。
何为优秀的组织绩效?德鲁克给出了标准:一是要确保现有业务取得运营成效;二是辨识出企业的潜能并使之发挥作用;三是对企业进行更新以创造一个全新的未来。德鲁克认为这三件事情是交织在一起的,均属于今天并行的任务,并没有前后顺序或者重要性排序。所有三个维度的任务应该由同一个班子来推行,利用同一套人力和财务资源,并被纳入同一经营流程。
对于一个组织而言,高绩效不单单是今年打粮食取得战果,还要确保明年、后年、大后年都有更多的粮食可打。因此,在组织绩效考核中要有三个维度:打粮食、种庄稼、育种,分别设立相对立的KPI,见表4-9。

企业在设立组织绩效KPI时,通常会考核营业收入、税前利润等,这本身是合理的。比如打粮食代表着企业的现金流,只有把今年能抢收的庄稼都落袋为安了,才有实力为未来谋划。与此同时,组织绩效考核的30%~40%的权重要放到对种庄稼和选种工作完成情况评价。昨日之因,今日之果;今日之因,他日之果。今天打的粮食多,是因为几年前选种、育种和庄稼种的好。绩效关系的本身是因果关系。
3.设立团队绩效KPI
组织绩效KPI需要进一步分解到团队绩效指标,如图4-8所示,我们先从分析企业的组织结构图开始。这是一家年营业收入在30多亿元规模的高新技术企业。

图4-8 某中型规模公司的组织结构图
好的组织结构首先体现在内部较清晰的分工界线,先有分工,再讲协同。企业内部的分工,体现的是责任中心分工。该公司责任中心分为五大类,见表4-10。

从上述五大责任中心名称上就可以看出来,它们各自的使命是不尽相同的。
(1)销售及服务中心、研发中心和产品线,主要贡献收入和利润。
(2)供应链中心和质量中心,对产品和服务成本负责,在质量可控的前提下,提升运营效率。
(3)总裁办、人力资源中心、财务中心、信息中心为企业提供基础平台能力,地基扎实才能起高楼。
(4)CDT(任务书开发团队)、PDT(新产品开发团队)、 IPMT(集成产品管理团队)是企业的项目团队,他们不是常设的正式组织,是企业为完成中、长期战略目标而设立的投资专项团队。
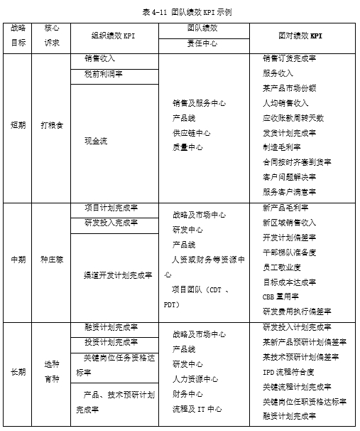
只有把企业内部组织结构的分工和分类搞清楚了,我们才会发现团队绩效与组织绩效的承接关系,见表4-11。

4.设立个人绩效KPI
将团队KPI指标进一步分解为员工个人的KPI指标过程中,收入中心(销售中心、客户服务中心)和成本中心(供应链中心、质量中心)的员工个人KPI指标是比较容易量化的,但利润中心、费用中心、投资中心相关的很多岗位,比如研发工程师、产品经理、PQA(产品质量保证工程师)、SE(系统工程师)、财务经理、IT部经理等,这些岗位的KPI指标量化是一件较困难的事情。如何根据岗位特点,设立有效的绩效评价模式,将在下一节进行重点讨论。
战略解码的指标澄清,是审视企业将战略规划(SP)转化为年度业务计划(BP)的过程中,是否对执行过程和结果建立了完善的评价体系。这套评价体系是先上后下、先整体后局部、先团队后个人的顺序关系,而不是主次不分顺序颠倒。建议企业的绩效评价体系首先主抓组织绩效,将重心放在团队绩效(业务单元、职能中心或部门、项目团队)的评价,企业就抓住了关键任务有效执行的牛鼻子。待管理成熟度较高的时候再去启动员工绩效评价体系,而不是一上来就将员工绩效放在重中之重,这是我们多年来推行BLM的心得体会。
【工具箱:KPI词典示例】
【指标名称】 新产品销售收入(海内外)。
【指标类别】 财务。
【指标定义】 产品线或业务单元的新产品销售收入。(说明:销售收入是指企业对外销售产品和提供服务所获得的收入,包括产品销售收入和对外服务收入。产品销售收入是指使客户获得产品并达到可使用状态而向客户收取的全部不含税价款,包括产品收入,也包括向客户收取的调试安装费、运输费等,退回产品价款冲减收入。)
【设置目的】反映产品线或业务单元管理的新产品销售规模。
【测量对象】PDT、产品线、销售中心
【统计部门】管理会计部。
【计算公式】①月计算公式(本年第X月产品线或业务单元管理的新产品的销售收入);②累计计算公式(本年截止报告期各月产品线或业务单元管理的新产品的累计销售收入)。
【统计周期】月度、季度、年度。
【计量单位】人民币/万元。
【指标说明】本年度的预研产品暂不考核。

牛俊伟