第二节C(Challenge),挑战机制:激发全员内在“想赢”的动机
一、锚定效应:如何识别并避免“限制性假设”
心理学中的锚定效应是指人们在对某人某事作出判断时,易受第一印象或第一信息支配,就像沉入海底的锚一样把人们的思想固定在某处。管理是为经营服务的,在这样一个市场不断变化导致企业商业模式可能发生巨变的时代,管理者要真正理解企业的商业模式,否则,很容易出现与企业的战略背道而驰的情况。如何才能让管理者打破自己的惯性和路径依赖,进行破圈呢?最好的方法就是让管理者在这个充满变局的时代不断通过挑战更高的目标来实现破局。很多时候,管理者的思维惯性带来的组织惯性是组织发展最大障碍,只有当管理者面对一个按其传统方法无法解决的挑战时,他才有可能走出自己的舒适区,突破自己的心智模式,这样,其领导力才得到真正的提升。
其一,人往往在熟悉的环境中待久了就会形成舒适区,同时也会形成一种组织心智模式,这种固有的心智模式能够给管理带来快捷和便利。比
如,成熟的企业组织架构可以使每个人都能驾轻就熟地开展自己的每一项工作,使工作变得简单化、程序化。
其二,固化的工作流程可以使每个人都节省时间且少犯错误。
其三,稳定的团队人员相互配合默契,可以减少不必要的沟通障碍和沟通成本。但麻烦在于架构、流程、团队及思想、意识的过度稳定和固化,导致经营过程下意识化或无意识化,管理人员懒于思考并疏于改进,在环境发生变化的时候,往往会后知后觉甚至不知不觉,最终使企业陷入“温水煮青蛙”的困境。更麻烦的是,这种行为会让组织形成一种自动化反应,组织的变革之所以困难,是因为 60% 的心智模式是自动化的。这种自动化反应往往形成一种群内思维——限制性假设,一旦组织形成限制性假设,成员就会墨守成规、保守退缩、按部就班地做事, 最后企业只有死路一条。所以,在项目的开始阶段一定要给组织各经营单元或团队设定一个高挑战性目标,用高挑战性目标来打破各层级的限制性假设。具体做法就是从以下 5 个方面着手。
(1)绩效引领关注目标的延伸性
我们会发现当组织目标定得适当时,人们会朝着目标更努力地工作。但是,当组织目标定得很高时,人们就不得不后退一步,从根本上重新思考,如何实现目标。杰克 ·韦尔奇在带领 GE 打破组织限制性假设、走出泥沼迈向成功时说:“人们在表格、演示和资料之间工作了一个月,不断地进来告诉 CEO 在既定的经济环境下,在既定的竞争情况下,最佳成果是2。然后 CEO 说:‘我不得不给股东 4 的回报。’他们最终在 3 上达成了一致,每个人都高高兴兴地回家了。这就是年终会议。而在 GE,如果目标是 10,而你处于 2 的位置,我们将在你达到 4 的时候举行一个聚会,我们将发放奖金,到城里喝酒。当你到 6 的时候,我们将再次庆祝,我们不会浪费时间和金钱把预算从 4.12 做到 5.13 再到 6.17。所以,GE 的年终会议总是能达到超出期望的目标并自动自发地执行到位。”同样,Google 的创始人拉里 ·佩奇也说:“Google 刻意设定了很有野心的目标,知道不可能每
次都实现这些目标。如果你完成了所有目标,就说明设定的目标挑战性不够。”Google 不会把所有目标都设定得很激进,但如何选择需要一些智慧。恰如 Google 创始人拉里 ·佩奇经常说的:“如果你设定了一个疯狂、有野心的目标,最后没完成,你也至少能实现一些了不起的成就。”由此可见,这和古语所说的“取法乎上,仅得其中;取法乎中,仅得其下”是一个道理。
为了进行有效的延伸,必须注意要同企业总体战略联系起来,这样就能把战略目标转换成员工能够完成的具体事务。此外,还应该有一个相对较短的期限和特定的方法来评估结果。期限短有助于产生一种紧迫感,这种紧迫感也是组织活力和兴奋感的一部分。对结果的估量保证了延伸性的目标不但关注“好做”的事情,而且是关注那些真正给企业带来不同的行动,而剔除低价值的忙碌。
(2)开发系统思考
通过高挑战性目标引导团队群策群力,迫使人们采用系统的观点看待组织目标。没有哪个部门或企业单位能单靠自己的力量来实现组织目标。改变一个计划可能会影响其他计划,甚至可能有损于总的绩效。在这个过程中,人们不再局限于在自己的范围内思考问题,而是能放开视野,站在组织的高度看待问题。
①在群策群力的过程中,推动者还帮参与者制作出更详细的流程图来学习和加强系统观。把这些流程图放在一起后,来自不同职能部门的参与者不仅开始了解自己领域之外的领域,还开始从整个系统的角度出发来看待问题。
②随着这种组合发生改变,参与者更愿意而且也能够看到在整个过程中可能发生的改变,对那些可能影响自己职位的变革也不那么抵触了。
(3)鼓励创新
在面对高挑战性目标时,团队就会有压迫感和紧迫感,一旦参与者有了紧迫感,并开始看到当前的全局形势,他们就会乐于关注新的想法。除
了产生想法,群策群力还促使人们对这些想法进行快速和至关重要的分析,以便选出那些值得继续探讨的点子。团队也开始将焦点放在了新的想法或打法上,围绕这些新的想法探索解决方案,这样就能让参与者在过程中拓展思维深度、延伸思维广度、提升思想高度、加快思维速度。
①在头脑风暴中,群策群力鼓励人们提出任何想法,不管有多么小、听起来有多么疯狂,或者多么不可能。
②每次头脑风暴的会议结束后,群策群力的参与者都通过“赢利矩阵”迅速将这些想法分类,这个工具促使人们从影响和完成能力两个方面思考 问题。其立足点是,如果一个想法可以节省数亿元,但不能实施,它仍旧 一文不值。
(4)赋予真正的权力和责任
通常,组织中很多人都有“如何用更好的方式工作”的想法,但很少能真正实现。通过团队的群策群力,拥有想法的人被赋予一定权力,创造一种使想法变为行动和成果的执行文化。在过程中,我们会给予那些有想法的伙伴大力的支持,逐步培养出更多的担责者,这也是一个不断发现人才、培养人才的过程。
①创造行动导向文化的关键一点在于,要保证群策群力会议上提出的每一条建议都有人负责实施,并有实施的权力。每个小组可以在城镇会议上提出建议,前提是该小组有一个成员愿意成为这个想法的“主人”,而且如果这个建议被通过,他要负责推动直到取得成果。这意味着该所有者可以动用所需的资源,整理出每个人的计划,保证每个人都各司其职,对高级主管负责。
②当一个想法在城镇会议上通过后,业务主管将告诉该想法的所有者去做任何有必要做的事情,只要这些事情能使该想法实现。群策群力的威力也在于权力的授予是真实的,而不仅仅是口头说说而已。群策群力规定,只要与该建议有关的,被授权实施建议的人将拥有同业务主管一样的权力,他们是“虚拟的老板”。
③被授予的权力和责任会在定期检查中得到加强。每位所有者定期汇报实施进度,包括是否遇到障碍或实施起来有何困难,业务主管提供相应的帮助。
(5)注入快速的周期变化并迅速制定决策
基于群策群力的规则,要求每个主持会议的高级主管对于每一个建议,都要快速作出“行”或“不行”的决定。这留给组织作出决策的时间不再是几天、几周或几个月,根本上解决了组织开会议而不决的现象。在 GE,这种决策的时间往往是几个小时;企业可以根据自己的现状决定,但是通常建议不超过三天,正所谓“天下武功,唯快不破”。
①大多数组织运行速度非常缓慢,大多数人不愿意立刻作出决策。他们宁愿同上司、同事、下属反复检查,这样即使决策错了,其他人也可以一起承担错误。
②速度贯穿于“城镇会议”之前、之中和之后的整个周期。快速作出决策,甚至是错误的决策,对组织来说,效果都比花时间去保证每个决策都是绝对正确的要好。
案例分享:在开展业绩倍增项目的过程中,是如何通过高挑战性目标激发组织潜能、实现业绩突破的。
J 行请笔者到其单位开展 2019 年开门红业绩倍增的行动学习项目,在 项目调研时笔者了解到,J 行在其所在地区排名靠后,被主要的竞争对手 压制长达 8 年之久,毫无翻身之机。J 行行长希望通过业绩倍增的行动学 习项目既能超越对手,又能提振团队士气。笔者在全面了解情况后和团队 迅速制定了项目实施方案,为了激活团队,笔者在了解了J 行与 G 行近 3年的业绩增长情况后,决定将 2019 年开门红目标在原考核目标基础上提高一倍作为项目挑战目标。为了凝聚共识,我们召开了一个“战略共识营”工作坊,各经营单元在看到新的目标后一片哗然,认为这根本就是一个不 可能实现的目标。但在笔者及领导班子的分析引导下,大家抱着将信将疑 的态度试试看。项目过程中团队的心路历程如图 5-1 所示。

图 5-1 项目过程中团队的心路历程
从开始大家基于限制性假设把焦点放到了目标不可能完成上,到后来引导大家将焦点放到如何实现上,团队就开始围绕达成目标可能遇到的瓶颈是什么,如何排除障碍,如何拿出有效的策略,以及当团队成员处于疲软期时,我们该如何不断提醒,不断鞭策,怎么持续调动队员的积极性等问题展开讨论,这就达到了我们期望的组织打破限制性假设,挑战一切不可能!
项目成果:通过 3 个月的开门红项目,J 行终于翻身! 2019 年,开门红业绩增长,多项关键指标独占鳌头,勇夺冠军!
能力成果:简化、加速决策流程,学员整体战略思维有了极大提升!
二、激发挑战的组织“PK 七剑”与竞争“双奥会”
人大部分时间被潜意识左右,因而当组织集体陷于自动化决策模式的时候,很难有所突破,所以组织要向外看、向远看、向高看。同时,组织内部要关注榜样,鼓励拔尖;营造团队重在打造方法而不是找借口的组织氛围,唯有如此,组织才能突破边界、挖掘潜力。为了避免团队懈怠、激发团队活力,我们基于游戏化思维设计了三种竞合方式:
挑战类:业绩瓶颈亟待突破,所以就设定更高的挑战性组织目标。
PK 类:组织内缺乏活力,大部分成员得过且过时,就要组队 PK、设立赛马机制。
攻坚类:当存在重大难题,组织出现畏难情绪时,就采用特种兵模式实现攻坚。
俗话说:“相马不如赛马。”在项目过程中,我们会大量用到“PK 七剑”模式以赛代练。所谓“PK 七剑”,即正向 PK、逆向 PK、相对 PK、抱团 PK、拆分 PK、群 P 模式、对赌机制(绩效合约),使用这些方式的最终目 的是让团队从过去的“希望式管理”进化到“承诺式管理”。组织目标如 果没有落到每个团队成员个体,以及没有拿到团队成员每个个体的承诺,那么整个组织最后的目标达成一定是海市蜃楼,这也是我们为什么要将挑 战性目标采取绩效合约模式来落实责任了。绩效合约是有效的管理工具与 手段,是直系管理者与员工共同参与经营、管理、学习成长的纽带,是实 现企业经营绩效目标的有效手段。
因此,企业在设计业绩倍增类行动学习项目的过程中,主要贯穿一个让人人都愿意来玩一场业绩突破“游戏”的理念,把此类项目又称为“双奥会”。什么意思呢?
首先,行动学习是一场以赛代练的“奥运会”,所有的参与者也是这场“奥林匹克经营大赛”的参赛者,目的是要体现“奥林匹克”竞赛精神:更高、更快、更强。更高, 指敢于追求挑战性的目标,实现突破性的目标,挑战无极限,超越自己,以拿到冠军、以行业或者总部或者总行的冠军为目标,这也是检验我们能力的衡量标准。更快,是为了快速响应市场,要牢记“天下武功,唯快不破”,快速自我更新迭代,不断突破过去的自己,让对手望尘莫及。更强,让团队能够增强抗市场风险的能力,打败竞争对手。此外,企业必须时刻保持警醒,通过锻炼“肌肉”,强化抗风险能力。犹如战士上战场就是为了赢得战争胜利,运动员上赛场就是为了赢得金牌和荣誉,在商场上就是超越对手、立于不败之地。业绩增长就是要打造一场“赢的游戏”,把经营活动变成要赢的游戏,通过顶层设计,全员统一
思想,向更高的目标发起冲击。
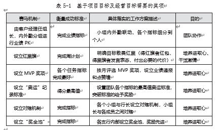
其次,行动学习是一场嘉年华的“奥斯卡”颁奖会。也就是说,每个月的月度复盘除了回顾目标、评估结果、分析原因、总结规律,还是一个“奥斯卡”的颁奖典礼会,为在上阶段取得辉煌业绩的团队授勋,让整个颁奖活动既有热烈庆祝的氛围,又有学习反思的空间。整个颁奖活动贯彻“三动”的设计原则:业绩颁奖让人激动、氛围互动让人感动、激励点评催人行动,以业务竞赛带动团队提升,实现我们组织的“冠军梦想”。我们会相应设计奖金擂主挑战赛、金牌擂主挑战赛、月度 MVP 奖、杰出员工奖、业绩破纪录奖等一系列基于项目目标及经营目标需要的奖项,如表 5-1所示。
